Анализ экспрессии генов-маркеров яичника выявил антагонистические эффекты серотонина и андростендиона на функциональный статус клеток гранулезы мыши в первичной культуре
- Авторы: Алёшина Н.М.1, Русанова В.Р.2, Мальченко Л.А.1, Храмова Ю.В.2, Никишина Ю.О.1, Кондукторова В.В.2, Евстифеева А.Ю.2, Никишин Д.А.1,2
-
Учреждения:
- Институт биологии развития им. Н.К. Кольцова РАН
- Московский государственный университет им. М.В. Ломоносова, биологический факультет
- Выпуск: Том 54, № 3 (2023)
- Страницы: 183-195
- Раздел: ОРИГИНАЛЬНЫЕ ИССЛЕДОВАНИЯ
- URL: https://ogarev-online.ru/0475-1450/article/view/137056
- DOI: https://doi.org/10.31857/S0475145023030023
- EDN: https://elibrary.ru/ZQXTMI
- ID: 137056
Цитировать
Полный текст
Аннотация
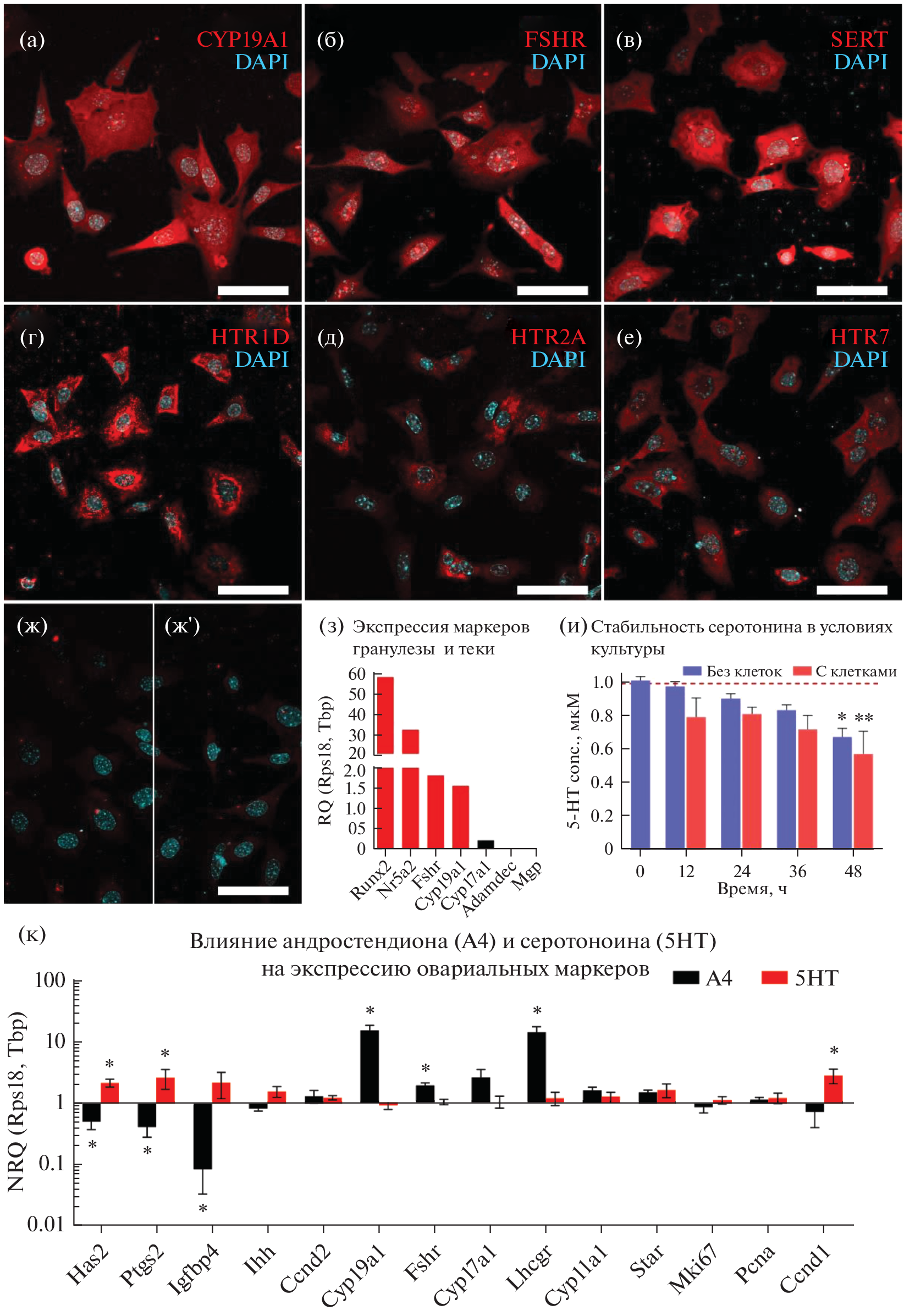
Получение первичной культуры клеток гранулезы необходимо для комплексного исследования нормальной функции и патологий яичника. В данной работе мы предлагаем оптимизированный протокол получения первичной культуры клеток гранулезы мыши в наиболее функционально активном состоянии. Полученная культура была использована для выявления влияния андростендиона и серотонина на экспрессию мРНК маркеров яичников, отражающих функциональное состояние клеток гранулезы. Морфофункциональный анализ яичника после стимуляции гонадотропином сыворотки жеребой кобылы (ГСЖК) показал, что 48 ч после инъекции – оптимальный срок для получения клеток гранулезы в наиболее активном функциональном состоянии. Анализируя набор из 14 маркерных генов функционального состояния яичников, мы выявили, что андростендион ингибирует экспрессию маркеров клеток кумулюса и ранних, незрелых клеток гранулезы, при этом уровень экспрессии генов, характерных для зрелого состояния гранулезы, увеличивается. С помощью метода иммуноцитохимии мы показали, что клетки гранулезы экспрессируют серотонинергические рецепторы и транспортер серотонина SERT. Анализ экспрессии генов-маркеров яичника показал, что серотонин повышает экспрессию генов, характеризующих дифференцировку клеток гранулезы в клетки кумулюса. Данные, полученные в работе, позволяют заключить, что серотонин и андростендион оказывают антагонистическое действие на функциональное состояние клеток гранулезы мыши в первичной культуре in vitro.
Ключевые слова
Об авторах
Н. М. Алёшина
Институт биологии развития им. Н.К. Кольцова РАН
Email: d.nikishin@idbras.ru
Россия, 119334, Москва, ул. Вавилова, 26
В. Р. Русанова
Московский государственный университет им. М.В. Ломоносова, биологический факультет
Email: d.nikishin@idbras.ru
Россия, 119234, Москва, Ленинские горы, д. 1, стр. 12
Л. А. Мальченко
Институт биологии развития им. Н.К. Кольцова РАН
Email: d.nikishin@idbras.ru
Россия, 119334, Москва, ул. Вавилова, 26
Ю. В. Храмова
Московский государственный университет им. М.В. Ломоносова, биологический факультет
Email: d.nikishin@idbras.ru
Россия, 119234, Москва, Ленинские горы, д. 1, стр. 12
Ю. О. Никишина
Институт биологии развития им. Н.К. Кольцова РАН
Email: d.nikishin@idbras.ru
Россия, 119334, Москва, ул. Вавилова, 26
В. В. Кондукторова
Московский государственный университет им. М.В. Ломоносова, биологический факультет
Email: d.nikishin@idbras.ru
Россия, 119234, Москва, Ленинские горы, д. 1, стр. 12
А. Ю. Евстифеева
Московский государственный университет им. М.В. Ломоносова, биологический факультет
Email: d.nikishin@idbras.ru
Россия, 119234, Москва, Ленинские горы, д. 1, стр. 12
Д. А. Никишин
Институт биологии развития им. Н.К. Кольцова РАН; Московский государственный университет им. М.В. Ломоносова, биологический факультет
Автор, ответственный за переписку.
Email: d.nikishin@idbras.ru
Россия, 119334, Москва, ул. Вавилова, 26; Россия, 119234, Москва, Ленинские горы, д. 1, стр. 12
Список литературы
- Alam M.H., Miyano T. Interaction between growing oocytes and granulosa cells in vitro // Reprod. Med. Biol. 2020. V. 19. № 1. P. 13–23.
- Alyoshina N.M., Tkachenko M.D., Malchenko L.A. et al. Uptake and metabolization of serotonin by granulosa cells form a functional barrier in the mouse ovary // Int. J. Mol. Sci. 2022. V. 23. № 23.
- Amireault P., Dubé F. Serotonin and its antidepressant-sensitive transport in mouse cumulus-oocyte complexes and early embryos. // Biol. Reprod. 2005. V. 73. № 2. P. 358–365.
- Bao B., Garverick H.A., Smith G.W. et al. Changes in messenger ribonucleic acid encoding luteinizing hormone receptor, cytochrome P450-side chain cleavage, and aromatase are associated with recruitment and selection of bovine ovarian follicles. // Biol. Reprod. 1997. V. 56. № 5. P. 1158–1168.
- Bockaert J., Bécamel C., Chaumont-Dubel S. et al. Novel and atypical pathways for serotonin signaling // Fac. Rev. 2021. V. 10.
- Bódis J., Sulyok E., Kőszegi T. et al. Serum and follicular fluid levels of serotonin, kisspeptin, and brain-derived neurotrophic factor in patients undergoing in vitro fertilization: an observational study // J. International Medical Research. 2020. V. 48. № 4. P. 030006051987933.
- Buznikov G.A. Preneural transmitters as regulators of embryogenesis. Current state of problem // Russ. J. Dev. Biol. 2007. V. 38. № 4. P. 213–220.
- Chen L., Russell C.T., Larsen W.J. Functional significance of cumulus expansion in the mouse: Roles for the preovulatory synthesis of hyaluronic acid within the cumulus mass // Mol. Reprod. Dev. 1993. V. 34. № 1. P. 87–93.
- Corredor A., Flickinger G.L. Hormonal regulation of progesterone secretion by cultured mouse granulosa cells // Biol. Reprod. 1983. V. 29. № 5. P. 1142–1146.
- Dubé F., Amireault C. Local serotonergic signaling in mammalian follicles, oocytes and early embryos // Life Sci. 2007. V. 81. № 25–26. P. 1627–1637.
- Fang L., Chang H.-M., Cheng J.-C. et al. Growth differentiation factor-8 decreases StAR expression through ALK5-mediated Smad3 and ERK1/2 signaling pathways in luteinized human granulosa cells // Endocrinology. 2015. P. en20151461.
- Galas J.F. Primary culture of ovarian cells for research on cell interactions in the hormonal control of steroidogenesis // Methods Mol. Biol. 2012. V. 806. P. 227–249.
- Graveleau C., Paust H.J., Schmidt-Grimminger D. et al. Presence of a 5-HT7 receptor positively coupled to adenylate cyclase activation in human granulosa-lutein cells // J. Clin. Endocrinol. Metab. 2000. V. 85. № 3. P. 1277–1286.
- Grzesiak M., Knapczyk-Stwora K., Duda M. et al. Elevated level of 17β-estradiol is associated with overexpression of FSHR, CYP19A1, and CTNNB1 genes in porcine ovarian follicles after prenatal and neonatal flutamide exposure // Theriogenology. 2012. V. 78. № 9. P. 2050–2060.
- Hamel M., Vanselow J., Nicola E.S. et al. Androstenedione increases cytochrome P450 aromatase messenger ribonucleic acid transcripts in nonluteinizing bovine granulosa cells // Mol. Reprod. Dev. 2005. V. 70. № 2. P. 175–183.
- Han Y., Xia G., Tsang B.K. Regulation of cyclin D2 expression and degradation by follicle-stimulating hormone during rat granulosa cell proliferation in vitro // Biol. Reprod. 2013. V. 88. № 3. P. 57.
- Kim A.R., Nodel M.R., Pavlenko T.A. et al. Tear fluid catecholamines as biomarkers of the Parkinson’s disease: A clinical and experimental study // Acta Naturae. 2019. V. 11. № 4. P. 99–103.
- KleinJan G., Buckle T., van Willigen D. et al. Fluorescent lectins for local in vivo visualization of peripheral nerves // Molecules. 2014. V. 19. № 7. P. 9876–9892.
- Koppan M., Bodis J., Verzar Z. et al. Serotonin may alter the pattern of gonadotropin-induced progesterone release of human granulosa cells in superfusion system // Endocrine. 2004. V. 24. № 2. P. 155–159.
- Lee L., Asada H., Kizuka F. et al. Changes in histone modification and DNA methylation of the StAR and Cyp19a1 promoter regions in granulosa cells undergoing luteinization during ovulation in rats // Endocrinology. 2013. V. 154. № 1. P. 458–470.
- Lim H., Paria B.C., Das S.K. et al. Multiple female reproductive failures in cyclooxygenase 2-deficient mice // Cell. 1997. V. 91. № 2. P. 197–208.
- Liu W., Xin Q., Wang X. et al. Estrogen receptors in granulosa cells govern meiotic resumption of pre-ovulatory oocytes in mammals // Cell Death Dis. 2017. V. 8. № 3. P. e2662.
- Morris M.E., Meinsohn M.-C., Chauvin M. et al. A single-cell atlas of the cycling murine ovary // Elife. 2022. V. 11.
- Nikishin D.A., Khramova Y.V., Bagayeva T.S. et al. Expression of components of the serotonergic system in folliculogenesis and preimplantation development in mice // Russ. J. Dev. Biol. 2018a. V. 49. № 3. P. 184–192.
- Nikishin D.A., Filatov M.A., Kiseleva M.V. et al. Selection of stable expressed reference genes in native and vitrified/thawed human ovarian tissue for analysis by qRT-PCR and Western blot // J. Assist Reprod. Genet. 2018b. V. 35. № 10. P. 1851–1860.
- Nikishin D.A., Alyoshina N.M., Semenova M.L. et al. Analysis of expression and functional activity of aromatic L‑amino acid decarboxylase (DDC) and serotonin transporter (SERT) as potential sources of serotonin in mouse ovary // Int. J. Mol. Sci. 2019. V. 20. № 12. P. 3070.
- Nikishin D.A., Khramova Y.V., Alyoshina N.M. et al. Oocyte-mediated effect of serotonin on the functional status of granulosa cells // Russ. J. Dev. Biol. 2021. V. 52. № 2. P. 97–104.
- Niswender G.D. Molecular control of luteal secretion of progesterone // Reproduction. 2002. V. 123. № 3. P. 333–339.
- Qian J., Zhu R., Yan R. et al. Isolation of mouse ovarian follicles for single-cell RNA-seq and in vitro culture // STAR Protoc. 2022. V. 3. № 3. P. 101537.
- Qin X., Li J., Wang S. et al. Serotonin/HTR1E signaling blocks chronic stress-promoted progression of ovarian cancer // Theranostics. 2021. V. 11. № 14. P. 6950–6965.
- Rapoport R., Sklan D., Wolfenson D. et al. Antioxidant capacity is correlated with steroidogenic status of the corpus luteum during the bovine estrous cycle // Biochim. Biophys Acta. 1998. V. 1380. № 1. P. 133–140.
- Sèdes L., Leclerc A., Moindjie H. et al. Anti-Müllerian hormone recruits BMPR-IA in immature granulosa cells // PLoS One. 2013. V. 8. № 11. P. 81551.
- Sheng Y., Wang L., Liu X.S.J.S. et al. A serotonin receptor antagonist induces oocyte maturation in both frogs and mice: evidence that the same G protein ptor is responsible for maintaining meiosis arrest in both species // J. Cell. Physiol. 2005. V. 202. № 3. P. 777–786.
- Szeliga A., Rudnicka E., Maciejewska-Jeske M. et al. Neuroendocrine determinants of polycystic ovary syndrome // International J. Environmental Research and Public Health. 2022. V. 19. № 5. P. 3089.
- Tanaka E., Baba N., Toshida K. et al. Serotonin stimulates steroidogenesis in rat preovulatory follicles: involvement of 5-HT2 receptor // Life Sci. 1993. V. 53. № 7. P. 563–570.
- Tang Z.R., Zhang R., Lian Z.X. et al. Estrogen-receptor expression and function in female reproductive disease // Cells. 2019. V. 8. № 10. P. 1123.
- Terranova P.F., Uilenbroek J.T., Saville L. et al. Serotonin enhances oestradiol production by hamster preovulatory follicles in vitro: effects of experimentally induced atresia // J. Endocrinol. 1990. V. 125. № 3. P. 433–438.
- Wigglesworth K., Lee K.B., Emori C. et al. Transcriptomic diversification of developing cumulus and mural granulosa cells in mouse ovarian follicles // Biol. Reprod. 2015. V. 92. № 1. P. 23–24.
- Xiang G. et al. Control of Gαq signaling dynamics and GPCR cross-talk by GRKs // Sci. Adv. 2022. V. 8. № 47. P. 3363.
- Xiong X.R., Lan D.L., Li J. et al. Identification of differential abundances of mRNA transcript in cumulus cells and CCND1 associated with yak oocyte developmental competence // Anim. Reprod. Sci. 2019. V. 208. P. 106135.
- Zhen Y.-H., Wang L., Riaz H. et al. Knockdown of CEBPβ by RNAi in porcine granulosa cells resulted in S phase cell cycle arrest and decreased progesterone and estradiol synthesis // J. Steroid. Biochem. Mol. Biol. 2014. V. 143. P. 90–98.





