Creation of Induced Pluripotent Stem Cells ICGi044-B and ICGi044-C Using Reprogramming of Peripheral Blood Mononuclear Cells of a Patient with Parkinson’s Disease Associated with с.1492T>G Mutation in the GLUD2 Gene
- Authors: Sorogina D.A.1,2, Grigor’eva E.V.1, Malakhova A.A.1, Pavlova S.V.1, Medvedev S.P.1, Vyatkin Y.V.2, Khabarova E.A.1,3, Rzaev J.A.3, Zakian S.M.1
-
Affiliations:
- Institute of Cytology and Genetics, Siberian Branch of the Russian Academy of Sciences
- Novosibirsk State University
- FSBI Federal Neurosurgical Center
- Issue: Vol 54, No 1 (2023)
- Pages: 114-122
- Section: Collection of pluripotent stem cell lines
- URL: https://ogarev-online.ru/0475-1450/article/view/137049
- DOI: https://doi.org/10.31857/S0475145023010123
- EDN: https://elibrary.ru/FRVDZS
- ID: 137049
Cite item
Full Text
Abstract
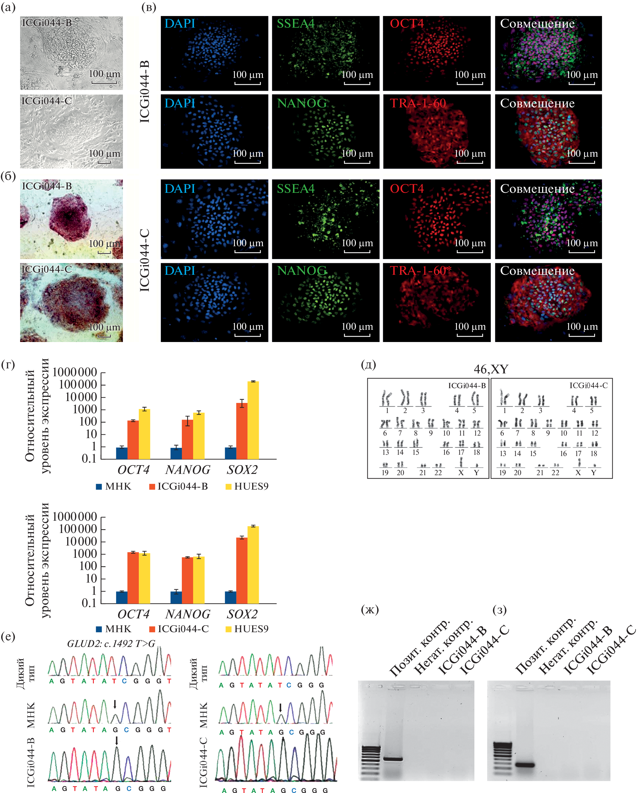
Parkinson’s disease is a multifactorial disease; both genetic predisposition (5% of all cases), environmental factors and age-related changes in the brain and other body systems contribute to its etiology. For the diagnosis and study of the pathology of the development of the disease, it is important to search for new polymorphisms associated with hereditary forms of the disease. We analyzed the clinical exome of a 55-year-old patient with Parkinson’s disease and identified a single nucleotide polymorphism in the GLUD2 gene (c.1492T>G). This genetic variant is pathogenic according to the ClinVar database, but the mechanism of pathogenesis is still poorly understood. In addition, there are currently no relevant models based on human cells, which is of great interest. We generated induced pluripotent stem cells (iPSCs) from patient peripheral blood mononuclear cells using non-integrating episomal vectors expressing OCT4, KLF4, L‑MYC, SOX2, LIN28, and p53 shRNA. The obtained iPSC lines (ICGi044-B and ICGi044-C) demonstrate typical ESC-like morphology, normal karyotype (46,XY), express pluripotency markers (OCT4, SOX2, NANOG, SSEA4, TRA-1-60) and are able to give derivatives of three germ layers. The iPSC lines ICGi044-B and ICGi044-C, as well as their neural derivatives, represent an unique in vitro cell model for studying the pathogenetic mechanisms of the development of Parkinson’s disease associated with the c.1492T>G mutation in the GLUD2 gene.
About the authors
D. A. Sorogina
Institute of Cytology and Genetics, Siberian Branch of the Russian Academy of Sciences; Novosibirsk State University
Email: evlena@bionet.nsc.ru
Russia, 630090, Novosibirsk, prosp. acad. Lavrentieva, 10; Russia, 630090, Novosibirsk, ul. Pirogova, 2
E. V. Grigor’eva
Institute of Cytology and Genetics, Siberian Branch of the Russian Academy of Sciences
Author for correspondence.
Email: evlena@bionet.nsc.ru
Russia, 630090, Novosibirsk, prosp. acad. Lavrentieva, 10
A. A. Malakhova
Institute of Cytology and Genetics, Siberian Branch of the Russian Academy of Sciences
Email: evlena@bionet.nsc.ru
Russia, 630090, Novosibirsk, prosp. acad. Lavrentieva, 10
S. V. Pavlova
Institute of Cytology and Genetics, Siberian Branch of the Russian Academy of Sciences
Email: evlena@bionet.nsc.ru
Russia, 630090, Novosibirsk, prosp. acad. Lavrentieva, 10
S. P. Medvedev
Institute of Cytology and Genetics, Siberian Branch of the Russian Academy of Sciences
Email: evlena@bionet.nsc.ru
Russia, 630090, Novosibirsk, prosp. acad. Lavrentieva, 10
Y. V. Vyatkin
Novosibirsk State University
Email: evlena@bionet.nsc.ru
Russia, 630090, Novosibirsk, ul. Pirogova, 2
E. A. Khabarova
Institute of Cytology and Genetics, Siberian Branch of the Russian Academy of Sciences; FSBI Federal Neurosurgical Center
Email: evlena@bionet.nsc.ru
Russia, 630090, Novosibirsk, prosp. acad. Lavrentieva, 10; Russia, 630087, Novosibirsk, ul. Nemirovicha-Danchenko, 132/1
J. A. Rzaev
FSBI Federal Neurosurgical Center
Email: evlena@bionet.nsc.ru
Russia, 630087, Novosibirsk, ul. Nemirovicha-Danchenko, 132/1
S. M. Zakian
Institute of Cytology and Genetics, Siberian Branch of the Russian Academy of Sciences
Email: evlena@bionet.nsc.ru
Russia, 630090, Novosibirsk, prosp. acad. Lavrentieva, 10
References
- Choppa P.C., Vojdani A., Tagle C. et al. Multiplex PCR for the detection of Mycoplasma fermentans, M. hominis and M. penetrans in cell cultures and blood samples of patients with chronic fatigue syndrome // Mol. Cell Probes. 1998. V. 12(5). P. 301–308. https://doi.org/10.1006/mcpr.1998.0186
- Cowan C.A., Klimanskaya I., McMahon J. et al. Derivation of embryonic stem-cell lines from human blastocysts // N. Engl. J. Med. 2004. V. 350(13). P. 1353–1356. https://doi.org/10.1056/NEJMsr040330
- Grigor’eva E.V., Malankhanova T.B., Surumbayeva A. et al. Generation of GABAergic striatal neurons by a novel iPSC differentiation protocol enabling scalability and cryopreservation of progenitor cells // Cytotechnology. 2020. V. 72(5). P. 649–663. https://doi.org/10.1007/s10616-020-00406-7
- Grigor’eva E.V., Kopytova A.E., Yarkova E.S., Pavlova S.V., Sorogina D.A., Malakhova A.A., Malankhanova T.B., Baydakova G.V., Zakharova E.Y., Medvedev S.P., Pchelina S.N., Zakian S.M. Biochemical characteristics of iPSC-derived dopaminergic neurons from N370S GBA variant carriers with and without Parkinson’s disease // Int. J. Mol. Sci. 2023. V. 24(5). P. 4437. https://doi.org/10.3390/ijms24054437.
- Okita K., Yamakawa T., Matsumura Y. et al. An efficient nonviral method to generate integration-free human-induced pluripotent stem cells from cord blood and peripheral blood // Stem Cells. 2013. V. 31. № 3. P. 458–466.




