Создание линии индуцированных плюрипотентных стволовых клеток ICGi043-A с помощью репрограммирования мононуклеарных клеток периферической крови пациента с болезнью Паркинсона, ассоциированной с патологическим вариантом p.G2019S LRRK2
- Авторы: Григорьева Е.В.1, Медведев С.П.1, Пчелина С.Н.2, Николаев М.А.2, Милюхина И.В.3, Минина Ю.М.1, Сорогина Д.А.1, Яркова Е.С.1, Малахова А.А.1, Павлова С.В.1, Закиян С.М.1
-
Учреждения:
- ФГБНУ “Федеральный исследовательский центр Институт цитологии и генетики Сибирского отделения Российской академии наук”
- Первый Санкт-Петербургский государственный медицинский университет им. акад. И.П. Павлова
- ФГБНУ Институт мозга человека им. Н.П. Бехтеревой Российской академии наук
- Выпуск: Том 54, № 1 (2023)
- Страницы: 79-86
- Раздел: КОЛЛЕКЦИЯ ЛИНИЙ ПЛЮРИПОТЕНТНЫХ СТВОЛОВЫХ КЛЕТОК
- URL: https://ogarev-online.ru/0475-1450/article/view/137045
- DOI: https://doi.org/10.31857/S0475145023010056
- EDN: https://elibrary.ru/FQQEBY
- ID: 137045
Цитировать
Полный текст
Аннотация
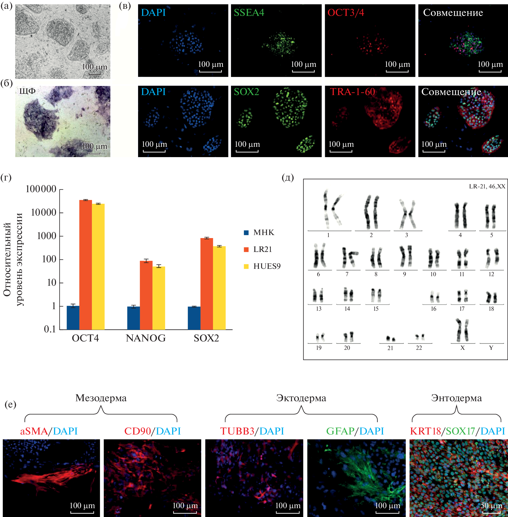
Патологический вариант p.G2019S в гене LRRK2 приводит к возникновению наследственной формы болезни Паркинсона (БП) и встречается у 7% пациентов с семейной формой данной патологии, однако пока до конца не ясны механизмы, запускающие нейродегенеративные процессы. Из мононуклеарных клеток периферической крови пациента с наследственной формой БП, ассоциированной с генетическим вариантом c.6055G>A (p.G2019S, rs34637584) в гене LRRK2 нами были получены ИПСК (линия iCGi043-A) с использованием трансфекции эписомными векторами. Данные ИПСК интенсивно пролиферируют плотными однослойными колониями клеток, являются позитивными на эндогенную щелочную фосфатазу, имеют нормальный кариотип (46,XX), экспрессируют маркеры плюрипотентности (OCT4, SOX2, NANOG, TRA-1-60, SSEA-4) и способны дифференцироваться в три зародышевых листка (экто-, энто- и мезодерму), что подтверждает их плюрипотентный статус. Дальнейшая направленная дифференцировка полученных ИПСК в дофаминергические нейроны позволит создать in vitro клеточную модель БП, ассоциированную с патологическим вариантом c.6055G>A в гене LRRK2 и внести вклад в понимание патогенеза БП.
Об авторах
Е. В. Григорьева
ФГБНУ “Федеральный исследовательский центр Институт цитологии и генетикиСибирского отделения Российской академии наук”
Автор, ответственный за переписку.
Email: evlena@bionet.nsc.ru
Россия, 630090, Новосибирск, просп. акад. Лаврентьева, 10
С. П. Медведев
ФГБНУ “Федеральный исследовательский центр Институт цитологии и генетикиСибирского отделения Российской академии наук”
Email: evlena@bionet.nsc.ru
Россия, 630090, Новосибирск, просп. акад. Лаврентьева, 10
С. Н. Пчелина
Первый Санкт-Петербургский государственный медицинский университет им. акад. И.П. Павлова
Email: evlena@bionet.nsc.ru
Россия, 197022, Санкт-Петербург, ул. Льва Толстого, 6–8
М. А. Николаев
Первый Санкт-Петербургский государственный медицинский университет им. акад. И.П. Павлова
Email: evlena@bionet.nsc.ru
Россия, 197022, Санкт-Петербург, ул. Льва Толстого, 6–8
И. В. Милюхина
ФГБНУ Институт мозга человека им. Н.П. Бехтеревой Российской академии наук
Email: evlena@bionet.nsc.ru
Россия, 197376, Санкт-Петербург, улица акад. Павлова, 9
Ю. М. Минина
ФГБНУ “Федеральный исследовательский центр Институт цитологии и генетикиСибирского отделения Российской академии наук”
Email: evlena@bionet.nsc.ru
Россия, 630090, Новосибирск, просп. акад. Лаврентьева, 10
Д. А. Сорогина
ФГБНУ “Федеральный исследовательский центр Институт цитологии и генетикиСибирского отделения Российской академии наук”
Email: evlena@bionet.nsc.ru
Россия, 630090, Новосибирск, просп. акад. Лаврентьева, 10
Е. С. Яркова
ФГБНУ “Федеральный исследовательский центр Институт цитологии и генетикиСибирского отделения Российской академии наук”
Email: evlena@bionet.nsc.ru
Россия, 630090, Новосибирск, просп. акад. Лаврентьева, 10
А. А. Малахова
ФГБНУ “Федеральный исследовательский центр Институт цитологии и генетикиСибирского отделения Российской академии наук”
Email: evlena@bionet.nsc.ru
Россия, 630090, Новосибирск, просп. акад. Лаврентьева, 10
С. В. Павлова
ФГБНУ “Федеральный исследовательский центр Институт цитологии и генетикиСибирского отделения Российской академии наук”
Email: evlena@bionet.nsc.ru
Россия, 630090, Новосибирск, просп. акад. Лаврентьева, 10
С. М. Закиян
ФГБНУ “Федеральный исследовательский центр Институт цитологии и генетикиСибирского отделения Российской академии наук”
Email: evlena@bionet.nsc.ru
Россия, 630090, Новосибирск, просп. акад. Лаврентьева, 10
Список литературы
- Пчелина С.Н., Иванова О.Н., Емельянов А.К., Якимовский А.Ф. Клиническое течение LRRK2-ассоциированной болезни Паркинсона // Журн. неврологии и психиатрии. 2011. Т. 12. С. 56–62.
- Choppa P.C., Vojdani A., Tagle C. et al. Multiplex PCR for the detection of Mycoplasma fermentans, M. hominis and M. penetrans in cell cultures and blood samples of patients with chronic fatigue syndrome // Mol. Cell Probes. 1998. V. 12. № 5. P. 301–308.
- Grigor’eva E.V., Malankhanova T.B., Surumbayeva A. et al. Generation of GABAergic striatal neurons by a novel iPSC differentiation protocol enabling scalability and cryopreservation of progenitor cells // Cytotechnology. 2020. V. 72. № 5. P. 649–663.
- Okita K., Yamakawa T., Matsumura Y. et al. An efficient nonviral method to generate integration-free human-induced pluripotent stem cells from cord blood and peripheral blood cells // Stem Cells. 2013. V. 31. № 3. P. 458–466.
- Pchelina S.N., Yakimovskii A.F., Ivanova O.N., Emelianov A.K., Zakharchuk A.H., Schwarzman A.L. G2019S LRRK2 mutation in familial and sporadic Parkinson’s disease in Russia // Mov. Disord. 2006. V. 21. № 12. P. 2234–2236.
Дополнительные файлы




