Пиролитическое разложение полиэтилена в присутствии алюмосиликатных материалов, содержащих оксид никеля
- Авторы: Харитонцев В.Б.1, Григорьев М.В.1, Тиссена Е.А.1, Зубенко П.А.1, Третьяков Н.Ю.2, Елышев А.В.3
-
Учреждения:
- ФГАОУ ВО Тюменский государственный университет, Лаборатория теории и оптимизации химических и технологических процессов
- ФГАОУ ВО Тюменский государственный университет, Институт химии
- ФГАОУ ВО Тюменский государственный университет, Научный центр мирового уровня “Передовые цифровые технологии”
- Выпуск: Том 65, № 1 (2024)
- Страницы: 3-11
- Раздел: СТАТЬИ
- URL: https://ogarev-online.ru/0453-8811/article/view/259628
- DOI: https://doi.org/10.31857/S0453881124010018
- EDN: https://elibrary.ru/HAEUJB
- ID: 259628
Цитировать
Полный текст
Аннотация
Работа посвящена исследованию пиролиза полиэтилена (ПЭ) высокой плотности в присутствии алюмосиликатных материалов, содержащих оксид никеля. Процесс каталитического пиролиза пластиков позволяет превращать полимеры в химические соединения, которые в дальнейшем могут применяться как дополнительные источники топлив, сырья для химической промышленности или производства полимеров. Физико-химические параметры материалов, содержащих оксид никеля, оценивали с помощью ИК-Фурье спектроскопии, рентгеноструктурного анализа, метода физической адсорбции N2, термогравиметрического анализа, пиролитической газовой хроматографии. Выявлены зависимости химического состава продуктов пиролиза ПЭ от вида применяемого носителя и присутствия оксида никеля в нем. Наличие оксида никеля в исследуемых алюмосиликатах увеличивает льюисовскую кислотность, что стимулирует образование ароматических соединений в продуктах пиролиза. По экспериментальным данным рассчитана энергия активации процесса пиролиза ПЭ в присутствии МСМ-41, содержащего оксид никеля.
Ключевые слова
Полный текст
Сокращения и обозначения: ПЭВП – полиэтилен высокой плотности; ПЭ – полиэтилен; БГ – бентонитовая глина; КГ – каолинитовая глина; PILC – столбчатая глина; МСМ-41 – мезопористый силикатный материал; БГ(NiO) – бентонитовая глина, содержащая оксид никеля; КГ(NiO) – каолинитовая глина, содержащая оксид никеля; PILC(NiO) – столбчатая глина, содержащая оксид никеля; МСМ-41(NiO) – мезопористый силикатный материал, содержащий оксид никеля; ТГА – термогравиметрический анализ; Ea – энергия активации.
ВВЕДЕНИЕ
Пластик играет важную роль в повышении уровня жизни общества благодаря своим уникальным преимуществам, включая легкий вес, удобство, низкую стоимость и долговечность. Текущий мировой уровень производства пластмасс оценивается в 380 млн тонн, с 1950 по 2019 г. во всем мире было произведено около 6.3 млрд тонн пластика, 9 и 12% из которых были переработаны и сожжены соответственно [1]. Широкое применение пластиковых изделий ускорило истощение запасов ископаемого топлива, поскольку пластмассы изготавливаются из материалов на основе нефти. Основная масса пластиковых отходов остается на свалках, что представляет актуальную экологическую проблему. Один из основных путей ее решения – использование пиролитического разложения пластика с получением ценных химических соединений. Продуктами пиролиза могут быть масла, воски, твердое топливо для печей, горючий газ и бензин. Наиболее ценными являются жидкие компоненты, такие как масла и бензины, которые в дальнейшем можно перерабатывать в высокооктановые топлива и сырье для химического синтеза.
Переработка пластика методом пиролиза может осуществляться двумя способами: термическим и каталитическим. В ходе термической деструкции полимеров реакция предположительно протекает по радикальному механизму со случайным разрывом связи C–C. Однако случайный β-разрыв полимерных цепей приводит к ухудшению качества продуктов пиролиза, в частности пиролитического масла, состоящего из олефинов с различным числом атомов углерода в молекулярной цепи [2]. В отличие от термической деструкции пиролиз полимеров с применением катализаторов имеет ряд преимуществ, таких как относительно постоянный состав и распределение продуктов, пониженное потребление энергии, более высокая эффективность реакции и экологичность процесса [3, 4].
За последние два десятилетия в качестве катализаторов пиролиза пластика испытаны различные углеродные [5, 6], алюмосиликатные и силикатные материалы [7]. Цеолиты – одни из наиболее широко используемых микропористых материалов в термических реакциях. Благодаря своей уникальной внутренней структуре они обладают рядом уникальных качеств, таких как селективность по форме, высокая стабильность, значительная кислотность. Эти преимущества делают цеолиты оптимальными катализаторами для процесса каталитического пиролиза пластиков с получением в качестве продуктов олефинов и ароматических соединений приблизительно в равных пропорциях. Однако цеолиты – одни из самых дорогих алюмосиликатов, что не позволяет их применять для процесса каталитического пиролиза пластиковых отходов в связи с огромными объемами последних [8, 9].
В связи с вышесказанным наибольший интерес представляют дешевые и доступные катализаторы. Потенциально они могут быть получены с использованием природных глин. Наличие у глинистых минералов собственной бренстедовской и льюисовской кислотности, развитой удельной поверхности, высокой термической стабильности и возможность введения в межслоевое пространство различных компонентов позволяет применять их в качестве носителей для активного компонента в процессе каталитического пиролиза пластмасс. Также внимания заслуживают столбчатые глины, которые широко используются в адсорбции, окислении и катализе из-за большого количества активных центров и пластичной структуры [10]. Столбчатые глины имеют слоистую структуру с различными оксидами металлов в виде столбиков в межслоевом пространстве [11]. Столбики жестко фиксируют алюмосиликатные слои между собой. Благодаря этому межслоевое расстояние возрастает до 20 Å, что значительно улучшает доступность активных центров и увеличивает удельную площадь поверхности.
Также особый интерес для процесса пиролиза пластмасс представляет оценка возможности применения мезопористого силикатного материала, такого как МСМ-41 [12, 13]. Он используется как носитель для активного компонента в различных каталитических процессах. Внутренняя структура МСМ-41 состоит из одномерной системы пор размером около 3–4 нм с гексагональным массивом. Сам по себе МСМ-41 почти не обладает кислотностью, однако имеет большую удельную площадь поверхности, порядка 1000 м²/г [12].
Все чаще появляется информация о применении оксидов различных металлов как катализаторов для процесса пиролиза пластиков. В частности, в работе [14] изучали каталитический пиролиз полиэтилена низкой плотности для производства углеводородов бензиновой фракции с использованием NiO и HY в качестве сокатализаторов. Было показано, что высококачественные бензиновые продукты могут быть легко получены в присутствии данной пары сокатализаторов [14]. В работе [15] исследовали пиролиз полиэтилена высокой плотности и полипропилена Добавление наночастиц Ni и NiO значительно увеличивало выход пиролитического масла в продуктах пиролиза, причем это масло могло применяться в качестве потенциального топлива. В работе [16] сообщалось, что NiO, используемый как добавка в процессе пиролиза полиэтилентерефталата (PET) (9 мг PET и 1 мг NiO), понижает энергию активации процесса и массу остатка после пиролиза по сравнению с обычным термическим пиролизом PET.
Таким образом, целью настоящего исследования является оценка возможности применения катализаторов, полученных путем нанесения оксида никеля на различные алюмосиликатные носители природного и искусственного происхождения, для увеличения выхода жидких фракций в процессе пиролиза ПЭ.
ЭКСПЕРИМЕНТАЛЬНАЯ ЧАСТЬ
Физико-химические методы анализа
Определение минерального состава глинистых образцов и идентификацию полученных столбчатой глины и МСМ-41 проводили с помощью метода рентгеноструктурного анализа на приборе ДРОН-7 (“Буревестник”, Россия), излучение CuKα, напряжение – 40 кВ, сила тока – 20 мА).
Удельную площадь поверхности и параметры порового пространства образцов оценивали методом порометрии по изотермам адсорбции–десорбции N₂ при 77К на оборудовании ASAP 2020 (“Micromeritics”, США). Перед измерением адсорбции образец сначала дегазировали при 400°C в вакууме до давления < 1 мм рт. ст. для удаления влаги. Удельную площадь поверхности находили методом Брунауэра–Эммета–Теллера (BET). Общий объем пор оценивали по адсорбированному объему азота при P/P₀ ≈ 0.99. Средний размер пор определяли методом Барретта–Джойнера–Халенды (BJH), объем микропор – методом t-графика в диапазоне толщин от 0.4 до 0.8 нм.
Кислотные свойства образцов характеризовали с помощью ИК-спектроскопии адсорбированного пиридина. Спектры регистрировали в диапазоне 4000–1000 см⁻¹ на спектрометре IRTracer-100 (“Shimadzu”, Япония). Образцы прессовали в таблетки массой 15–30 мг и помещали в термостатируемую ячейку, после чего нагревали в потоке аргона до 450°C для удаления органических примесей с последующим охлаждением до 150°C. Затем предварительно обработанные образцы подвергали воздействию избытка паров пиридина. Далее регистрировали ИК-спектры в политермическом режиме от 120 до 450°C. Для количественного определения кислотных центров Бренстеда и Льюиса использовали интегральные молярные коэффициенты экстинкции (IMEC) [17].
Образцы для термогравиметрического анализа (ТГА) готовили в виде механических смесей ПЭ и катализатора. Приготовленный катализатор и ПЭ смешивали в массовом соотношении 1 : 10 (2 мг: 20 мг) соответственно [18]. ТГА выполняли на приборе STA 449 F₅ Jupiter (“Netzsch”, Германия) в температурном интервале от 25 до 550°C при скорости нагрева 15°C/мин. Систему постоянно продували аргоном с расходом газа 20 мл/мин.
Состав продуктов каталитического пиролиза ПЭ исследовали методом газовой хроматографии с применением масс-спектрометрии (ГХ/МС). Пиролиз образцов проводили на многофункционального пиролизера Frontier Laboratories EGA/PY-3030D (“Shimadzu”, Япония) в условиях программируемого нагрева в диапазоне температур 150–600°C при скорости нагрева 15°C/мин в потоке гелия (пиро-ГХ/МС). Продукты разложения анализировали с помощью газового хроматографа Agilent 7890B, оснащенного моноквадрупольным масс-спектрометром 5977B GC/MS (“Agilent”, США). Масс-спектры электронного удара (EI) получены при энергии ускорения 70 эВ. Фрагментарные ионы определяли в диапазоне масс 15–550 m/z при полном сканировании. Время задержки нити накала – 1 мин. Приготовленный катализатор и ПЭ смешивали в массовом соотношении 1 : 10 (1 мг : 10 мг).
Получение катализаторов с применением различных носителей
Для эксперимента в качестве образцов носителей активного компонента использовали бентонитовую (БГ), каолинитовую (КГ) и столбчатую (PILC) глины, а также МСМ-41. Минеральный состав бентонитовой глины: монтмориллонит – 80%, SiO₂–10%, CaCO₃–10%; каолинитовой глины: каолинит – 90%, SiO₂–10%.
Образец МСМ-41 синтезировали по методике, описанной в работе [19]. Удельная площадь поверхности МСМ-41 составляет 1112 м²/г. По классификации IUPAC изотерма низкотемпературной адсорбции–десорбции азота для полученного образца МСМ-41 отнесена к изотерме IV типа, которая характерна для высокоупорядоченных мезопористых материалов.
Столбчатую глину готовили по следующей методике. Бентонитовую глину замачивали в 1 М растворе NaCl в течение 24 ч для перевода монтмориллонита в Na-форму, когда подвижные ионы металлов в межслоевом пространстве монтмориллонита заменяются на ионы Na+. Суспензию отфильтровывали и высушивали при комнатной температуре. Бентонитовую глину (Nа-форма) перетирали, высушивали в сушильном шкафу при 120°C в течение 10 ч. На основе полученной навески готовили суспензию в воде с массовым соотношением глина : вода = 1 : 10 при постоянном перемешивании в течение 12 ч. По окончании перемешивания через 30 мин после оседания крупных частиц отбирали верхнюю однородную часть суспензии. Далее сливали суспензию и 300 мл интеркалирующего раствора, представляющего из себя раствор хлорида алюминия и гидроксида натрия при pH 2.3, и перемешивали при комнатной температуре в течение 24 ч.
Осадок, образующийся после прекращения перемешивания, отмывали от интеркалирующего раствора методом многократной декантации до отсутствия реакции на ионы Cl¯с использованием азотнокислого серебра. Приготовленный полупродукт столбчатой глины высушивали при 60°C в течение 18 ч и прокаливали при 500°C в течение 6 ч.
Перед нанесением NiO на бентонитовую и каолинитовую глины их подвергали воздействию HCl для развития удельной площади поверхности. В растворы HCl концентрациями 1, 3 и 5 М помещали навеску глины массой 5 г. Получившуюся суспензию кипятили с обратным холодильником в течение 1 ч. Далее глину отфильтровывали и промывали до нейтрального значения pH, после чего высушивали при 100°C в сушильном шкафу.
Нанесение активного компонента – оксида никеля – на подготовленные глины, столбчатую глину и МСМ-41 проводили по следующей методике. Сначала экспериментально определяли, какое количество жидкости может впитать 1 г материала (глина, МСМ-41 и т. д.). После этого готовили раствор нитрата никеля с концентрацией 10 мас. %. С учетом массы навески материала добавляли по каплям нужное количество подкисленного раствора нитрата требуемой концентрации. Приготовленный влажный материал выдерживали в сушильном шкафу при температуре 60°C в течение 1 ч. Далее высушенный материал прокаливали в муфельной печи в течение 3–5 ч при 550°C для разложения нитратов до соответствующих оксидов металлов.
В качестве образца пластика использовали бытовой пластиковый пакет. Образец пластика предварительно перекристаллизовывали по методике, представленной в работе [20].
РЕЗУЛЬТАТЫ И ИХ ОБСУЖДЕНИЕ
Модификация глин
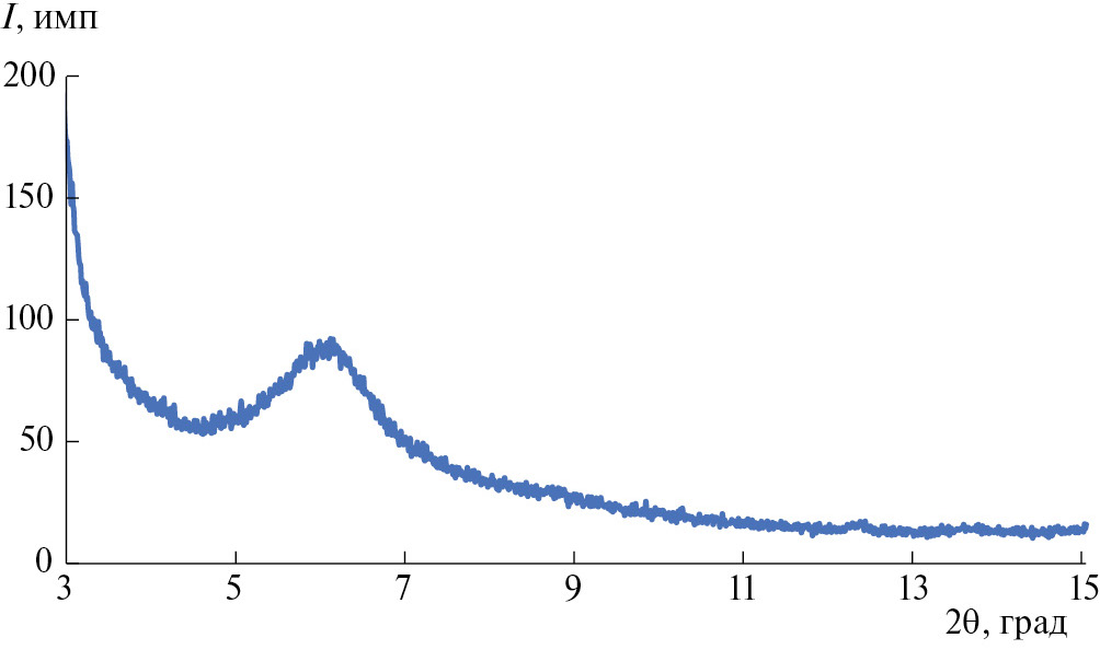
Образование столбчатой глины (PILC) путем внедрения столбиков оксида алюминия в структуру глины подтверждено рентгеноструктурным анализом: на дифрактограмме (рис. 1.) присутствует рефлекс в интервале углов от 5° до 7° (2θ), который, согласно [21], свидетельствует об образовании PILC. Базальное (межслоевое) расстояние составляет около 15 Å. Удельная площадь поверхности – 44 м²/г.
Рис. 1. Дифрактограмма образца столбчатой глины.
После кислотной обработки 1, 3 и 5 М растворами HCl удельная площадь поверхности бентонитовой глины составила 32, 77 и 98 м²/г, соответственно, а каолинитовой глины – 20, 28 и 35 м²/г соответственно.
Термогравиметрия, общий ионный ток масс-детектора
Рис. 2. Термогравиметрические кривые образцов ПЭ, ПЭ+МСМ-41(NiO) и ПЭ+PILC(NiO).
Термогравиметрический анализ является оптимальным методом оценки термической стабильности образцов в условиях программируемого нагрева. На рис. 2. представлены кривые ТГА для образца ПЭ, а также ПЭ, смешанного с PILC(NiО) или MCM-41(NiО) в массовом соотношении 10 : 1.
Температурный интервал разложения ПЭ без катализатора варьируется в диапазоне от 420 до 508°C [18]. При добавлении к полиэтилену MCM-41(NiО) или PILC(NiО) наблюдается отклонение хода ТГА-кривой разложения относительно таковой для чистого ПЭ в температурном интервале 300–350°C. Это, вероятнее всего, связано со способностью частиц оксида никеля катализировать процесс крекинга ПЭ (рис. 2). При дальнейшем нагреве кривые ТГА всех образцов имеют схожий вид, что, скорее всего, связано с образованием кокса на поверхности частиц PILC(NiО) и MCM-41(NiО), который блокирует макромолекулам ПЭ и их осколкам доступ к кислотным центрам.
Это предположение подтверждают кривые зависимости величины общего ионного тока масс-детектора от температуры пиролитической ячейки (рис. 3). Для всех образцов, содержащих оксид никеля, наблюдается активное выделение продуктов пиролиза в диапазоне 350–400°C, которое потом прекращается и возобновляется при температурах, характерных для термического пиролиза чистого ПЭ. Смещение температурного интервала от 300–350 (кривые ТГА, рис. 2) до 350–400°C (кривые зависимости величины общего ионного тока масс-детектора, рис. 3) связано с задержкой сигнала при прохождении продуктов через колонку газового хроматографа.
Рис. 3. Зависимости величины общего ионного тока масс-детектора от температуры пиролитической ячейки для образцов: 1 – ПЭ; 2 – МСМ-41 + ПЭ; 3 – ПЭ + БГ; 4 – ПЭ + КГ; 5 – ПЭ + КГ(NiО); 6 – ПЭ + БГ(NiО); 7 – ПЭ + PILC(NiО); 8 – ПЭ + MCM-41(NiО).
Продукты пиролиза по данным пиро-ГХ/МС
Как видно из табл. 1, в которой приведены текстурные характеристики образцов, обработка всех носителей нитратом никеля с дальнейшей их прокалкой приводит к уменьшению удельной площади поверхности. Это связано, вероятнее всего, с появлением конгломератов оксида никеля на поверхности и в пористом пространстве частиц носителя. Также образовавшийся оксид никеля формирует небольшое микропористое пространство в структуре MCM-41(NiO) и PILC(NiO), что не типично для данных носителей, характеризующихся мезопористым внутренним пространством.
Анализируя состав продуктов пиролиза (рис. 4), можно сделать вывод, что содержащийся в катализаторах оксида никеля увеличивает выход ароматических соединений. Предположительно это происходит за счет повышения льюисовской кислотности (табл. 1), что, в свою очередь, стимулирует образование ароматических соединений. Кислотные льюисовские центры способствуют появлению карбоний-иона в результате отрыва гидрид-иона от молекулы ПЭ или ее осколка. В итоге суммарная реакция приводит к насыщению одной молекулы углеводорода и увеличению ненасыщенности другой. Поскольку атомы водорода при углероде в альфа-положении по отношению к двойной связи диена могут вновь служить источником гидрид-иона, то протекают реакции, ведущие к увеличению ненасыщенности. Циклизация триенов происходит быстро, в результате чего образуются ароматические соединения. Они могут вступать в реакцию между собой, давая ароматику более высокой молекулярной массы или кокс, который получается в результате реакций конденсации [22], что, вероятнее всего, приводит к дезактивации катализатора [23].
Максимальный выход ароматических соединений (~35%, рис. 4) наблюдается для образца, содержащего MCM-41(NiO). Скорее всего, это связано с максимальной удельной площадью поверхности относительно других образцов, что, в свою очередь, увеличивает доступность кислотных центров для макромолекул ПЭ и ее осколков, и со значительной льюисовской кислотностью.
Для образцов, содержащих каолинитовую и бентонитовую глину, состав продуктов мало отличается от такового обычного пиролиза ПЭ, что обусловлено небольшими значениями кислотности и удельной площади поверхности.
Продукты пиролиза, образовавшиеся в присутствии бентонитовой, каолинитовой и столбчатой глин с нанесенным оксидом никеля, содержат большее количество алкенов относительно других образцов. Вероятно, это связано с тем, что алкены образуются в основном на поверхности частиц и не удерживаются в поровом пространстве из-за плотной внутренней структуры образцов, что препятствует дальнейшему образованию ароматических углеводородов на льюисовских кислотных центрах. Второй возможной причиной является появление кокса, который блокирует каталитические центры, в результате чего идет обычный пиролиз по радикальному механизму.
При сравнении образцов, содержащих PILC и PILC(NiO), можно отметить практически одинаковый количественный состав продуктов. Хотя PILC(NiO) отличается повышенной кислотностью (табл. 1), PILC имеет бóльшую удельную площадь поверхности, а, следовательно, доступность каталитических центров, в основном льюисовских. Льюисовская кислотность в образце PILC обусловлена главным образом присутствием алюминия.
Расчет кинетических характеристик
Энергию активации (Ea) рассчитывали по методу Флинна–Уолла–Озавы. Данный метод позволяет находить зависимость Ea от конверсии α для динамических экспериментов с различными постоянными скоростями нагрева β.
В основе расчета лежит уравнение:
где β – скорость нагрева (K/мин), A – предэкспоненциальный множитель, g(α) – функция конверсии, Ea – энергия активации (Дж/моль), R – универсальная газовая постоянная (Дж моль⁻¹К⁻¹)
Данное уравнение имеет линейный вид, где y = lgβ, а x = 1/T. Соответственно, по тангенсу углу наклона можно вычислить Ea.
В табл. 2 приведены значения энергии активации при различных степенях превращения ПЭ с использованием МСМ-41(NiO) как катализатора.
С увеличением конверсии ПЭ энергия активации возрастает. Наибольшее изменение Ea наблюдается в интервале конверсий 0.25–0.50. Средняя Ea реакции составляет 182.62 кДж/моль, что сопоставимо со значением Ea пиролиза ПЭ при использовании в качестве катализатора наночастиц NiO [16, 24, 25].
Таблица 1. Физико-химические характеристики катализаторов
Образец | Vмикро, см³/г | Sповерх, м²/г | Vпор, см³/г | Dср.пор, нм | Общая кислотность, мкмоль/г | [B], мкмоль/г | [L], мкмоль/г |
БГ (без кислотной обработки) | – | 15.35 | 0.10 | 4.42 | 1.7 | 0.8 | 0.9 |
БГ (после кислотной обработки 5 М HCl) | – | 98.57 | 0.77 | 8.55 | – | – | – |
БГ(NiO) (после кислотной обработки) | 0.0017 | 67.19 | 0.13 | 3.07 | 492.5 | 36.2 | 456.3 |
КГ (без кислотной обработки) | – | 14.60 | 0.15 | 2.11 | 22.3 | 9.8 | 12.5 |
КГ (после кислотной обработки 5 М HCl) | – | 35.02 | 0.33 | 13.45 | – | – | – |
КГ(NiO) (после кислотной обработки) | 0.0012 | 30.02 | 0.09 | 11.69 | 76.1 | 11.6 | 64.5 |
PILC | 0.0021 | 43.76 | 1.07 | 4.00 | 70.4 | 16.1 | 54.3 |
PILC(NiO) | 0.0023 | 24.39 | 0.85 | 3.80 | 121.5 | 10.2 | 111.3 |
MCM-41 | 0 | 1112.46 | 0.97 | 2.78 | – | – | – |
MCM-41(NiO) | 0.0145 | 265.05 | 0.27 | 1.95 | 282.4 | 161.1 | 121.3 |
Примечание. Vмикро – объем микропор, Sповерх –удельная площадь поверхности, Vпор – общий объем пор, Dср.пор – средний диаметр пор, [B] –бренстедовская кислотность; [L]– льюисовская кислотность.
Прочерки означают, что исследование образцов по этим параметрам не проводили.
Рис. 4. Состав продуктов пиролиза ПЭ по результатам пиро-ГХ/МС.
Таблица 2. Энергия активации при различных степенях превращения ПЭ в присутствии катализатора МСМ-41(NiO)
Конверсия | Энергия активации, кДж/моль |
0.25 | 97.03 |
0.50 | 173.77 |
0.75 | 203.34 |
0.90 | 256.32 |
ЗАКЛЮЧЕНИЕ
Применение катализаторов, содержащих оксид никеля на различных алюмосиликатных носителях, безусловно оказывает положительный эффект на процесс пиролиза ПЭ. В основном расщепление макромолекул ПЭ и их фрагментов происходит на поверхности частиц из-за труднодоступности внутреннего порового пространства, что связано с образованием конгломератов оксида никеля в порах частиц катализатора в процессе его нанесения. Оксид никеля способствует коксообразованию, что приводит к потере активности каталитической системы. Замедлить дезактивацию можно путем нанесения меньших количеств оксида никеля, что положительно скажется на текстурных характеристиках катализаторов. Возможно, добавление органических растворителей к пластикам будет способствовать понижению вязкости расплава, тем самым увеличивая эффективность отведения продуктов пиролиза с поверхности частиц, что также позволит отсрочить дезактивацию.
Присутствие оксида никеля в катализаторах повышает льюисовскую кислотность, что, в свою очередь, стимулирует образование ароматических соединений. То есть применение вышеуказанных систем для пиролиза ПЭ положительно скажется на содержании в продуктах пиролизного масла, которое представляет собой ценное сырье и может идти на дальнейшую переработку. Согласно полученным результатам, наилучшим носителем для приготовления таких катализаторов является МСМ-41. Было вычислено среднее значение энергии активации (182.62 кДж/моль) процесса пиролиза ПЭ с использованием МСМ-41(NiO) в качестве катализатора. Полученная величина меньше значения Еа процесса термической деструкции чистого ПЭ.
ФИНАНСИРОВАНИЕ
Исследование выполнено при финансовой поддержке Правительства Тюменской области по проекту Западно-Сибирского межрегионального научно-образовательного центра № 89-ДОН (3). Исследование физико-химическими методами образцов катализаторов выполнено в рамках соглашения № 075-15-2022-314 (Создание и развитие научных центров мирового уровня).
БЛАГОДАРНОСТИ
Результаты пиро-ГХ/МС получены с использованием оборудования ЦКП “Рациональное природопользование и физико-химические исследования” Тюменского государственного университета.
КОНФЛИКТ ИНТЕРЕСОВ
Авторы заявляют об отсутствии конфликта интересов, требующего раскрытия в данной статье.
Об авторах
В. Б. Харитонцев
ФГАОУ ВО Тюменский государственный университет, Лаборатория теории и оптимизации химических и технологических процессов
Email: v.elyshev@utmn.ru
Россия, ул. Перекопская, 15а, Тюмень, 625003
М. В. Григорьев
ФГАОУ ВО Тюменский государственный университет, Лаборатория теории и оптимизации химических и технологических процессов
Email: v.elyshev@utmn.ru
Россия, ул. Перекопская, 15а, Тюмень, 625003
Е. А. Тиссена
ФГАОУ ВО Тюменский государственный университет, Лаборатория теории и оптимизации химических и технологических процессов
Email: v.elyshev@utmn.ru
Россия, ул. Перекопская, 15а, Тюмень, 625003
П. А. Зубенко
ФГАОУ ВО Тюменский государственный университет, Лаборатория теории и оптимизации химических и технологических процессов
Email: v.elyshev@utmn.ru
Россия, ул. Перекопская, 15а, Тюмень, 625003
Н. Ю. Третьяков
ФГАОУ ВО Тюменский государственный университет, Институт химии
Email: v.elyshev@utmn.ru
Россия, ул. Перекопская, 15а, Тюмень, 625003
А. В. Елышев
ФГАОУ ВО Тюменский государственный университет, Научный центр мирового уровня “Передовые цифровые технологии”
Автор, ответственный за переписку.
Email: v.elyshev@utmn.ru
Россия, ул. Республики, 14, Тюмень, 625003
Список литературы
- Бракк Д.Г. // Экономическая безопасность. 2022. T. 5. № 2. C. 673.
- Kim S.-K., Kim J.-S., Lee H., Lee H-J. // J. Hazard. Mater. 2021. V. 403. P. 123997.
- Muhammad C., Onwudili J. A., Williams P. T. // J. Anal. Appl. Pyrol. 2015. V. 113. P. 332.
- Soufizadeh M., Doniavi A., Hasanzadeh R. // Int. J. Environ. Sci. Technol. 2022. V.19. P. 3897.
- Larionov K.B., Slyusarskiy K. V., Ivanov A. A., Mishakov I. V., Pak A. Y. // J. Air Waste Manag. Assoc. 2022. V. 72. № 2. P. 161.
- Kenzhin R.M., Bauman Y. I., Mishakov I. V., Zibareva I. V. // Juniper Online J. Mater. Sci. 2019. V. 5. № 2. P. 555660. P. 1–7.
- Ding Y., Zhao J., Liu J-W., Zhou J., Cheng L., Zhao J., Shao Z., Iris C., Pan B., Li X., Hu Z.-T. // J. Clean. Prod. 2021. V. 293. P. 126144.
- Miandad R., Barakata M. A., Rehan M., Aburiazaiza A. S., Ismail I. M.I., Nizami A. S. // Waste Management. 2017. V. 69. P. 66.
- Li K., Wang Y., Zhou W., Cui T., Yang J., Sun Z., Min Y., Lee J-M. // Chemosphere. 2022. V. 299. P. 134440.
- Lu P., Wu H., Liang C., Wei Y., Song Z. // Appl. Clay Sci. 2021. V. 205. P. 106052.
- Skaribas S.P., Pomonis P. J., Grange P., Delmon B. // J. Chem. Soc. Faraday Trans. 1992. V. 88. P. 3217.
- Wu Q., Wang Y., Jiang L., Yang Q., Ke L., Peng Y., Yang S., Dai L., Liu Y., Ruan R. // Biores. Technol. 2020. V. 299. P. 122611.
- Yao D., Yang H., Chen H., Williams P. T. // Appl. Catal. B: Environ. 2018. V. 239. P. 565.
- Ding K., Liu S., Huang Y., Liu S., Zhou N., Peng P., Wang Y., Chen P., Ruan R. // Energy Convers. Manag. 2019. V. 196. P. 1316.
- Prabhahar R.S.S., Anandhan M. // Int. J. Appl. Eng. Res. 2018. V. 13. № 10. P. 8426.
- Rashid A., Mohammed S. A., Abbas H. F., AlSaadi M.A., Ali N., Khalid N., Yousif E., Alyaqoobi S., Al Riami K. // Biointerface Res. Appl. Chem. 2023. V. 13. I. 3. P. 216.
- https://doi.org/10.33263/BRIAC133.216
- Datka J., Turek A.M, Jehng J.M, Wachs I. E. // J. Catal. 1992. V. 135. P. 186.
- Costa C.S., Munoz M., Ribeiro M. R., Silva J. M. // Catal. Today. 2021. V. 379. P. 192.
- Chen C., Li H. Davis M. E. // Micropor. Mater. 1993. V. 2. P. 17.
- Харитонцев В.Б., Тиссен Е. А., Матвеенко Е. С., Михайлов Я. А., Третьяков Н. Ю., Загоруйко А. Н., Елышев А. В. // Катализ в промышленности. 2023. T. 23. № 2. C. 58. (Kharitontsev V. B., Tissen E. A., Matveenko E. S., Mikhailov Ya. A., Tret’yakov N. Yu., Zagoruiko A. N. and Elyshev A. V. // Catalysis in Industry. 2023. V.15, № 4. P. 397.)
- Munoz H.-J., Blanco C., Gil A., Vicente M.-A., Galeano L.-A. // Materials. 2017. V. 10. № 12. P. 1364.
- Ferrini P., Dijkmans J., De Clercq R., Van de Vyver S., Dusselier M., Jacobs P. A., Sels B. F. // Coord. Chem. Rev. 2017. V. 343. P. 220.
- Островский Н. М. // Кинетика и катализ. 2022. Т. 63. № 1. С. 61.
- Чалов К.В., Луговой Ю. В., Сульман М. Г., Косивцов Ю. Ю. // Вестник ТвГУ. 2020. Т. 42. № 4. С. 120.
- Хандави М. М. Исследование термического разложения и горения полимерных отходов методом кислородной микрокалориметрии. Автореф. дис… к. т. н. Санкт-Петербург: Санкт-Петербургский политехнический университет Петра Великого, 2021. 23 с.
Дополнительные файлы






