Specific Features of the Electronic Structure of Oxygen-Deficient Perovskites SrFe1 – xMoxO3 – y
- Authors: Gainutdinov I.I.1
-
Affiliations:
- Institute of Solid State Chemistry and Mechanochemistry, Siberian Branch, Russian Academy of Sciences
- Issue: Vol 59, No 4 (2023)
- Pages: 187-192
- Section: Articles
- URL: https://ogarev-online.ru/0424-8570/article/view/139257
- DOI: https://doi.org/10.31857/S0424857023040060
- EDN: https://elibrary.ru/AOEBVF
- ID: 139257
Cite item
Full Text
Abstract
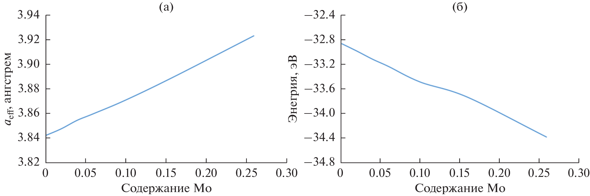
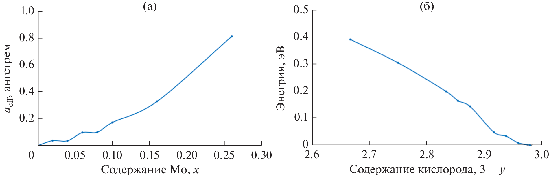
By using the VASP package, within the framework of the DFT approach, the properties of the ground state of the SrFe1 – xMoxO3 – y oxide with the perovskite structure are calculated for the various values of molybdenum content and oxygen nonstoichiometry. It is shown that the doping procedure as well as the procedure of varying the oxygen content give rise to changes in the charge stage of oxygen ions in the system, which is accompanied by a shift of the Fermi level with respect to the invariant band structure (rigid band model) and the transition to the semimetal conduction type.
Keywords
About the authors
I. I. Gainutdinov
Institute of Solid State Chemistry and Mechanochemistry, Siberian Branch, Russian Academy of Sciences
Author for correspondence.
Email: ur1742@solid.nsc.ru
Novosibirsk, Russia
References
- Волошин, Б.В., Кошевой, Е.И., Улихин, А.С., Попов, М.П., Немудрый, А.П. Модификация катодного материала La0.6Sr0.4Co0.2Fe0.8O3 – δ сегнетоактивным катионом молибдена. Электрохимия. 2022. Т. 58. С. 116. [Voloshin, B.V., Koshevoi, E.I., Ulihin, A.S., Popov, M.P., and Nemudry, A.P., Modifying the La0.6Sr0.4Co0.2Fe0.8O3 – δ Cathodic Material by Ferroactive Molybdenum Cation, Russ. J. Electrochem., 2022, vol. 58, p. 163.] https://doi.org/10.1134/S1023193522020112
- Bragina, O.A. and Nemudry, A.P., Influence of Mo-doping on structure and oxygen permeation properties of SrCo0.8 – xFe0.2MoxO3 – δ perovskite membranes for oxygen separation, J. Membrane Sci., 2017, vol. 539, p. 313. https://doi.org/10.1016/j.memsci.2017.06.018
- Kresse, G. and Furthmuller, J., Efficient iterative schemes for ab initio total-energy calculations using a plane-wave basis set, Phys. Rev. B: Condens. Matter Mater. Phys., 1996, vol. 54, p. 11169.
- Das, T., Nicholas, J.D., and Qi, Y., Long-range charge transfer and oxygen vacancy interactions in strontium ferrite, J. Mater. Chem. A, 2017, vol. 5, p. 4493. https://doi.org/10.1039/c6ta10357j
- Perdew, J.P., Burke, K., and Ernzerhof, M., Generalized Gradient Approximation Made Simple, Phys. Rev. Lett., 1996, vol. 77, p. 3865.
- Tang, W., Sanville, E., and Henkelman, G., A grid-based Bader analysis algorithm without lattice bias, J. Phys.: Compute Mater., 2009, vol. 21, p. 084204.
- Kotomin, E.A., Mastrikov, Yu.A., Kuklja, M.M., Merkle, R., Roytburd, A., and Maier, J., First principles calculations of oxygen vacancy formation and migration in mixed conducting Ba0.5Sr0.5Co1 – yFeyO3 – δ perovskites, Solid State Ionics, 2011, vol. 188, p. 1.
- Wang, T.-H. and Searle, T.M., A rigid band model for recombination in a-Si alloys, J. Non-Crystalline Solids, 1996, vol. 198, p. 280.
Supplementary files







