Разработка методики молекулярного типирования штаммов Bacillus anthracis с использованием новых VNTR- и INDEL-маркеров
- Авторы: Печковский Г.А.1, Еременко Е.И.1, Рязанова А.Г.1, Писаренко С.В.1, Шапаков Н.А.1, Аксенова Л.Ю.1, Семенова О.В.1, Тимченко Л.Д.2, Куличенко А.Н.1
-
Учреждения:
- Ставропольский противочумный институт Роспотребнадзора
- Северо-Кавказский федеральный университет
- Выпуск: Том 101, № 3 (2024)
- Страницы: 362-371
- Раздел: ОРИГИНАЛЬНЫЕ ИССЛЕДОВАНИЯ
- URL: https://ogarev-online.ru/0372-9311/article/view/263647
- DOI: https://doi.org/10.36233/0372-9311-487
- EDN: https://elibrary.ru/kjnhyg
- ID: 263647
Цитировать
Аннотация
Введение. Bacillus anthracis — возбудитель особо опасного зооноза сибирской язвы — отличается высокой генетической однородностью, что вызывает необходимость совершенствования методов генотипирования.
Целями исследования были поиск, описание VNTR- и INDEL-локусов B. anthracis и разработка на их основе методики генотипирования посредством полимеразной цепной реакции (ПЦР) с электрофоретической детекцией результатов.
Материалы и методы. Поиск VNTR- и INDEL-маркеров и филогенетический анализ выполняли на выборке из 388 геномов штаммов B. anthracis: 322 из GenBank (RefSeq) и 66 — из коллекции Ставропольского противочумного института. Филогенетический анализ проводили на основе SNP корового выравнивания с помощью программы «Parsnp». Поиск маркеров осуществляли с использованием программы «Mauve» и авторских скриптов на языке Python. ПЦР выполняли с помощью набора «ScreenMix-HS».
Результаты. Найдены геномные вариации штаммов B. anthracis (SNP — 25 664, SNR — 14 387, VNTR — 693, INDEL — 14 667), биоинформатический анализ которых позволил выявить 9 новых VNTR и 6 INDEL молекулярных маркеров, наиболее подходящих для генотипирования. Описаны генетические (аллельные) варианты маркеров. Для найденных маркеров подобраны праймеры и разработан протокол ПЦР c детекцией методом электрофореза в агарозном геле. В результате кластеризации при типировании с использованием VNTR-маркеров штаммы разделялись на 9 кластеров: A.Br.Ames, A.Br.001/002, A.Br.Aust94, A.Br.005/006, A.Br.008/009 (Tsiankovskii), A.Br.008/009 (STI), A.Br.008/009 (A.Br.125), A.Br.008/009 (штамм 228/269), B.Br.001/002. При типировании с применением INDEL-маркеров штаммы разделялись на 6 кластеров: A.Br.Ames, A.Br.001/002, A.Br.Aust94, A.Br.008/009 (Tsiankovskii), B.Br.001/002(B.Br.014), а также кластер, включающий представителей нескольких генетических групп: A.Br.008/009 (STI), A.Br.008/009 (A.Br.125), A.Br.005/006 и B.Br.001/002.
Заключение. Использование разработанной методики идентификации вариабельных VNTR- и INDEL-локусов позволяет достоверно определять филогенетическое положение штаммов B. anthracis и перспективно для применения в процессе эпидемиологического расследования вспышек сибирской язвы.
Полный текст
Введение
Bacillus anthracis — спорообразующая грамположительная палочка, возбудитель сибирской язвы, особо опасной инфекции с глобальным ареалом распространения. В ранних исследованиях попытки определить генетическую вариабельность B. anthracis не увенчались успехом, что говорило о высокой генетической мономорфности этого вида [1]. Первым генетическим маркером, пригодным для дифференциации штаммов B. anthracis, были тандемные повторы в хромосомном локусе vrrA — последовательно повторяющиеся идентичные фрагменты ДНК (variable number tandem repeats, VNTR) [2]. Аллельные варианты vrrA с числом повторов от 2 до 6 позволяли разделить все штаммы на 5 групп [2, 3]. Маркер вошёл в первую схему типирования методом мультилокусного VNTR-анализа MLVA8 (Multiple loci VNTR analysis, MLVA), состоящую из 6 хромосомных и 2 плазмидных VNTR-локусов. VNTR-локусы в целом отличаются от других вариабельных областей тем, что имеют бóльшую частоту изменчивости и большее количество вариантов, а также проявлением эффекта гомоплазии, т.е. независимыми или параллельными мутациями у разных генетических линий [4]. Поэтому при генотипировании на основе анализа VNTR-локусов затруднительно изучение внутривидовой эволюции, но при этом данный метод удобен в эпидемиологическом расследовании вспышек сибирской язвы. Активные поиски локусов B. anthracis с тандемными повторами привели к открытию 32 VNTR-маркеров в 6 схемах MLVA-генотипирования [5–10].
С целью исследования генетического разнообразия был разработан и апробирован на значительной выборке штаммов метод генотипирования на основе анализа «канонических» SNP (canSNP-типирование) с определением 12 основных генетических линий [8]. Канонические линии наиболее точно отражают эволюционные группы B. anthracis, поэтому лучше всего подходят для описания распределения штаммов возбудителя сибирской язвы в мире. В дальнейшем были выполнены масштабные филогенетические исследования с подробным описанием, созданием номенклатуры названий и связей генетических кластеров. Подкластерам канонических линий были присвоены номера или тривиальные имена [11, 12]. В частности, каноническая линия A.Br.008/009 включает в себя подгруппы Tsiankovskii и STI, широко представленные на территории Содружества Независимых Государств.
В 2019 г. в Республике Дагестан произошла вспышка сибирской язвы с изолятами, которые кластеризовались в отдельную филогенетическую группу A.Br.125, принадлежащую STI.
Каноническая линия B.Br.001/002 содержит кластеры Siberia и Europe, составляя B.Br.014, а также кластеры Asia и B.Br.018.
С учётом устоявшихся и вновь идентифицированных обозначений генетических линий и групп в последующем описании мы использовали следующий порядок. Сначала указывается каноническая линия, затем новая подгруппа или кластер в её пределах c устоявшимся обозначением, если таковые идентифицированы. Например, большинство штаммов основной линии A, выделенных на территории России, обозначаются как относящиеся к A.Br.008/009 (Tsiankovskii) или A.Br.008/009 (STI).
К молекулярным маркерам также относятся INDEL (insertion/deletion) — вариабельные области, не содержащие повторов, которые существуют преимущественно в виде двух генетических вариантов: c делецией или с инсерцией.
Для бактерии Francisella tularensis была разработана схема INDEL-типирования, включающая 38 INDEL-локусов. Исследование показало, что применение таких маркеров повышает точность типирования [13]. Методики генотипирования на основе анализа INDEL-локусов также созданы для Helicobacter pylori, Burkholderia pseudomallei, Vibrio cholerae, Yersinia pseudotuberculosis и доказали свою высокую разрешающую способность и надёжность в определении филогенетического положения штаммов [14–17]. В настоящее время система INDEL-генотипирования для B. anthracis не разработана.
Целями исследования были поиск, описание VNTR- и INDEL-локусов B. anthracis и разработка на их основе методики генотипирования посредством ПЦР с электрофоретической детекцией результатов.
Материалы и методы
Поиск маркеров и филогенетический анализ выполняли на выборке из 388 геномов штаммов B. anthracis: 322 — из коллекции GenBank (RefSeq), 66 — из коллекции геномов патогенных микроорганизмов Ставропольского противочумного института, описанных ранее [12]. Номера геномов приведены в Приложении 1 на сайте журнала (https://doi.org/10.36233/0372-9311-487-s1). Геномные последовательности штаммов B. anthracis из коллекции Ставропольского противочумного института депонированы в «Национальный интерактивный каталог патогенных микроорганизмов и биотоксинов» (Государственный научный центр прикладной микробиологии и биотехнологии).
Поиск маркеров осуществляли посредством алгоритма (пайплайна), состоящего из попарного выравнивания полных геномов на референсную последовательность с использованием программы «Mauve» и далее, с помощью авторских скриптов на языке Python, извлечения из выравниваний генетических вариантов, объединения и их анализа.
Верификацию маркеров и определение длин маркеров производили в программе «BLASTn» с помощью фланкирующих последовательностей или определённых праймеров.
С целью сопоставления филогенетических групп с генетическими маркерами выполняли построения филогенетической дендрограммы на основе SNP корового выравнивания с помощью программы «Parsnp» из пакета «Harvest suit» с референсным геномом B. anthracis Ames Ancestor (GCF_000008445.1). Из коровых SNP удаляли позиции, имеющие неизвестный нуклеотид «N». Далее SNP из файла VCF конвертировали в файл FASTA. Филогенетическое дерево строили в программе «MEGA XI» методом максимального правдоподобия с моделью замен Tamura-Nei [18].
Сопоставление длин генетических вариантов маркеров c филогенетической дендрограммой и визуализацию данных осуществляли в среде языка R с библиотеками ggtree и ggplot2.
Конструирование праймеров осуществляли с использованием программы «Primer-BLAST», их синтез проводили в Ставропольском противочумном институте.
Пробоподготовку культур B. anthracis проводили согласно c МУ 1.3.2569-09 «Организация работы лабораторий, использующих методы амплификации нуклеиновых кислот при работе с материалом, содержащим микроорганизмы I–IV групп патогенности». Экстракцию ДНК B. anthracis осуществляли с применением набора «ДНК-сорб-B» («ИЛС»).
Для верификации данных в ПЦР с электрофоретической детекцией использовали представительную филогенетическую выборку из секвенированных штаммов. ПЦР выполняли с помощью набора «ScreenMix-HS» («Евроген»). Количество праймеров в реакции равнялось 0,3 мкM. Использовали следующий режим термоциклирования: первый этап (активация) — 95оС, 5 мин — 1 цикл, второй этап — денатурация 95оС, 20 с, отжиг 60оС, 20 с, элонгация 72оС, 60 с — 40 циклов, третий этап (финальная элонгация) — 72оС, 5 мин — 1 цикл. Электрофорез проводили в 2% агарозном геле с применением стандарта молекулярных размеров 100 п. н. («СибЭнзайм»).
Кластеризацию данных, полученных по результатам ПЦР с электрофоретической детекцией, выполняли методом single (Nearest Point Algorithm) на языке Python с библиотекой scipy.
Результаты и обсуждение
Исследование включало два этапа. На первом этапе выполняли поиск и описание маркерных локусов, на втором — осуществляли экспериментальное подтверждение и апробацию методики типирования с использованием найденных маркеров.
В результате работы алгоритма были обнаружены следующие геномные вариации: SNP — 25 664, SNR — 14 387, VNTR — 693, INDEL — 14 667.
Поиск маркеров среди всех найденных вариаций производили поэтапно с фильтрацией по ряду критериев. Разница размеров вариантов вариабельных локусов должна быть не менее 15 п. н. Отбирали преимущественно такие локусы, у которых хотя бы один генетический вариант в наборе штаммов B. anthracis из коллекции патогенных микроорганизмов Ставропольского противочумного института был отличен от вариантов остальных штаммов. Исключали уже описанные вариабельные локусы. С учётом критериев было найдено 537 вариабельных областей.
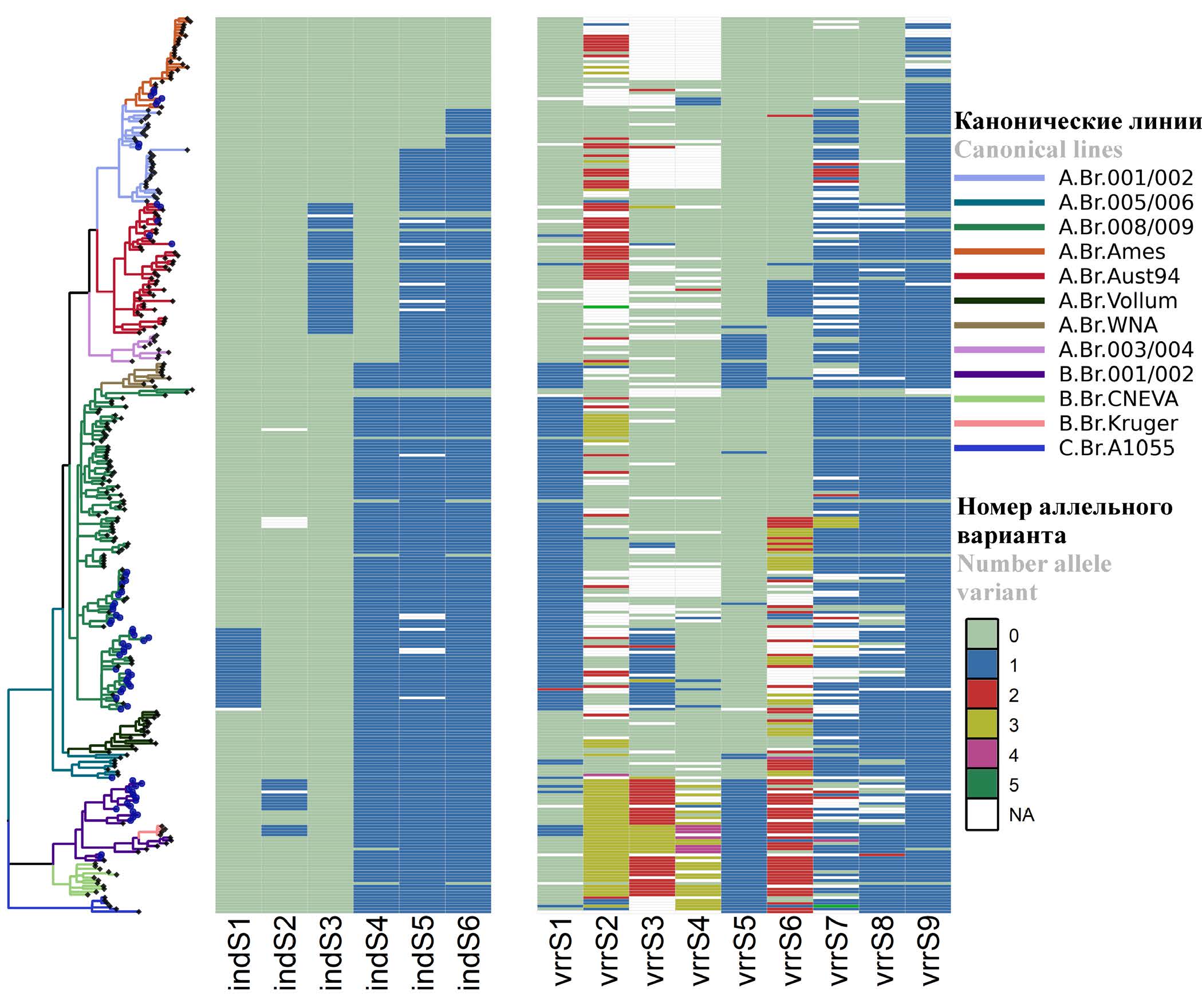
Вслед за этим исследовали частоту встречаемости аллельных вариантов локусов штаммов в определённых генетических линиях, для этого сопоставляли длины генетических вариантов маркеров с филогенетической дендрограммой, построенной на SNP корового генома (рис. 1). Большинство вариантов локусов встречались только у 1 штамма или минимального количества штаммов. Значительную группу составляли варианты, разделяющие основные генетические линии A, B, и C, в том числе ранее найденный INDEL indE1 размером 38 п. н. [19], что логично, т. к. это наиболее эволюционно далёкие генетические линии.
Рис. 1. Сопоставление филогенетической дендрограммы и выбранных маркеров B. anthracis (часть штаммов с повторяющимся паттернами маркеров были удалены).
Цветной вариант рисунка см. на сайте журнала.
Fig. 1. Comparison of the phylogenetic tree and selected markers B. anthracis (some strains with repeated marker patterns were removed).
For a color version of the picture, see the journal’s website.
Было отобрано 56 VNTR- и INDEL-локусов (табл. 1). Из них выбирали наиболее филогенетически значимые и оптимальные для проведения электрофореза. Таким образом, в итоге было выбрано 9 VNTR-маркеров и 6 INDEL-маркеров, наиболее подходящих для генотипирования (рис. 1). Особенность найденных INDEL заключается в повторах, фланкирующих INDEL, при этом один из повторов включается в делецию, а другой — нет. По этой причине можно предположить образование сложной структуры между цепями ДНК при репликации, из-за которой полимеразный комплекс может ошибочно удваивать цепь ДНК, вырезая часть последовательности. При этом невозможна обратная вставка INDEL, что, вероятно, уменьшает эффекты гомоплазии.
Таблица 1. Описание найденных молекулярных маркеров B. anthracis
Table 1. Description of the identified molecular B. anthracis markers
Маркер Marker | Координаты локуса в геноме по референсному штамму Ames Ancestor (GCF_000008445.1) Coordinates of the locus in the genome according to the Ames Ancestor reference strain (GCF_000008445.1) | Репликон Replicon | Номер аллельного варианта (длина генетического варианта, п. н.) The number of the allele variant (the length of the genetic variant, bp) |
indS1 | 1276500–1276764 | Хромосома | Сhromosome | 1 (265, 266), 2 (241) |
indS2 | 1904893–1905267 | Хромосома | Сhromosome | 1 (373–375), 2 (312) |
indS3 | 1944246–1944531 | Хромосома | Сhromosome | 1 (286), 2 (253) |
indS4 | 402388–402715 | Хромосома | Сhromosome | 1 (328), 2 (423–424) |
indS5 | 655408–655662 | Хромосома | Сhromosome | 1 (255), 2 (272, 284–285) |
indS6 | 4691499–4691775 | Хромосома | Сhromosome | 1 (277), 2 (388–389) |
vrrS1 | 1721221–1721733 | Хромосома | Сhromosome | 1 (513), 2 (425) |
vrrS2 | 4489063–4489484 | Хромосома | Сhromosome | 1 (422), 2 (381), 3 (299,307), 4 (217), 5 (258) 6 (338–340) |
vrrS3 | 8316–8860 | pXO2 | 1 (544–546), 2 (301–302), 3 (464), 4 (383) |
vrrS4 | 8916–9269 | pXO2 | 1 (354–355), 2 (263–264), 3 (444), 4 (534), 5 (174) |
vrrS5 | 3155556–3155727 | Хромосома | Сhromosome | 1 (172), 2 (142) |
vrrS6 | 1092722–1092959 | Хромосома | Сhromosome | 1 (238), 2 (198), 3 (318–319), 4 (398), 5 (278) |
vrrS7 | 5088417–5088723 | Хромосома | Сhromosome | 1 (306–307), 2 (190), 3 (229), 4 (385), 5 (346), 6 (268) (385) |
vrrS8 | 5031546–5031803 | Хромосома | Сhromosome | 1 (258, 263–265), 2 (354, 359–366) |
vrrS9 | 3742896–3743541 | Хромосома | Сhromosome | 1 (646), 2 (450) |
indNS1 | 130607–131099 | pXO1 | 1 (454, 456), 2 (494–495) |
indNS2 | 596340–596832 | Хромосома | Сhromosome | 1 (352), 2 (492–493) |
indNS3 | 122138–122690 | pXO1 | 1 (551–555), 2 (485, 487) |
indNS4 | 77192–77540 | pXO1 | 1 (330), 2 (349), 3 (619) |
indNS5 | 482012–482157 | Хромосома | Сhromosome | 1 (146,149), 2 (504) |
indNS6 | 385564–385837 | Хромосома | Сhromosome | 1 (271–276), 2 (305–308) |
indNS7 | 1372136–1372298 | Хромосома | Сhromosome | 1 (163), 2 (181) |
indNS8 | 2559203–2559485 | Хромосома | Сhromosome | 1 (282–284), 2 (335–336) |
indNS9 | 3855034–3855252 | Хромосома | Сhromosome | 1 (219), 2 (231), 3 (239–241) |
indNS10 | 4303573–4303825 | Хромосома | Сhromosome | 1 (253), 2 (310–311) |
indNS11 | 4965875–4966088 | Хромосома | Сhromosome | 1 (214), 2 (321) |
indNS12 | 1209302–1209701 | Хромосома | Сhromosome | 1 (253), 2 (399–401) |
indNS13 | 2728738–2729257 | Хромосома | Сhromosome | 1 (229), 2 (519–520) |
indNS14 | 486258–486638 | Хромосома | Сhromosome | 1 (285), 2 (381) |
indNS15 | 1287411–1287701 | Хромосома | Сhromosome | 1 (201), 2 (291) |
indNS16 | 910496–910796 | Хромосома | Сhromosome | 1 (301), 2 (490,491) |
indNS17 | 2533966–2534193 | Хромосома | Сhromosome | 1 (228), 2 (634–636) |
indNS18 | 2593388–2593616 | Хромосома | Сhromosome | 1 (228–230), 2 (283) |
indNS19 | 3352013–3354229 | Хромосома | Сhromosome | 1 (193,194), 2 (2124), 3 (2207, 2215–2218, 2223) |
indNS20 | 3829833–3830053 | Хромосома | Сhromosome | 1 (220–221), 2 (251) |
indNS21 | 4811428–4811664 | Хромосома | Сhromosome | 1 (236–237), 2 (600, 602) |
indNS22 | 29253–29436 | pXO1 | 1 (184), 2 (269) |
indNS24 | 1146673–1147101 | Хромосома | Сhromosome | 1 (256), 2 (270–272), 3 (427–430) |
indNS25 | 2224848–2225376 | Хромосома | Сhromosome | 1 (270), 2 (418), 3 (529–530, 537) |
indNS26 | 2687438–2687847 | Хромосома | Сhromosome | 1 (240–241), 2 (410,408–410), 3 (429) 4 (580) |
indNS27 | 3304833–3305473 | pXO1 | 1 (245, 257), 2 (640–641) |
vrrNS1 | 226241–226786 | Хромосома | Сhromosome | 1 (545–547), 2 (694, 697–699), 3 (845–847), 4 (997–998), 5 (1146), 6 (1296–1298) |
vrrNS2 | 1333990–1334961 | Хромосома | Сhromosome | 1 (343), 2 (554, 552), 3 (700), 4 (758, 762–763), 5 (779), 6 (971–974), 7 (1182–1183), 8 (1393) |
vrrNS3 | 2014690–2015095 | Хромосома | Сhromosome | 1 (277), 2 (364), 3 (406, 409), 4 (535) |
vrrNS4 | 4233686–4234066 | Хромосома | Сhromosome | 1 (237), 2 (273, 279), 3 (306, 309, 322), 4 (381), 5 (417), 6 (345) |
vrrNS5 | 4351696–4351908 | Хромосома | Сhromosome | 1 (213), 2 (231) |
vrrNS6 | 4598742–4598948 | Хромосома | Сhromosome | 1 (195, 207), 2 (171, 183) |
vrrNS7 | 811781–812154 | Хромосома | Сhromosome | 1 (284), 2 (302), 3 (320), 4 (374), 5 (428), 6 (482) |
vrrNS8 | 1395847–1396186 | Хромосома | Сhromosome | 1 (340), 2 (385) |
vrrNS9 | 1238148–1238579 | Хромосома | Сhromosome | 1 (361, 366), 2 (398), 3 (430–433), 4 (465), 5 (498) |
vrrNS10 | 2264930–2265251 | Хромосома | Сhromosome | 1 (244), 2 (283), 3 (322), 4 (361), 5 (439), 6 (517) |
vrrNS11 | 4352078–4352327 | Хромосома | Сhromosome | 1 (220), 2 (235), 3 (250, 251), 4 (264–266), 5 (295), 6 (310) |
vrrNS12 | 4927425–4927645 | Хромосома | Сhromosome | 1 (181), 2 (221) |
vrrNS13 | 4769700–4770199 | Хромосома | Сhromosome | 1 (499–501), 2 (352–353) |
vrrNS15 | 1151194–1151463 | Хромосома | Сhromosome | 1 (148), 2 (269–270), 3 (291), 4 (392–393, 396), 5 (514, 520) |
vrrNS16 | 2006677–2007157 | Хромосома | Сhromosome | 1 (481), 2 (433, 435–436), 3 (526), 4 (301), 5 (345–347), 6 (390–391), 7 (255–257) |
Инделы indS1 (ген FAD-binding oxidoreductase), indS2 (ген гипотетического протеина WP_000829051.1) и indS6 (ген cell surface protein), локализованные в кодирующих белки генах, являются геномными вариациями без сдвига рамки считывания. Индел indS4 локализуется в регионе между генами GBAA_RS02140 (ABC transporter ATP-binding protein) и GBAA_RS02145 (ABC-F family ATP-binding cassette domain-containing protein). IndS5 локализуется в регионе между генами GBAA_RS03470 (hypothetical protein) и GBAA_RS03475 (alanine:cation symporter family protein). Индел indS3 сдвигает рамку считывания гена, кодирующего белок SPFH/Band 7/PHB domain protein.
Генетический вариант индела indS1 с делецией характерен для кластера A.Br.008/009 (Tsiankovskii). Индел indS2 необычен тем, что существуют 3 генетических варианта данного локуса: инсерция и 2 варианта делеций. Разницей между двумя делециями является сдвиг в 9 пар нуклеотидов. Один вариант характерен для подгрупп Siberia и Europe canSNP группы B.Br.001/002, другой характерен для штаммов группы B.Br.Kruger. Вариант локуса indS3 с делецией встречается у штаммов группы A.Br.Aust94, за исключением штамма 9080-G, выделенного в Грузии, и штамма Kanchipuram из Индии. Варианты инделов с делецией indS4, indS5, indS6 встречаются у кластеров A.Br.004, A.Br.001 и группы A.Br.Ames соответственно.
Количество аллельных вариантов выбранных VNTR-маркеров варьируют от 2 до 6 c длиной повтора от 30 п. н. до 196 п. н. (рис. 1). Локус vrrS1 имеет вариант 425 п. н., встречающийся у A.Br.008/009 и A.Br.WNA, а также один уникальный вариант длиной 337 п. н., специфичный для штамма 228/269. Генетические варианты локуса vrrS2 встречаются у групп A.Br.008/009 и A.Br.Aust94. Два VNTR-маркера — vrrS3 и vrrS4 — были обнаружены на плазмиде pXO2. Отдельные генетические варианты vrrS3 встречаются у A.Br.008/009 (Tsiankovskii), B.Br.KrugerB и основной линии B соответственно. Локус vrrS4 разделяет штаммы на линии A и B. Аллельный вариант 142 п. н. vrrS5 встречается одновременно у штаммов линии B, групп A.Br.WNA и A.Br.003/004. Варианты vrrS6 характерны для части штаммов группы A.Br.008/009, кластера A.Br.004 и линии B. Генетический вариант vrrS7 307 п. н. специфичен для группы A.Br.Ames. Вариант 258 п. н. vrrS8 присущ группам A.Br.Ames и A.Br.001/002. Генетический вариант 646 п. н. vrrS9 специфичен для штаммов A.Br.Ames, выделенных в Северной Америке.
Вариабельные локусы могут быть сгруппированы по принадлежности к определённым генетическим кластерам. Так, схожей принадлежностью к группе A.Br.Aust94 обладают варианты инделов indS3, indNS27 и VNTR — vrrNS7. Инделы indS4 и indNS11 характерны для A.Br.004, indNS17 и vrrS9 — для штаммов A.Br.Ames, выделенных в Северной Америке. Варианты инделов indNS5, indNS9, indNS10 встречаются у штаммов групп A.Br.Ames и A.Br.001/002.
Для основной линии B характерными локусами являются indNS1, indNS12, indNS19, indNS2, indNS3, indNS13, indNS14 и vrrNS12. Характерными локусами как для линии B, так и линии С являются indNS18, indNS21, indNS4, indNS6, indNS7 и indNS8.
Часть из невыбранных маркеров также могли бы использоваться при типировании. Например, vrrNS1 имеет высокую вариабельность, но длинный повтор 150 п. н. и большую разницу по длине между минимальным и максимальным генетическим вариантом, что затруднительно для электрофоретической детекции при проведении ПЦР. VNTR vrrNS15 вариабелен в пределах группы A.Br.008/009. Тандемные повторы vrrNS16, vrrNS2, vrrNS4 не имеют строгой специфичности.
Для найденных маркеров были подобраны праймеры (табл. 2) и разработан протокол ПЦР c детекцией результатов методом электрофореза в агарозном геле (рис. 2, рис. 3). Отобранные маркеры имели длину нуклеотидной последовательности, достаточную для надёжного определения генетических вариантов локусов (табл. 3).
Таблица 2. Праймеры к VNTR- и INDEL-локусам B. anthracis
Table 2. Primers to VNTR and INDEL loci B. anthracis
Название | Name | Прямой праймер | Forward primer | Обратный праймер | Reverse prime |
indS1 | TATTGGGCAGCAGCATTTGG | ATGAGTTGTACGGGACGCAA |
indS2 | TGGAGGGGTTGTTCAAGCG | GCGTAACTCGGAGACCATGTA |
indS3 | AGCAACAGAAAAATGGGGCG | AATCGCTCTTGCTTCCCCTT |
indS4 | AGAAGGAACAAAAGGAAAAGTAGAG | CAACATGCTCGCCCTTCAAT |
indS5 | GGTCTATACGGCACACTCCA | GCTTCCAATATTCCCCCTCC |
indS6 | AGCCCCTTCTTTCGGTGTAT | CGATGAAGATGTAAGACAGCCC |
vrrS1 | TCGTCCTGGAGCATCTTTCA | CCAAATCGCCCCTAGACCAA |
vrrS2 | GTTGTTTCATACGTCTATCCCCTTC | GTCCTTTTGGACAGCCTCTCTT |
vrrS3 | ACTGTAGTTGTCCCTACCCTT | AGAAGTACAGGTGGGACAGGA |
vrrS4 | TTTCCTTGCGATGCTTCAGT | TGCTGGTATAGAGCCATCTGC |
vrrS5 | AGCAATGTTTAATTCACCATCAAGT | GTACGCTTTAGTCGGAGACGG |
vrrS6 | AGGAAGCAGGTTAGCGTTGT | GCGCTATGTGGCGTCTTTTC |
vrrS7 | AGGAACACTGGTTCAGCCTAT | AGCAGGATCGCTTGCTAGAT |
vrrS8 | CTGCAATTGCCTTCGCCTTT | GCGAAAAAGAGAAAGCGCTAC |
vrrS9 | ATGAAGGTGTGACATGCCGT | GTGAAGCTGTAATTGTGGCGT |
Рис. 2. Результаты INDEL-типирования штаммов B. anthracis с электрофоретической детекцией.
Цвета шрифтов штаммов соответствуют каноническим линиям согласно рис. 1.
Цветной вариант рисунка см. на сайте журнала.
Fig. 2. Results of PCR reaction of INDEL loci with detection by electrophoresis.
The font colors of the strains correspond to the canonical lineages according to Fig. 1.
For a color version of the picture, see the journal’s website.
Рис. 3. Результаты VNTR- типирования штаммов B. anthracis с электрофоретической детекцией.
Цвета шрифтов штаммов соответствуют каноническим линиям согласно рис. 1.
Цветной вариант рисунка см. на сайте журнала.
Fig. 3. Results of PCR reaction of VNTR loci with detection by electrophoresis.
The font colors of the strains correspond to the canonical lineages according to Fig. 1. For a color version of the picture, see the journal’s website.
Таблица 3. Длины INDEL- и VNTR-локусов в соответствии с филогенетическими группами
Table 3. Lengths of INDEL and VNTR loci according to phylogenetic groups
Маркеры Markers | Филогенетические группы | Phylogenetic groups | |||||||||
A.Br. Ames | A.Br. 001/002 | A.Br. Aust94 | A.Br. 005/006 | A.Br. 008/00 (STI) | A.Br. 008/00 (A.Br.125) | A.Br. 008/00 Tsiankovskii | A.Br. 008/009 (228-269) | B.Br. 001/002 | B.Br. 001/002 (B.Br.014) | |
indS1 | 265 | 265 | 265 | 265 | 265 | 241 | 241 | 265 | 265 | 265 |
indS2 | 375 | 375 | 375 | 375 | 375 | 375 | 375 | 375 | 375 | 312 |
indS3 | 286 | 286 | 253 | 286 | 286 | 286 | 286 | 286 | 286 | 286 |
indS4 | 328 | 328 | 328 | 424 | 424 | 424 | 424 | 424 | 424 | 424 |
indS5 | 255 | 255 | 285 | 285 | 285 | 285 | 285 | 285 | 285 | 285 |
indS6 | 277 | 388 | 388 | 388 | 388 | 388 | 388 | 388 | 388 | 388 |
vrrS1 | 513 | 513 | 513 | 513 | 425 | 425 | 425 | 337 | 513 | 513 |
vrrS2 | 422 | 422 | 340 | 422 | 422 | 422 | 422 | 422 | 299 | 299 |
vrrS3 | 545 | 545 | 545 | 545 | 545 | 545 | 464 | 464 | 383 | 383 |
vrrS4 | 354 | 354 | 354 | 354 | 354 | 354 | 354 | 354 | 444 | 444 |
vrrS5 | 172 | 172 | 172 | 172 | 172 | 172 | 172 | 172 | 142 | 142 |
vrrS6 | 238 | 238 | 238 | 318 | 318 | 318 | 318 | 318 | 278 | 278 |
vrrS7 | 307 | 346 | 346 | 346 | 346 | 346 | 346 | 346 | 346 | 346 |
vrrS8 | 258 | 258 | 360 | 360 | 360 | 264 | 360 | 360 | 360 | 360 |
vrrS9 | 450 | 450 | 450 | 450 | 450 | 450 | 450 | 450 | 450 | 450 |
Часть штаммов не имеют плазмиды pXO2, соответственно локусы vrrS3 и vrrS4 у них также отсутствуют.
В результате кластеризации при INDEL-типировании штаммы разделялись на 6 кластеров: A.Br.Ames, A.Br.001/002, A.Br.Aust94, A.Br.008/009 (Tsiankovskii), B.Br.001/002 (B.Br.014), а также кластер, включающий представителей нескольких генетических групп: A.Br.008/009 (STI), A.Br.008/009 (A.Br.125), A.Br.005/006 и B.Br.001/002. Кластер выделяется в отдельную группу, т. к. для штаммов этих линий не определены специфические INDEL-маркеры (рис. 4).
Рис. 4. Кластеризация штаммов B. anthracis при INDEL- и VNTR-типировании.
Цветной вариант рисунка см. на сайте журнала.
Fig. 4. Clustering of B. anthracis strains based on VNTR and INDEL typing.
For a color version of the picture, see the journal’s website.
В результате кластеризация при VNTR-типировании штаммы разделялись на 9 кластеров: A.Br.Ames, A.Br.001/002, A.Br.Aust94, A.Br.005/006, A.Br.008/009 (Tsiankovskii), A.Br.008/009 (STI), A.Br.008/009 (A.Br.125), A.Br.008/009 (штамм 228/269), B.Br.001/002 (рис. 4). Штамм 228/269 входит в группу A.Br.008/009 (Tsiankovskii).
Дискриминирующая способность, определённая с использованием индекса разнообразия Hanter–Gaston [20], для canSNP-типирования составила 0,7, а для типирования на основе анализа новых VNTR- и INDEL-маркеров — 0,79 и 0,84 соответственно.
Заключение
В результате анализа геномов 388 штаммов B. anthracis были найдены и охарактеризованы вариабельные области. Найдены новые VNTR- и INDEL-маркеры и изучена их привязка к кластерам глобальной филогении. Разработанный протокол идентификации маркеров методом ПЦР с электрофоретической визуализацией результатов позволяет надёжно определять аллельные варианты маркеров. Найденные 9 VNTR-маркеров и 6 INDEL-маркеров позволяют разделить штаммы B. anthracis на 6 и 9 генетических групп при типировании с раздельным анализом этих маркеров и на 10 — при совместном. Методику генотипирования на основе анализа новых VNTR- и INDEL-маркеров рекомендуется использовать в совместном или раздельном варианте как дополнение к существующим схемам генотипирования. Использование разработанной методики идентификации вариабельных VNTR- и INDEL-локусов позволяет достоверно определять филогенетическое положение штаммов B. anthracis и перспективна для применения в процессе эпидемиологического расследования вспышек сибирской язвы.
Об авторах
Григорий Александрович Печковский
Ставропольский противочумный институт Роспотребнадзора
Автор, ответственный за переписку.
Email: grigorii.pechkovskii@gmail.com
ORCID iD: 0000-0001-7033-9972
SPIN-код: 8878-3299
Scopus Author ID: 57223328514
ResearcherId: Q-7273-2016
м.н.с., лаб. сибирской язвы
Россия, СтавропольЕвгений Иванович Еременко
Ставропольский противочумный институт Роспотребнадзора
Email: grigorii.pechkovskii@gmail.com
ORCID iD: 0000-0002-8163-1300
д.м.н., проф., г.н.с., лаб. сибирской язвы
Россия, СтавропольАлла Геннадьевна Рязанова
Ставропольский противочумный институт Роспотребнадзора
Email: grigorii.pechkovskii@gmail.com
ORCID iD: 0000-0002-5196-784X
к.м.н., зав. лаб. сибирской язвы
Россия, СтавропольСергей Владимирович Писаренко
Ставропольский противочумный институт Роспотребнадзора
Email: grigorii.pechkovskii@gmail.com
ORCID iD: 0000-0001-6458-6790
к.х.н., в.н.с., лаб. биохимии
Россия, СтавропольНиколай Андреевич Шапаков
Ставропольский противочумный институт Роспотребнадзора
Email: grigorii.pechkovskii@gmail.com
ORCID iD: 0000-0001-9152-4026
м.н.с., лаб. биохимии
Россия, СтавропольЛюдмила Юрьевна Аксенова
Ставропольский противочумный институт Роспотребнадзора
Email: grigorii.pechkovskii@gmail.com
ORCID iD: 0000-0002-7744-3112
к.м.н., с.н.с., лаб. сибирской язвы
Россия, СтавропольОльга Викторовна Семенова
Ставропольский противочумный институт Роспотребнадзора
Email: grigorii.pechkovskii@gmail.com
ORCID iD: 0000-0003-0274-898X
к.б.н., н.с., лаб. сибирской язвы
Россия, СтавропольЛюдмила Дмитриевна Тимченко
Северо-Кавказский федеральный университет
Email: grigorii.pechkovskii@gmail.com
ORCID iD: 0000-0003-2011-880X
д.вет.н., проф., г.н.с. межкафедральной научно-образовательной лаборатории экспериментальной иммуноморфологии, иммунопатологии и иммунобиотехнологии
Россия, СтавропольАлександр Николаевич Куличенко
Ставропольский противочумный институт Роспотребнадзора
Email: grigorii.pechkovskii@gmail.com
ORCID iD: 0000-0002-9362-3949
д.м.н., проф., академик РАН, директор
Россия, СтавропольСписок литературы
- Harrell L.J., Andersen G.L., Wilson K.H. Genetic variability of Bacillus anthracis and related species. J. Clin. Microbiol. 1995;33(7):1847–50. DOI: https://doi.org/1128/jcm.33.7.1847-1850.1995
- Andersen G.L., Simchock J.M., Wilson K.H. Identification of a region of genetic variability among Bacillus anthracis strains and related species. J. Bacteriol. 1996;178(2):377–84. DOI: https://doi.org/1128/jb.178.2.377-384.1996
- Jackson P.J., Walthers E.A., Kalif A.S., et al. Characterization of the variable-number tandem repeats in vrrA from different Bacillus anthracis isolates. Appl. Environ. Microbiol. 1997;63(4):1400–5. DOI: https://doi.org/1128/aem.63.4.1400-1405.1997
- Pearson T., Busch J.D., Ravel J., et al. Phylogenetic discovery bias in Bacillus anthracis using single-nucleotide polymorphisms from whole-genome sequencing. Proc. Natl Acad. Sci. 2004;101(37):13536–41. DOI: https://doi.org/1073/pnas.0403844101
- Keim P., Price L.B., Klevytska A.M., et al. Multiple-locus variable-number tandem repeat analysis reveals genetic relationships within Bacillus anthracis. J. Bacteriol. 2000;182(10):2928–36. DOI: https://doi.org/1128/jb.182.10.2928-2936.2000
- Le Flèche P., Hauck Y., Onteniente L., et al. A tandem repeats database for bacterial genomes: application to the genotyping of Yersinia pestis and Bacillus anthracis. BMC Microbiol. 2001;1:2. DOI: https://doi.org/1186/1471-2180-1-2
- Lista F., Faggioni G., Valjevac S., et al. Genotyping of Bacillus anthracis strains based on automated capillary 25-loci multiple locus variable-number tandem repeats analysis. BMC Microbiol. 2006;6:33. DOI: https://doi.org/1186/1471-2180-6-33
- Van Ert M.N., Easterday W.R., Huynh L.Y., et al. Global genetic population structure of Bacillus anthracis. PLoS One. 2007;2(5):e461. DOI: https://doi.org/1371/journal.pone.0000461
- Beyer W., Bellan S., Eberle G., et al. Distribution and molecular evolution of Bacillus anthracis genotypes in Namibia. PLoS Negl. Trop. Dis. 2012;6(3):e1534. DOI: https://doi.org/1371/journal.pntd.0001534
- Thierry S., Tourterel C., Le Flèche P., et al. Genotyping of French Bacillus anthracis strains based on 31-loci multi locus VNTR analysis: epidemiology, marker evaluation, and update of the internet genotype database. PLoS One. 2014;9(6):e95131. DOI: https://doi.org/1371/journal.pone.0095131
- Sahl J.W., Pearson T., Okinaka R., et al. A Bacillus anthracis genome sequence from the Sverdlovsk 1979 autopsy specimens. mBio. 2016;7(5):e01501–16. DOI: https://doi.org/1128/mBio.01501-16
- Eremenko E., Pechkovskii G., Pisarenko S., et al. Phylogenetics of Bacillus anthracis isolates from Russia and bordering countries. Infect. Genet. Evol. 2021;92:104890. DOI: https://doi.org/1016/j.meegid.2021.104890
- Larsson P., Svensson K., Karlsson L., et al. Canonical insertion-deletion markers for rapid DNA typing of Francisella tularensis. Emerg. Infect. Dis. 2007;13(11):1725–32. DOI: https://doi.org/3201/eid1311.070603
- Сорокин В.М., Водопьянов А.С., Писанов Р.В. INDEL-типирование — новый метод дифференциации штаммов Helicobacter pylori. Бактериология. 2020;5(1):8–13. Sorokin V.M., Vodop'yanov A.S., Pisanov R.V. INDEL-typing: a new method of differentiation of Helicobacter pylori strains. Bacteriology. 2020;5(1):8–13. DOI: https://doi.org/20953/2500-1027-2020-1-8-13
- Леденева М.Л., Водопьянов А.С., Ткаченко Г.А. и др. Выявление INDEL-маркеров в геномах штаммов Burkholderia pseudomallei для внутривидового генотипирования. Журнал микробиологии, эпидемиологии и иммунобиологии. 2017;(4): 35–41. Ledeneva M.L., Vodop'yanov A.S., Tkachenko G.A., et al. Detection of INDEL-markers in genomes of Burkholderia pseudomallei strains for intra-species genotyping. Journal of Microbiology, Epidemiology and Immunobiology. 2017;(4): 35–41. DOI: https://doi.org/36233/0372-9311-2017-4-35-41 EDN: https://elibrary.ru/bucgfm
- Водопьянов А.С., Водопьянов С.О., Олейников И.П., Мишанькин Б.Н. INDEL-типирование штаммов Vibrio cholerae. Эпидемиология и инфекционные болезни. 2017;22(4):195–200. Vodop'yanov A.S., Vodop'yanov S.O., Oleinikov I.P., Mishan'kin B.N. Indel-genotyping of Vibrio cholerae strains. Epidemiology and Infectious Diseases. 2017;22(4):195–200. DOI: https://doi.org/18821/1560-9529-2017-22-4-195-200 EDN: https://elibrary.ru/zhlhhh
- Трухачев А.Л., Мелоян М.Г., Воскресенская Е.А. и др. INDEL-типирование штаммов Yersinia pseudotuberculosis. Проблемы особо опасных инфекций. 2022;(4):102–9. Trukhachev A.L., Meloyan M.G., Voskresenskaya E.A., et al. INDEL-typing of Yersinia pseudotuberculosis strains. Problems of Particularly Dangerous Infections. DOI: https://doi.org/21055/0370-1069-2022-4-102-109 EDN: https://elibrary.ru/rucepz
- Tamura K., Stecher G., Kumar S. MEGA11: molecular evolutionary genetics analysis version 11. Mol. Biol. Evol. 2021; 38(7):3022–7. DOI: https://doi.org/1093/molbev/msab120
- Еременко Е.И., Рязанова А.Г., Писаренко С.В. и др. Новые генетические маркеры для молекулярного типирования штаммов Bacillus anthracis. Проблемы особо опасных инфекций. 2019;(3):43–50. Eremenko E.I., Ryazanova A.G., Pisarenko S.V., et al. New genetic markers for molecular typing of Bacillus anthracis strains. Problems of Particularly Dangerous Infections. 2019;(3):43–50. DOI: https://doi.org/21055/0370-1069-2019-3-43-50 EDN: https://elibrary.ru/pgefkd
- Hunter P.R., Gaston M.A. Numerical index of the discriminatory ability of typing systems: an application of Simpson's index of diversity. J. Clin. Microbiol. 1988;26(11):2465–6. DOI: https://doi.org/10.1128/jcm.26.11.2465-2466.1988
Дополнительные файлы






