Scattering of 3D extremely short pulses on a metallic inhomogeneity in an array of carbon nanotubes
- Authors: Belibikhin S.V.1, Konobeeva N.N.1
-
Affiliations:
- Volgograd State University
- Issue: Vol 88, No 12 (2024)
- Pages: 1892-1896
- Section: Nanooptics, photonics and coherent spectroscopy
- URL: https://ogarev-online.ru/0367-6765/article/view/286483
- DOI: https://doi.org/10.31857/S0367676524120085
- EDN: https://elibrary.ru/EWPAXV
- ID: 286483
Cite item
Full Text
Abstract
We studied the scattering of extremely short optical pulses propagating in a medium with carbon nanotubes containing metallic inhomogeneity. The behavior of a 3D pulse depending on three spatial coordinates and one time coordinate is investigated. The electromagnetic field is considered based on Maxwell’s equations, supplemented with a term that considers multiphoton absorption of carbon nanotubes. The peculiarities of the interaction of the pulse with a metal wire in the nonlinear medium under study have been established.
Full Text
Введение
Углеродные нанотрубки (УНТ) обладают рядом уникальных свойств [1, 2], благодаря чему находят широкое применение в различных областях от биологии и медицины [3, 4] до энергетики [5, 6]. Еще одним важным направлением использования данных низкоразмерных структур является нелинейная оптика и фотоника, а именно, разработка новых оптических устройств и приборов на основе УНТ. К таким устройствам относятся волноводные системы, высокопроизводительные фотодетекторы [7], оптические переключатели [8], волоконные лазеры [9] и многие другие. В работах [10—12] показано, что углеродные нанотрубки позволяют управлять характеристиками лазерных импульсов и способствуют их устойчивости.
Несмотря на большое количество исследований, касающихся взаимодействия электромагнитного излучения оптического диапазона с массивом УНТ, остается ряд вопросов, требующих внимания. В частности, к этому относится выход за рамки двумерного приближения при исследовании рассеяния импульсов на неоднородностях в среде с УНТ [13], а также учет процессов многофотонного поглощения. Рассмотрению подходов к решению этих задач посвящено данное исследование.
Основные уравнения
Рассмотрим трехмерные предельно короткие электромагнитные импульсы, которые распространяются перпендикулярно осям углеродных нанотрубок. Будем считать, что массив УНТ содержит металлическую неоднородность в виде единичного стержня, соноправленного с осями нанотрубок. Данная неоднородность располагается симметрично относительно центра налетающего на нее импульса на расстоянии 1.2 отн. ед. по продольной координате z.
Вектор электрического поля параллелен оси Oy, и зависит от трех пространственных координат: .
Строго ориентированную структуру УНТ можно получить за счет применения композита с полимерными материалами, а также с использованием двух основных методов синтеза — химического осаждения из газовой фазы [14] и метода дугового разряда [15]. Отметим, что вертикально ориентированные УНТ имеют ряд уникальных характеристик и преимуществ по сравнению со случайно ориентированными аналогами [16].
Уравнение, описывающее эволюцию проекции векторного потенциала на ось УНТ в трехмерном случае имеет вид:
(1)
где — скорость света, – плотность электрического тока, np — число фотонов, Fp — коэффициент фотонного поглощения [17].
Плотность электрического тока состоит из двух компонент. Первая определяется в рамках классического приближения на основе кинетического уравнения Больцмана и метода характеристик [18]:
(2)
где — электрический заряд, — компонента квазиимпульса электрона вдоль оси нанотрубок, — скорость электронов, f(p,s) — функция Ферми, εs(p) — закон дисперсии электронов УНТ типа (m, 0) [19]:
(3)
где , γ0 ≈ 2.7 эВ, , см.
Для расчета вклада в плотность тока в области массива УНТ с металлической проволокой мы используем простую модель, основанную на использовании закона Ома:
, (4)
где — комплексная проводимость. Причем этот вклад в плотность тока имеет место только в области, занятой металлической неоднородностью.
Окончательно уравнение (1) принимает вид:
, (5)
– концентрация электронов,
(6)
kB — постоянная Больцмана, — температура, BZ определяет первую зону Бриллюэна, asq — коэффициенты в разложении εs(p) в ряд Фурье.
При этом коэффициенты bq при стремятся к нулю, что позволяет ограничиться первыми десятью слагаемыми [10].
Результаты численного моделирования
Уравнение (5) решалось при помощи конечно-разностного метода со следующими начальными условиями:
(7)
где — амплитуда электромагнитной волны на входе в массив с УНТ и неоднородностью, lx, ly, lz определяют ширину импульса вдоль соответствующих направлений, — начальная скорость импульса.
На рисунке 1 приведена эволюционная картина при двухфотонном поглощении. Построены срезы при фиксированном значении координаты , поскольку нами выбиралась одинаковая ширина импульса по двум направлениям: lx = ly.
Как видно из рис. 1, после столкновения с неоднородностью, образуется провал на переднем фронте импульса, который быстро исчезает и дальше импульс движется без изменения своей формы, испытывая расплывание в поперечном направлении. Также можно заметить разделение импульса на две части, что наблюдалось и ранее без учета неоднородности.
Рис. 1. Зависимость интенсивности электрического поля 3D импульса от координат в различные моменты времени z: t = 0 (а), 1.5 (б), 2.5 (в), 3.5 (г). Значения по цветовой шкале нормированы на максимальное значение I в каждый момент времени. Координаты места расположения неоднородности — x = 2.0, z = 1.2.
В случае трех фотонов, характер зависимости не изменяется и отмечаются те же особенности в поведении трехмерного предельно короткого оптического импульса, что и для двух фотонов. Отметим, что в данной работе мы рассматриваем только многофотонные (двух- и трехфотонные) процессы, которые играют важную роль при изучении взаимодействия со средой излучения высокой интенсивности [20, 21]. Однофотонное поглощение в рамках настоящего исследования не рассматривалось.
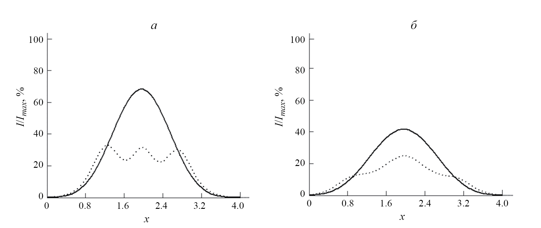
Сравнение случаев с неоднородностью в массиве УНТ и без нее показано на рис. 2 и 3, где приведены поперечные (рис. 2) и продольные (рис. 3) срезы вдоль максимума импульса.
Рис. 2. Поперечные срезы интенсивности электрического поля 3D импульса, проходящие через максимум импульса, от координаты x: t = 2.5 (а), 3.5 (б). Сплошная кривая соответствует массиву УНТ без металлической проволоки, точечная — массив УНТ с неоднородностью.
Согласно рис. 2 столкновение с неоднородностью приводит к появлению несколько пиков, амплитуда трехмерного предельно короткого оптического импульса при этом уменьшается. Можно заметить, что с течением времени происходит перераспределение энергии, снова образуется один главный пик, а также наблюдается эффект выпрямления фронта по сравнению со случаем без неоднородности.
Рис. 3 помимо очевидного снижения интенсивности импульса, демонстрирует появление хвоста за основным импульсом, форма и величина которого определяется наличием/отсутствием металлической неоднородности в массиве нанотрубок.
Рис. 3. Продольные срезы интенсивности электрического поля 3D импульса, проходящие через максимум импульса, от координаты z: t = 2.5 (а), 3.5 (б). Сплошная кривая соответствует массиву УНТ без металлической проволоки, точечная — массив УНТ с неоднородностью.
Также нами исследовано влияние размеров металлической неоднородности на характеристики 3D предельно короткого оптического импульса. Результаты расчетов показали, что чем больше диаметр неоднородности, тем сильнее спадает интенсивность как основного импульса, так и следующего за ним, по сравнению со случаем однородного массива УНТ. При этом с увеличением размера металлической проволоки происходит большее искривление импульса, в особенности второй его части, которая также увеличивается в своем поперечном размере. Отметим, что мы рассматривали массив только из полупроводниковых углеродных нанотрубок типа (m, 0) малого диаметра от 0.6 до 1.6 нм, размер неоднородности варьировался от 16 до 48 нм. Выявлено, что при увеличении индекса хиральности УНТ (числа m), т. е. диаметра трубки качественно поведение импульса не изменяется, его форма и ширина остаются прежними, наблюдается лишь небольшое изменение его амплитуды приблизительно на 5 %. Таким образом, на чувствительность импульса к металлической неоднородности влияют прежде всего не диаметр УНТ, а соотношение между первоначальными размерами трехмерного предельного оптического импульса и диаметром неоднородности.
Заключение
Таким образом, построена модель и выведено уравнение, описывающее динамику предельно коротких электромагнитных импульсов, распространяющихся через массив полупроводниковых углеродных нанотрубок с учетом процессов многофотонного поглощения. Показано, что в трехмерном случае существуют устойчивые нелинейные волны, локализованные в трех направлениях.
Установлено, что трехмерные предельно короткие оптические импульсы могут использоваться для обнаружения неоднородностей в массиве углеродных нанотрубок.
Работа выполнена в рамках государственного задания Министерства науки и высшего образования РФ (код темы “FZUU-2023-0001”).
About the authors
S. V. Belibikhin
Volgograd State University
Author for correspondence.
Email: yana_nn@volsu.ru
Russian Federation, Volgograd
N. N. Konobeeva
Volgograd State University
Email: yana_nn@volsu.ru
Russian Federation, Volgograd
References
- Popov V.N. // Mater. Sci. Engin. R. Rep. 2004. V. 43. P. 61.
- Yang S. // Archit. Struct. Constr. 2023. V. 3. P. 289.
- Murjani B.O., Kadu P.S., Bansod M. // Carbon Lett. 2022. V. 32. P. 1207.
- Simon J., Flahaut E., Golzio M. // Materials. 2019. V. 12. No. 4. P. 624.
- Kanagamani M., Palanisamy G., Pitchaipillai M. // Indian J. Chem. Technol. 2023. V. 30. No. 4. P. 423.
- Utsumi S., Ujjain S.K., Takahashi S. // Nature. Nanotechnol. 2024. V. 19. P. 1007.
- Zhao H., Yang L., Wu W. et al. // ACS Nano. 2023. V. 17. No. 8. P. 7466.
- Kamaraju N., Kumar S., Kim Y.A. et al. // Appl. Phys. Lett. 2009. V. 95. Art. No. 081106.
- Dai L., Huang Z., Huang Q. et al. // Nanophotonics. 2021. V. 10. No. 2. P. 749.
- Belonenko M.B., Demushkina E.V., Lebedev N.G. // J. Russ. Laser Res. 2006. V. 27. P. 457.
- Konobeeva N.N., Fedorov E.G., Rosanov N.N. et al. // J. Appl. Phys. 2019. V. 126. Art. No. 203103.
- Fedorov E.G., Zhukov A.V., Bouffanais R. et al. // Phys. Rev. A. 2018. V. 97. No. 4. Art. No. 043814.
- Popov A.S., Belonenko M.B., Lebedev N.G. et al. // Eur. Phys. J. D. 2011. V. 65. P. 635.
- Sharma P., Pavelyev V., Kumar S. et al. // J. Mater. Sci. Mater. Electron. 2020. V. 31. No. 6. P. 4399.
- Cai X., Cong H., Liu C. // Carbon. 2012. V. 50. No. 8. P. 2726.
- Kohls A., Ditty M.M., Dehghandehnavi F. et al. // ACS Appl. Mater. Interfaces. 2022. V. 14. No. 5. P. 6287.
- Халяпин В.А., Бугай А.Н. // Изв. РАН. Сер. физ. 2022. T. 86. № 1. С. 29, Khalyapin V.A., Bugay A.N. // Bull. Russ. Acad. Sci. Phys. 2022. V. 86. No. 1. P. 13.
- Лифшиц Е.М., Питаевский Л.П. Физическая кинетика. М.: Наука, 1979.
- Dresselhaus M.S., Dresselhaus G., Saito R. // Carbon. 1995. V. 33. No. 7. P. 883.
- Yokoshi N., Ishihara H. // Nature Photon. 2018. V. 12. P. 125.
- van Loon M.A.W., Stavrias N., Le Nguyen H. et al. // Nature Photon. 2018. V. 12. P. 179.
Supplementary files





