Потоки и спектральные индексы редких и обильных ядер космических лучей по данным спутникового эксперимента НУКЛОН
- Авторы: Кудряшов И.А.1, Турундаевский А.Н.1, Карманов Д.Е.1, Ковалев И.М.1, Курганов А.А.1, Панов А.Д.1, Подорожный Д.М.1
-
Учреждения:
- Федеральное государственное бюджетное образовательное учреждение высшего образования “Московский государственный университет имени М.В. Ломоносова”, Научно-исследовательский институт ядерной физики имени Д.В. Скобельцына
- Выпуск: Том 87, № 7 (2023)
- Страницы: 927-930
- Раздел: Статьи
- URL: https://ogarev-online.ru/0367-6765/article/view/135421
- DOI: https://doi.org/10.31857/S0367676523701612
- EDN: https://elibrary.ru/ONDZKB
- ID: 135421
Цитировать
Полный текст
Аннотация
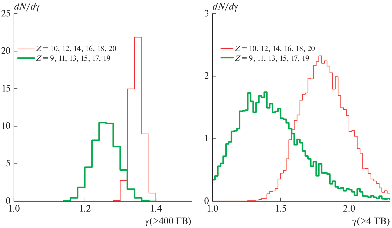
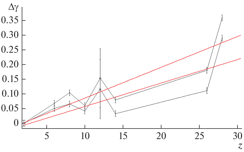
В ходе обработки данных, полученных в космическом эксперименте НУКЛОН, получены результаты, имеющие важное астрофизическое значение. С помощью пакета GALPROP решена обратная задача распространения КЛ от источника (близкой сверхновой) до наблюдателя, построен покомпонентный спектр в источнике, показано, что в источнике наблюдается систематическое изменение степенного индекса (наклона спектра), что может быть интерпретировано как неполная ионизация космических лучей в момент ускорения на фронте ударной волны сверхновой. При анализе спектров по магнитной жесткости изучены потоки ядер азота и суммарный спектр редких ядер с нечетными зарядами от 9 до 19 (F, Na, Al, P, Cl, K). Построены отношения потоков нечетных и четных ядер. Обнаружено, что спектр редких нечетных ядер более жесткий, чем спектр обильных четных ядер (Z = 10–20) в области магнитных жесткостей 300–10 000 ГВ.
Об авторах
И. А. Кудряшов
Федеральное государственное бюджетное образовательное учреждение высшего образования“Московский государственный университет имени М.В. Ломоносова”,
Научно-исследовательский институт ядерной физики имени Д.В. Скобельцына
Автор, ответственный за переписку.
Email: ilya.kudryashov.85@gmail.com
Россия, Москва
А. Н. Турундаевский
Федеральное государственное бюджетное образовательное учреждение высшего образования“Московский государственный университет имени М.В. Ломоносова”,
Научно-исследовательский институт ядерной физики имени Д.В. Скобельцына
Email: ilya.kudryashov.85@gmail.com
Россия, Москва
Д. Е. Карманов
Федеральное государственное бюджетное образовательное учреждение высшего образования“Московский государственный университет имени М.В. Ломоносова”,
Научно-исследовательский институт ядерной физики имени Д.В. Скобельцына
Email: ilya.kudryashov.85@gmail.com
Россия, Москва
И. М. Ковалев
Федеральное государственное бюджетное образовательное учреждение высшего образования“Московский государственный университет имени М.В. Ломоносова”,
Научно-исследовательский институт ядерной физики имени Д.В. Скобельцына
Email: ilya.kudryashov.85@gmail.com
Россия, Москва
А. А. Курганов
Федеральное государственное бюджетное образовательное учреждение высшего образования“Московский государственный университет имени М.В. Ломоносова”,
Научно-исследовательский институт ядерной физики имени Д.В. Скобельцына
Email: ilya.kudryashov.85@gmail.com
Россия, Москва
А. Д. Панов
Федеральное государственное бюджетное образовательное учреждение высшего образования“Московский государственный университет имени М.В. Ломоносова”,
Научно-исследовательский институт ядерной физики имени Д.В. Скобельцына
Email: ilya.kudryashov.85@gmail.com
Россия, Москва
Д. М. Подорожный
Федеральное государственное бюджетное образовательное учреждение высшего образования“Московский государственный университет имени М.В. Ломоносова”,
Научно-исследовательский институт ядерной физики имени Д.В. Скобельцына
Email: ilya.kudryashov.85@gmail.com
Россия, Москва
Список литературы
- https://galprop.stanford.edu.
- https://www.helmod.org/index.php.
- Турундаевский А.Н., Васильев О.А., Карманов Д.Е. и др. // Изв. РАН. Сер. физ. 2021. Т. 85. № 4. С. 478; Turundaevskiy A.N., Vasiliev O.A., Karmanov D.E. et al. // Bull. Russ. Acad. Sci. Phys. 2021. V. 85. No. 4. P. 353.
- Аткин Э.В., Булатов В.Л., Васильев О.А. и др. // Изв. РАН. Сер. физ. 2019. Т. 83. № 8. С. 1077; Atkin E.V., Bulatov V.L., Vasiliev O.A. et al. // Bull. Russ. Acad. Sci. Phys. 2019. V. 83. No. 8. P. 977.
- Панов А.Д., Аткин Э.В., Булатов В.Л. и др. // Изв. РАН. Сер. физ. 2019. Т. 83. № 8. С. 1080; Panov A.D., Atkin E.V., Bulatov V.L. et al. // Bull. Russ. Acad. Sci. Phys. 2019. V. 83. No. 8. P. 980.
- Панов А.Д., Зацепин В.И., Сокольская Н.В. // Изв. РАН. Сер. физ. 2015. Т. 79. № 3. С. 318; Panov A.D., Zatsepin V.I., Sokolskaya N.V. // Bull. Russ. Acad. Sci. Phys. 2015. V. 79. No. 3. P. 285.
- Кудряшов И.А., Ковалев И.М., Курганов А.А. и др. // Изв. РАН. Сер. физ. 2021. Т. 85. № 4. С. 508; Kudryashov I.A., Kovalev I.M., Kurganov A.A. et al. // Bull. Russ. Acad. Sci. Phys. 2021. V. 85. No. 4. P. 379.
- Ptuskin V., Strelnikova O., Sveshnikova L. // Proc. 31st ICRC (Łodz, 2009). P. 593.
- Boschini M.J., Della Torre S., Gervasi M. et al. // Astrophys. J. 2018. V. 858. P. 61.
- Ohira Y., Ioka K. // Astrophys. J. Lett. 2011. V. 729. P. L13.
- Ohira Y., Kawanaka N., Ioka K. // Phys. Rev. D. 2016. V. 93. Art. No. 083001.
- Malkov M.A. // Phys. Rev. E. 1998. V. 58. P. 4911.
Дополнительные файлы






