Специальные инструменты структурно-гидрографического анализа речных систем в среде ArcMap
- Authors: Гарцман Б.И.1,2, Энтин А.Л.1,3, Шекман Е.А.4
-
Affiliations:
- Институт водных проблем РАН
- Институт природно-технических систем
- Московский государственный университет имени М.В. Ломоносова
- Тихоокеанский институт географии ДВО РАН
- Issue: Vol 51, No 3 (2024)
- Pages: 244-261
- Section: ВОДНЫЕ РЕСУРСЫ И РЕЖИМ ВОДНЫХ ОБЪЕКТОВ
- URL: https://ogarev-online.ru/0321-0596/article/view/268803
- DOI: https://doi.org/10.31857/S0321059624030023
- EDN: https://elibrary.ru/AUZWQM
- ID: 268803
Cite item
Full Text
Abstract
Представлен набор инструментов для определения по цифровой модели рельефа и расчета характеристик различных структурных элементов речного бассейна: сети потенциальных тальвегов, водораздельных линий, частных водосборов. Инструмент “Stream Network Orders” позволяет построить на основе цифровой модели рельефа сеть тальвегов, используя разные формы функции инициации (в том числе с учетом климатических характеристик), и определить порядки в пределах полученной сети. Инструмент “Ridgeline Network Orders” устанавливает положения водораздельных линий и присваивает сегментам этих линий порядки на основе полных путей добегания от водоразделов до устьев бассейновых систем. Реализовано два способа классификации: порядок по полной последовательности и порядок по триплетам старших порядков. Инструмент “Watershed Thickness Metrics” предназначен для расчета различных мер “толщины” речных бассейнов. Набор инструментов использует функциональные возможности модуля Spatial Analyst для ArcGIS Desktop.
Full Text
ВВЕДЕНИЕ
Развитие гидрологического моделирования в условиях нестационарного климата и динамичности ландшафтов бассейнов при дефиците данных наблюдений требует взаимоувязанного расширения теоретической и информационной базы. Необходимо привлечение нового массива данных – достаточно доступных и надежных, характеризующих неизученные бассейны и редкие гидрологические события, допускающих органичное развитие теории моделирования. Перспективные возможности в этом смысле предоставляет структурно-гидрографический анализ речных систем [5–7]. Работы [16, 18, 21, 22, 25] представляют ряд статистических и детерминированных гидрологических моделей нового поколения с использованием данных о структуре и морфометрии речных систем.
Количество работ по данной тематике в России до настоящего времени невелико. Систематическая работа по ней велась в трудах дальневосточной и сибирской школ гидрологии [8, 10–12], а также сотрудников географического факультета МГУ [1, 14]. Интересна и пока уникальна монография [9], где динамика низкопорядковой речной сети рассматривается в палеогеографическом аспекте.
Современные методы исследования рельефа бассейнов и структуры речных систем — ключевой элемент таких исследований. В этом аспекте появление глобальных цифровых моделей рельефа (ЦМР) высокого разрешения создало принципиально новые технические и методические возможности. Однако их реализация требует разработки программного инструментария целевой обработки ЦМР. В статье представлен ряд результатов разработки такого инструментария, отвечающего запросам не только гидрологии суши, но многих наук о Земле – линейка программных инструментов, реализующих преимущественно авторские методы и алгоритмы обработки ЦМР с привлечением иных видов пространственных данных.
С учетом характера публикации основное внимание уделяется детальному изложению алгоритмов, подробностям их программной реализации и особенностям практического применения. Фактически это элементы руководства для продвинутого пользователя и разработчика подобных инструментов. Инструменты предназначены для решения как известных, так и вновь сформулированных задач, в том числе:
“Stream Network Orders” – инструмент автоматической оцифровки и порядковой классификации речной сети по ЦМР на основе вариантов так называемой “функции инициации”;
“Ridgeline Network Orders” – инструмент автоматической оцифровки и порядковой классификации сети водоразделов по ЦМР на основе авторского метода [2];
“Watershed Thickness Metrics” – инструмент автоматического определения набора мер “толщины” речного бассейна на основе методов, предложенных в [4].
Инструменты реализованы как скрипты на языке Python с использованием возможностей ArcGIS Desktop 10.8. При их разработке, если явно не указано иное, используются инструменты группы Spatial Analyst. Обратная совместимость проверена для версий ArcGIS Desktop 10.5, 10.7. Набор инструментов расположен в свободном доступе с открытым кодом в [17]. Результаты работы инструментов демонстрируются ниже на примере фрагмента ЦМР “Shuttle radar topographic mission” (SRTM) площадью ~1200 км2 (речной бассейн), с исходным разрешением 3″, трансформированного в систему координат равновеликой конической проекции и передискретизированного до пространственного разрешения 75 м.
ВЫДЕЛЕНИЕ РЕЧНОЙ СЕТИ НА ОСНОВЕ ФУНКЦИЙ ИНИЦИАЦИИ
Речная сеть реконструируется по ЦМР на основе критерия определения точек истоков первичных водотоков. В простейшем случае задается пороговая величина водосборной площади, при превышении которой ячейка растра ЦМР считается относящейся к водотоку [20]. Такой метод реализован как стандартный во всех современных ГИС, но он не позволяет достичь приемлемой географической достоверности, поскольку не учитывает сложный комплекс действующих факторов климата, рельефа, состава и строения пород.
Многие из этих факторов сложно параметризовать в геоинформационном анализе – если морфометрия рельефа определяется непосредственно по ЦМР, то информацию о других характеристиках необходимо получать дополнительно. Обобщение опыта решения данной задачи [22] показало, что общей формой “функции инициации” для определения истоков водотоков является выражение
, (1)
где Q – расход воды; ∆z – крутизна склона; β, m, n – параметры, подбираемые путем калибровки. Водосборная площадь A, обычно используемая в качестве функции инициации, представляет собой простейшую форму выражения (1), где β = 1, m = 1, n = 0, A замещает (“surrogate”) величину расхода Q в предположении строго равномерного орошения водосбора осадками.
Версия выражения (1) при той же роли A – широко употребляемые в качестве функций инициации индекс напряжения сдвига (“shear stress”)
(2)
и индекс энергии рельефа
. (3)
В работе [3] предложен комплексный энергетический индекс CEI (Complex Energy Index):
, (4)
где включены средние по водосбору годовые слои осадков P и эвапотранспирации ET. В формуле CEI в качестве меры расхода Q использован объем так называемого “климатического стока” в форме A(P–ET), что делает ее существенно более физически содержательной, способной прямо учитывать разнообразие климатических условий.
Аналогичная замена возможна во всех вариантах функции инициации. Инструмент “Stream Network Orders” реализует единый алгоритм определения речной сети по ЦМР на основе подбора порогового значения функции инициации с возможностью выбора из нескольких форм этой функции [5, 22] – индексов, вычисляемых для каждого пиксела в пределах бассейна. Используются следующие индексы:
A – водосборная площадь;
A(P–ET) – объем климатического стока;
A0.5Dz – индекс напряжения сдвига (по площади водосбора);
(A(P–ET))0.5Dz – индекс напряжения сдвига (по объему климатического стока);
A∆z – индекс энергии рельефа (по площади водосбора);
A(P–ET)∆z – индекс энергии рельефа (по объему климатического стока).
Кроме перечисленных вариантов общей формулы (1), еще две величины могут использоваться в качестве функции инициации: средний врез Hc и порядок сегмента полной дренажной сети ω*. Hc каждой точки равен разности средней высоты ее водосбора и ее собственной высоты; способ вычисления Hc подробно излагается ниже. Под полной дренажной сетью понимается сеть линий тока, включающая все ячейки ЦМР; порядок ее сегмента также может использоваться как критерий для реконструкции сети тальвегов.
Разнообразие встроенных в инструмент “Stream Network Orders” функций инициации позволяет выполнять сравнительный анализ полученных на их основе моделей речной сети. Исходные наборы данных для расчета – ЦМР (обязательный), наборы данных о среднегодовых слоях осадков и испарения (опциональные). Для выбранной функции инициации должно быть установлено пороговое значение. Все входные наборы растровых данных должны быть приведены к единой системе координат, иметь одинаковые число строк и столбцов, размер ячейки и координаты начала отсчета. Высоты на ЦМР должны быть представлены в метрах, а слои осадков и испарения – в миллиметрах.
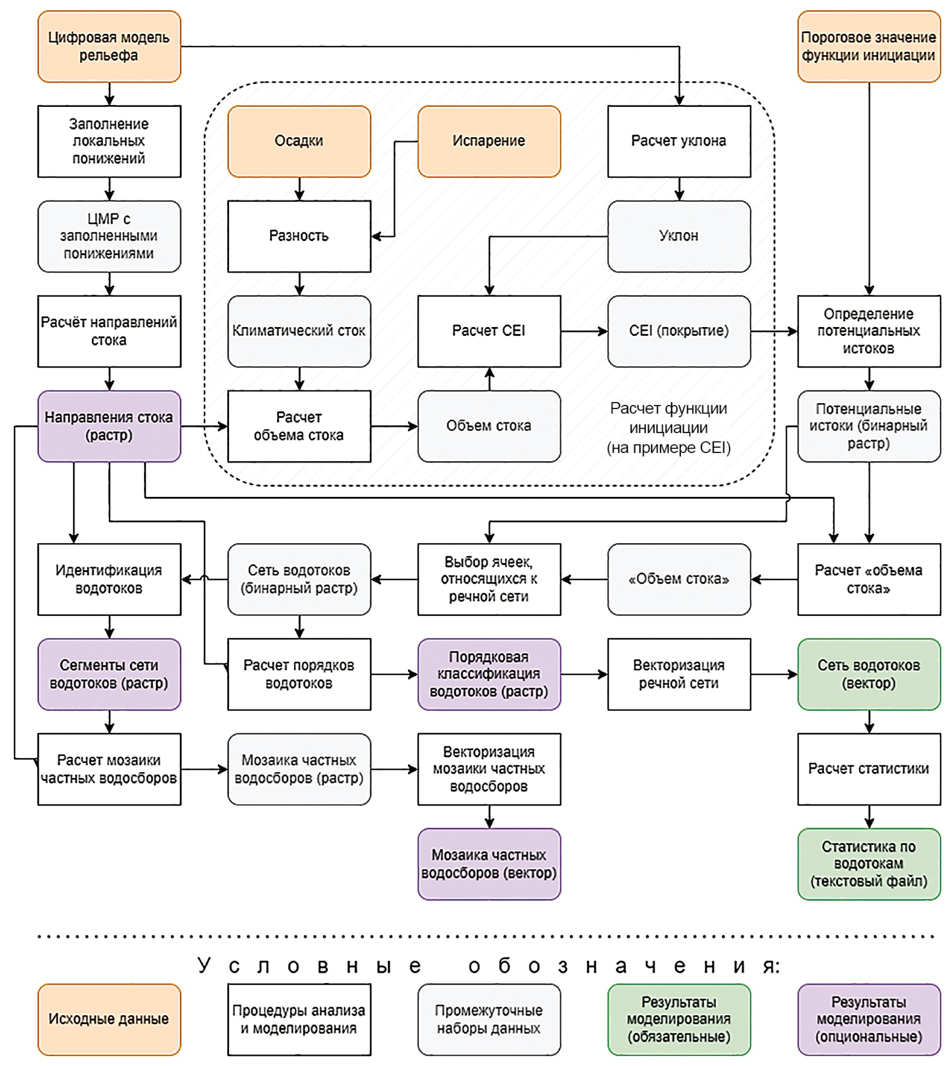
Принципиальная схема скрипта представлена на рис. 1. Далее рассматриваются последовательность и особенности выполнения отдельных операций на примере одной из функций инициации, а именно CEI (4).
Рис. 1. Принципиальная схема работы инструмента “Stream Network Orders” (вариант с использованием CEI)
Расчет начинается с установки параметров среды геообработки: размера ячейки, экстента (предельных значений координат), маски анализа, “шаблонного” растра для растровых вычислений (“Snap Raster” в терминологии ArcGIS). Поскольку ранее было условлено, что все входные растры имеют одинаковую конфигурацию, соответствующие параметры назначаются на основе характеристик слоя ЦМР. Здесь же вычисляется площадь единичной ячейки растра, необходимая на последующих этапах.
Анализ начинается с расчета крутизны склонов по ЦМР. Крутизна склона в виде тангенса угла его наклона входит в формулу CEI. Крутизна склона вычисляется при помощи инструмента “Уклон” (“Slope”), при этом выбирается вариант вычисления в процентах. Тангенс угла наклона вычисляется умножением уклона в процентах на 0.01. Далее вычисляется слой климатического стока как разность между осадками и испарением. Поскольку обе этих характеристики представлены в миллиметрах, результат вычитания переводится в метры умножением на 0.001 для корректного расчета объема стока.
Получив растр климатического стока, переходим к гидрологическому моделированию на основе ЦМР. Исходная ЦМР получает гидрологически корректную форму путем заполнения локальных понижений с помощью инструмента “Заполнение” (“Fill”). Затем по “заполненной” ЦМР рассчитывается матрица направлений стока (инструмент “Направление стока”, “Flow Direction”) по алгоритму D8, используемому по умолчанию. Ранее установлено [13], что для расчета полей морфометрических величин и векторных пространственных объектов, характеризующих гидрографическую сеть, пригодна только матрица направлений стока, вычисленная по алгоритму D8. По ней с использованием слоя климатического стока в качестве весовых коэффициентов выполняется расчет накопленного слоя стока (инструмент “Суммарный сток”, “Flow Accumulation”).
Накопленный слой стока представляет собой условную величину – результат суммирования слоев стока по водосборной площади каждой ячейки ЦМР, записанный в эту ячейку. Зная накопленный слой стока, тангенс угла наклона и площадь ячейки, вычисляем CEI в каждой ячейке согласно формуле (1). Для этого умножаем накопленный слой стока на площадь ячейки и получаем объем стока, а перемножив объем стока и тангенс угла наклона, получаем значения CEI. Перечисленные процедуры выполняются в скрипте в одно действие, объем стока не сохраняется как отдельная переменная.
Сравнение фактических значений CEI с заданным пороговым значением позволяет определить ячейки, где порог превышен, т. е. относящиеся к речной сети. Идентификация таких ячеек выполняется инструментом “Условие” (“Con”), условие отбора записывает в ячейку выходного растра значение “1”, если значение растра CEI в ней превышает пороговое значение, в противном случае ничего не записывается. В результате получаем бинарный растр, в котором значения “1” присвоены ячейкам речной сети, однако эта речная сеть получается разорванной, фрагментированной, в отличие от сети, получаемой по наиболее часто используемой процедуре ГИС (с использованием водосборной площади A).
Фрагментированность растра речной сети объясняется тем, что величины сложных форм индексов, в том числе включающих уклон, изменяются вдоль линий тока не монотонно, в отличие от площади водосбора; т. е. CEI вдоль линий тока может как расти, так и снижаться, в том числе ниже порогового значения (рис. 2а). Для восстановления непрерывной речной сети в виде древовидного графа выполняются дополнительные процедуры. Снова используется инструмент “Суммарный сток” (“Flow Accumulation”), где в качестве весовых коэффициентов применяется бинарный растр речной сети, полученный на предыдущем шаге. Таким образом, потоки непрерывно “трассируются” вниз по склону от ближайших к водоразделам ячеек, содержащих значения “1” (рис. 2б). В результате получается целостный растр речной сети, ячейки которого содержат ненулевые значения, определяемые числом вышележащих ячеек. Этот растр подвергается переклассификации с помощью инструмента “Условие” (“Con”), в результате все ячейки речной сети получают значение “1”, а все остальные ячейки – “нет данных”. Процедура восстановления целостности сети применяется при использовании всех функций инициации, кроме монотонно возрастающих – площади водосбора и объема климатического стока.
Рис. 2. Создание полной сети: а – ячейки фрагментированной сети потенциальных водотоков, б – восстановленная (целостная) сеть водотоков
На основе целостного растра речной сети создается два производных набора данных – растр с сегментированной сетью водотоков с помощью инструмента “Идентификация водотоков” (“Stream Link”) и растр с классификацией водотоков по порядкам Хортона–Стралера с помощью инструмента “Порядок водотоков” (“Stream Order”). Каждый из этих наборов данных может быть опционально сохранен как выходной результат для использования в работе других инструментов анализа.
В настройках скрипта может быть указано имя выходного набора данных о частных водосборах. В этом случае растр сегментированной сети используется вместе с растром направлений стока в качестве входных данных для инструмента “Водосборная область” (“Watershed”), который создает набор данных о частных водосборах сегментов сети. Этот набор конвертируется в полигоны инструментом “Растр в полигоны” (“Raster to polygon”), упрощение геометрических объектов при этом не проводится.
На основе растра порядков водотоков создается векторный полилинейный набор данных, представляющий сеть водотоков. Для этого применяется инструмент “Водоток в пространственный объект” (“Stream to Feature”) с опцией геометрического упрощения (“simplify polylines”). Полученные пространственные объекты – обязательный выходной набор данных скрипта. На их основе вычисляются суммарная длина сегментов водотоков, а также их общее число – сначала для всей сети в целом, затем для каждого порядка в отдельности. Полученные статистические показатели сохраняются в текстовом файле.
Результаты реконструкции сети водотоков с использованием разных пороговых значений функции инициации представлены на рис. 3. Если конечная цель пользователя состоит в расчете статистических показателей речной сети, то достаточно указать в качестве выходных параметров только векторный набор данных о сети водотоков и путь к текстовому файлу. Если есть необходимость дальнейшего моделирования с использованием других скриптов из набора, следует сохранить растр направлений стока, любой из растров с сетью водотоков, а также растр частных водосборов.
Рис. 3. Результаты расчета речной сети по CEI с использованием инструмента “Stream Network Orders”, пороговые значения: а – 5000, б – 20 000, в – 35 000. С 7 по 1 – порядок водотоков
ПОРЯДКОВАЯ КЛАССИФИКАЦИЯ ВОДОРАЗДЕЛОВ
В отличие от порядковой классификации водотоков, понятие о порядках водоразделов слабо разработано. В гидрологии оно прослеживается лишь в неопределенном термине “главный водораздел”. В геоморфологии широко применяется построение вершинных и базисных поверхностей разного порядка, что имеет наиболее завершенную форму у В. П. Философова [15]. Строго “зеркальная” классификация водотоков и водоразделов предложена в работах [23, 24], существенный ее недостаток – неучет принципиального различия физического содержания структурных линий рельефа, водораздельных и тальвеговых. Следует отметить оригинальную методику классификации водоразделов на основе независимого анализа ЦМР [19] вне прямой связи с классификацией водотоков.
Далее представлен алгоритм порядковой классификации водоразделов, сопряженной с классификацией водотоков, но учитывающей их физические различия [4]. Принципы классификации следующие. Для каждого элемента речной сети – водотока порядка N – существует бассейн порядка N, ограниченный внешней водораздельной линией до замыкающего створа водотока. Однако порядок N имеет не вся эта водораздельная линия, а лишь ее часть, определяемая путями добегания порядка N. Путем добегания назовем трассу движения условной капли дождя от точки выпадения по склону до ближайшего водотока, затем по последовательности водотоков – до замыкающего створа. Путь добегания порядка N можно обозначить непрерывной последовательностью участков x0 → x1→ x2.....→ xN-1→ xN, где x0 – участок движения по склону, xi – участок движения по водотоку порядка i.
Все пути добегания от любой точки водосбора порядка N будут начинаться с x0 и заканчиваться xN, однако лишь те, в которых присутствует непрерывная последовательность всех порядков, будут иметь порядок N. Только участки водораздельной линии бассейна порядка N, от которых начинаются пути добегания порядка N, образуют водораздел порядка N. Такое правило классификации водоразделов назовем “жестким”, в качестве альтернативы ему сформулировано более “мягкое”. Для выделения участков водораздела порядка N вместо только путей добегания порядка N могут быть использованы все пути с наличием “триплета” порядка N, т. е. оканчивающиеся последовательностью ...→ xN–2→ xN–1→ xN. Особенности применения двух этих правил подробнее обсуждаются в [4]. Делинеация и классификация водоразделов разных порядков выполняются последовательно от 1-го до старшего порядка в системе, при этом присвоение водоразделу более высокого порядка перекрывает все предыдущие. В результате формируется сеть разнопорядковых водоразделов, старший порядок которой равен старшему порядку сети водотоков.
Автоматическая порядковая классификация водоразделов в соответствии с изложенным подходом реализована в инструменте “Ridgeline Network Orders”, принципиальная схема работы которого показана на рис. 4.
Рис. 4. Принципиальная схема работы инструмента “Ridgeline Network Orders”
Исходные данные для работы инструмента следующие: растр направлений стока и бинарный растр речной сети (без сегментирования водотоков). Оба растра получаются опционально при работе со скриптом “Stream Network Orders”, описанным выше. Также можно использовать данные, полученные независимо, но необходимо, чтобы оба растра были согласованы друг с другом, т. е. получены на основе одной исходной ЦМР. В самом скрипте это условие не проверяется.
Работа скрипта начинается с идентификации и расчета порядков водотоков на основе входных данных. Результат выполнения инструментов “Идентификация водотоков” (“Stream Link”) и “Порядок водотоков” (“Stream Order”) – сегментированный растр речной сети с классифицированными по порядкам водотоками. Если на вход скрипта был подан уже обработанный таким образом растр, эта информация игнорируется и расчет выполняется заново. Затем с помощью инструмента “Построить атрибутивную таблицу растра” (“Build raster attribute table”) создается таблица атрибутов растра порядковой классификации водотоков, а затем из этой таблицы (посредством класса “SearchCursor”) извлекаются уникальные значения столбца, содержащего список номеров порядков водотоков в составе анализируемой сети.
Далее выполняется делинеация границ водосборных бассейнов для каждого сегмента водотока. Это делается в цикле поочередно для каждого порядка водотока в соответствии с ранее созданным списком. Внутри цикла с помощью инструмента “Условие” (“Con”) выбираются сегменты водотоков, относящихся к текущему порядку. Для выбранных сегментов строится растр водосборных бассейнов (“Водосборная область”, “Watershed”). Поскольку построение выполняется для каждого порядка отдельно, сегменты водотоков 1-го порядка, а также те сегменты водотоков последующих порядков, которые начинаются от слияния двух водотоков более низкого порядка, получают на этом шаге полные водосборы, а все остальные сегменты – частные водосборы.
Полученная мозаика водосборов векторизуется (“Растр в полигон”, “Raster to Poligon”), причем контуры при векторизации не подвергаются геометрическому упрощению (“no simplify polygons”) – это необходимо для сохранения топологически корректных границ между водосборными бассейнами, полученными на разных шагах цикла. Название векторного набора данных добавляется в список, созданный перед началом цикла. После векторизации в таблицу атрибутов полученного слоя добавляется новый столбец (“Добавить поле”, “Add Field)” с именем “Strahler_Order_i”, где i – порядок водотоков, обрабатываемый на текущем шаге. Название этого поля также добавляется в особый список, созданный перед началом цикла. В это поле для всех полученных объектов записывается текущий порядок водотоков. Цикл завершается, когда обработаны все порядки водотоков, основной результат его работы – совокупность наборов полигонов, описывающих водосборные бассейны каждого порядка (рис. 5). Поскольку все водосборы всех порядков вложены в общий бассейн, очевидно, что линии границ водосборов разных порядков многократно перекрываются – один и тот же физический водораздел одновременно может принадлежать многим водосборам разных порядков.
Рис. 5. Водосборные бассейны сегментов водотоков порядка: а – 1, б – 2, в – 3, г – 4, д – 5, е – 6
Наборы бассейнов разных порядков, рассчитанные в цикле, преобразуются в линейные объекты, соответствующие их границам, с помощью инструмента “Объект в линию” (“Feature to Line”) из набора “Управление данными” (“Data Management Tools”). В ArcGIS этот инструмент характеризуется важными особенностями, позволяющими использовать в качестве входных объектов бассейны сразу всех порядков, и после преобразования их границ в линии каждый сегмент границы будет иметь в таблице атрибутов информацию обо всех водосборных бассейнах, которые включают этот сегмент. Если какой-то сегмент не относится к мозаике бассейнов N-го порядка, то в соответствующем столбце таблицы атрибутов ему будет присвоено значение 0. Если несколько водосборных полигонов имеют общий сегмент границы, то инструмент “Объект в линию” создаст в этом месте несколько геометрически одинаковых линий — столько, сколько здесь сошлось полигонов. Пример такого результата приведен на рис. 6.
Рис. 6. Слияние границ частных водосборов. Несколько объектов, совпадающих геометрически, но отличающихся значениями порядков (а), объединяются в один объект с формированием полной последовательности порядков (б)
Набор данных, полученный в результате работы инструмента “Объект в линию”, фактически уже является выходным – все последующие действия проводятся непосредственно над ним, другие наборы данных не создаются. Однако для получения финального результата необходимо проделать еще ряд операций. Сначала для того, чтобы в дальнейшем корректно оперировать сегментами сети водоразделов, необходимо удалить линии, у которых совпадает расположение и последовательность порядков – т. е. идентичные объекты. Cначала удаляются все “лишние” столбцы таблицы атрибутов: сохраняются только OBJECTID, Shape (системные поля), Shape_Length (поле, формируемое автоматически), а также поля, содержащие порядки водотоков – их список был составлен в цикле ранее. Удаление столбцов производится инструментом “Удалить поле” (“Delete Field”) из набора “Управление данными” (“Data Management Tools”). Непосредственно удаление идентичных объектов выполняется с помощью инструмента “Удалить идентичные” (“Delete Identical”); для проверки идентичности используются поля с порядками и системное поле “Shape”, содержащее геометрическое описание объекта.
После удаления идентичных объектов проводится конкатенация (“склеивание”) номеров порядков водотоков, записанных в отдельных столбцах таблицы атрибутов. Порядок конкатенации – слева направо по убыванию порядков (например, {54301}). Операция выполняется с помощью “Калькулятора полей” (“Field Calculator”), вызываемого из скрипта, при этом выражение для вычисления формируется стандартными средствами языка Python. Результат конкатенации сохраняется в новый столбец, он используется для последующей переклассификации и присвоения порядков водоразделов по обоим предлагаемым принципам: по полному пути добегания и по триплетам старшего порядка.
Переклассификация выполняется следующим образом. Сначала средствами языка Python формируются все возможные шаблоны поиска последовательности с учетом общего числа порядков сети. Например, если всего в сети 5 порядков, то полные последовательности будут выглядеть так: {54321}, {04321}, {*0321}, {*021}, {*01}; последовательности триплетов так: {543*}, {0432*}, {*0321}, {*021}, {*01}. Знак ‘*’ здесь означает служебный символ, заменяющий любую последовательность символов. Шаблоны поиска формируются непосредственно в скрипте, поскольку число порядков (и, следовательно, число возможных шаблонов) принципиально не ограничено для произвольных исходных данных. Наглядный пример переклассификации для максимального порядка, равного 5, приведен в табл. 1. Для каждой заданной последовательности также заранее устанавливается целевой класс, который записывается в новый столбец таблицы атрибутов: “Full_sequence” – для полной последовательности, “Highest_triplet” – для триплета старшего порядка.
Таблица 1. Переклассификация последовательности в целевое значение (для сети 5-го порядка)
Последовательность порядков | Подходящий шаблон для полного пути добегания | Порядок по полному пути добегания | Подходящий шаблон для порядков по триплетам | Порядок по триплету старшего порядка |
54321 | 54321 | 5 | 543* | 5 |
54320 | – | – | 543* | 5 |
54301 | *01 | 1 | 543* | 5 |
54300 | – | – | 543* | 5 |
54021 | *021 | 2 | *021 | 2 |
54020 | – | – | – | – |
54001 | *01 | 1 | *01 | 1 |
54000 | ||||
50321 | *0321 | 3 | *0321 | 3 |
50320 | – | – | – | – |
50301 | *01 | 1 | *01 | 1 |
50300 | – | – | – | – |
50021 | *021 | 2 | *021 | 2 |
50020 | – | – | – | – |
50001 | *01 | 1 | *01 | 1 |
50000 | – | – | – | – |
04321 | 04321 | 4 | 0432* | 4 |
04320 | – | – | 0432* | 4 |
04301 | *01 | 1 | *01 | 1 |
04300 | – | – | – | – |
04021 | *021 | 2 | *021 | 2 |
04020 | – | – | – | – |
04001 | *01 | 1 | *01 | 1 |
04000 | – | – | – | – |
00321 | *0321 | 3 | *0321 | 3 |
00320 | – | – | – | – |
00301 | *01 | 1 | *01 | 1 |
00300 | – | – | – | – |
00021 | *021 | 2 | *021 | 2 |
00020 | – | – | – | – |
00001 | *01 | 1 | *01 | 1 |
Далее проводится непосредственно переклассификация. Сначала с помощью инструмента “Выбрать в слое по атрибуту” (“Select Layer by Attribute”) выбираются объекты в наборе сегментов по заданному шаблону, а затем с помощью калькулятора полей – присвоение порядка. После переклассификации порядков проводится расчет числа сегментов и их суммарной длины для каждого порядка водораздела. Результат этого расчета записывается в отдельный текстовый файл.
Результат работы инструмента “Ridgeline Network Orders” – набор пространственных данных о положении водоразделов (полилинейной геометрии) с атрибутами, включающими полные последовательности порядков в явном виде, варианты порядков после переклассификаций, а также текстовый файл с данными по числу сегментов водоразделов и их суммарной длине. Пример результата приведен на рис. 7.
Рис. 7. Результат определения положения и порядковой классификации водораздельных линий: a – по полной последовательности, б –по триплетам старших порядков. Условные обозначения – водоразделы с 6 по 1 порядок
ХАРАКТЕРИСТИКИ “ТОЛЩИНЫ” БАССЕЙНОВ
Инструмент “Watershed Thickness Metrics” рассчитывает несколько характеристик вертикальной протяженности (“толщины”) бассейнов, предложенных в работе [2]. Термин “толщина” речного бассейна употребляется в кавычках как не имеющий пока строгого определения. Его смысл выражают несколько специальных терминов — врез долины, падение водотока, вертикальное расчленение рельефа, мощность зоны аэрации и т. п. Все они характеризуется существенными смысловыми нюансами и нуждаются в дальнейшей систематизации.
Рассчитываются следующие основные характеристики:
∆He – “толщина по экстремумам”, средневзвещенная по площади разность минимальных и максимальных отметок частных водосборов в пределах бассейна;
∆Hw – “толщина по водоразделам”, аналогично, средневзвещенная разность средних высот водоразделов и тальвегов частных водосборов;
∆Ha – “толщина по средним”, средневзвещенная разность средних высот склонов и тальвегов частных водосборов;
∆Hc – средняя глубина эрозионного вреза (либо среднее превышение водосбора) в точке, разность средней высоты водосбора этой точки и ее собственной высоты.
Каждая из мер “толщины” – удельная характеристика, путем умножения на площадь бассейна она позволяет перейти к оценке его “объема” – Ve, Vw, Va, Vc соответственно. Физический смысл и методы расчета перечисленных характеристик подробно обсуждаются в [2].
Первые три характеристики вычисляются однотипно. Путем стандартной обработки ЦМР [6] площадь бассейна представляется в форме мозаики частных водосборов, с каждым из которых связан элементарный водоток – сегмент речной сети. Мера ∆He вычисляется по формуле
, (5)
где Hmax, i, Hmin, i — максимальная и минимальная отметки рельефа i-го частного водосбора, Ai — его площадь. При вычислении ∆Hw и ∆Ha вместо Hmax используются средние высоты водоразделов и средние высоты поверхности склонов частных водосборов соответственно, и в обоих случаях вместо Hmin – средние высоты связанных с частными водосборами водотоков. Дробность разбивки бассейна на частные водосборы определяется пороговым значением функции инициации и существенно влияет на величины трех описываемых характеристик (но не на их соотношения). Четвертая характеристика, ∆Hc, вычисляется по всем значениям ячеек ЦМР бассейна и не зависит от разбиения его на частные водосборы; концептуально метод ее расчета очевиден.
На вход скрипта “Watershed Thickness Measures” подается несколько наборов данных, обязательных и подключаемых опционально. К обязательным наборам относятся растровая ЦМР и растр сети водотоков. Опционально можно использовать готовый растр направлений стока и готовый полигональный набор данных о частных водосборах, но если они не заданы, то вычисляются в процессе работы инструмента. Требуемые наборы данных могут быть получены в результате работы скрипта “Ordered Stream Network” либо независимо, но обязательно на основе той же ЦМР, которая используется в настоящем инструменте.
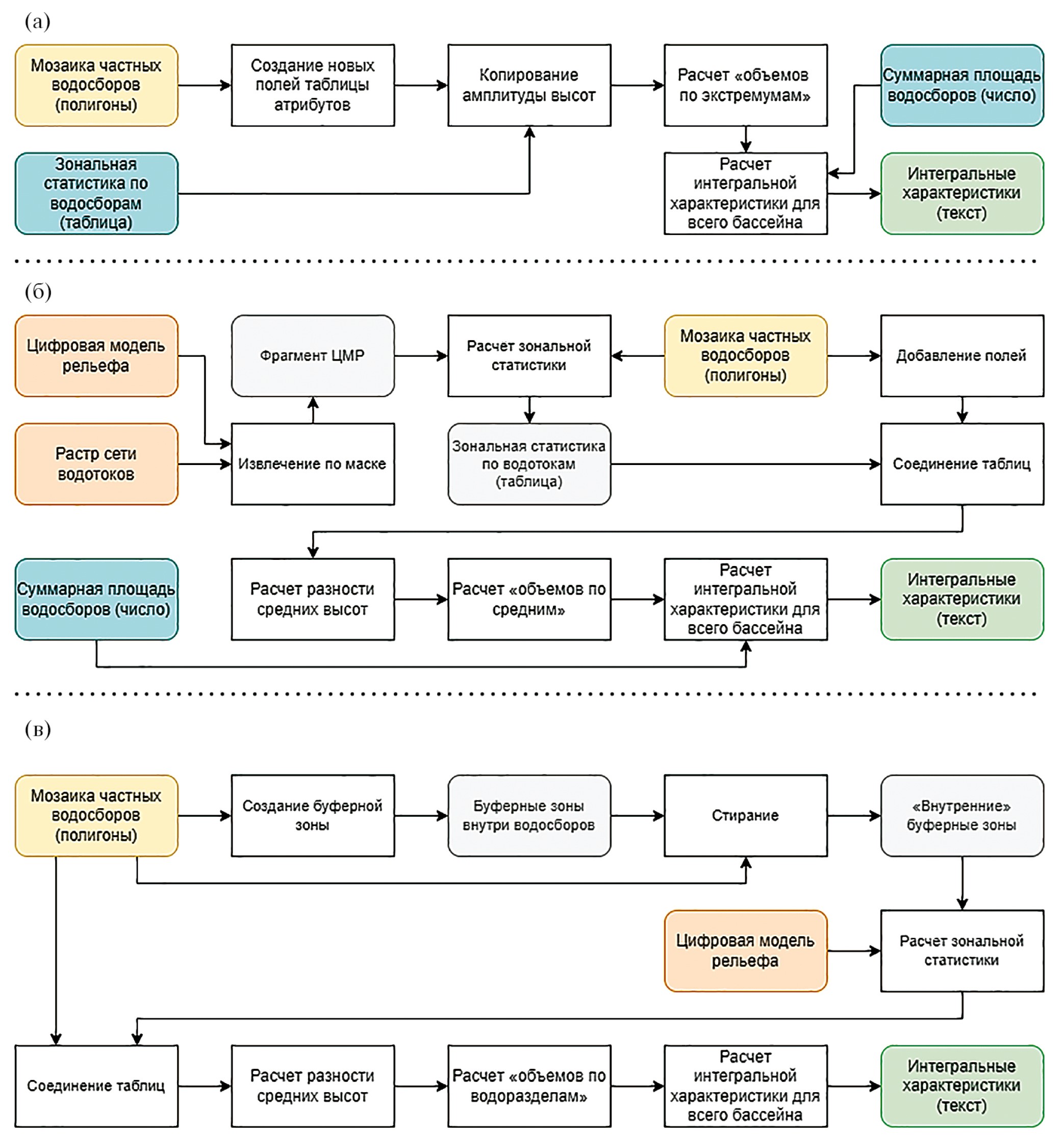
Работа скрипта начинается с подготовительных операций, блок-схема выполнения которых представлена на рис. 8. Исходная ЦМР подвергается процедуре заполнения локальных понижений инструментом “Заполнение” (“Fill”). Затем, если готовый растр направлений стока не задан, он вычисляется на основе заполненной ЦМР (инструмент “Направление стока”, “Flow Direction”, алгоритм D8). Далее вычисляется накопленная водосборная площадь (инструмент “Суммарный сток”, “Flow Accumulation”). Если на входе задан набор данных о водосборах, то создается его дубликат (поскольку изменения в исходном наборе данных считаются нежелательными), а если нет – водосборы вычисляются. С использованием растра направлений стока проводится сегментация растра сети водотоков (“Идентификация водотоков”, “Stream Link”), затем эти сегменты и направления стока используются для создания растра частных водосборов (“Водосборная область”, “Watershed”), которые конвертируются в векторный набор данных (“Растр в полигоны”, “Raster to polygon”).
Рис. 8. Предварительная обработка данных для инструмента “Watershed Thickness Measures”
На этом же предварительном этапе рассчитываются зональные статистические характеристики высот по полигонам водосборов (инструмент “Зональная статистика в таблицу”, “Zonal Statistics as Table”). Полученная таблица присоединяется (“Join”) к полигонам водосборов, в качестве ключа связи используется уникальный идентификатор (OBJECTID). Также на предварительном этапе рассчитываются площадь ячейки растра и общая площадь бассейна, необходимые на последующих этапах. После завершения подготовки выполняется расчет характеристик “толщины” бассейна. Схемы процедур расчета приведены на рис. 9.
Рис. 9. Расчет характеристик толщины бассейнов: а – “толщины по экстремумам” ∆He, б – “толщины по средним” ∆Ha, в – “толщины по водоразделам” ∆Hw
Наиболее просто вычисляется “толщина по экстремумам” ∆He, она основана на амплитуде высот (“Range”) в пределах частных водосборов, входящей в зональные статистические характеристики высот. Сначала в таблице атрибутов частных водосборов создается новое поле, куда копируются амплитуды высот из таблицы зональной статистики. Для каждого частного водосбора амплитуда высот умножается на его площадь, что дает “объем по экстремумам” Ve i, также записываемый в новое поле таблицы атрибутов. Вся работа с таблицей атрибутов проводится с помощью “Калькулятора полей” (“Field Calculator”). После заполнения таблицы атрибутов определяется средневзвешенная величина ∆He для бассейна – все Ve i суммируются, и сумма делится на общую площадь бассейна. Полученные интегральные характеристики записываются в текстовый файл. Схема вычисления “толщины по экстремумам” показана на рис. 9а.
После вычисления ∆He аналогично выполняется расчет “толщины по средним” ∆Ha – средневзвешенной разности средних высот водотоков и соответствующих им частных водосборов. Для этого нужно получить высоты отдельно по тем ячейкам ЦМР, которые принадлежат сети водотоков – их вырезка выполняется инструментом “Извлечь по маске” (Extract by Mask), маской выступает исходная речная сеть. Затем проводится расчет зональных статистических характеристик по вырезанной ЦМР (инструмент “Зональная статистика в таблицу”, “Zonal Statistics as Table”), в качестве зон берутся контуры частных водосборов. Полученная таблица также присоединяется (“Join”) к полигонам водосборов по уникальному идентификатору (OBJECTID), как это выполнено на предварительном этапе. Затем расчет ∆Ha выполняется аналогично ∆He – с помощью калькулятора полей вычисляются разности средних высот частных водосборов и средних высот соответствующих сегментов водотоков, затем – частные “объемы по средним” Va i и средневзвешенная величина ∆Ha для всего водосбора. Схема расчета приведена на рис. 9б.
В третьем блоке алгоритма выполняется расчет “толщины по водоразделам” ∆Hw – средневзвешенной разности средних высот водоразделов и тальвегов частных водосборов. Высоты тальвегов рассчитаны на предыдущем этапе. Для определения средних высот водоразделов сначала для каждого частного водосбора выполняется построение области, примыкающей к водораздельной линии (внутреннего буфера). Построение проводится с помощью инструмента “Буфер” (“Buffer”); чтобы сделать внутренний буфер, его ширина, равная диагонали ячейки ЦМР, задается со знаком “минус”. Применяя инструмент “Стирание” (“Erase”) для вычисления геометрических разностей исходных полигонов частных водосборов и их внутренних буферов, получаем полигональные объекты заданной ширины, прилегающие к границам каждого частного водосбора. Эти полигоны используются для расчета зональных статистических характеристик высот (инструмент “Зональная статистика в таблицу”, “Zonal Statistics as Table”), в том числе средней высоты водоразделов. Полученные характеристики присоединяются к исходным контурам частных водосборов. Дальнейший расчет ∆Hw для водосбора выполняется полностью аналогично описанному выше для ∆He и ∆Ha. Схема расчета приведена на рис. 9в.
Вместе с характеристиками, относящимися к мозаике частных водосборов, инструмент “Watershed Thickness Metrics” вычисляет также среднюю высоту водосбора и глубину эрозионного вреза ∆Hc в каждой ячейке исходной ЦМР. Сначала на основе ранее полученного растра направлений стока рассчитывается сумма высот ячеек ЦМР, составляющих водосбор каждой ячейки. Это делается с помощью инструмента “Суммарный сток” (“Flow Accumulation”), в качестве весовой матрицы задается исходная ЦМР. Этот растр делится на растр накопленной водосборной площади, в результате чего получаем растр средних высот водосбора для каждой ячейки ЦМР, который может быть опционально сохранен как выходной набор данных. Растр ∆Hc вычисляется вычитанием высот исходной ЦМР из растра средних высот водосбора, он является обязательным выходным параметром инструмента. Результаты расчета характеристик “толщины” бассейнов с помощью инструмента “Watershed Thickness Measures” показаны на рис. 10.
Рис. 10. Результаты расчета характеристик “толщины” бассейнов: а – ∆He, б – ∆Ha, в – ∆Hw, г – средней высоты бассейна , д – глубины эрозионного вреза ∆Hc
ЗАКЛЮЧЕНИЕ
Представлен набор инструментов обработки ЦМР с размером пиксела 1–3″, ставших широкодоступными в последние 20 лет. Эти ЦМР по детальности и точности отображения рельефа примерно соответствуют картам среднего масштаба, т. е. позволяют выполнять его подробный анализ для решения научных и инженерных задач. Назревшая проблема – развитие инструментария для детального и разнообразного автоматизированного анализа таких ЦМР в комплексе с другими типами геоданных. Это может обеспечить новыми видами информации и методическими возможностями большинство наук о Земле, поскольку рельеф для них – фундаментально значимый фактор.
Набор инструментов, представленных в настоящей работе, позволяет построить на основе ЦМР сети водотоков и водоразделов, а также связанные с водотоками контуры частных водосборов. Инструменты также вычисляют ряд структурных характеристик (порядки сегментов тальвегов и водоразделов, “толщину” водосборов) для отдельных объектов и для сетей в целом.
Представленные инструменты рассматриваются авторами как начало обширной программы разработки методов и технологий анализа структуры речных систем и морфологии их бассейнов. Перспективы работы связаны как с совершенствованием имеющихся и созданием новых инструментов, реализующих частные методы и процедуры обработки, так и с разработкой комплексных процедур анализа таких сложных и экстремально динамичных природных объектов, как речные системы.
About the authors
Б. И. Гарцман
Институт водных проблем РАН; Институт природно-технических систем
Author for correspondence.
Email: gartsman@inbox.ru
Russian Federation, Москва; Севастополь
А. Л. Энтин
Институт водных проблем РАН; Московский государственный университет имени М.В. Ломоносова
Email: gartsman@inbox.ru
Russian Federation, Москва; Москва
Е. А. Шекман
Тихоокеанский институт географии ДВО РАН
Email: gartsman@inbox.ru
Russian Federation, Владивосток
References
- Алексеевский Н.И. Масштабные изменения характеристик системы поток-русло по длине рек // Фундаментальные проблемы воды и водных ресурсов. Материалы 3-й всерос. конф. Барнаул, 2010. С. 4–6.
- Гарцман Б.И., Белякова П.А., Сучкова К.В., Шекман Е.А., Энтин А.Л. Меры вертикальной протяженности речных систем как индикаторы условий их формирования (на примере гор Крыма и Черноморского побережья Кавказа) // Вод. ресурсы. 2022. Т. 49. № 4. С. 448–459.
- Гарцман Б.И., Шекман Е.А. Возможности моделирования речной сети на основе ГИС-инструментария и цифровой модели рельефа // Метеорология и гидрология. 2016. № 1. С. 86–98.
- Гарцман Б.И., Шекман Е.А., Ли К.Т. Порядковая классификация речных водоразделов на основе обработки цифровых моделей рельефа // География и природ. ресурсы. 2016. № 4. С. 164–173.
- Гарцман Б.И. Анализ геоморфологических условий формирования первичных водотоков на основе цифровых моделей рельефа // География и природ. ресурсы. 2013. № 1. С. 136–147
- Гарцман Б.И., Бугаец А.Н., Тегай Н.Д., Краснопеев С.М. Анализ структуры речных систем и перспективы моделирования гидрологических процессов // География и природ. ресурсы. 2008. № 2. С. 116–123.
- Гарцман Б.И., Галанин А.А. Структурно-гидрографический и морфометрический анализ речных систем: теоретические аспекты // География и природ. ресурсы. 2011. № 3. С. 27–37.
- Гарцман И.Н. Топология речных систем и гидрографические индикационные исследования // Вод. ресурсы, 1973. № 3. С 109–124.
- Еременко Е.А., Панин А.В. Ложбинный мезорельеф Восточно-Европейской равнины. М.: МИРОС, 2010. 192 с.
- Казанский Б.А. Теоретические закономерности распределения речных структур // Тр. ДВНИГМИ. Вып. 63. Л.: Гидрометеоиздат, 1977. С. 85–90.
- Карасев, М.С., Худяков Г.И. Речные системы (на примере Дальнего Востока). М.: Наука, 1984. 143 с.
- Корытный Л.М. Бассейновая концепция в природопользовании. Иркутск: ИГ СО РАН, 2001. 163 с.
- Кошель С.М., Энтин А.Л. Современные методы расчета распределения поверхностного стока по цифровым моделям рельефа // Геоморфологи. Современные методы и технологии цифрового моделирования рельефа в науках о Земле. Вып. 6. М.: Медиа-Пресс, 2016. С. 24–34.
- Сидорчук А.Ю. Фрактальная геометрия речных сетей // Геоморфология. 2014. № 1. С. 3–14.
- Философов В.П. Основы морфометрического метода поисков тектонических структур. Саратов: Изд-во Саратовского ун-та, 1975. 232 с.
- Gupta V.K. Emergence of statistical scaling in floods on Channel networks from complex runoff dynamics // Chaos, Solitons and Fractals. 2004. V. 19. Iss. 2. P. 357–365. https://github.com/aentin/ArcPyStreamScape
- Lee K.T., Chang C.H. Incorporating subsurface-flow mechanism into geomorphology based IUH modeling // J. Hydrol. 2005. V. 311. Iss. 1–4. P. 91–105.
- Lindsay J.B, Seibert J. Measuring the significance of a divide to local drainage patterns // Int. J. Geogr. Inform. Sci. 2012. V. 27. Iss. 7. P. 1453–1468.
- O’Callaghan J.F., Mark D.M. The extraction of drainage networks from digital elevation data // Computer vision, graphics, and image processing. 1984. V. 28. Iss. 3. P. 323–344.
- Reggiani P., Sivapalan M., Hassanizaden S.M., Gray W.G. Coupled equations for mass and momentum balance in a stream network: Theoretical derivation and computational experiments // Proc. R. Soc. Lond. A. 2001. V. 457. P. 157–189.
- Rodriguez-Iturbe I., Rinaldo A. Fractal river basins: chance and self-organization. Cambridge: Cambridge Univ. Press, 1997. 547 p.
- Werner C. Formal analysis of ridge and channel patterns in maturely eroded terrain // Annals of the Association of American Geomorphology. 1988. V. 78. Iss. 2. P. 253–270.
- Werner C. Several duality theorems for interlocking ridge and channel networks // Water Res. Res. 1991. V. 27. Iss. 12. P. 3237–3247.
- Yen B.C., Lee K.T. Unit hydrograph derivation for ungauged watersheds by stream order laws // J. Hydrol. Engin.1997. V. 2. Iss. 1. P. 1–9.
Supplementary files












