A new approach for studying poly(ADP-ribose) polymerase inhibitors using permeabilized adherent cells
- Authors: Shram S.I.1, Shcherbakova T.A.2, Abramova T.V.3, Smirnovskaya M.S.4, Balandina A.I.1,5, Kulikov A.V.6, Švedas V.K.2,4, Silnikov V.N.3, Myasoedov N.F.1, Nilov D.K.2
-
Affiliations:
- National Research Centre “Kurchatov Institute”
- Lomonosov Moscow State University, Belozersky Institute of Physico-Chemical Biology
- Institute of Chemical Biology and Fundamental Medicine, Russian Academy of Sciences, Siberian Branch
- Lomonosov Moscow State University
- Mendeleev University of Chemical Technology of Russia
- RUDN University
- Issue: Vol 89, No 9 (2024)
- Pages: 1562-1575
- Section: Articles
- URL: https://ogarev-online.ru/0320-9725/article/view/281244
- DOI: https://doi.org/10.31857/S0320972524090079
- EDN: https://elibrary.ru/JJTFXZ
- ID: 281244
Cite item
Full Text
Abstract
Poly(ADP-ribose) polymerase (PARP) inhibitors have been proposed as pharmacological agents in the treatment of various diseases. Recently, factors and mechanisms responsible for regulating PARP catalytic activity have been identified, some of which can significantly influence the effectiveness of inhibitors of this enzyme. In this regard, it is important to develop new models and methods that would reflect the cellular context in which PARP functions. We proposed to use digitonin-permeabilized adherent cells to study poly(ADP-ribosyl)ation reaction (PARylation) in order to maintain the nuclear localization of PARP and to control the concentrations of its substrate (NAD+) and tested compounds in the cell. A specific feature of the approach is that before permeabilization, cellular PARP is converted to the DNA-bound state under conditions preventing premature initiation of the PARylation reaction. Experiments were carried out in rat H9c2 cardiomyoblasts. The activity of PARP in permeabilized cells was analyzed by measuring the immunofluorescence of the reaction product poly(ADP-ribose). The method was verified in the studies of PARP inhibition by the classic inhibitor 3-aminobenzamide and a number of new 7-methylguanine derivatives. One of them, 7,8-dimethylguanine, was found to be a stronger inhibitor compared to 7-methylguanine, due to a formation of additional hydrophobic contact with the protein. The proposed approach opens up new prospects for studying the mechanisms of PARP activity regulation in cells and can be used in high-throughput screening of PARP inhibitors.
Full Text
Принятые сокращения: ФСБ – фосфатно-солевой буфер; PAR – поли(ADP-рибоза); PARилирование – поли(ADP-рибозил)ирование; PARP – поли(ADP-рибоза)-полимераза.
ВВЕДЕНИЕ
Поли(ADP-рибозил)ирование (PARилирование) белков представляет собой посттрансляционную модификацию гистонов и других ядерных белков, которая способствует выживанию клеток в условиях постоянного воздействия генотоксических агентов [1–4]. Образование полимера ADP-рибозы (PAR) происходит путём ADP-рибозилирования остатков Asp, Glu, Lys, Ser белков-мишеней (стадия инициации) и последующего удлинения цепи за счёт формирования двух типов гликозидной связи, обеспечивающих элонгацию и ветвление полимера [5, 6]. Удивительно, что все эти реакции катализирует один фермент – поли(ADP-рибоза)-полимераза (PARP, КФ 2.4.2.30), использующий NAD+ в качестве донора ADP-рибозильных групп. В настоящее время выявлено множество белков, подвергающихся PARилированию, однако основными мишенями являются гистоны (трансмодификация) и сама PARP (автомодификация) [1, 7]. Среди 17 представителей семейства PARP человека только четыре катализируют синтез PAR – PARP1, PARP2, PARP5a и PARP5b. При этом по содержанию в клетке и активности PARP1 и PARP2 значительно превосходят остальные белки семейства [8, 9].
Основным регулятором активности PARP1/2 являются участки ДНК, содержащие определённые типы повреждений. Связывание PARP1/2 c такими сайтами приводит к реорганизации структуры фермента и его активации [5]. В норме функция PARP1/2 в клетке прежде всего связана с поддержанием целостности генома за счёт участия в различных механизмах репарации ДНК [2, 10]. Кроме того, эти белки выполняют важную роль в реорганизации структуры хроматина, регуляции экспрессии генов и ядерно-цитоплазматического транспорта [3, 11, 12]. Однако при ряде патологий, связанных прежде всего с окислительным стрессом и воспалением, активация PARP1/2 играет негативную роль и может приводить к гибели клеток и усилению продукции провоспалительных факторов [13–15]. Установлено участие PARP1/2 в патогенезе таких заболеваний, как инсульт, инфаркт миокарда, диабет, анафилактический шок, нейродегенеративные расстройства, астма [16–19]. Перечисленные выше функции системы PARилирования делают её весьма привлекательной мишенью для терапии ряда заболеваний. Наибольший прогресс достигнут в применении ингибиторов PARP1/2 для лечения онкологических заболеваний. В этом случае их терапевтическое действие достигается за счёт снижения ДНК-репарирующего потенциала опухолевых клеток [20–23].
Одним из этапов создания новых ингибиторов PARP является физический скрининг синтезированных соединений с целью получения объективных данных об их эффективности (степени ингибирования, значений IC50 и Ki). Такие данные могут быть сопоставлены с результатами молекулярного докинга и использованы для проведения дальнейшего рационального дизайна. В настоящее время хорошо отработаны и коммерчески доступны системы скрининга ингибиторов на основе очищенных рекомбинантных белков PARP и коротких двуцепочечных ДНК в качестве активаторов PARилирования. Такая упрощённая система удобна для высокопроизводительного скрининга, однако она не учитывает некоторые механизмы регуляции активности PARP в клетке. В частности, было показано, что кинетика реакции сильно отличается при функционировании PARP в комплексах со свободной ДНК и с нуклеосомной ДНК [24]. Кроме того, PARP подвергается целому ряду посттрансляционных модификаций, которые влияют на её активность и белок-белковые взаимодействия [25]. Поэтому весьма актуальной была бы возможность применять, наряду с обычными системами скрининга ингибиторов PARP, также и более сложные, максимально воспроизводящие клеточный контекст.
Тестирование ингибиторов PARP с использованием живых клеток позволяет учесть клеточный контекст, однако из-за сложности определения внутриклеточных концентраций NAD+ и ингибитора расчёт истинных показателей эффективности ингибитора сильно затруднён. В представленной работе мы предлагаем компромиссный вариант тест-системы, основанный на применении для анализа активности PARP пермеабилизованных адгезированных клеток и лишённый недостатков перечисленных выше подходов. Необходимые реагенты (субстрат, тестируемые соединения, другие низкомолекулярные соединения) могут легко проникать в пермеабилизованные клетки, что позволяет стандартизировать условия проведения реакции PARилирования. Ранее уже были описаны методы анализа активности PARP с применением пермеабилизованных клеток, получаемых как в результате длительного холодового шока в гипотонической среде [26, 27], так и с дополнительным использованием мягкого детергента дигитонина [28, 29]. Все они касались работы с суспендированными клетками и предполагали использование радиоизотопного метода анализа PAR. Здесь мы впервые описываем оригинальный метод определения активности PARP в пермеабилизованных адгезированных клетках, имеющий ряд принципиальных отличий от описанных ранее. Важной особенностью данного метода является то, что клеточная PARP при пермеабилизации и при запуске реакции PARилирования находится в виде комплекса с ДНК в местах её повреждения естественными агентами – активными формами кислорода.
Предложенный нами подход апробирован при исследовании эффективности действия классического ингибитора PARP 3-аминобензамида, а также ряда метильных производных 7-метилгуанина – перспективного конкурентного ингибитора PARP, обладающего противоопухолевой активностью [30–33].
МАТЕРИАЛЫ И МЕТОДЫ
Клетки кардиомиобластов эмбриона крысы Н9с2 были получены из коллекции клеточных культур ATCC («LGC Standards», Великобритания). Для работы с клеточными культурами использовали стерильную пластиковую посуду производства «SPL» (Республика Корея), эмбриональную сыворотку крови телёнка («HyClone», США), 0,05%-ный раствор трипсин-ЭДТА («Gibco», США), а также среды и солевые растворы производства «ПанЭко» (Россия). Для получения и анализа пермеабилизованных клеток использовали желатин, дигитонин, параформальдегид, Хёхст 33258 («Sigma-Aldrich», США) и гомодимер этидия III («Biotium», США). Для анализа активности PARP использовали мышиные антитела к PAR («Santa Cruz Biotechnology», США) и козьи антимышиные антитела, меченные красителем Alexa 488 («Abcam», Великобритания). Декамерный палиндромный дезоксиолигонуклеотид CGGAATTCCG (олиго-ДНК) был синтезирован компанией «Евроген» (Россия).
В работе использовали ингибиторы PARP PJ34 («Tocris Bioscience», Великобритания), 3-аминобензамид и 7-метилгуанин («Sigma-Aldrich»). 7,8-Диметилгуанин, 7,9-диметилгуанин, 3,7-диметилгуанин, N2,7-диметилгуанин и N2,N2,7-триметилгуанин синтезировали в данной работе, подробное описание методик дано в Приложении (рис. S1–S4).
Клетки Н9с2 культивировали в пластиковых культуральных флаконах (25 см2 или 75 см2) при 37 °С в атмосфере 5%-ного СО2 в среде DMEM, содержащей эмбриональную сыворотку телёнка (10%; здесь и далее в этом разделе в скобках указаны конечные концентрации реагентов), L-глутамин (2 мМ) и антибиотики (50 ед./мл пенициллина и 50 мкг/мл стрептомицина). При проведении экспериментов с клеточными культурами в 4-, 24-луночные планшеты высевали по 15 тыс. клеток на лунку в 500 мкл среды, а в 48-луночные планшеты – по 6 тыс. клеток на лунку в 200 мкл среды и растили в течение 48 ч в указанных выше условиях. С целью улучшения адгезии клеток поверхность роста предварительно покрывали желатином. Для этого в лунки 4- и 24-луночных планшетов вносили по 250 мкл, а в лунки 48-луночного планшета – по 150 мкл стерильного 0,5%-ного раствора желатина в фосфатно-солевом буфере с рН 7,4 (ФСБ). Через 30 мин раствор желатина удаляли, и планшеты оставляли на 1 ч 15 мин без крышки, причём последние 15 мин – под УФ-светом. Все процедуры выполняли в стерильных условиях. Подсчёт клеток производили с использованием автоматизированного счётчика клеток TC20 («Bio-Rad», США).
Пермеабилизацию клеток проводили следующим образом. Культуры клеток Н9с2 растили в 4- или 24-луночных планшетах, как указано выше, после чего ростовую среду заменяли на 300 мкл охлаждённого до 0 °С гипотонического раствора (10 мМ Tris-HCl, 1 мМ Na2ЭДТА, 4 мМ MgCl2, 30 мМ β-меркаптоэтанол, рН 7,8), содержащего дигитонин (35 мкМ). После выдерживания планшета в течение 5 мин в ледяной бане клетки промывали 600 мкл охлаждённого гипотонического раствора (2 раза по 5 мин при 0 °С). Для оценки эффективности пермеабилизации клеток лунки планшета промывали 700 мкл раствора Хэнкса (5 мин при 37 °С), после чего проводили окрашивание клеток в 250 мкл раствора ядерного красителя гомодимера этидия III (2,5 мкМ, в растворе Хэнкса) в течение 10 мин при 37 °С. Затем клетки промывали 500 мкл раствора Хэнкса (5 мин при 37 °С) и проводили микрофлуоресцентный анализ гомодимера этидия III.
Анализ активности PARP в пермеабилизованных клетках проводили в 48-луночных планшетах. В оптимизированной нами схеме перед пермеабилизацией клетки преинкубировали в течение 1 ч в присутствии высокоаффинного ингибитора PARP PJ34 (5 мкМ) при 37 °С в атмосфере 5%-ного СО2 в 200 мкл среды DMEM, отличающейся от ростовой более низкой концентрацией эмбриональной сыворотки телёнка (1%). Затем, не удаляя из среды PJ34, вносили 16,3 мкл 13,25 мМ раствора H2O2 (конечная концентрация H2O2 – 1 мМ), среду перемешивали и планшет оставляли на 5 мин при комнатной температуре. Далее проводили пермеабилизацию клеток, как описано выше, с той разницей, что объёмы всех использованных растворов уменьшали в 2,5 раза (вследствие разных рабочих объёмов 4-/24-луночных и 48-луночных планшетов). После обработки клеток дигитонином их дважды промывали гипотоническим раствором, первый раз в присутствии PJ34 (5 мкМ), а второй раз без него. Полученные пермеабилизованные клетки дополнительно дважды (5 мин при 0 °С) промывали 240 мкл реакционного буфера (50 мМ Tris-HCl, 100 мМ KCl, 10 мМ MgCl2, 2 мМ β-меркаптоэтанол, рН 7,8). Затем клетки преинкубировали 5 мин при 25 °С в 120 мкл того же буфера, содержащего в случае необходимости олиго-ДНК (50 мкг/мл) или тестируемые в качестве ингибиторов PARP соединения. Реакцию PARилирования инициировали внесением в реакционную смесь 5 мкл стокового 250 мкМ водного раствора NAD+ (конечная концентрация NAD+ – 10 мкМ), после чего реакционную смесь перемешивали и планшет оставляли на 10 мин при 25 °С. В конце инкубации проводили замену реакционной смеси на 120 мкл 4%-ного раствора параформальдегида в ФСБ. Фиксацию клеток проводили в течение 10 мин при комнатной температуре. Иммунофлуоресцентный анализ PAR в клетках проводили, как было описано нами ранее [33]. Для контрастирования ядер в лунки вносили по 120 мкл раствора Хёхста 33258 (0,25 мкг/мл в ФСБ) и через 8 мин клетки промывали 300 мкл ФСБ (3 раза по 5 мин при комнатной температуре). Затем в лунки вносили по 140 мкл ФСБ и проводили микрофлуоресцентный анализ красителей Alexa 488 (иммунофлуоресценция PAR) и Хёхста.
Все микроскопические исследования проводили на автоматизированном микроскопе LionHeart FX («Biotek», США), оснащённом программным обеспечением Gen5, с использованием объективов Olympus Plan Fluorite Phase с увеличением 10× (NA 0,3; WD 10 мм) и 20× (NA 0,45; WD 6,6–7,8 мм). При анализе большого числа объектов (клеток, ядер) использовали режим монтажа серии снимков, получаемых при съёмке выбранной области. Микрофлуоресцентный анализ проводили в каналах DAPI (флуоресценция Хёхста) и GFP (флуоресценция меченных Alexa 488 вторичных антител при анализе PAR). Использование программного обеспечения Gen5 позволяло проводить быструю и полностью автоматизированную обработку серии флуоресцентных снимков (монтаж снимков, вычитание фоновой флуоресценции, деконволюцию, выделение маски ядер) и количественный анализ интенсивности иммунофлуоресценции PAR в отдельных ядрах. Динамический диапазон показателя интенсивности флуоресценции (число градаций серого) в одном пикселе равнялся 216.
Оценка эффективности ингибирования PARP исследуемыми веществами производилась на основании значений уровня PAR в 1–2 тыс. ядер в трёх независимых образцах (сестринских культурах). Расчёт значений IC50 проводили с использованием программы SigmaPlot («Systat Software Inc.», США), как было описано ранее [31].
Трёхмерные структуры исследуемых соединений были сгенерированы с помощью программы ACD/ChemSketch («Advanced Chemistry Development Inc.», Канада). Докинг молекул в активный центр модели PARP1, полученной в предыдущей работе [34], осуществляли с помощью программы Lead Finder 2112 в режиме «extra precision» [35, 36]. Для визуализации полученных моделей комплексов использовали программу VMD 1.9 [37].
РЕЗУЛЬТАТЫ ИССЛЕДОВАНИЯ
Получение препаратов пермеабилизованных адгезированных клеток, приемлемых для анализа активности PARP. Эксперименты проводили на культурах клеток кардиомиобластов Н9с2. В качестве пермеабилизующего агента использовали дигитонин – природный гликозид, образующий мицеллы в водных растворах [38–40]. Его пермеабилизующее действие связано с селективным удалением холестерина из внешнего слоя плазматической мембраны, что приводит к образованию в мембране пор диаметром 8–20 нм, через которые могут легко диффундировать молекулы массой до 200 кДа [41]. При этом в умеренных концентрациях (40–150 мкг/мл) дигитонин не влияет на целостность цитоскелета и внутриклеточных мембран, лишённых холестерина, включая митохондриальную и ядерную мембраны [38, 42].
Необходимо было подобрать условия, при которых значительная часть клеток становится проницаемой, и при этом они остаются прикреплёнными к поверхности роста. Степень пермеабилизации клеток определяли по проникновению и накоплению в клетках ядерного красителя гомодимера этидия III, который не проникает в клетки с интактной плазматической мембраной. Проведённые нами исследования показали, что оптимальными условиями для пермеабилизации клеток Н9с2 являются 5-минутная обработка дигитонином в концентрации 35 мкМ (43 мкг/мл) в гипотоническом растворе при 0 °С. В этих условиях происходила пермеабилизация всех клеток (рис. 1, г–е), и при этом не наблюдалось открепления существенного числа клеток с поверхности роста (рис. S5). В отсутствие дигитонина пермеабилизации клеток не происходило (рис. 1, а–в, рис. S5, а–в).
Рис. 1. Пермеабилизация клеток Н9с2 дигитонином. а–в – Гипотонический раствор без дигитонина. г–е – Гипотонический раствор с дигитонином (35 мкМ). Ядра пермеабилизованных клеток окрашены гомодимером этидия III (а, в, г, е). Длина масштабной планки соответствует 100 мкм. Объектив 10×
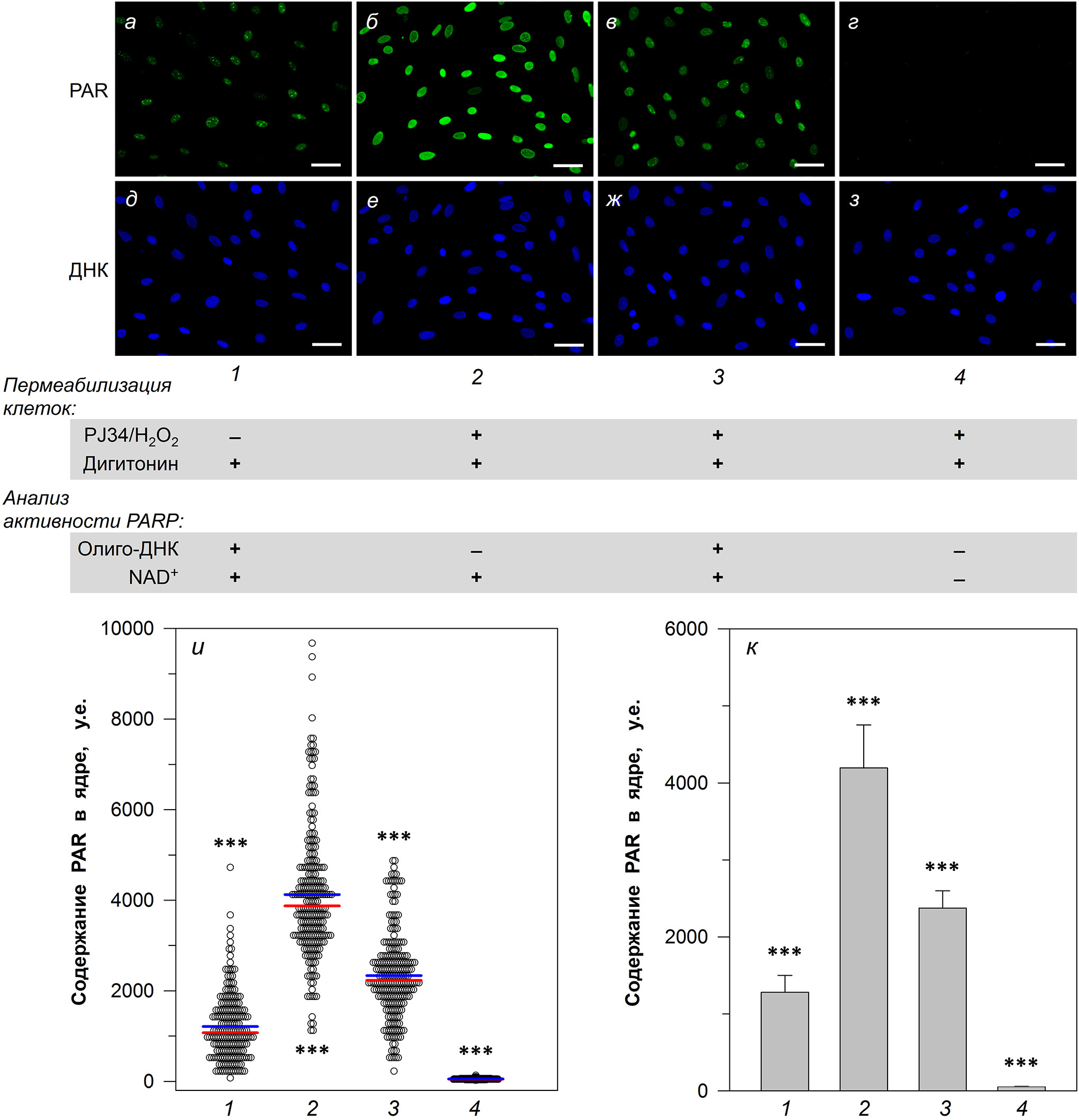
Сравнение разных протоколов анализа активности PARP в пермеабилизованных адгезированных клетках. Изначально для анализа активности PARP в пермеабилизованных адгезированных клетках Н9с2 мы попытались использовать модификацию метода, ранее описанного для суспендированных клеток [29], с той разницей, что вместо радиоизотопного способа анализа PAR использовали микрофлуорометрический. Для активации PARP использовали двунитевую олиго-ДНК с тупыми концами, а для инициации реакции – экзогенно вносимый NAD+ в концентрации 10 мкМ. Оказалось, что при использовании данного метода иммунофлуоресценция PAR обнаруживалась в основном в ядре и характеризовалась наличием отдельных ярких фокусов флуоресценции, однако её средний уровень был слишком низким, что весьма затрудняло количественную оценку эффектов ингибиторов (рис. 2, а, и, к, рис. S6).
Рис. 2. Влияние предварительной обработки клеток PJ34 и H2O2 на активность PARP в пермеабилизованных дигитонином клетках Н9с2. а–з – Микрофлуоресцентный анализ содержания PAR в ядрах клеток (1–4 – различные варианты анализируемых препаратов). Длина масштабной планки соответствует 50 мкм. Объектив 20×. и – Результаты количественного анализа PAR в отдельных ядрах. Число проанализированных ядер: 198 (1), 236 (2), 229 (3), 144 (4). Средние и медианные значения отражены синей и красной линиями соответственно. к – Варьирование значений уровня PAR при анализе отдельных микрофлуоресцентных снимков разных препаратов (среднее ± стандартное отклонение; n = 6). Концентрации реагентов: PJ34 – 5 мкМ, H2O2 – 1 мМ, дигитонин – 35 мкМ, олиго-ДНК – 50 мкг/мл, NAD+ – 10 мкМ; время инкубации с H2O2 – 5 мин; время инкубации с NAD+ – 5 мин. *** p < 0,001 между всеми парами образцов (дисперсионный анализ ANOVA/апостериорный анализ Бонферрони)
В качестве альтернативного способа активации PARP было предложено обрабатывать клетки Н2О2, как это делали ранее при анализе активности PARP в интактных клетках [33]. Инкубацию клеток с Н2О2 проводили до пермеабилизации в присутствии известного высокоаффинного ингибитора PARP, PJ34, в насыщающей концентрации (рис. 3 и рис. S6, а). Пермеабилизацию и отмывку клеток от дигитонина и эндогенного NAD+ также выполняли в присутствии PJ34. Такие манипуляции приводили к возникновению множественных повреждений клеточной ДНК и прочному связыванию комплекса PARP–PJ34 c повреждёнными участками ДНК. На заключительном этапе пермеабилизованные клетки тщательно отмывали от PJ34, что приводило к переходу фермента в каталитически активное состояние. Полное удаление PJ34 и эндогенного NAD+ из пермеабилизованных клеток подтверждается тем, что выполнение дополнительных промывок не приводило к возрастанию активности PARP, а инкубация клеток в реакционной среде без NAD+ не приводила к возрастанию уровня PAR в клетках (рис. 2, вариант клеточного препарата 4). Восстановление активности PARP в пермеабилизованных клетках после удаления из среды PJ34 указывает на обратимый характер действия этого ингибитора. Реакцию PARилирования проводили при низкой концентрации NAD+ (10 мкМ) и умеренной температуре (25 °С), что позволяло избежать слишком быстрого протекания реакции и снизить конкуренцию NAD+ с тестируемым соединением за связывание с PARP.
Рис. 3. Оптимизированная схема анализа активности PARP в пермеабилизованных адгезированных клетках. 1 – Адгезированные интактные клетки; 2 – преинкубация с PJ34 (5 мкМ, 1 ч, 37 °С, 5% СО2); 3 – обработка Н2О2 (1 мМ, 5 мин, 25 °С); 4 – образование комплекса PARP–ДНК; 5 – пермеабилизация дигитонином (35 мкМ, 5 мин, 0 °С); 6 – отмывка от дигитонина, PJ34 и эндогенного NAD+; 7 – инкубация пермеабилизованных клеток с экзогенным NAD+ (10 мкМ) и тестируемым соединением (2–10 мин, 25 °С); 8 – PARилирование белков
Проведённый сравнительный анализ показал, что при использовании обновлённого протокола уровень PAR в клетке был значительно выше, чем в случае первоначального, а иммунофлуоресценция PAR имела строгую ядерную локализацию (рис. 2, б, и, к, рис. S6, б). Обнаружено, что внесение в реакционную смесь олиго-ДНК приводило к снижению уровня активности PARP (рис. 2, в, и, к), видимо, за счёт конкуренции олиго-ДНК с повреждённой клеточной ДНК за PARP, а также более низкой активности PARP в комплексе с олиго-ДНК (по сравнению с комплексом с повреждённой клеточной ДНК). Для анализа остаточной активности определяли медианные значения уровня PAR (рис. 2, и) в трёх независимых образцах (препаратах, полученных из сестринских культур), из которых затем рассчитывали среднее значение уровня PAR (рис. 2, к). Оптимизированная схема пермеабилизации и анализа активности PARP в пермеабилизованных адгезированных клетках представлена на рис. 3.
Интересно было выяснить, как соотносятся уровни PARилированных белков в пермеабилизованных и интактных клетках при максимально унифицированных протоколах анализа (рис. S6). В случае интактных клеток реакция PARилирования инициируется сразу после возникновения повреждений ДНК и образования активного комплекса PARP–ДНК за счёт вовлечения в этот процесс эндогенного NAD+. В стандартный протокол анализа активности PARP в пермеабилизованных клетках вносили только одно изменение – концентрацию NAD+ повышали до 300 мкМ (соответствует уровню физиологических концентраций в клетке). Было показано, что при соблюдении этих условий за 5 мин инкубации в пермеабилизованных клетках накапливается в среднем в 2,3 раза больше PAR, чем в интактных клетках (рис. S6, б), что может быть связано как с различиями в скорости реакции, так и степени PARилирования белков.
Оценка эффективности PARP-ингибиторного действия соединений с использованием пермеабилизованных адгезированных клеток. Типичные кинетические кривые, получаемые при использовании предложенного метода анализа активности PARP (рис. S7), имели характерный для реакции PARилирования вид [31]. Внесение в реакционную смесь классического ингибитора 3-аминобензамида (используется в качестве положительного контроля при поиске и тестировании новых ингибиторов PARP) приводило к замедлению скорости реакции, но не влияло на вид получаемой зависимости. Расчётное значение IC50 для 3-аминобензамида составило 9,6 мкМ.
Предложенный метод также был использован нами для исследования эффективности PARP-ингибиторного действия ряда производных 7-метилгуанина, содержащих дополнительные метильные группы в разных положениях (рис. 4). Проведённый на начальном этапе скрининг соединений в концентрации 150 мкМ показал, что положение метильных групп оказывает большое влияние на их PARP-ингибиторную активность (табл. 1). Внесение дополнительной метильной группы в положении 8 приводило к усилению ингибиторной активности. Анализ концентрационных зависимостей показал, что значение IC50 для 7,8-диметилгуанина в 1,6 раз ниже, чем для 7-метилгуанина (табл. 1 и рис. 5). В то же время замещение в положениях 3 и 9 значительно снижало ингибиторную активность производного 7-метилгуанина.
Рис. 4. Химические структуры 7-метилгуанина и его производных
Рис. 5. Концентрационные зависимости ингибирования PARP тестируемыми соединениями в пермеабилизованных клетках Н9с2. Обозначения: 1 – 3-аминобензамид; 2 – 7-метилгуанин; 3 – 7,8-диметилгуанин; 4 – N2,7-диметилгуанин. Условия: NAD+ – 10 мкМ; время инкубации – 10 мин; концентрации 3-аминобензамида и 7,8-диметилгуанина – 0,2, 1, 2,5, 5, 10, 25, 50, 100 мкМ; концентрации 7-метилгуанина и N2,7-диметилгуанина – 10, 25, 75, 100, 150, 200, 250, 400 мкМ
Таблица 1. Эффективность PARP-ингибиторного действия производных гуанина в тест-системе с пермеабилизованными клетками Н9с2
Соединение | Остаточная активность PARP при концентрации соединения 150 мкМ, % | IC50, мкМ |
3-Аминобензамид | 1,8 ± 0,1 | 9,6 ± 0,3 |
7-Метилгуанин | 12,3 ± 1,0 | 40,3 ± 1,5 |
7,8-Диметилгуанин | 4,5 ± 0,1 | 24,9 ± 1,8 |
7,9-Диметилгуанин | 83,5 ± 5,3 | - |
3,7-Диметилгуанин | 85,0 ± 6,0 | - |
N2,7-Диметилгуанин | 64,5 ± 4,2 | 323,6 ± 21,1 |
N2,N2,7-Триметилгуанин | 91,8 ± 5,1 | - |
Примечание. Концентрация NAD+ – 10 мкМ, время инкубации – 10 мин.
3-Аминобензамид является структурным миметиком никотинамидной группы субстрата NAD+. Как показывает молекулярное моделирование, 3-аминобензамид образует в активном центре PARP1 две водородные связи с остатком Gly863, гидрофобный контакт с боковой цепью Ala898, а также π-стэкинг c боковой цепью Tyr907 (рис. 6, а; остаток Tyr907 не показан). Данные взаимодействия характерны для субстрата, о чём можно судить по кристаллической структуре PARP1 с аналогом NAD+ бензамидадениндинуклеотидом [43]. 7-Метилгуанин (IC50 = 40,3 мкМ) также вступает в вышеперечисленные взаимодействия с моделью PARP1 (рис. 6, б), что согласуется с его конкурентным характером действия [31]. Метильная группа в положении 7 необходима для обеспечения плотного контакта с остатком Ala898. 7,8-Диметилгуанин (IC50 = 24,9 мкМ) обладает более высокой активностью по сравнению с 7-метилгуанином за счёт дополнительного гидрофобного контакта метильной группы в положении 8 с Сε-атомом боковой цепи Lys903 (рис. 6, в).
Рис. 6. Моделирование связывания ингибиторов в активном центре PARP1. а – 3-Аминобензамид; б – 7-метилгуанин; в – 7,8-диметилгуанин; г – N2,7-диметилгуанин. Неполярные атомы водорода аминокислотных остатков не показаны. Пунктирными линиями обозначены ключевые водородные связи с Gly863
Низкую ингибиторную активность 7,9-диметилгуанина и 3,7-диметилгуанина можно объяснить депротонированием N1-атома амидной группы в условиях катализируемой реакции (pH = 7,8): потеря протона приводит к нарушению водородных связей и эффективного взаимодействия с остатком Gly863 (рис. S8). N2,7-Диметилгуанин также обладает более слабым ингибиторным эффектом (IC50 = 323,6 мкМ) по сравнению с 7-метилгуанином: его гидрофобный N2-метильный заместитель экспонирован в раствор и не образует контактов с белком, что является неблагоприятным фактором для связывания (рис. 6, г). Наконец, N2,N2,7-триметилгуанин имеет наиболее низкую ингибиторную активность среди протестированных производных. В его аминогруппе замещены оба атома водорода, что стерически препятствует взаимодействию молекулы с остатком Gly863 (с помощью докинга не удалось получить адекватную модель взаимодействия с белком).
ОБСУЖДЕНИЕ РЕЗУЛЬТАТОВ
Ранее Grube et al. был описан метод анализа активности PARP в клетках Molt-3 (Т-клеточная лимфома человека), основанный на инкубации пермеабилизованных гипотоническим шоком клеток с радиоактивно меченым NAD+ и олиго-ДНК [26]. Позже этот метод был несколько модифицирован Muiras et al., которые использовали дигитонин для пермеабилизации лимфобластоидных клеток, иммортализованных вирусом Эпштейна–Барр [29]. В представленной работе мы попытались применить данный подход для анализа PARP-ингибиторной активности соединений в культурах адгезированных клеток. При воспроизведении методики активность PARP в пермеабилизованных кардиомиобластах крысы Н9с2 оказалась довольно низкой, что затрудняло количественный анализ эффективности действия ингибиторов. Для повышения чувствительности метода и его унифицирования с протоколом, использовавшимся ранее для интактных клеток [33], было предложено до проведения пермеабилизации подвергать клетки кратковременной инкубации с Н2О2 в присутствии высокоаффинного ингибитора PARP (PJ34) в насыщающей концентрации. Это позволяло предотвратить вовлечение эндогенного NAD+ в реакцию PARилирования после связывания PARP с повреждённой ДНК. После пермеабилизации клетки многократно промывали, что приводило к удалению низкомолекулярных веществ, включая дигитонин, эндогенный NAD+ и PJ34. Таким образом, на момент внесения экзогенного NAD+ для запуска реакции PARилирования все молекулы PARP были прочно связаны с ДНК и находились в активированном состоянии (известно, что значения констант диссоциации комплекса PARP1/2–ДНК находятся в диапазоне 1–10 нМ [44–47]).
При использовании такого модифицированного протокола наблюдали существенно более высокий уровень активности PARP по сравнению с исходной методикой. Мы предполагаем, что наблюдаемые различия связаны с тем, что PARP1/2 в составе комплекса с клеточной ДНК обладает большей активностью по сравнению с комплексом с олиго-ДНК. Это подтверждается рядом работ, в которых исследовалось влияние нуклеосомного контекста на каталитические свойства PARP [24, 44, 48]. В случае комплексообразования PARP с повреждённой ДНК, помимо автомодификации, наблюдается также трансмодификация гистонов, которая регулируется фактором PARилирования гистонов HPF1 и, возможно, другими белковыми факторами [24, 49, 50].
Разработанный нами метод анализа активности PARP в пермеабилизованных адгезированных клетках был апробирован для оценки PARP-ингибиторной активности соединений на примере референсного ингибитора 3-аминобензамида, а также ряда метильных производных природного ингибитора 7-метилгуанина. В результате выявлены положения, модификации по которым приводят как к потере активности, свойственной исходной структуре, так и к усилению эффективности действия. Было обнаружено, что 7,8-диметилгуанин более эффективен, чем 7-метилгуанин, что объясняется дополнительным гидрофобным контактом с белком.
Полученные результаты подтверждают возможность использования разработанного метода в качестве хорошей альтернативы применяемым в настоящее время стандартным методам анализа ингибиторов PARP. Он сочетает преимущества двух подходов, основанных на использовании изолированных белков PARP и интактных клеток, а именно: возможность определения истинных показателей эффективности ингибиторного действия тестируемых соединений и максимальный учёт клеточного контекста при проведении анализа. Следует также отметить, что комбинированное исследование ингибиторов PARP с применением пермеабилизованных и интактных клеток в перспективе позволит оценивать не только эффективность ингибиторного действия исследуемых соединений, но и их способность накапливаться в живой клетке.
Таким образом, предложенный подход значительно расширяет возможности изучения функционирования PARP в клеточном контексте и может быть применён для разработки протокола высокопроизводительного скрининга синтетических и природных ингибиторов PARP.
Вклад авторов. С.И. Шрам и Д.К. Нилов – концепция и руководство работой, написание текста; С.И. Шрам, Т.А. Щербакова, Т.В. Абрамова, М.С. Смирновская, А.И. Баландина, А.В. Куликов, Д.К. Нилов – проведение экспериментов; В.К. Швядас, В.Н. Сильников, Н.Ф. Мясоедов – обсуждение результатов исследования и редактирование текста статьи.
Финансирование. Исследования, касающиеся синтеза метильных производных гуанина, анализа их PARP-ингибиторной активности и молекулярного моделирования, выполнены при финансовой поддержке Российского научного фонда (грант № 19-74-10072). Исследования, касающиеся разработки метода анализа активности PARP в пермеабилизованных адгезированных клетках, проведены в рамках выполнения государственного задания НИЦ «Курчатовский институт».
Благодарности. В работе использовано оборудование Курчатовского геномного центра (НИЦ «Курчатовский институт»).
Конфликт интересов. Д.К. Нилов и В.К. Швядас являются авторами патента на использование 7-метилгуанина для подавления ферментативной активности PARP.
Соблюдение этических норм. Настоящая статья не содержит описания выполненных авторами исследований с участием людей или использованием животных в качестве объектов.
About the authors
S. I. Shram
National Research Centre “Kurchatov Institute”
Author for correspondence.
Email: shram.img@yandex.ru
Russian Federation, 123182 Moscow
T. A. Shcherbakova
Lomonosov Moscow State University, Belozersky Institute of Physico-Chemical Biology
Email: shram.img@yandex.ru
Russian Federation, 119992 Moscow
T. V. Abramova
Institute of Chemical Biology and Fundamental Medicine, Russian Academy of Sciences, Siberian Branch
Email: shram.img@yandex.ru
Russian Federation, 630090 Novosibirsk
M. S. Smirnovskaya
Lomonosov Moscow State University
Email: shram.img@yandex.ru
Faculty of Chemistry
Russian Federation, 119991 MoscowA. I. Balandina
National Research Centre “Kurchatov Institute”; Mendeleev University of Chemical Technology of Russia
Email: shram.img@yandex.ru
Faculty of Biotechnology and Industrial Ecology
Russian Federation, 123182 Moscow; 125047 MoscowA. V. Kulikov
RUDN University
Email: shram.img@yandex.ru
Medical Institute
Russian Federation, 117198 MoscowV. K. Švedas
Lomonosov Moscow State University, Belozersky Institute of Physico-Chemical Biology; Lomonosov Moscow State University
Email: shram.img@yandex.ru
Faculty of Bioengineering and Bioinformatics
Russian Federation, 119992 Moscow; 119234 MoscowV. N. Silnikov
Institute of Chemical Biology and Fundamental Medicine, Russian Academy of Sciences, Siberian Branch
Email: shram.img@yandex.ru
Russian Federation, 630090 Novosibirsk
N. F. Myasoedov
National Research Centre “Kurchatov Institute”
Email: shram.img@yandex.ru
Russian Federation, 123182 Moscow
D. K. Nilov
Lomonosov Moscow State University, Belozersky Institute of Physico-Chemical Biology
Email: shram.img@yandex.ru
Russian Federation, 119992 Moscow
References
- Hassa, P. O., Haenni, S. S., Elser, M., and Hottiger, M. O. (2006) Nuclear ADP-ribosylation reactions in mammalian cells: where are we today and where are we going? Microbiol. Mol. Biol. Rev., 70, 789-829, https://doi.org/10.1128/MMBR.00040-05.
- Шиловский Г. А., Хохлов А. Н., Шрам С. И. (2013) Cистема поли(ADP-рибозил)ирования белков: роль в поддержании стабильности генома и детерминации продолжительности жизни, Биохимия, 78, 473-487.
- Gupte, R., Liu, Z., and Kraus, W. L. (2017) PARPs and ADP-ribosylation: recent advances linking molecular functions to biological outcomes, Genes Dev., 31, 101-126, https://doi.org/10.1101/gad.291518.116.
- Kamaletdinova, T., Fanaei-Kahrani, Z., and Wang, Z. Q. (2019) The enigmatic function of PARP1: from PARylation activity to PAR readers, Cells, 8, 1625, https://doi.org/10.3390/cells8121625.
- Alemasova, E. E., and Lavrik, O. I. (2019) Poly(ADP-ribosyl)ation by PARP1: reaction mechanism and regulatory proteins, Nucleic Acids Res., 47, 3811-3827, https://doi.org/10.1093/nar/gkz120.
- Нилов Д. К., Пушкарев С. В., Гущина И. В., Манасарян Г. А., Кирсанов К. И., Швядас В. К. (2020) Моделирование фермент-субстратных комплексов поли(ADP-рибозо)полимеразы 1 человека, Биохимия, 85, 116-125, https://doi.org/10.31857/S0320972520010091.
- Jungmichel, S., Rosenthal, F., Altmeyer, M., Lukas, J., Hottiger, M. O., and Nielsen, M. L. (2013) Proteome-wide identification of poly(ADP-ribosyl)ation targets in different genotoxic stress responses, Mol. Cell, 52, 272-285, https://doi.org/10.1016/j.molcel.2013.08.026.
- Hoch, N. C., and Polo, L. M. (2019) ADP-ribosylation: from molecular mechanisms to human disease, Genet. Mol. Biol., 43, e20190075, https://doi.org/10.1590/1678-4685-GMB-2019-0075.
- Manasaryan, G., Suplatov, D., Pushkarev, S., Drobot, V., Kuimov, A., Švedas, V., and Nilov, D. (2021) Bioinformatic analysis of the nicotinamide binding site in poly(ADP-ribose) polymerase family proteins, Cancers (Basel), 13, 1201, https://doi.org/10.3390/cancers13061201.
- Lavrik, O. I. (2020) PARPs’ impact on base excision DNA repair, DNA Repair (Amst.), 93, 102911, https://doi.org/ 10.1016/j.dnarep.2020.102911.
- Gibson, B. A., and Kraus, W. L. (2012) New insights into the molecular and cellular functions of poly(ADP-ribose) and PARPs, Nat. Rev. Mol. Cell Biol., 13, 411-424, https://doi.org/10.1038/nrm3376.
- Grimaldi, G., and Corda, D. (2019) ADP-ribosylation and intracellular traffic: an emerging role for PARP enzymes, Biochem. Soc. Trans., 47, 357-370, https://doi.org/10.1042/BST20180416.
- Van Wijk, S. J., and Hageman, G. J. (2005) Poly(ADP-ribose) polymerase-1 mediated caspase-independent cell death after ischemia/reperfusion, Free Radic. Biol. Med., 39, 81-90, https://doi.org/10.1016/j.freeradbiomed.2005.03.021.
- Virág, L., Robaszkiewicz, A., Rodriguez-Vargas, J. M., and Oliver, F. J. (2013) Poly(ADP-ribose) signaling in cell death, Mol. Aspects Med., 34, 1153-1167, https://doi.org/10.1016/j.mam.2013.01.007.
- Liu, S., Luo, W., and Wang, Y. (2022) Emerging role of PARP-1 and PARthanatos in ischemic stroke, J. Neurochem., 160, 74-87, https://doi.org/10.1111/jnc.15464.
- Pacher, P., and Szabó, C. (2007) Role of poly(ADP-ribose) polymerase 1 (PARP-1) in cardiovascular diseases: the therapeutic potential of PARP inhibitors, Cardiovasc. Drug Rev., 25, 235-260, https://doi.org/10.1111/ j.1527-3466.2007.00018.x.
- Narne, P., Pandey, V., Simhadri, P. K., and Phanithi, P. B. (2017) Poly(ADP-ribose)polymerase-1 hyperactivation in neurodegenerative diseases: the death knell tolls for neurons, Semin. Cell Dev. Biol., 63, 154-166, https:// doi.org/10.1016/j.semcdb.2016.11.007.
- Berger, N. A., Besson, V. C., Boulares, A. H., Bürkle, A., Chiarugi, A., Clark, R. S., Curtin, N. J., Cuzzocrea, S., Dawson, T. M., Dawson, V. L., Haskó, G., Liaudet, L., Moroni, F., Pacher, P., Radermacher, P., Salzman, A. L., Snyder, S. H., Soriano, F. G., Strosznajder, R. P., Sümegi, B., Swanson, R. A., and Szabo, C. (2018) Opportunities for the repurposing of PARP inhibitors for the therapy of non-oncological diseases, Br. J. Pharmacol., 175, 192-222, https://doi.org/10.1111/bph.13748.
- Ke, Y., Wang, C., Zhang, J., Zhong, X., Wang, R., Zeng, X., and Ba, X. (2019) The role of PARPs in inflammation-and metabolic-related diseases: molecular mechanisms and beyond, Cells, 8, 1047, https://doi.org/10.3390/cells8091047.
- Rose, M., Burgess, J. T., O’Byrne, K., Richard, D. J., and Bolderson, E. (2020) PARP inhibitors: clinical relevance, mechanisms of action and tumor resistance, Front. Cell Dev. Biol., 8, 564601, https://doi.org/10.3389/fcell.2020.564601.
- Slade, D. (2020) PARP and PARG inhibitors in cancer treatment, Genes Dev., 34, 360-394, https://doi.org/10.1101/gad.334516.119.
- Bruin, M. A. C., Sonke, G. S., and Beijnen, J. H. (2022) Pharmacokinetics and pharmacodynamics of PARP inhibitors in oncology, Clin. Pharmacokinet., 61, 1649-1675, https://doi.org/10.1007/s40262-022-01167-6.
- Flippot, R., Patrikidou, A., Aldea, M., Colomba, E., Lavaud, P., Albigès, L., Naoun, N., Blanchard, P., Terlizzi, M., Garcia, C., Bernard-Tessier, A., Fuerea, A., Di Palma, M., Escudier, B., Loriot, Y., Baciarello, G., and Fizazi, K. (2022) PARP inhibition, a new therapeutic avenue in patients with prostate cancer, Drugs, 82, 719-733, https://doi.org/10.1007/s40265-022-01703-5.
- Kurgina, T. A., Moor, N. A., Kutuzov, M. M., Naumenko, K. N., Ukraintsev, A. A., and Lavrik, O. I. (2021) Dual function of HPF1 in the modulation of PARP1 and PARP2 activities, Commun. Biol., 4, 1259, https://doi.org/10.1038/s42003-021-02780-0.
- Piao, L., Fujioka, K., Nakakido, M., and Hamamoto, R. (2018) Regulation of poly(ADP-ribose) polymerase 1 functions by post-translational modifications, Front. Biosci. (Landmark Ed.), 23, 13-26, https://doi.org/10.2741/4578.
- Grube, K., Küpper, J. H., and Bürkle, A. (1991) Direct stimulation of poly(ADP ribose) polymerase in permeabilized cells by double-stranded DNA oligomers, Anal. Biochem., 193, 236-239, https://doi.org/10.1016/ 0003-2697(91)90015-l.
- Шрам С. И., Шиловский Г. А., Хохлов А. Н. (2006) Поли(АДФ-рибоза)-полимераза-1 и старение: изучение возможной связи в экспериментах на стационарных клеточных культурах, Бюлл. эксп. биол. и мед., 141, 567-571.
- Althaus, F. R., Lawrence, S. D., Sattler, G. L., and Pitot, H. C. (1982) ADP-ribosyltransferase activity in cultured hepatocytes. Interactions with DNA repair, J. Biol. Chem., 257, 5528-5535, https://doi.org/10.1016/S0021-9258(19)83809-7.
- Muiras, M. L., Müller, M., Schächter, F., and Bürkle, A. (1998) Increased poly(ADP-ribose) polymerase activity in lymphoblastoid cell lines from centenarians, J. Mol. Med. (Berl.), 76, 346-354, https://doi.org/10.1007/s001090050226.
- Nilov, D., Maluchenko, N., Kurgina, T., Pushkarev, S., Lys, A., Kutuzov, M., Gerasimova, N., Feofanov, A., Švedas, V., Lavrik, O., and Studitsky, V. M. (2020) Molecular mechanisms of PARP-1 inhibitor 7-methylguanine, Int. J. Mol. Sci., 21, 2159, https://doi.org/10.3390/ijms21062159.
- Кургина Т. А., Шрам С. И., Кутузов М. М., Абрамова Т. В., Щербакова Т. А., Мальцева Е. А., Поройков В. В., Лаврик О. И., Швядас В. К., Нилов Д. К. (2022) Ингибиторное действие 7-метилгуанина и его метаболита 8-гидрокси-7-метилгуанина на поли(ADP-рибозо)полимеразу 1 человека, Биохимия, 87, 794-803, https://X/10.31857/S0320972522060070.
- Kirsanov, K., Fetisov, T., Antoshina, E., Trukhanova, L., Gor’kova, T., Vlasova, O., Khitrovo, I., Lesovaya, E., Kulbachevskaya, N., Shcherbakova, T., Belitsky, G., Yakubovskaya, M., Švedas, V., and Nilov, D. (2022) Toxicological properties of 7-methylguanine, and preliminary data on its anticancer activity, Front. Pharmacol., 13, 842316, https://doi.org/10.3389/fphar.2022.842316.
- Шрам С. И., Щербакова Т. А., Абрамова Т. В., Барадиева Э. Ц., Ефремова А. С., Смирновская М. С., Сильников В. Н., Швядас В. К., Нилов Д. К. (2023) Природные производные гуанина оказывают PARP-ингибиторное и цитопротекторное действие на модели повреждения кардиомиоцитов при окислительном стрессе, Биохимия, 88, 962-972, https://doi.org/10.31857/S0320972523060064.
- Gushchina, I. V., Polenova, A. M., Suplatov, D. A., Švedas, V. K., and Nilov, D. K. (2020) vsFilt: a tool to improve virtual screening by structural filtration of docking poses, J. Chem. Inf. Model., 60, 3692-3696, https://doi.org/10.1021/acs.jcim.0c00303.
- Stroganov, O. V., Novikov, F. N., Stroylov, V. S., Kulkov, V., and Chilov, G. G. (2008) Lead finder: an approach to improve accuracy of protein-ligand docking, binding energy estimation, and virtual screening, J. Chem. Inf. Model., 48, 2371-2385, https://doi.org/10.1021/ci800166p.
- Novikov, F. N., Stroylov, V. S., Zeifman, A. A., Stroganov, O. V., Kulkov, V., and Chilov, G. G. (2012) Lead Finder docking and virtual screening evaluation with Astex and DUD test sets, J. Comput. Aided Mol. Des., 26, 725-735, https://doi.org/10.1007/s10822-012-9549-y.
- Humphrey, W., Dalke, A., and Schulten, K. (1996) VMD: Visual molecular dynamics, J. Mol. Graph., 14, 33-38, https://doi.org/10.1016/0263-7855(96)00018-5.
- Fiskum, G., Craig, S. W., Decker, G. L., and Lehninger, A. L. (1980) The cytoskeleton of digitonin-treated rat hepatocytes, Proc. Natl. Acad. Sci. USA, 77, 3430-3434, https://doi.org/10.1073/pnas.77.6.3430.
- Schulz, I. (1990) Permeabilizing cells: some methods and applications for the study of intracellular processes, Methods Enzymol., 192, 280-300, https://doi.org/10.1016/0076-6879(90)92077-q.
- Esparís-Ogando, A., Zurzolo, C., and Rodriguez-Boulan, E. (1994) Permeabilization of MDCK cells with cholesterol binding agents: dependence on substratum and confluency, Am. J. Physiol., 267, C166-C176, https://doi.org/ 10.1152/ajpcell.1994.267.1.C166.
- Sudji, I. R., Subburaj, Y., Frenkel, N., García-Sáez, A. J., and Wink, M. (2015) Membrane disintegration caused by the steroid saponin digitonin is related to the presence of cholesterol, Molecules, 20, 20146-20160, https://doi.org/10.3390/molecules201119682.
- Adam, S. A., Marr, R. S., and Gerace, L. (1990) Nuclear protein import in permeabilized mammalian cells requires soluble cytoplasmic factors, J. Cell Biol., 111, 807-816, https://doi.org/10.1083/jcb.111.3.807.
- Langelier, M. F., Zandarashvili, L., Aguiar, P. M., Black, B. E., and Pascal, J. M. (2018) NAD+ analog reveals PARP-1 substrate-blocking mechanism and allosteric communication from catalytic center to DNA-binding domains, Nat. Commun., 9, 844, https://doi.org/10.1038/s41467-018-03234-8.
- Clark, N. J., Kramer, M., Muthurajan, U. M., and Luger, K. (2012) Alternative modes of binding of poly(ADP-ribose) polymerase 1 to free DNA and nucleosomes, J. Biol. Chem., 287, 32430-32439, https://doi.org/10.1074/ jbc.M112.397067.
- Sukhanova, M. V., Abrakhi, S., Joshi, V., Pastre, D., Kutuzov, M. M., Anarbaev, R. O., Curmi, P. A., Hamon, L., and Lavrik, O. I. (2015) Single molecule detection of PARP1 and PARP2 interaction with DNA strand breaks and their poly(ADP-ribosyl)ation using high-resolution AFM imaging, Nucleic Acids Res., 44, e60, https://doi.org/10.1093/nar/gkv1476.
- Riccio, A. A., Cingolani, G., and Pascal, J. M. (2016) PARP-2 domain requirements for DNA damage-dependent activation and localization to sites of DNA damage, Nucleic Acids Res., 44, 1691-1702, https://doi.org/10.1093/ nar/gkv1376.
- Kutuzov, M. M., Belousova, E. A., Kurgina, T. A., Ukraintsev, A. A., Vasil’eva, I. A., Khodyreva, S. N., and Lavrik, O. I. (2021) The contribution of PARP1, PARP2 and poly(ADP-ribosyl)ation to base excision repair in the nucleosomal context, Sci. Rep., 11, 4849, https://doi.org/10.1038/s41598-021-84351-1.
- Kim, M. Y., Mauro, S., Gévry, N., Lis, J. T., and Kraus, W. L. (2004) NAD+-dependent modulation of chromatin structure and transcription by nucleosome binding properties of PARP-1, Cell, 119, 803-814, https://doi.org/10.1016/ j.cell.2004.11.002.
- Palazzo, L., Suskiewicz, M. J., and Ahel, I. (2021) Serine ADP-ribosylation in DNA-damage response regulation, Curr. Opin. Genet. Dev., 71, 106-113, https://doi.org/10.1016/j.gde.2021.07.005.
- Алемасова Е. Э., Науменко К. Н., Суханова М. В., Лаврик О. И. (2022) Роль YB-1 в регуляции процесса поли(АДФ-рибозил)ирования, катализируемого поли(АДФ-рибоза)полимеразами, Усп. Биол. Хим., 62, 63-98.
Supplementary files








