Formation of Amyloid-Like Conformational States of β-Structured Membrane Proteins on the Example of the OmpF Porin from the Yersinia pseudotuberculosis Outer Membrane
- Authors: Novikova O.D.1, Rybinskaya T.V.1, Zelepuga E.A.1, Uversky V.N.2, Kim N.Y.1, Chingizova E.A.1, Menchinskaya E.S.1, Khomenko V.A.1, Chistyulin D.K.1, Portnyagina O.Y.1
-
Affiliations:
- G.B. Elyakov Pacific Institute of Bioorganic Chemistry of the Far Eastern Branch of the Russian Academy of Sciences
- University of South Florida
- Issue: Vol 89, No 6 (2024)
- Pages: 1070-1086
- Section: Articles
- URL: https://ogarev-online.ru/0320-9725/article/view/274181
- DOI: https://doi.org/10.31857/S0320972524060081
- EDN: https://elibrary.ru/XLJZYQ
- ID: 274181
Cite item
Full Text
Abstract
The work presents the results of an in vitro and in silico study of the formation of amyloid-like structures under harsh denaturing conditions by the nonspecific OmpF porin of Yersinia pseudotuberculosis (YpOmpF), a membrane protein with a β-barrel conformation. It has been shown that in order to obtain amyloid-like porin aggregates, preliminary destabilization of its structure in a buffer solution with an acidic pH value at elevated temperature, followed by long-term incubation at room temperature is necessary. After heating at 95 °C in a solution with pH 4.5, significant conformational rearrangements are observed in the porin molecule at the level of the tertiary and secondary structure of the protein, which are accompanied by an increase in the content of the total β-structure and a sharp decrease in the value of the characteristic viscosity of the protein solution. Subsequent long-term exposure of the resulting unstable intermediate YpOmpF at room temperature leads to the formation of porin aggregates of various shapes and sizes that bind thioflavin T, a specific fluorescent dye for the detection of amyloid-like protein structures. Compared to the initial protein, early intermediates of the amyloidogenic porin pathway, oligomers, have been shown to have increased toxicity to Neuro-2aCCL-131™ mouse neuroblastoma cells. The results of computer modeling and analysis of changes in intrinsic fluorescence during protein aggregation suggest that during the formation of amyloid-like aggregates, changes in the structure of YpOmpF affect not only areas with an internally disordered structure corresponding to the external loops of the porin, but also the main framework of the molecule, which has a rigid spatial structure inherent to β-barrel.
Full Text
Принятые сокращения: МД – молекулярная динамика; мол. м. – молекулярная масса; НМ – наружная мембрана; RP и RP_del – рекомбинантные полноструктурный и мутантные белки порина OmpF с делециями некоторых наружных петель соответственно; ThT – тиофлавин T; YpOmpF – порин OmpF Y. pseudotuberculosis; YpOmpFm и YpOmpFt – мономер и тример порина OmpF соответственно.
ВВЕДЕНИЕ
Образование амилоидов можно рассматривать как одну из разновидностей формирования ненативного конформационного состояния белковой молекулы под действием условий, в которых нативная структура нарушается [1–3]. В результате исследований стало понятно, что решающее значение для образования амилоидов может иметь формирование популяции белка в определенном денатурированном состоянии, способном к переходу в амилоидоподобную конформацию с повышенным содержанием кросс-β-структуры [4]. Известно, что неправильная укладка белков является причиной образования патологических агрегатов и может приводить к развитию некоторых заболеваний, прежде всего, нейродегенеративных, таких как болезни Альцгеймера и Паркинсона, диабета второго типа и других [5, 6]. Понимание молекулярных механизмов, лежащих в основе «губительной судьбы белков», может помочь в разработке стратегии для преодоления этой проблемы.
В литературе описана также способность целого ряда белков, не связанных с заболеваниями, формировать амилоидные фибриллы [7, 8]. Известно, что различные патогенные виды бактерий широко используют амилоидную форму белка для взаимодействия с эукариотическими организмами [9]. Амилоиды бактерий образуют слои внеклеточного белка со свойствами адгезинов, регулируют активность токсинов и факторов вирулентности, а также являются матрицами биопленок, а прионы дрожжей помогают при адаптации к различным условиям окружающей среды [10, 11]. Это наводит на мысль, что указанные организмы могут осуществлять различные жизненно важные функции только с помощью амилоидов, обладающих уникальными свойствами, отсутствующими у «обычных» белковых молекул. При этом бактерии представляют собой простейшую клеточную модель, с помощью которой можно исследовать процесс амилоидогенеза.
Таким образом, процесс образования амилоидоподобных агрегатов белков представляет интерес как с теоретической, так и с практической точки зрения. Понимание факторов, которые регулируют склонность белков к амилоидогенезу, а также выявление особенностей структуры белковой молекулы, определяющих это свойство, являются важными фундаментальным вопросами физики белка. Значительное число исследователей сходится во мнении, что при изучении процесса формирования амилоидных структур невозможно обойтись без кинетического анализа процесса и характеристики возможных конформационных состояний белка и соответствующих им олигомерных структур, образующихся в ходе агрегации [12–14]. В литературе описаны искусственные системы для направленного и/или пошагового получения таких структур от первичных амилоидоподобных агрегатов до фибрилл [15–17].
С определенного времени все большее экспериментальное подтверждение приобретает мнение о том, что все β-структурные белки способны к образованию амилоидоподобных агрегатов [18]. Основой для конформационных превращений белков этого типа является наличие в их аминокислотной последовательности так называемых амилоидогенных участков, соответствующих гибким фрагментам полипептидной цепи с повышенной способностью к конформационным изменениям [19]. Именно существование таких внутренне неупорядоченных областей, обладающих явными преимуществами перед свернутыми доменами по способности к образованию разнообразных связей, обеспечивает β-белкам конформационную пластичность и, как следствие, мультифункциональность [20, 21]. Подобными свойствами обладают неспецифические порины наружной мембраны (НМ) грамотрицательных бактерий, которые являются типичными β-структурными мембранными белками, образующими сеть водонаполненных пор, предназначенных для неспецифической диффузии растворимых питательных веществ и метаболитов [22]. В количественном отношении порообразующие белки являются преобладающими среди белков НМ, в нативных мембранах они существуют в виде гомотримеров, структура мономерных звеньев которых стабилизирована многочисленными взаимодействиями различной природы: гидрофобными, ионными и водородными связями [23]. Отличительной особенностью поринов, с одной стороны, является высокая стабильность, которая присуща основному элементу их пространственной организации, β-бочонку, а с другой – способность легко образовывать различные конформационные интермедиаты в зависимости от условий среды, т.е. конформационная пластичность.
В последнее десятилетие значительное число работ многих авторов было посвящено изучению особенностей конформационно-функциональной активности поринов, сопряженной с их динамическим «поведением», в том числе с образованием поливалентных электростатических взаимодействий на поверхности липидных бислоев и внутри поринового канала при изменении различных факторов окружающей среды [24–27]. Кроме того, обнаружено, что такие бактериальные порины, как OmpA и OmpC, в определенных условиях in vitro могут формировать амилоидные и амилоидоподобные агрегаты [28]. Особый интерес в этом плане, несомненно, представляет вопрос, какие элементы структуры поринов способствуют процессу превращения его в типичные амилоиды.
Конкретный интерес авторов данного исследования лежит в области неспецифических поринов грамотрицательных бактерий рода Yersinia – патогенов, вызывающих у человека острую кишечную инфекцию, которая, в свою очередь, приводит не только к развитию осложненных и рецидивирующих состояний, но и является триггером ряда аутоиммунных заболеваний.
В результате исследования структурных превращений поринов иерсиний под действием денатурирующих факторов (pH среды, температуры, мочевины) было обнаружено, что пространственная структура конформационных интермедиатов этих белков, образующихся в разных условиях, существенно отличается [29–31]. Такое поведение характерно для белков, содержащих в своей последовательности участки внутренне неупорядоченной структуры. С целью выявления в аминокислотных последовательностях поринов OmpF таких конформационно гибких областей, а также определения участков их локализации был проведен анализ первичной структуры поринов иерсиний, обитающих в различных природных нишах (Yersinia pseudotuberculosis и Yersinia ruckeri), выполненный с помощью Веб-ресурсов, таких как d2p2 (http://d2p2.pro/) [32] и ODiNPRED [33], предназначенных для прогнозирования локализации упорядоченных и неупорядоченных участков в последовательности белков на основании анализа биоинформатических и экспериментальных данных. В результате было установлено, что значительное количество участков с внутренне неупорядоченной структурой находится в области наружных петель поринов, напротив, β-тяжи таких участков не содержат, но существенно различаются по степени своей конформационной гибкости [34].
Целью настоящей работы является характеристика амилоидоподобных агрегатов β-структурных мембранных белков, полученных в различных условиях, на примере порина OmpF НМ Y. pseudotuberculosis (YpOmpF).
МАТЕРИАЛЫ И МЕТОДЫ
Культивирование бактериальных клеток. В работе использовали клетки Y. pseudotuberculosis (серовар IB, штамм 598), полученные из НИИ эпидемиологии и микробиологии им. Г.П. Сомова Роспотребнадзора (г. Владивосток). Бактерии культивировали при 4–6 °C в течение 6 суток на среде LB при перемешивании.
Выделение и очистка белка. Изолированный порин OmpF из Y. pseudotuberculosis получали из высушенной ацетоном микробной массы путем последовательной обработки 2%-ным Triton X-100, ДНКзой («Sigma-Aldrich», США) и 0,5%-ным саркозилатом натрия при 4 °C в течение 12 ч, как описано в работе Новиковой и др. [35]. Для получения комплекса пептидогликан (ПГ)–порин полученный после центрифугирования (100 000 об./мин) осадок экстрагировали 2%-ным Ds-Na при 50 °C. Изолированный порин в тримерной форме получали при температуре 37 °C в результате диссоциации комплекса ПГ–белок, суспендированного в буфере А (30 мМ Tris-HCl, pH 7,4), содержащем 0,5 М NaCl и 1% Ds-Na. Электрофоретически гомогенную фракцию тримеров белка получали после очистки на колонке (1,5 × 70,0 см) с сефакрилом S-200 («GE Healthcare», Швеция), уравновешенной буфером А, содержащим 0,25% Ds-Na.
Получение агрегатов OmpF Y. pseudotuberculosis. К 200 мкл исходного раствора белка (0,75 мг/мл) в буфере А добавляли 50 мкл 0,05 М фосфатно-цитратного буфера (pH 3,5), значение pH полученного раствора составляло 4,5. Полученный раствор инкубировали при постоянной температуре 42 °C в течение 2–4 недель или при 95 °C в течение 3–5 ч.
Аналитические методы. Электрофорез в градиентном ПААГ (9–12%) в присутствии Ds-Na проводили в Tris-глициновом буфере, согласно ранее опубликованным данным [36]. Белки, разделенные в геле, окрашивали Кумасси бриллиантовым синим R-250 в 3,5%-ной хлорной кислоте [37].
Определение вязкости растворов полипептидов выполняли на вискозиметре Убеллоде (температура – 20,0 ± 0,1 °C, диаметр капилляра – 0,4 и 0,3 мм) в 30 мМ Tris-HCl-буфере (pH 7,4), содержащем 0,2 М NaCl и 1% Ds-Na.
Определение молекулярной массы белка. Сравнительный анализ мол. м. образцов мономеров порина YpOmpFm и YpOmpFm_10 кДа (по объему элюирования) с помощью гель-хроматографии на сефадексе G-150 в присутствии гуанидин гидрохлорида проводили, как описано ранее [38].
Масс-спектрометрия с матрично-активированной лазерной десорбцией/ионизацией (ВП-МАЛДИ-МС). Эксперименты по времяпролетной МАЛДИ масс-спектрометрии проводили на масс-спектрометре Ultraflex III TOF/TOF («Bruker Daltonics», Германия), оснащенном детектором высоких масс HMD-1 («CovalX AG», Швейцария), в линейном режиме с регистрацией положительных ионов. В качестве матрицы использовали насыщенный раствор 3,5-диметокси-4-гидроксикоричной (синапиновой) кислоты (10 мг/мл) в смеси ацетонитрил/0,25%-ная ТФУ (1/1, v/v). Для получения масс-спектров порина белок из раствора детергента осаждали 9-кратным объемом ацетона, осадок промывали водой и суспендировали в воде, затем наносили на мишень, высушивали и добавляли матрицу.
Оптические методы. Концентрацию белка в растворе определяли по УФ-спектрам в максимуме поглощения при 280 нм. Удельный коэффициент поглощения A0,1%/1 см принимали равным 1,27 (значение молярной экстинкции порина определено экспериментально) [39]. УФ-Спектры регистрировали при 20 °C на спектрофотометре UV-Visible UV-1601PC («Shimadzu», Япония) в кварцевых кюветах с длиной оптического пути 1 см.
Спектры кругового дихроизма (КД) регистрировали на спектрополяриметре Chirascanрlus CD spectropolarimeter («Applied Photophysics Ltd», Великобритания) в кварцевых кюветах с длиной оптического пути 1 мм для пептидной и 1 см для ароматической областей спектра. Эллиптичность [θ] в пептидной области спектра считали, как эллиптичность среднего остатка, принимая его мол. м. равной 110 Да, и содержание белка, равным 100%, в единицах град ⋅ см2/дмоль по формуле:
,
где S – чувствительность шкалы прибора, c – концентрация белка (мг/мл), l – длина оптического пути в мм. В ароматической области спектра эллиптичность считали, как молярную эллиптичность [θ]М с мол. м. мономера порина (YpOmpFm), равной 36,7 кДа (определено по данным аминокислотного анализа), и тримера порина (YpOmpFt), равной 110,1 кДа. Калибровку спектрополяриметра проводили по 0,06%-ному водному раствору аммониевой соли 10-сульфоната-D-камфорной кислоты. Отношение эллиптичностей полос при 191 и 290 нм составляло 2,05. Все спектральные измерения растворов прогретых образцов порина проводили после охлаждения до 25 °C. Расчет содержания элементов вторичной структуры проводили, используя пакет программ CDPro [40].
Спектры собственной флуоресценции белка порина измеряли в кварцевых кюветах с длиной оптического пути 1 см на спектрофлуориметре RF-5301PC («Shimadzu», Япония). В спектры флуоресценции вводили поправку на спектральную чувствительность прибора, рассчитанную по спектру излучения родамина В. Из поправленных спектров вычитали полосу Рамановского комбинационного рассеяния буферного раствора. Флуоресценцию возбуждали светом с длинами волн 280 и 296 нм. Спектральная ширина щелей монохроматоров возбуждения и эмиссии составляла 5 нм.
Флуоресценция комплексов белков с тиофлавином Т (ThT). Образцы белков перед экспериментом переводили в буфер Б (10 мМ фосфатно-солевой буфер, pH 7,4) без Ds-Na с помощью центрифужных концентраторов AmiconUltra, 30 кДа («Merck», США). 10 мкл раствора белка помещали в лунку 96-луночного планшета («Corning Costar», США), добавляли 300 мкл рабочего раствора ThT (исходный (25 мМ) раствор ThT, разбавленный в 15 000 раз), инкубировали при перемешивании в темноте 1 мин и регистрировали интенсивность флуоресценции комплексов порин–ThT при длине волны возбуждения 412 нм (ширина щели – 5 нм) и испускания – 450 нм (ширина щели – 10 нм) на спектрофотометре Multi-Mode Microplatereader Sinergy 5 («BioTekInstruments Inc.», США).
Флуоресцентная микроскопия. 10 мкл образца белка смешивали с 0,5 мкл 25 мМ раствора ThT в буферном растворе Б, помещали на предметное стекло и визуализировали окрашенные агрегаты с помощью микроскопа LSM510 META («Zeiss», Германия).
Биологическая активность. Цитотоксическую активность исследуемых образцов YpOmpF определяли на клеточной линии мышиной нейробластомы Neuro-2aCCL-131™ («АТСС», США). Клетки (1 × 104 клеток на лунку) инкубировали в 96-луночном планшете в СО2-инкубаторе в течение 24 ч при 37 °C для адгезии. После этого в клетки добавляли исследуемые белки в концентрации 1–160 мкг/мл в буфере Б (pH 7,4) и инкубировали в СО2-инкубаторе при 37 °C в течение 24 ч, после чего удаляли супернатант и добавляли чистую среду. Затем в каждую лунку добавляли 10 мкл раствора 3-(4,5-диметилтиазол-2-ил)-2,5-дифенил-тетразолиум бромида (MTT) (5 мг/мл) («Sigma-Aldrich») и инкубировали 4 ч, после чего добавляли раствор Ds-Na-HCl (1 г Ds-Na/10 мл ddH2О/ 17 мкл 6N HCl) и продолжали инкубировать при 37 °C в течение 18 ч. Оптическую плотность преобразованного красителя формазана измеряли с помощью микропланшетного спектрофотометра Multiskan FC («ThermoScientific», Канада) при длине волны 570 нм. Цитотоксическую активность поринов выражали как эффективную концентрацию (ЭК50), при которой метаболическая активность клеток ингибируется на 50%. Все эксперименты повторяли трижды. В качестве отрицательного контроля использовали буферный раствор Б.
Молекулярное моделирование. Модель пространственной структуры мономера YpOmpF (UniProtA0A0U1QUP9) построена методом гомологичного моделирования с помощью программы МОЕ 2019.01 CCG [41] на основании кристаллической структуры порина OmpF из Escherichia coli (PDBID 2OMF), как это было описано ранее [42]. Стартовая система для симуляции включала модель мономера порина YpOmpF и была сольватирована 10 249 молекулами воды в 10 мМ NaCl. Затем система была протонирована в силовом поле Amber14:EHT при pH 7,0 и 4,5 с помощью специализированного программного пакета MOE 2019.01 CCG [41]. Симуляцию полноатомной молекулярной динамики (МД) проводили при постоянном давлении (1 атм) и температуре (300 К) с шагом по времени 2 фс. Полноатомное силовое поле Amber14:EHT использовали для белков [43], TIP3P – для воды [44]. Молекулы растворителя считались жесткими. Все симуляции МД, включая нагрев, а также шаги по минимизации энергии, были выполнены с помощью программного пакета MOE 2019.01 CCG [41] с использованием вычислительных ресурсов ЦКП «Дальневосточный вычислительный ресурс» ДВО РАН (Владивосток).
Анализ предрасположенности различных участков порина YpOmpF к внутренней разупорядоченности проводили с помощью различных предсказательных программ: PONDR® VLS2 [45, 46], PONDR® VL3 [47], PONDR® VLXT [48], PONDR® FIT [49], IUPred-Long и IUPred-Short [50]. Веб-приложение Rapid Intrinsic Disorder Analysis Online (RIDAO) использовали для суммирования результатов, полученных с помощью каждой предсказательной программы [51]. Использование нескольких программ для предсказания внутренней разупорядоченности является общепризнанным подходом, который обусловлен разной чувствительностью разных алгоритмов по отношению к внутренней разупорядоченности белков. Это связано с тем, что разные алгоритмы используют разные атрибуты (такие как аминокислотный состав, гидрофобность и т.д.) и модели для расчета показателя внутренней разупорядоченности для каждого аминокислотного остатка в белке. Поэтому каждый алгоритм имеет свои преимущества и ограничения и может быть использован для выявления некоторых специфических особенностей внутренней разупорядоченности. По сути, это похоже на применение мультипараметрического подхода в экспериментальном анализе структуры белка. Например, PONDR® VSL2 является одним из наиболее точных автономных алгоритмов для предсказания внутренней разупорядоченности белков [45, 46], PONDR® VL3 обладает высокой точностью обнаружения длинных неупорядоченных участков [47], PONDR® VLXT не является самым точным алгоритмом, но обладает высокой чувствительностью к локальным особенностям аминокислотных последовательностей, которые часто связаны с центрами белок-белковых взаимодействий на основе внутренней разупорядоченности [48], PONDR® FIT представляет собой метапредиктор, который несколько более точен, чем каждый из его составляющих алгоритмов (таких как PONDR® VSL2, PONDR® VLXT, PONDR® VL3, IUPred, FoldIndex, IUPred и TopIDP) [49], тогда как IUPred использует подход попарной оценки энергии для поиска внутренне неупорядоченных остатков, образующих короткие или длинные неупорядоченные участки (IUPred_short и IUPred_long соответственно) [50].
РЕЗУЛЬТАТЫ И ОБСУЖДЕНИЕ
Ранее авторами статьи было показано, что порины НМ грамотрицательных бактерий рода Yersinia чрезвычайно устойчивы к действию детергентов при повышенной температуре, в то же время они легко образуют множество конформационных интермедиатов, пространственная структура которых определяется природой детергента, используемого для солюбилизации этих белков, не только на уровне третичной структуры, но и на уровне более стабильной вторичной структуры [29, 31]. Для исследования возможности формирования in vitro амилоидных структур порообразующим белком YpOmpF мы использовали изолированный тример порина (YpOmpF) и рекомбинантные белки (RP и RP_del6). Образец изолированного YpOmpFt был получен из НМ бактерий при последовательной экстракции растворами детергентов. При проведении электрофореза в градиентном ПААГ в денатурирующих условиях в присутствии Ds-Na YpOmpFt имеют кажущуюся мол. м. 105–110 кДа. При нагревании порина выше температуры необратимой денатурации, которая для YpOmpF составляет 70 °C, образуется денатурированный теплом мономер (YpOmpFm), который имеет электрофоретическую подвижность, соответствующую кажущейся мол. м. 40 кДа [35]. Рекомбинантные порины OmpF, полноструктурный (RP) и мутантные белки с делециями некоторых наружных петель (RP_del), были получены нами ранее путем гетерологичной экспрессии в клетках E. coli [29, 52].
Поскольку белок в нестабильной конформации наиболее подвержен структурным перестройкам, при выборе условий обработки образцов порина, в частности pH среды инкубации, мы руководствовались полученными нами ранее данными о конформационных переходах YpOmpF при pH-титровании [30]. Было показано, что конформационные превращения порина из псевдотуберкулезного микроба под действием pH могут быть описаны трехступенчатой моделью: (1) разрушение ассоциатов порина с образованием нативоподобных тримеров белка → (2) независимые изменения в отдельных структурных доменах порина с последующей диссоциацией тримера на мономеры → (3) образование мономерных интермедиатов порина с разрыхленной структурой различной степени [30]. С помощью метода КД конформационное состояние YpOmpF при pH 4,5 было определено как переходное. Отмечено было уменьшение жесткости молекулярной структуры YpOmpF в этих условиях, что является результатом структурных перестроек, индуцированных протонированием карбоксильных групп аспарагиновой и глутаминовой кислот и, как следствие, разрыва внутримолекулярных водородных связей с гидроксильными группами (например, тирозина), которые имеют решающее значение для структурной стабилизации белка [30]. Данный конформационный интермедиат порина характеризовался также наименьшим количеством регулярной β-структуры и наибольшим количеством как β-изгибов, так и неупорядоченной структуры. Согласно литературным данным, это является дополнительным свидетельством нестабильности молекулы порина в этих условиях, поскольку структурная стабильность β-тяжей зависит именно от конформации связывающих их сегментов [53]. Интересно отметить, что конформационным изменениям в прионных белках, связанным с образованием их фибриллярных нейротоксических форм, предшествует увеличение в структуре белка количества β-изгибов [54]. Кроме того, для этого конформационного состояния порина оказалось характерным наибольшее количество фрагментов β-структуры с минимальной длиной, предположительно, за счет увеличения количества межмолекулярных β-связей, образующихся при формировании ассоциатов белка [30].
При выборе температуры обработки образцов мы ориентировались на литературные данные, согласно которым амилоидоподобные превращения белка могут происходить как при температуре, способствующей первоначальной дестабилизации пространственной структуры белка (42 °C) [55, 56], так и при температуре, близкой к температуре теплового денатурационного перехода [57].
Учитывая сказанное выше, в эксперименте для получения агрегатов YpOmpF образцы белка подвергали трем типам обработки: (1) выдерживали при пермиссивной температуре (42 °C) в буфере при pH 4,5, имитирующем кислую среду лизосом (pH 3,6–4,8); (2) выдерживали при повышенной температуре (95 °C) в буфере с нейтральным значением pH среды (7,4) и (3) выдерживали в жестких денатурирующих условиях (pH 4,5; 95 °C). Мы также варьировали длительность инкубации: от 5 ч до нескольких недель. Для детекции образования амилоидов использовали специфический краситель тиофлавин Т, чувствительный к амилоидоподобным структурам [58], и спектроскопию КД для характеристики изменений вторичной структуры белка. Морфологию продуктов обработки YpOmpF в различных условиях изучали с помощью флуоресцентной микроскопии.
Обработка белка по типу (1) была выбрана с учетом данных литературы о том, что для понимания биохимических механизмов образования амилоидных фибрилл полезно изучение превращений потенциально амилоидогенных белков в физиологических условиях, имитирующих кислую среду лизосом [55]. При этом были приняты во внимание данные о том, что сопровождаемая денатурацией диссоциация олигомеров некоторых белков до мономеров, полностью утративших природную пространственную организацию при pH ниже 3,6, может привести к значительному снижению скорости образования фибрилл [57].
Как следует из данных КД (таблица), обработка YpOmpFt по типу (1) не привела к каким-либо изменениям в соотношении элементов регулярной вторичной структуры белка даже к концу срока наблюдения (4 недели). Тем не менее, судя по спектрам флуоресценции комплексов порина с ThT (рис. 1, а), отсутствие существенных изменений на уровне вторичной структуры белка не исключает появления в его молекуле участков структуры, имеющих способность специфически взаимодействовать с красителем. Так, через 2 недели наблюдалось 3-кратное увеличение интенсивности флуоресценции комплекса порин–краситель, что может свидетельствовать о наличии в образце денатурированного белка. Через 4 недели было обнаружено не только более значительное (в 5 раз) увеличение интенсивности флуоресценции красителя, но и сдвиг максимума флуоресценции в длинноволновую область спектра (рис. 1, а).
Содержание элементов вторичной структуры (%)* в образце YpOmpFt после обработки белка в различных условиях
№ | Образец | α-Спираль | β-Структура | β-Изгиб | Неупорядоченная структура |
1 | YpOmpFt_контроль | 22,1 | 21,0 | 22,5 | 34,4 |
2 | YpOmpFt_42 °C_2 недели, pH 4,5 | 19,2 | 24,8 | 21,9 | 34,1 |
3 | YpOmpFt_42 °C_4 недели, pH 4,5 | 19,3 | 24,2 | 21,7 | 34,8 |
4 | YpOmpFt_42 °C_2 недели, 95 °C_5 ч, pH 4,5 | 4,8 | 41,9 | 21,9 | 31,4 |
5 | YpOmpFt_42 °C_2 недели, 95 °C_5 ч, 10 суток, pH 4,5 | 3,4 | 44,8 | 20,6 | 31,2 |
6 | YpOmpFt_95 °C_5 ч, pH 7,4 | 6,4 | 38,6 | 22,0 | 33,1 |
7 | YpOmpFt_95 °C_5 ч, 10 суток, pH 7,4 | 4,1 | 42,0 | 21,5 | 32,4 |
8 | RP | 19,5 | 28,6 | 20,4 | 31,5 |
9 | RP_del6 | 5,1 | 40,5 | 21,6 | 32,8 |
Примечание. * ± стандартное отклонение для всех элементов вторичной структуры белка не превышает 0,7%. Все спектральные измерения проводили после охлаждения растворов до 25 °C.
Рис. 1. Спектры флуоресценции комплекса тиофлавина Т с поринами. а – YpOmpFt после инкубации в фосфатно-цитратном буферном растворе (pH 4,5) в течение 2-х и 4-х недель при 42 °C. б – YpOmpFt после прогрева при 95 °C в течение 5 ч в Tris-HCl-буфере (pH 7,4) и последующей экспозиции при 25 °C в течение 10 суток. в – Рекомбинантные порины, полноструктурный (RP) и мутантный c делецией наружной петли 6 (RР_del6), образцы хранились в фосфатно-солевом буферном растворе (pH 7,4) в присутствии 0,01%-ного Zw 3-14 при 4 °C в течение 6 месяцев. г – YpOmpFt после инкубации в фосфатно-цитратном буферном растворе (pH 4,5) в течение 2-х недель при 42 °C, затем прогрева при 95 °C в течение 5 ч и последующей экспозиции образца при 25 °C в течение 10 суток. Флуоресценцию возбуждали при 412 нм. Данные представлены как среднее ± стандартное отклонение из трех экспериментальных повторов
Полученные данные свидетельствовали о возможной перестройке пространственной организации молекулы YpOmpFt и начале процесса формирования амилоидоподобных агрегатов. Действительно, как показали результаты флуоресцентной микроскопии, после инкубации в кислой среде в мягких условиях (при 42 °C в течение 4-х недель) в исследуемом образце порина были обнаружены окрашиваемые ThT-структуры. Однако, как видно из данных, представленных на рис. 2, а, они представляли собой аморфные агрегаты, не имеющие ничего общего с морфологией типичных амилоидоподобных структур. Учитывая размер полученных агрегатов, мы предположили, что они являются агрегатами ранних промежуточных продуктов амилоидогенного пути – олигомеров.
Рис. 2. Флуоресцентная микроскопия окрашенных тиофлавином Т агрегатов. а – YpOmpFt после инкубации в фосфатно-цитратном буферном растворе (pH 4,5) в течение 4-х недель при 42 °C. б – YpOmpFt после прогрева при 95 °C в течение 5 ч в Tris-HCl-буфере (pH 7,4) с последующей выдержкой образца при 25 °C в течение 10 суток. в – Рекомбинантный мутантный порин c делецией наружной петли 6 (RР_del6), образец хранился в фосфатно-солевом буферном растворе (pH 7,4) в присутствии 0,01%-ного Zw 3-14 при 4 °C в течение 6 месяцев. г – YpOmpFt после инкубации в фосфатно-цитратном буферном растворе (pH 4,5) в течение 2-х недель при 42 °C и прогрева при 95 °C в течение 5 ч. д – YpOmpFt после инкубации в условиях, указанных для панели (г) и последующей выдержки при 25 °C в течение 10 суток. Изображения получены с помощью микроскопа AXIO Imager. A1 (Zeiss); объектив – ECPlan-NEOFLUAR 40 × 0,75. Масштаб: 50 мкм
Целью второго этапа исследования, обработки по типу (2), стало выяснение влияния собственно повышенной температуры на процесс формирования амилоидов исследуемым белком. Инкубацию YpOmpFt проводили при температуре 95 °C в течение 5 ч в буфере со значением pH, близким к нейтральному (pH 7,4). Согласно данным КД, обработка в этих условиях приводила к существенному увеличению относительного содержания суммарной β-структуры (таблица). Как видно из данных, представленных на рис. 1, б, сразу после прогрева при 95 °C YpOmpFt обнаруживал способность связываться с ThT. Интенсивность флуоресценции комплекса порин–краситель, по сравнению с контролем, увеличивалась в 7,7 раза, а после инкубации прогретого образца белка в течение 10 суток при комнатной температуре – в 18,8 раза. Методом микроскопии в исследуемом образце были обнаружены целые скопления окрашиваемых ThT агрегатов белка (рис. 2, б). Очевидно, высокотемпературная обработка белка при нейтральных значениях pH инициирует формирование агрегатов порина, связывающих специфический краситель, а последующая инкубация YpOmpFt в растворе приводит к накоплению количества амилоидоподобных участков в структуре белка и образованию кластеров таких агрегатов. Полученные результаты позволяют предположить, что при нейтральных значениях pH длительная инкубация белка в растворе способствует формированию амилоидоподобных структур порина в большей степени, нежели повышенная температура.
Для подтверждения этого предположения использовали два образца рекомбинантных поринов YpOmpF: полноструктурный рекомбинантный тример белка (RP) и мутантный тример с делецией петли L6 (RР_del6). Образцы RP и RР_del6 в течение 6 месяцев хранились при температуре +5 °C в 30 мМ Tris-HCl (pH 7,5), содержащем 0,01% амфифильного детергента цвиттергента 3-14 (Zw 3-14).
Как видно из данных, представленных на рис. 1, в, способность интенсивно связывать специфический краситель проявил только рекомбинантный порин RР_del6 с неполной структурой. Изучение морфологии образовавшихся агрегатов этого белка с помощью флуоресцентной микроскопии свидетельствовало о присутствии в исследуемых образцах характерных фибриллярных структур (рис. 2, в). Полученные результаты согласуются с литературными данными о том, что формированию амилоидоподобных агрегатов способствует любая дестабилизация структуры белка, происходящая за счет отсутствия элементов структуры, например, карбоксильного конца молекулы белка [59], или даже наличие единичных мутаций [60]. Что касается полноструктурного рекомбинантного порина, в отличие от RP_del6, при длительном хранении в его молекуле не наблюдалось структурных перестроек (таблица), и этот образец белка не проявил способности связываться с тиофлавином Т. Таким образом, можно утверждать, что порины не относятся к белкам, которые способны взаимодействовать со специфическим красителем в нативном, развернутом или частично свернутом состояниях, подобно ацетилхолинэстеразе и сывороточным альбуминам [61].
Сочетанное действие кислого значения pH среды (4,5) и повышенной температуры (95 °C) при обработке порина по типу (3) и последующая инкубация белка в растворе в течение 10 суток привели к существенному изменению соотношения элементов регулярной вторичной структуры белка. Как следует из данных анализа спектров КД (таблица), в молекуле YpOmpFt, обработанного в этих условиях, наблюдается перераспределение элементов регулярной вторичной структуры с увеличением содержания суммарной β-структуры: оно увеличилось более чем в 2 раза, а количество α-спиральных участков резко уменьшилось (в 6,5 раза).
В спектре комплекса ThT и образца YpOmpFt, полученного при обработке по типу (3) с последующей выдержкой в течение 10 суток, наблюдалось смещение максимума флуоресценции в длинноволновую область при значительном увеличении интенсивности его флуоресценции по сравнению с контролем (рис. 1, г). С помощью флуоресцентной микроскопии в полученном образце YpOmpFt были обнаружены разнообразные агрегаты, в том числе удлиненной формы, интенсивно связывающие краситель, однако типичных фибриллярных структур не наблюдалось (рис. 2, д).
Результаты недавних исследований [62, 63] позволили предположить, что токсичность амилоидогенных белков по отношению к эукариотическим клеткам связана именно с префибриллярными олигомерными интермедиатами, которые возникают на ранних стадиях формирования фибрилл. Так, было показано, что префибриллярные агрегаты апомиоглобина W7FW14F проявляют цитотоксическую активность по отношению к фибробластам эмбрионов мыши (NIH/3T3) [64]. Мы исследовали цитотоксическую активность агрегатов YpOmpFt, полученных в результате прогрева в течение 2-х и 4-х недель по отношению к культуре клеток нейробластомы мыши Neuro-2aCCL-131™. Основанием для выбора этой клеточной линии в качестве модели послужили имеющиеся в литературе сведения о том, что порин OmpF E. coli в эксперименте in vivo вызывает нейродегенерацию клеток коры головного мозга мышей, действуя как амилоид [65]. Клетки нейробластомы инкубировали с различными концентрациями исследуемого белка в течение 24 ч. Полученные данные свидетельствовали о том, что прогрев YpOmpFt в течение 2-х и 4-х недель при 42 °C и pH 4,5 приводит к увеличению его цитотоксической активности (рис. 3). Как видно из данных, представленных на рис. 3, концентрация образцов белка, при которых наблюдалась гибель 50% клеток (ЭК50), для образцов YpOmpF_2 и YpOmpF_4 была существенно меньше по сравнению с таковой для исходного белка. Таким образом, вероятно, в достаточно мягких условиях из тримера порина OmpF псевдотуберкулезного микроба действительно формируются промежуточные олигомерные агрегаты, обладающие более высокой токсичностью по отношению к клеткам млекопитающих по сравнению с исходным белком.
Рис. 3. Цитотоксичность YpOmpFt по отношению к культуре клеток млекопитающих (нейробластома мыши Neuro-2aCCL-131™ («АТСС», США)). Цитотоксическую активность выражали как эффективную концентрацию (ЭК50), при которой метаболическая активность клеток ингибируется на 50%. Долю мертвых клеток нормализовали в каждом случае относительно отрицательного контроля (фосфатно-солевой буфер). Данные представлены как среднее ± стандартное отклонение из трех экспериментальных повторов; достоверность различий между опытными и контрольной группами оценивали с помощью t-критерия Стъюдента (* р ≤ 0,05)
Известно, что протофибриллы и зрелые фибриллы лизоцима человека вызывают лизис и агрегацию эритроцитов, более того, гемолитическая активность агрегатов возрастает по мере их «старения» [66]. В случае амилоидоподобных агрегатов YpOmpFt мы не наблюдали ни увеличения гемолитической активности, ни способности встраиваться в искусственную бислойную мембрану (данные не приведены). Это относилось как к олигомерам, образующимся в мягких условиях на ранних стадиях инкубации, так и к полученным в значительно более жестких условиях агрегатам белка. В связи с этим можно предположить, что механизм цитотоксической активности амилоидоподобных агрегатов порина YpOmpF не связан с нарушением целостности мембраны эукариотической клетки.
В результате проведенных экспериментов мы сделали вывод о том, что все три фактора (предварительная дестабилизация структуры белка в буфере с кислым значением pH, повышенная температура и длительность инкубации) необходимы для образования, вследствие перестройки структуры порина, разнообразных по форме агрегатов, окрашиваемых ThT.
Более подробно мы охарактеризовали свойства нестабильного белкового интермедиата YpOmpFt, получаемого при обработке по типу (3), который образует небольшие по размеру агрегаты (рис. 2, г). Он имел значительные изменения в пространственной структуре белка (таблица), и дальнейшая выдержка именно этого образца порина приводила, согласно данным КД, к структурированию белковых молекул и формированию агрегатов, предположительно, протофибрилл, интенсивно связывающих ThТ (рис. 1, г; рис. 2, д).
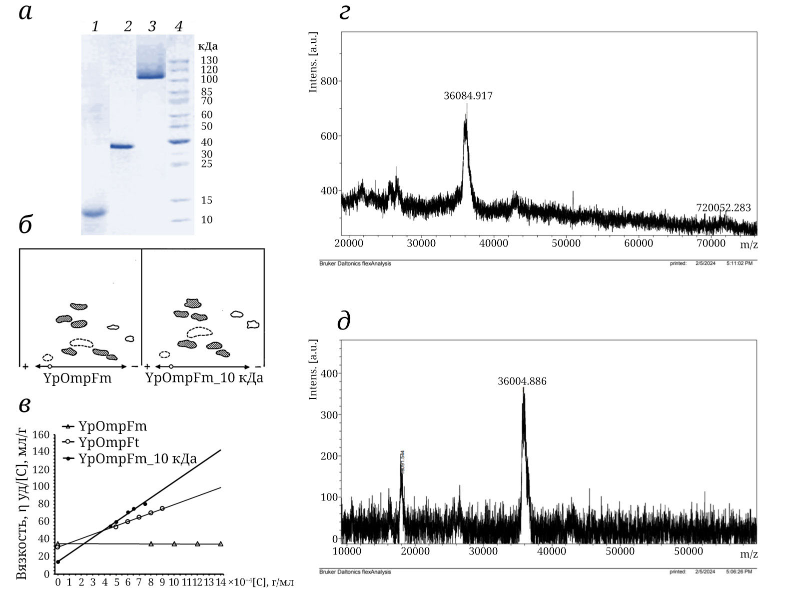
Оказалось, что после обработки YpOmpFt в этих условиях наблюдалось резкое увеличение электрофоретической подвижности белка. С помощью электрофореза в градиентном ПААГ в присутствии Ds-Na установлено, что значение кажущейся мол. м. полученного интермедиата приближалось к 10 кДа (рис. 4, а; дорожка 1). Поскольку температура 95 °C превышает температуру необратимой денатурации порина, она заведомо приводит к разрушению тримерной структуры белка и образованию денатурированного мономера YpOmpFm. Но, как уже отмечалось выше, YpOmpFm имеет кажущуюся мол. м., равную 40 кДа, поэтому, в соответствии с данными электрофореза в ПААГ в присутствии Ds-Na, мы обозначили полученный интермедиат исследуемого порина как YpOmpFm_10 кДа.
Рис. 4. Физико-химическая характеристика различных молекулярных форм порина из Y. pseudotuberculosis. а – Электрофореграмма различных молекулярных форм порина из Y. pseudotuberculosis: 1 – YpOmpFm_10 кДа, денатурированный тример порина, после обработки при pH 4,5 в течение 5 ч при 95 °C с последующей выдержкой при 25 °C в течение 10 суток; 2 – YpOmpFm; 3 – YpOmpFt; 4 – белки-маркеры. б – Пептидные карты продуктов триптического гидролиза денатурированного теплом мономера, YpOmpFm и полипептида YpOmpFm_10 кДа. в – Определение характеристической вязкости различных молекулярных форм порина OmpF из Y. pseudotuberculosis. г – ВП-МАЛДИ-спектры YpOmpFt и полипептида YpOmpFm_10 кДа
Аномальное увеличение электрофоретической подвижности полипептида YpOmpFm_10 кДа связано, скорее всего, с изменениями в пространственной структуре порина, сопровождаемыми увеличением содержания β-структуры в молекуле белка. Очевидно, вследствие этого к белку присоединяется большее, по сравнению с исходным образцом белка, количество Ds-Na, что приводит к значительному увеличению его электрофоретической подвижности в условиях электрофореза.
Высказанное предположение об изменении конформации порина и, как следствие, формы белковой молекулы были подтверждены с помощью метода вискозиметрии. Как видно из данных, представленных на рис. 4, в, переход порина из термолабильной формы белка YpOmpFt в денатурированный теплом мономер YpOmpFm сопровождается незначительным изменением величины характеристической вязкости: от 31 до 35 мл/г. Эти данные свидетельствуют о перестройках на уровне третичной структуре порина, что согласуется с данными Schnaitman [67], который показал, что денатурация мембранных белков под действием Ds-Na и нагревания ведет к увеличению значений этой величины от 28–31 мл/г до 33,5–35 мл/г. В случае полипептида YpOmpFm_10 кДа обнаруживается резкое (в 2,5 раза) уменьшение величины характеристической вязкости: в растворе Ds-Na она составляет 14 мл/г.
Отсутствие разрыва полипептидной цепи порина в результате обработки в жестких условиях было подтверждено различными методами. По данным гель-хроматографии на сефадексе G-150 в присутствии гуанидин гидрохлорида, объемы элюирования (и соответственно молекулярные массы) YpOmpFm и YpOmpFm_10 кДа в полностью развернутой конформации были одинаковы. Потеря третичной и вторичной структуры белка была достигнута (согласно данным спектроскопии КД) в результате нагревания в растворе 6 М гуанидин гидрохлорида и выдержке в течение ночи. Результаты масс-спектрометрического анализа также свидетельствовали о том, что и в исходном тримере порина, и в образце YpOmpFm_10 кДа присутствуют сигналы практически одинаковых по величине m/z (36 085 и 36 005 соответственно) однозарядных ионов белка (рис. 4, г и д).
С помощью N-концевого анализа было установлено, что N-концевыми аминокислотами обоих полипептидов (YpOmpFm и YpOmpFm_10 кДа) являются остатки аланина. Сравнение триптических гидролизатов указанных полипептидов также свидетельствовало об их идентичности (рис. 4, б). Таким образом, разрыва пептидных связей в процессе обработки в вышеприведенных условиях не происходит. Следует заметить, что разрыв полипептидной цепи с образованием 4-х полипептидов с аланином на N-конце маловероятен, так как в аминокислотной последовательности порина YpOmpF подобных участков не обнаружено [68].
Полученные данные, свидетельствующие о значительных конформационных перестройках молекулы порина в образце YpOmpFm_10 кДа, были подтверждены с помощью оптической спектроскопии. Так, при рассмотрении спектров КД белков в ароматической области (рис. 5, а) и спектров собственной флуоресценции белка (рис. 5, б и в) были обнаружены изменения в пространственной структуре YpOmpFm_10 кДа по сравнению с исходным порином. Как следует из данных, представленных на рис. 5, а, молекула исходного образца порина имеет достаточно жесткую третичную структуру, однако в кислой среде (pH 4,5) после нагревания при 95 °C в течение 5 ч происходит потеря этой жесткости и переход в ненативную разрыхленную конформацию.
Рис. 5. Характеристика пространственной структуры различных молекулярных форм порина OmpF Y. pseudotuberculosis. а – Спектры КД в ароматической области. Спектры собственной белковой флуоресценции образцов порина YpOmpFt и YpOmpFm_10 кДа при возбуждении 280 нм (б) и 296 нм (в)
Этот интермедиат белка характеризуется также значительными изменениями в микроокружении ароматических флуорофоров, остатков тирозина и триптофана – оптических маркеров белка (рис. 5, б и в). Об этом свидетельствует сравнительный анализ спектров собственной белковой флуоресценции исходного образца белка YpOmpFt и интермедиата YpOmpFm_10 кДа, в спектре которого наблюдается уменьшение интенсивности флуоресценции при обеих длинах волн возбуждения и смещение максимумов спектров суммарного излучения белка и триптофановой флуоресценции. Коротковолновое положение максимума суммарной флуоресценции YpOmpFm_10 кДа указывает на увеличение вклада тирозина в эмиссию белка. Очевидно, при изменении конформации белка в этих условиях происходит либо уменьшение эффективности передачи энергии флуоресценции тирозинового хромофора к триптофановому, либо хромофоры остатков триптофана попадают в более тушащее микроокружение. В спектре триптофановой флуоресценции, судя по длинноволновому максимуму спектра, значительно увеличивается вклад триптофанового хромофора, находящегося на поверхности белка в контакте с молекулами связанной воды [69, 70].
Результаты проведенной нами симуляции МД мономера порина в водном окружении при pH 7,4 и 4,5 показали, что в кислой среде наблюдается изменение конформации порина, приводящее к изменению свойств его молекулярной поверхности. Это выражается в увеличении площади Ван-дер-Ваальсовой поверхности с 15 770,0 до 17 810,2 Å2, площади гидрофильной поверхности – с 4934,7 до 7089,0 Å2, а также в незначительном уменьшении величин дипольного и гидрофобного моментов. Кроме того, обнаружено существенное уменьшение значения Z-потенциала (Zпот) молекулы порина с 27,67 мВ в нейтральной до 10,43 мВ – в кислой среде. Известно, что для молекул с Zпот больше 30 мВ характерно более стабильное состояние в растворе, напротив, молекулы с низким Zпот проявляют склонность к коагуляции и/или агрегации [71]. Результаты молекулярного моделирования, свидетельствующие об увеличении гидрофильной поверхности молекулы YpOmpF, согласуются с данными оптической спектроскопии о существенном изменении доступности остатков тирозина и триптофана растворителю при изменении pH раствора. Кроме того, они подтверждают полученные ранее данные по взаимодействию интермедиата YpOmpFt при pH 4,5 с гидрофобными положительно заряженными акцепторами флуоресценции (диметиламинохалконом (ДМХ) и 1-N-фенилнафтиламином (ФНА)), а также с флуоресцентным зондом пиреном, которые свидетельствуют об увеличении доступности гидрофильных сайтов белка, по сравнению с исходной конформацией порина, которую он имеет в слабощелочной среде [30]. Что же касается изменения формы молекулы порина в кислой среде, в ходе МД мы наблюдали незначительное увеличение таких характеристик белка, как гидродинамический радиус (A) и Ван-дер-Ваальсов объем молекулы (Å3), однако эти изменения не превышали 5% по сравнению с молекулой исходного порина. Очевидно, продолжительности МД (350 нс) недостаточно, чтобы наблюдать полномасштабные изменения в конформации белка.
Пользуясь рядом предсказательных программ, ссылки на которые приведены в разделе «Материалы и методы», мы провели анализ предрасположенности различных участков порина YpOmpF к внутренней разупорядоченности (рис. 6, а). Чем ниже средний балл внутренней разупорядоченности, тем меньше склонность данного аминокислотного остатка быть включенным в область последовательности с внутренней разупорядоченностью. Из данных, приведенных на рис. 6, а, следует, что молекула порина состоит в основном из стабильных, хорошо структурированных, не склонных к разупорядоченности участков. Согласно теоретической модели YpOmpF, остатки тирозина и триптофана локализованы преимущественно в этих участках молекулы порина (рис. 6, б).
Рис. 6. Модель пространственной структуры и анализ предрасположенности порина OmpF Y. pseudotuberculosis (IB серовара O-серотипа, штамм IP 31758; UniProtIDA0A0U1QUP9) к внутренней разупорядоченности. а – Результаты анализа аминокислотной последовательности порина YpOmpF, полученные с помощью биоинформатических инструментов. Высокие значения вероятности внутренней разупорядоченности (>0,5) на графике соответствуют участкам аминокислотной последовательности с внутренне неупорядоченной структурой, тогда как значения вероятности внутренней разупорядоченности от 0,15 до 0,5 присущи участкам аминокислотной последовательности с повышенной структурной гибкостью. Кривые различных цветов соответствуют расчетам, сделанным различными предсказательными программами: PONDR® VLS2 [45, 46], PONDR® VL3 [47], PONDR® VLXT [48], PONDR® FIT [49], IUPred-Long и IUPred-Short [50]. Веб-приложение Rapid Insorder Analysis Online (RIDAO) использовали для суммирования результатов, полученных с помощью каждой предсказательной программы [51]. б – Теоретическая модель порина YpOmpF представлена в виде ленточной диаграммы и окрашена в соответствии с предрасположенностью данных участков структуры к внутренней неупорядоченности: коричневым цветом отмечены упорядоченные участки, структурно-пластичные – голубым. Остатки Trp приведены в шаро-стержневом представлении, а остатки Tyr – в стержневом представлении. Последовательности поринов OmpF из штаммов Y. pseudotuberculosis 1b IP 31758, UniProtIDA0A0U1QUP9 и 1b 598 идентичны
Как видно из данных, представленных на рис. 6, почти все тирозины и триптофаны расположены в пределах областей, которые, по предсказаниям, в основном упорядочены. На основании полученных результатов можно утверждать, что конформационная пластичность неспецифических поринов осуществляется не только за счет повышенной гибкости вариабельных участков внешних петель (где преимущественно находятся участки с внутренне неупорядоченной структурой), но и затрагивает область достаточно жесткого остова молекулы, вернее, его участки (отдельные β-тяжи), которые принято считать конформационно стабильными.
Совокупность полученных данных свидетельствует о том, что инкубация раствора порина OmpF из НМ Y. pseudotuberculosis в кислой среде при 95 °C приводит к значительным изменениям его конформации на уровне третичной и вторичной структуры белка. Последующая выдержка раствора этого нестабильного интермедиата порина в течение длительного времени способствует формированию агрегатов, интенсивно связывающих ThT. Однако типичных фибрилл в ходе наших исследований обнаружено не было. Отмеченное нами спонтанное образование амилоидоподобных агрегатов при длительном хранении образцов порина в растворах детергентов при нейтральном pH требует дополнительного исследования. Результаты проведенного in vitro и in silico исследования являются экспериментальным доказательством того, что неспецифические порины бактерий, являющиеся типичными мембранными белками с конформацией β-бочонка, в жестких денатурирующих условиях формируют конформационные интермедиаты [72], обладающие свойствами амилоидоподобных структур. При этом существенные изменения в пространственной структуре поринов затрагивают не только участки с внутренне неупорядоченной структурой, но и структуру основного каркаса молекулы – жесткого β-бочонка.
Вклад авторов. O.Д. Новикова, О.Ю. Портнягина – руководство работой; Т.В. Рыбинская, О.Д. Новикова, Е.А. Зелепуга, Н.Ю. Ким., Е.А. Чингизова, Е.С. Менчинская, В.А. Хоменко, Д.К. Чистюлин, О.Ю. Портнягина – проведение экспериментов; O.Д. Новикова, О.Ю. Портнягина, Е.А. Зелепуга, В.Н. Уверский – обсуждение результатов исследования; О.Ю. Портнягина, O.Д. Новикова – написание рукописи; В.Н. Уверский, O.Д. Новикова – концепция и редактирование текста статьи.
Благодарности. Авторы статьи выражают благодарность директору ТИБОХ ДВО РАН д.х.н. Дмитренку П.С. за помощь в проведении эксперимента с использованием оборудования Дальневосточного центра структурных молекулярных исследований, ЯМР- и масс-спектрометрии (ЦСМИ ТИБОХ ДВО РАН).
Конфликт интересов. Авторы заявляют об отсутствии конфликта интересов.
Соблюдение этических норм. Настоящая статья не содержит описания каких-либо исследований с участием людей или животных в качестве объектов.
About the authors
O. D. Novikova
G.B. Elyakov Pacific Institute of Bioorganic Chemistry of the Far Eastern Branch of the Russian Academy of Sciences
Author for correspondence.
Email: novolga_05@mail.ru
Russian Federation, Vladivostok
T. V. Rybinskaya
G.B. Elyakov Pacific Institute of Bioorganic Chemistry of the Far Eastern Branch of the Russian Academy of Sciences
Email: novolga_05@mail.ru
Russian Federation, Vladivostok
E. A. Zelepuga
G.B. Elyakov Pacific Institute of Bioorganic Chemistry of the Far Eastern Branch of the Russian Academy of Sciences
Email: novolga_05@mail.ru
Russian Federation, Vladivostok
V. N. Uversky
University of South Florida
Email: novolga_05@mail.ru
United States, Tampa
N. Yu. Kim
G.B. Elyakov Pacific Institute of Bioorganic Chemistry of the Far Eastern Branch of the Russian Academy of Sciences
Email: novolga_05@mail.ru
Russian Federation, Vladivostok
E. A. Chingizova
G.B. Elyakov Pacific Institute of Bioorganic Chemistry of the Far Eastern Branch of the Russian Academy of Sciences
Email: novolga_05@mail.ru
Russian Federation, Vladivostok
E. S. Menchinskaya
G.B. Elyakov Pacific Institute of Bioorganic Chemistry of the Far Eastern Branch of the Russian Academy of Sciences
Email: novolga_05@mail.ru
Russian Federation, Vladivostok
V. A. Khomenko
G.B. Elyakov Pacific Institute of Bioorganic Chemistry of the Far Eastern Branch of the Russian Academy of Sciences
Email: novolga_05@mail.ru
Russian Federation, Vladivostok
D. K. Chistyulin
G.B. Elyakov Pacific Institute of Bioorganic Chemistry of the Far Eastern Branch of the Russian Academy of Sciences
Email: novolga_05@mail.ru
Russian Federation, Vladivostok
O. Yu. Portnyagina
G.B. Elyakov Pacific Institute of Bioorganic Chemistry of the Far Eastern Branch of the Russian Academy of Sciences
Email: odd64@mail.ru
Russian Federation, Vladivostok
References
- Dobson, C. M. (2003) Protein folding and misfolding, Nature, 426, 884-890, https://doi.org/10.1038/nature02261.
- Chiti, F., and Dobson, C. M. (2006) Protein misfolding, functional amyloid, and human disease, Annu. Rev. Biochem., 75, 333-366, https://doi.org/10.1146/annurev.biochem.75.101304.123901.
- Ramirez-Alvarado, M., Merkel, J. S., and Regan, L. (2000) A systematic exploration of the influence of the protein stability on amyloid fibril formation in vitro, Proc. Natl. Acad. Sci. USA, 97, 8979-8984, https://doi.org/10.1073/pnas.15009179.
- Smith, D. P., Jones, S., Serpell, L. C., Sunde, M., and Radford, S. E. (2003) A systematic investigation into the effect of protein destabilization on beta 2-microglobulin amyloid formation, J. Mol. Biol., 330, 943-954, https://doi.org/ 10.1016/S0022-2836(03)00687-9.
- Sigurdsson, E. M., Wisniewski, T., and Frangione, B. (2002) Infectivity of amyloid diseases, Trends Mol. Med., 8, 411-413, https://doi.org/10.1016/S1471-4914(02)02403-6.
- Salahuddin, P., Fatima, M. T., Uversky, V. N., Khan, R. H., Islam, Z., and Furkan, M. (2021) The role of amyloids in Alzheimer’s and Parkinson’s diseases, Int. J. Biol. Macromol., 190, 44-55, https://doi.org/10.1016/j.ijbiomac. 2021.08.197.
- Litvinovich, S. V., Brew, S. A., Aota, S., Akiyama, S. K., Haudenschild, C., and Ingham, K. C. (1998) Formation of amyloid-like fibrils by self-association of a partially unfolded fibronectin type III module, J. Mol. Biol., 280, 245-258, https://doi.org/10.1006/jmbi.1998.1863.
- Gross, M., Wilkins, D. K., Pitkeathly, M. C., Chung, E. W., Higham, C., Clark, A., and Dobson, C. M. (1999) Formation of amyloid fibrils by peptides derived from the bacterial cold shock protein CspB, Protein Sci., 8, 1350-1357, https://doi.org/10.1110/ps.8.6.1350.
- Marcoleta, A., Wien, F., Arluison, V., Lagos, R., and Giraldo, R. (2019) Bacterial amyloids, eLS, 1-9, https:// doi.org/10.1002/9780470015902.a0028401.
- Kosolapova, A. O., Antonets, K. S., Belousov, M. V., and Nizhnikov, A. A. (2020) Biological functions of prokaryotic amyloids in interspecies interactions: facts and assumptions, Int. J. Mol. Sci., 21, 7240, https://doi.org/10.3390/ijms21197240.
- Molina-García, L., Gasset-Rosa, F., Moreno-del Álamo, M., de la Espina, S., and Giraldo, R. (2018) Addressing intracellular amyloidosis in bacteria with RepA-WH1, a prion-like protein, Methods Mol. Biol., 1779, 289-311, https://doi.org/10.1007/978-1-4939-7816-8_18.
- Bhattacharya, M., Jain, N., and Mukhopadhyay, S. (2011) Insights into the mechanism of aggregation and fibril formation from bovine serum albumin, J. Phys. Chem. B, 115, 14, 4195-4205, https://doi.org/10.1021/jp111528c.
- McParland, V. J., Kalverda, A. P., Homans, S. W., and Radford, S. E. (2002) Structural properties of an amyloid precursor of beta (2)-microglobulin, Nat. Struct. Biol., 9, 326-331. https://doi.org/10.1038/nsb791.
- Gopalswamy, M., Kumar, A., Adler, J., Baumann, M., Henze, M., Kumar, S. T., Fändrich, M., Scheidt, H. A., Huster, D., and Balbach, J. (2015) Structural characterization of amyloid fibrils from the human parathyroid hormone, Biochim. Biophys. Acta, 1854, 249-257, https://doi.org/10.1016/j.bbapap.2014.12.020.
- Bellesia, G., and Shea, J.-E. (2009) Diversity of kinetic pathways in amyloid fibril formation, J. Chem. Phys., 131, 111102, https://doi.org/10.1063/1.3216103.
- Friedman, R., and Caflisch, A. (2011) Surfactant effects on amyloid aggregation kinetics, J. Mol. Biol., 414, 303-312, https://doi.org/10.1016/j.jmb.2011.10.011.
- Grigolato, F., and Arosio, P. (2021) The role of surfaces on amyloid formation, Biophys. Chem., 270, 106533, https://doi.org/10.1016/j.bpc.2020.106533.
- Chiti, F., Webster, P., Taddei, N., and Dobson, C. M. (1999) Designing conditions for in vitro formation of amyloid protofilaments and fibrils, Proc. Natl. Acad. Sci. USA, 96, 3590-3594, https://doi.org/10.1073/pnas.96.7.3590.
- Oldfield, C. J., and Dunker, A. K. (2014) Intrinsically disordered proteins and intrinsically disordered protein regions, Annu. Rev. Biochem., 83, 553-584, https://doi.org/10.1146/annurev-biochem-072711-164947.
- Cornish, J., Chamberlain, S. G., Owen, D., and Mott, H. R. (2020) Intrinsically disordered proteins and membranes: a marriage of convenience for cell signalling? Biochem. Soc. Trans., 48, 2669-2689, https://doi.org/10.1042/BST20200467.
- Uversky, V. N. (2019) Protein intrinsic disorder and structure-function continuum, Prog. Mol. Biol. Transl. Sci., 166, 1-17, https://doi.org/10.1016/bs.pmbts.2019.05.003.
- Delcour, A. H. (2003) Solute uptake through general porins, Front. Biosci. Landmark, 8, 1055-1071, https:// doi.org/10.2741/1132.
- Haltia T., and Freire, E. (1995) Forces and factors that contribute to the structural stability of membrane proteins, Biochim. Biophys. Acta, 1241, 295-322, https://doi.org/10.1016/0304-4157(94)00161-6.
- Pogozheva, I. D., Tristram-Nagle, S., Mosberg, H., and Lomize, A. L. (2013) Structural adaptations of proteins to different biological membranes, Biochim. Biophys. Acta, 1828, 2592-2608, https://doi.org/10.1016/j.bbamem.2013.06.023.
- Ziervogel, B. K., and Roux, B. (2013) The binding of antibiotics in OmpFporin, Structure, 21, 76-87, https:// doi.org/10.1016/j.str.2012.10.014.
- Bajaj, H., Acosta-Gutierrez, S., Bodrenko, I., Malloci, G., Scorciapino, M. A., Winterhalte, M., and Ceccarelli, M. (2017) Bacterial outer membrane porins as electrostatic nanosieves: Exploring transport rules of small polar molecules, ACS Nano, 11, 5465-5473, https://doi.org/10.1021/acsnano.6b08613.
- Chistyulin, D. K., Zelepuga, E. A., Novikov, V. L., Balaneva, N. N., Glazunov, V. P., Chingizova, E. A., Khomenko, V. A., and Novikova, O. D. (2023) Molecular model of norfloxacin translocation through Yersinia pseudotuberculosis porin OmpF channel: electrophysiological and molecular modeling study, Biochemistry (Moscow) Suppl. Ser. A Membr. Cell Biol., 17, S20-S38, https://doi.org/10.1134/S1990747823070024.
- Danoff, E. J., and Fleming, K. G. (2015) Aqueous, unfolded OmpA forms amyloid-like fibrils upon self-association, PLoS One, 10, e0132301, https://doi.org/10.1371/journal.pone.0132301.
- Khomenko, V. A., Portnyagina, O. Y., Novikova, O. D., Isaeva, M. P., Kim, N. Y., Likhatskaia, G. N., Vostrikova, O. P., and Solov’eva, T. F. (2008) Isolation and characterization of recombinant OmpF-like porin from the Yersinia pseudotuberculosis outer membrane, Russ. J. Bioorg. Chem., 34, 162-168, https://doi.org/10.1134/s1068162008020040.
- Novikova, O. D., Kim, N. Y., Luk’yanov, P. A., Likhatskaya, G. N., Emel’yanenko, V. I., and Solov’eva, T. F. (2007) Effects of pH on structural and functional properties of porin from the outer membrane of Yersinia pseudotuberculosis. II. Characterization of pH-induced conformational intermediates of yersinin, Biochemistry (Moscow) Suppl. Ser. A Membr. Cell Biol., 1, 154-162, https://doi.org/10.1134/S1990747807020080.
- Novikova, O. D., Chistyulin, D. K., Khomenko, V. A., Sidorin, E. V., Kim, N. Y., Sanina, N. M., Portnyagina, O. Y., Solov’eva, T. F., Uversky, V. N., and Shnyrov, V. L. (2017) Peculiarities of thermal denaturation of OmpF porin from Yersinia ruckeri, Mol. Bio. Syst., 13, 1854-1862, https://doi.org/10.1039/c7mb00239d.
- Oates, M. E., Romero, P., Ishida, T., Ghalwash, M., Mizianty, M. J., Xue, B., Dosztányi, S., Uversky, V. N., Obradovic, Z., Kurgan, L., Dunker, A. K., and Gough, J. (2012) D2P2: database of disordered protein predictions, Nucleic Acids Res., 41, D508-D516, https://doi.org/10.1093/nar/gks1226.
- Dass, R., Mulder, F. A., and Nielsen, J. T. (2020) ODiNPred: comprehensive prediction of protein order and disorder, Sci. Rep., 10, 1-16, https://doi.org/10.1038/s41598-020-71716-1.
- Novikova, O. D., Uversky, V. N., and Zelepuga, E. A. (2021) Non-specific porins of Gram-negative bacteria as proteins containing intrinsically disordered regions with amyloidogenic potential, Progr. Molec. Biol.Transl. Sci., 183, 75-99, https://doi.org/10.1016/bs.pmbts.2021.06.012.
- Новикова О. Д., Федореева Л. И., Хоменко В. А., Портнягина О. Ю., Ермак И. М., Лихацкая Г. Н., Мороз С. В., Соловьева Т. Ф., Оводов Ю. С. (1993) Влияние способа экстракции порообразующего белка из Yersinia pseudotuberculosis на его макромолекулярную организацию, Биоорган. химия, 19, 536-547.
- Laemmli, U. K. (1970) Cleavage of structural proteins during the assembly of the head of bacteriophage T4, Nature, 227, 680-685, https://doi.org/10.1038/227680a0.
- Гааль О., Медьеши Г. А., Верецкеи Л. (1982) Электрофорез при разделении биологических макромолекул, Мир, Москва.
- Остерман Л. А. (1985) Хроматография белков и нуклеиновых кислот, Наука, Москва.
- Ким Н. Ю., Новикова О. Д., Хоменко В. А., Лихацкая Г. Н., Вострикова О. П., Емельяненко В. И., Кузнецова С. М., Соловьева Т. Ф. (2007). Влияние pH на структуру и функциональную активность порина из наружной мембраны Yersinia pseudotuberculosis. 1. Функционально значимые конформационные переходы иерсинина, Биол. мембраны, 24, 150-158.
- Sreerama, N., and Woody, R. W. (2000) Estimation of protein secondary structure from circular dichroism spectra: comparison of CONTIN, SELCON, and CDSSTR methods with an expanded reference set, Anal. Biochem, 287, 252-260, https://doi.org/81910.1006/abio.2000.4880.
- Molecular Operating Environment (MOE), 2019.01; ChemicalComputingGroupULC, 1010 Sherbrooke St. West, Suite #910, Montreal, QC, Canada, H3A 2R7, 2019, URL: https://www.chemcomp.com/Products.htm
- Likhatskaya, G. N., Solov’eva, T. F., Novikova, O. D., Issaeva, M. P., Gusev, K. V., Kryzhko, I. B., Trifonov, E. V., and Nurminski, E. A. (2005) Homology models of the Yersinia pseudotuberculosis and Yersinia pestis general porins and comparative analysis of their functional and antigenic regions, J. Biomol. Struct. Dyn., 23, 163-174, https://doi.org/10.1080/07391102.2005.1050705.
- Case, D. A., Babin, V., Berryman, J. T., Betz, R. M., Cai, Q., Cerutti, D. S., Cheatham, T. E., Darden, T. A., and Duke, R. E. (2014) AMBER 14, University of California, SanFrancisco.
- Jorgensen, W. L., Chandrasekhar, J., Madura, J. D., Impey, R. W., and Klein, M. L. (1983) Comparison of simple potential functions for simulating liquid water, J. Chem. Phys., 79, 926-935, https://doi.org/10.1063/1.445869.
- Obradovic, Z., Peng, K., Vucetic, S, Radivojac, P., and Dunker, A. K. (2005) Exploiting heterogeneouss sequence properties improves prediction of protein disorder, Proteins, 61, 176-182, https://doi.org/10.1002/prot.20735.
- Peng, K, Radivojac, P, Vucetic, S, Dunker, A. K., and Obradovic, Z. (2006) Length-dependent prediction of protein intrinsic disorder, BMC Bioinformatics, 7, 208, https://doi.org/10.1186/1471-2105-7-208.
- Peng, K., Vucetic, S., Radivojac, P., Brown, C. J., Dunker, A. K., and Obradovic, Z. (2005) Optimizing long intrinsic disorder predictors with protein volutionary information, J. Bioinform. Comput. Biol., 3, 35-60, https:// doi.org/10.1142/s0219720005000886.
- Romero, P., Obradovic, Z., Li, X., Garner, E. C., Brown, C. J., and Dunker, A. K. (2001) Sequence complexity of disordered protein, Proteins, 42, 38-48, https://doi.org/10.1002/1097-0134(20010101) 42:1<38:aid-prot50>3.0.co;2-3.
- Xue, B., Dunbrack, R. L., Williams, R. W., Dunker, A. K., and Uversky, V. N. (2010) PONDR-FIT: a meta-predictor of intrinsically disordered amino acids, Biochim. Biophys. Acta, 1804, 996-1010, https://doi.org/10.1016/ j.bbapap.2010.01.011.
- Mészáros, B., Erdős, G., and Dosztányi, Z. (2018) IUPred2A: context-dependent prediction of protein disorder as a function of redox state and protein binding, Nucleic Acids Res., 46 (W1), W329-W337, https://doi.org/10.1093/nar/gky384.
- Dayhoff, G. W., and Uversky, V. N. (2022) Rapid prediction and analysis of protein intrinsic disorder, Protein Sci., 31, e4496, https://doi.org/10.1002/pro.4496.
- Sidorova, O. V., Khomenko, V. A., Portnyagina, O. Y., Likhatskaya, G. N., Vakorina, T. I., Kim, N. Y., Chistyulin, D. K., Solov’eva, T. F., and Novikova, O. D. (2014) Mutant OmpF porins of Yersinia pseudotuberculosis with deletions of external loops: structure–functional and immunochemical properties, Biochem. Biophys. Res. Commun., 445, 428-432, https://doi.org/10.1016/j.bbrc.2014.02.018.
- Chehin, R., Iloro, I., Marcos, M. J., Villar, E., Shnyrov, V. L., and Arrondo, J. L. R. (1999) Thermal and pH-induced on formational changes of aβ-sheet protein monitored by infrared spectroscopy, Biochemistry, 38, 1525-1530, https://doi.org/10.1021/bi981567j.
- Kazlauskaite, J., Young, A., Gardner, C. E., Macpherson, J. V., Venien-Bryan, C., and Pinheiro, T. J. (2005) An unusual soluble beta-turn-rich conformation of prion is involved in fibril formation and toxic to neuronal cells, Biochem. Biophys. Res. Commun., 328, 292-305, https://doi.org/10.1016/j.bbrc.2004.12.172.
- Colon, W., and Kelly, J. W. (1992) Partial denaturation of transthyretin is sufficient for amyloid fibril formation in vitro, Biochemistry, 31, 8654-8660, https://doi.org/10.1021/bi952501g.
- Chiti, F., and Dobson, C. M. (2009). Amyloid formation by globular proteins under native conditions, Nat. Chem. Biol., 5, 15-22, https://doi.org/10.1038/nchembio.131.
- Sikkink, L. A., and Ramirez-Alvarado, M. (2008) Salts enhance both protein stability and amyloid formation of an immunoglobulin light chain, Biophys.Chem.,135, 25-31, https://doi.org/10.1016/j.bpc.2008.02.019.43.
- Сулацкая А. И., Кузнецова И. М. (2010) Взаимодействие тиофлавина Т с амилоидными фибриллами как инструмент для изучения их структуры, Цитология, 52, 955-959.
- Neudecker, P., Robustelli, P., Cavalli, A., Walsh, P., Lundström, P., Zarrine-Afsar, A., and Kay, L. E. (2012) Structure of an intermediate state in protein folding and aggregation, Science, 336, 362-366, https://doi.org/10.1126/science.1214203.
- Катина Н. С., Ильина Н. Б., Кашпаров И. А., Балобанов В. А., Васильев В. Д., Бычкова В. Е. (2011) Мутантные формы апомиоглобина с одиночными заменами в положении Val10 способны образовывать амилоидные структуры при пермиссивной температуре, Биохимия, 76, 680-691.
- Мельникова Н. М., Сулацкий М. И., Кузнецова И. М., Туроверов К. К., Сулацкая А. И. (2022) Структурный полиморфизм амилоидных фибрилл на основе лизоцима, Цитология, 64, 86-95.https://doi.org/10.31857/S0041377122010060.
- Bucciantini, M., Giannoni, E., Chiti, F., Baroni, F., Formigli, L., Zurdo, J., Taddei, N., Ramponi, G., Dobson, C. M., and Stefani, M. (2002) Inherent toxicity of aggregates implies a common mechanism for protein misfolding diseases, Nature, 416, 507-511, https://doi.org/10.1038/416507a.
- Verma, M., Vats, A., and Taneja, V. (2015) Toxic species in amyloid disorders: oligomers or mature fibrils, Ann. Indian Acad. Neurol., 18, 138-145, https://doi.org/10.4103/0972-2327.144284.
- Sirangelo, I., Malmo, C., Iannuzzi, C., Mezzogiorno, A., Bianco, M. R., Papa, M., and Irace, G. (2004) Fibrillogenesis and cytotoxic activity of the amyloid-forming apomyoglobin mutant W7FW14F*, J. Biol. Chem., 279, 13183-13189, https://doi.org/10.1074/jbc.M308207200.
- Sahaya, R. J. J., Chinnappan, S. T, Singaravel, R., and Ignacimuthu, S. (2016) Outer membrane protein C (OmpC) of Escherichia coli induces neurodegeneration in mice by acting as an amyloid, Biotechnol. Lett., 38, 689-700, https://doi.org/10.1007/s10529-015-2025-8.
- An, T.T., Feng, S., and Zeng, C. M. (2017) Oxidized epigallocatechin gallate inhibited lysozyme fibrilation more strongly than the native form, Redox Biol., 11, 315-321, https://doi.org/10.1016/j.redox.2016.12.016.
- Schnaitman, C. A. (1973) Outer membrane proteins of Escherichia coli: II. Heterogeneity of major outer membrane polypeptides, Arch. Biochem. Biophys., 157, 553-560, https://doi.org/10.1016/0003-9861(73)90674-7.
- Гузев К. В., Исаева М. П., Новикова О. Д., Соловьева Т. Ф., Рассказов В. А. (2005) Молекулярная характеристика OmpF-подобных поринов патогенных Yersinia, Биохимия, 70, 1338-1345.
- Лакович Дж. (1986) Основы флуоресцентной спектроскопии, Мир, Москва.
- Burstein, E. A., Vedenkina, N. S., and Ivkova, M. N. (1973) Fluorescence and the location of tryptophan residues in protein molecules, Photochem. Photobiol., 18, 263-279, https://doi.org/10.1111/j.1751-1097.1973.tb06422.x.
- Hunter, R. J. (1981) Zeta Potential in Colloid Science: Principles and Applications, Academic Press, N.Y.
- Uversky, V. N. (2009) Intrinsically disordered proteins and their environment: effects of strong denaturants, temperature, pH, counter ions, membranes, binding partners, osmolytes, and macromolecular crowding, Protein J., 28, 305-325, https://doi.org/10.1007/s10930-009-9201-4.
Supplementary files








