Influence of Metal Structure and Plastic Deformation on Non-Linear Acoustic Parameter
- Autores: Vanyagin A.V.1, Ilyakhinsky A.V.1, Rodyushkin V.M.1
-
Afiliações:
- Institute of Mechanical Engineering Problems of the Russian Academy of Sciences - a branch of the Gaponov-Grekhov Institute of Applied Physics of the Russian Academy of Sciences
- Edição: Volume 70, Nº 4 (2024)
- Páginas: 485-491
- Seção: НЕЛИНЕЙНАЯ АКУСТИКА
- URL: https://ogarev-online.ru/0320-7919/article/view/273822
- DOI: https://doi.org/10.31857/S0320791924040039
- EDN: https://elibrary.ru/XFWYKI
- ID: 273822
Citar
Texto integral
Resumo
The practical task of samples control from various metals using principles of nonlinear acoustics is solved. A surface acoustic wave (surfactant) was used for control, the propagation process of which, due to nonlinear effects, is accompanied by generation of a doubled frequency. An experimental device is used to monitor the structural state of the sample metal by recording a change in a nonlinear acoustic parameter. To excite surfactants, a wedge converter with a resonance frequency of 1 MHz was used. The past wave was recorded by a wedge transducer with a resonance frequency of 2 MHz. It has been shown that NAP for tested materials in the initial state has different significance not only for materials belonging to different classes, but also for materials belonging to the same structural class with different chemical composition (12X17G9AN4 and 12Х18Н10Т). Plastic deformation by 2% does not lead to a change in NAP for alloy AMg6 and steels 12X17G9AN4, 20X13N4G9 and 10XSND. The change as a result of plastic deformation by 2% NAP for stainless steels 12X18N10T and 08X17N4M3 is due to a change in their phase composition associated with martensitic transformation. The presented data on the change in NAP from early stages of elastoplastic deformation to pre-destruction for AMg6 and 10XSND demonstrate the possibility of its use as a prognostic criterion for the limit state of the material.
Palavras-chave
Texto integral
ВВЕДЕНИЕ
В работах [1, 2], связанных с практической оценкой состояния эксплуатируемых элементов машин и конструкций, внимание привлечено к явлениям, обусловленным нелинейными акустическими свойствами деформируемого металла. Традиционно обсуждается классическая упругая решеточная нелинейность, связанная с проявлением слабой нелинейности (ангармонизмом) межатомного потенциала [3, 4], и структурно-обусловленная неклассическая нелинейность, существенно меняющая условия нелинейных взаимодействий [5, 6]. В работах [7–13] наблюдаемые нелинейные акустические эффекты объясняются наличием в структуре исследуемого материала микроструктурных неоднородностей, контрастных по своим упругим параметрам по сравнению с однородной средой-матрицей. Аномально высокая структурная нелинейность, в том числе, характерна и для тел, обладающих нарушениями непрерывности (сплошности) материала – наличием трещин, пор, отслоений и т.п. Такая структурная нелинейность может на несколько порядков превышать классическую упругую нелинейность [6]. Результаты исследований в упомянутых работах предполагают, что нелинейные эффекты, наряду с линейными [14], могут служить источником информации о структуре твердого тела. В тоже время измерения нелинейности, как правило, проводятся в лабораторных условиях [15–19] и применяются скорее как научный инструмент исследования, чем востребованный практикой способ неразрушающего контроля [20, 21].
Для ответа на практический вопрос: как принципы нелинейной акустики могут быть использованы при оценке состояния материала, следует оценить влияние структуры и пластической деформации на нелинейные свойства материалов с разной кристаллической структурой.
МАТЕРИАЛЫ И МЕТОДЫ ИССЛЕДОВАНИЯ
В качестве объекта исследования были выбраны алюминиевый сплав (АМг6), нержавеющие стали (12Х18Н10Т, 12Х17Г9АН4 (ЭИ878), 08Х17Н4М3, 20Х13Н4Г9 (ЭИ100)) и низколегированная сталь (10ХСНД). Согласно литературным данным [22–24] указанные материалы обладают следующими характеристиками:
- Алюминиевый сплав АМг6 относится к группе термически не упрочняемых алюминиевых деформируемых сплавов. В исходном состоянии сплав имеет структуру: вытянутых гранецентрированных зерен a-твердого раствора легирующих элементов с развитой субзеренной структурой и густым сплетением дислокаций, закреплённых примесными атомами.
- Нержавеющие стали 12Х17Г9АН4 и 12Х18Н10Т относятся к группе сталей аустенитного класса, имеющих в основе мелкозернистую структуру гранецентрированного куба с наличием двойников.
- Структура нержавеющей стали 08Х17Н4М3 состоит из смеси двух фаз гранецентрированного аустенита и объемно центрированного тетрагонального α-железа (мартенсита).
- Структура нержавеющей стали 20Х13Н4Г9 (ЭИ100)) состоит из смеси гранецентрированного аустенита и объемно центрированного α-железа (феррита).
- Сталь 10ХСНД является конструкционной сталью перлитного класса, структура которой состоит из смеси двух фаз – объемно центрированного α-железа (феррита) и карбида Fe3.
Пластическая деформация образцов проводилась путем растяжения на универсальной испытательной машине фирмы Tinius Olsen Ltd (модель H100KU) при скорости перемещения активного захвата 0.005 м/мин. Деформация образцов измерялась экстензометром модели 3542 с базой 50 мм и разрешающей способностью системы измерения деформации 0.001 мм с пределом допускаемой погрешности ± 0.5%.
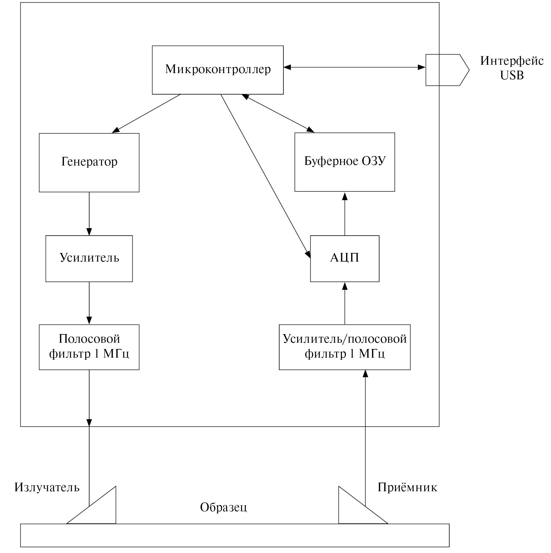
Экспериментальная оценка нелинейного акустического параметра проводилась на рабочей части плоских образцов с длиной рабочей части 120 мм, шириной 20 мм и толщиной 5 мм (пропорциональные образцы № 21 Гост 1497-84) в исходном состоянии и после пластической деформации с использованием поверхностных волн Рэлея. Выбор поверхностных волн был обусловлен тем, что в процессе эксплуатации изменение структурного состояния и накопление повреждений первоначально происходит преимущественно в поверхностных слоях, а затем распространяется в толщу металла [25]. Кроме этого, применение такого типа зондирующих волн позволяет использовать их для ультразвукового контроля деталей и заготовок любой формы [26]. Нелинейные уравнения упруго-пластической среды, описывающие связь между механическим напряжением и деформацией, наглядно демонстрируют [27, 28], что наличие даже малых пластических деформаций приводит к появлению удвоенной частоты (второй гармоники) в спектре сдвиговой волны. Поверхностная акустическая волна Рэлея (ПАВ) имеет эллиптическую поляризацию и содержит две упругие компоненты: поперечную и продольную. Поэтому процесс распространения такой волны сопровождается генерацией волны удвоенной частоты, как ее продольной составляющей, так и сдвиговой. Зависимость амплитуды второй гармоники A2f от амплитуды основной волны определяется выражением [29]: , где N – нелинейный акустический параметр второго порядка, kf – волновой вектор основной волны, L – длина пути распространения волны, m – параметр, характеризующий механизм упругой нелинейности. В бездефектном твердом теле упругая нелинейность определяется ангармонизмом межатомного взаимодействия. В этом случае показатель степени m равен 2. В средах со структурной нелинейностью значения показателя m зависят от состояния дефектной структуры и, как правило, меньше 2 [30]. Отсюда следует, что экспериментально измеренное отношение амплитуд первой и второй гармоник будет характеризовать нелинейные свойства металла исследуемого образца в случае изменения их дефектной структуры. Следует отметить, что использовать в качестве основной волны короткий импульс упругих волн (стандартная процедура ультразвукового контроля) проблематично. Изначальный спектр таких импульсов [31] маскирует информационные составляющие в прошедшем среду сигнале. Поэтому решение проблемы экспериментального обоснования спектрального метода акустического зондирования состояло в генерации сигнала с узкой полосой спектра и низким уровнем шумов. Специализированное устройство [32], блок-схема которого приведена на рис. 1, формировало радиоимпульс постоянной амплитуды с частотой заполнения 1 МГц длительностью 3.5 мс, который подавался на клиновый пьезоэлектрический преобразователь (ПЭП), имеющий резонансную частоту 1 МГц. Сигнал от прошедшей металл ПАВ регистрировался установленным в одном блоке на фиксированном расстоянии 50 мм ПЭП с резонансной частотой 2 МГц, поступал на усилитель, оцифровывался и запоминался в буферном ОЗУ.
Рис. 1. Функциональная схема устройства для измерения нелинейного акустического параметра
Спектральный анализ зарегистрированного сигнала проводился с оценкой в логарифмических единицах разности амплитуд спектральных компонент 2 и 1 МГц. Эта разность, как и в случае [33], была принята за упрощенный нелинейный акустический параметр (НАП), который в дальнейшем использовался авторами для относительных оценок изменения акустической нелинейности исследуемых материалов в дольных единицах.
РЕЗУЛЬТАТЫ ИССЛЕДОВАНИЯ И ИХ ОБСУЖДЕНИЕ
Результаты измерения нелинейного акустического параметра в исходном состоянии и после пластической деформации на 2% приведены в табл. 1.
Таблица 1. Результаты измерения НАП в исходном состоянии и после пластической деформации 2%
Материал | АМг6 | 12Х18Т | 12Х17Г9А4 | 08Х17Н4М3 | 20Х13Н4Г9 | 10ХСНД |
0%, НАП. дБ | 6.5±0,8 | 16.9±0.2 | –22.5±0.3 | –4.7±0.2 | –23±0.2 | –8.4±0.6 |
2%, НАП. дБ | 7.2±0.7 | 18.4±0.2 | –22.5±0.2 | –9.5±0.3 | –23±0.3 | –8.8±0.7 |
Отметим, что данные, приведенные в табл. 1, представляют собой средние значения НАП, полученные в результате многократных измерений с последующей статистической обработкой и оценкой доверительного интервала для уровня значимости α = 0.05.
Как видно из результатов, приведенных в табл. 1, НАП для исследуемых материалов в исходном состоянии имеет разное значение не только для материалов, относящихся к разным структурным классам, но и для материалов, относящихся к одному структурному классу, но с разным химическим составом (12Х17Г9АН4 и 12Х18Н10Т). Это обусловлено различными причинами нелинейности: в одном случае структурной нелинейностью, а в другом нелинейностью, связанной с ангармонизмом межатомного взаимодействия. Пластическая деформация на 2% не привела к изменению НАП для сплава АМг6 и сталей 12Х17Г9АН4, 20Х13Н4Г9 и 10ХСНД. Изменение в результате пластической деформации НАП для нержавеющих сталей 12Х18Н10Т и 08Х17Н4М3 обусловлено изменением их фазового состава, связанного с мартенситным превращением, подтверждением которого являются результаты измерения коэрцитивной силы магнитным структуроскопом КРМ-Ц-К2М, приведенные в табл. 2.
Таблица 2. Результаты измерения коэрцитивной силы
Материал | 12Х18Н10Т | 12Х17Г9АН4 | 08Х17Н4М3 | 20Х13Н4Г9 |
0% HC, А/см | 0 | 0.5±0.1 | 0.8±0.1 | 0.5±0.1 |
2% HC, А/см | 0.5±0.1 | 0.5±0.1 | 10±0.1 | 0.6±0.1 |
Для мониторинга повреждения металла, связанного с появлением «зародышей» процесса разрушения, образцы алюминиевого сплава АМг6 и стали 10ХСНД были подвергнуты пластической деформации до образования на рабочей части образцов зоны гарантированного повреждения в виде шейки, которая образовалась на расстоянии 9 см от края образца АМг6 и 8 см образца стали 10ХСНД. Данные о значениях показателей нелинейности по длине образцов, полученные с помощью разработанного устройства, представлены на рис. 2.
Рис. 2. Результаты измерения НАП по поверхности образцов, подвергнутых пластической деформации до образования шейки
Следует отметить, что доверительный интервал данных, представленных на рис. 2, не превышает доверительные интервалы данных в табл. 1 только при уровне значимости α = 0.1. Такое снижение уровня значимости доверительного интервала истинного значения оцениваемого параметра НАП, по-видимому, связано с изменением контактной нелинейности при перемещении пьезопреобразователей по поверхности образцов.
Как видно из приведенного рис. 2, существенное увеличение НАП наблюдается в точке наибольшего повреждения материала, а именно в точке образовании шейки образца – зоне предразрушения. Это изменение НАП составляет величину порядка 6 дБ или почти в 2 раза по линейной шкале. В то же время, как было показано в [34], изменение скорости поверхностной волны в состоянии предразрушения составляет величину порядка не более чем 1%. Такое значимое изменение НАП в зоне образования шейки в основном определяется структурной нелинейностью металла, связанной с появлением элементов свободного объема (микротрещин).
ВЫВОДЫ
Показано, что наблюдаемые изменения НАП в процессе деформирования металла в основном определяются структурной нелинейностью, особенно в случае появления в структуре элементов свободного объема. Поэтому контроль НАП можно использовать как неразрушающий инструмент оценки структурного состояния металла, связанного с предразрушением.
Работа выполнена в рамках государственного задания ИПФ РАН на проведение фундаментальных научных исследований на 2024–2026 гг. (FFUF-2024-0031, № НИОКТР 1023032800130-3-2.3.2).
Sobre autores
A. Vanyagin
Institute of Mechanical Engineering Problems of the Russian Academy of Sciences - a branch of the Gaponov-Grekhov Institute of Applied Physics of the Russian Academy of Sciences
Autor responsável pela correspondência
Email: ilyahinsky-aleks@bk.ru
Rússia, Nizhny Novgorod
A. Ilyakhinsky
Institute of Mechanical Engineering Problems of the Russian Academy of Sciences - a branch of the Gaponov-Grekhov Institute of Applied Physics of the Russian Academy of Sciences
Email: ilyahinsky-aleks@bk.ru
Rússia, Nizhny Novgorod
V. Rodyushkin
Institute of Mechanical Engineering Problems of the Russian Academy of Sciences - a branch of the Gaponov-Grekhov Institute of Applied Physics of the Russian Academy of Sciences
Email: vlkn2005@yandex.ru
Rússia, Nizhny Novgorod
Bibliografia
- Никитина Н. Е. Акустоупругость. Опыт практического применения. Н. Новгород: ТАЛАМ, 2005. 208 с.
- Углов А. Л., Ерофеев В. И., Смирнов А. Н. Акустический контроль оборудования при изготовлении и эксплуатации. Под ред. академика Митенкова Ф. М. М.: Наука, 2009. 280 с.
- Зарембо Л. К., Красильников В. А. Введение в нелинейную акустику. М.: Наука, 1966. 309 с.
- Наугольных К. А., Островский Л. А. Нелинейные волновые процессы в акустике. Под ред. Гапонова-Грехова А. В. АН СССР, Науч. совет по пробл. «Акустика», Акуст. ин-т им. Н. Н. Андреева, Ин-т прикл. физики. Москва: Наука, 1990. 236 с.
- Руденко О. В. Гигантские нелинейности структурно-неоднородных сред и основы методов акустической диагностики // Успехи физ. наук. 2006. Т. 176. № 1. С. 77−95.
- Зайцев В. Ю., Назаров В. Е., Таланов В. И. Неклассические проявления микроструктурно-обусловленной нелинейности: новые возможности для акустической диагностики // Успехи физ. наук. 2006. Т. 176. № 1. С. 97–102.
- Коробов А. И., Агафонов А. А., Изосимова М. Ю. Нелинейные упругие волны в твердотельном изотропном клине с дефектами // Журн. техн. физ. 2018. Т. 88. № 3. С. 385−391.
- Баллад Е. М., Коршак Б. А., Можаев В. Г., Солодов И. Ю. Генерация третьей гармоники и акустическая нелинейность высших порядков в твердых телах // Вестн. Моск. ун-та. Сер. 3. Физ. Астрон. 2001. № 6. С. 44−48.
- Иляхинский А. В., Родюшкин В. М. Экспериментальные исследования влияния повреждаемости стали на закономерности распространения поверхностных волн // Вестн. Пермского национального исследовательского политехнического ун-та. Механика. 2018. № 3. С. 36–43.
- Асаинов А. Ф., Ко Сел Лен, Солодов И. Ю. Нелинейное рассеяние поверхностных акустических волн механическими дефектами твердого тела // Акуст. журн. 1993. Т. 39. № 4. С. 592−597.
- Назаров В. Е., Сутин А. М. Генерация гармоник при распространении упругих волн в твердых нелинейных средах // Акуст. журн. 1989. Т. 35. № 4. С. 711−716.
- Зайцев В. Ю., Назаров В. Е., Турна В., Гусев В. Э., Кастанъеде Б. Экспериментальное исследование нелинейных акустических эффектов в зернистых средах // Акуст. журн. 2005. Т. 51. № 5. С. 633−644.
- Коробов А. И., Прохоров В. М. Нелинейные акустические свойства алюминиевого сплава B95 и композита B95 // Акуст. журн. 2016. № 6. С. 661−667.
- Хлыбов А. А., Углов А. Л., Рябов Д. А. О возможности спектрально-акустического контроля поврежденности поликристаллических материалов на базе имитационно-механической модели // Физическая мезомеханика. 2023. Т. 26. № 2. С. 106.
- Gonchar A. V., Mishakin V. V., Klyushnikov V. A. The effect of phase transformations induced by cyclic loading on theelastic properties and plastic hysteresis of austenitic stainless steel // Int. J. of Fatigue. 2018. V. 106. P. 153−158.
- Ботвина Л. Р., Петерсен Т. Б., Жаркова Н. А., Тютин М. Р., Будуева В. Г. Акустические свойства малоуглеродистой стали на различных стадиях разрушения // Деформация и разрушение. 2005. № 4. С. 35−41.
- Паздера Л., Коренска Л., Манычева М. Экспериментальное исследование нелинейных эффектов, происходящих в структуре из бетона с нарушениями сплошности // Дефектоскопия. 2013. № 9. С. 47−55.
- Yamagishi H., Fukuhara M. Degradation behavior of moduli in extruded pure magnesium during low- to giga-scale cyclic tension fatigue // Acta Materialia. Elsevier. United Kingdom. 2012. № 12 (60). P. 4759–4767.
- Somekawa H., Maruyama N., Hiromoto S., Yamamoto A., Mukai T. Fatigue Behaviors and Microstructures in an Extruded Mg-Al-Zn Alloy // Materials transactions / The Japan Institute of Metals. Japan. 2008. № 3 (49). P. 681–684.
- Соловьев В. В., Родюшкин В. М., Иляхинский А. В., Сова А. Н. Исследования методом акустического зондирования физико-механических свойств стaли 10ХСНД, используемой в конструкциях космического назначения // «Двойные технологии». 2022. № 2 (99). C. 33−37
- Иляхинский И. А., Бугреев А. В., Иляхинский А. В., Родюшкин В. М. Неразрушающий контроль структуры карбидо-кремний-графитового композита акустическим методом // Атомная энергия. 2015. Т. 119. № 6. С. 336−338.
- Мальцев М. В. Металлография промышленных цветных металлов и сплавов. 2-е изд. М.: Металлургия, 1970. 364 с.
- Химушин Ф. Ф. Нержавеющие стали. 3-е изд., перераб. и доп. М.: Металлургия, 1967. 800 с.
- Лахтин Ю. M., Леонтьева В. П. Материаловедение: Учебник для высших технических учебных заведений. 3-е изд., перераб. и доп. М.: Машино-строение, 1990. 528 с.
- Панин В. Е. Основы физической мезомеханики // Физическая мезомеханика. 1998. Т. 1. № 1. С. 5−22.
- Викторов И. А. Звуковые поверхностные волны в твердых телах. М.: Наука, 1981. 287 с.
- Бакушев С. В. Продольно-поперечные волны деформаций слабого разрыва // Проблемы прочности и пластичности. 2014. Т. 76. С. 114−121.
- Доронин А. М., Ерофеев В. И. Генерация второй гармоники сдвиговой волны в упруго-пластической среде // Письма о материалах. 2016. Т. 6. № 2. С. 102−104.
- Ширгина Н. В., Кокшайский А. И., Коробов А. И. Нелинейные упругие явления при распространении акустических волн на плоской шероховатой границе твердых тел // Ученые записки физического факультета московского университета. 2017. № 4. С. 1740802.
- Кокшайский А. И., Коробов А. И., Ширгина Н. В. Диагностика упругих свойств плоской границы двух шероховатых сред поверхностными акустическими волнами // Акуст. журн. 2017. Т. 63. № 2. С. 152−157.
- Харкевич А. А. Спектры и анализ. М.: Книжный дом «Либроком», 2009. 240 с.
- Ванягин А. В., Родюшкин В.М. Измерение акустической нелинейности повреждённого металла // Измерительная техника. 2017. № 10. С. 42−44.
- Ren G., Kim J., Jhang K.-Y. Relationship between second- and third-order acoustic nonlinear parameters in relative measurement // Ultrasonics. 2015. V. 56. P. 539−544. http://www.doi/org/10.1016/j.ultras.2014.10.009
- Зуев Л. Б., Данилов В. И. Физические основы прочности материалов. Долгопрудный.: ИД Интеллект, 2016. 376 с.
Arquivos suplementares



