Theoretical and experimental study of diffraction by a thin cone

详细

A problem of diffraction of ultrasound acoustic waves by an acute-angled hard cone is studied. Within the framework of the parabolic equation method, an analytical solution of the problem for an arbitrarily located point source is built. Specifically, the problem is reduced to the Volterra boundary integral equation, which can be solved using the Fourier transform. An experimental measurement of the diffracted field is carried out. The experiment is based on the MLS method adapted for narrowband sound sources. A comparison of experimental and theoretical results is provided.

全文:

ВВЕДЕНИЕ

В данной работе теоретически и экспериментально исследуется задача дифракции ультразвуковых волн с узким угловым спектром на жестком круговом конусе с малым углом раствора. При условии малости длины волны по сравнению с продольными размерами препятствия дифракционная задача может быть приближенно решена в рамках метода параболического уравнения. Волновое поле у поверхности рассеивателя представляется в виде произведения быстро осциллирующего множителя и так называемой функции ослабления, а уравнение Гельмгольца для полного поля сводится к параболическому уравнению для функции ослабления.

Параболическое приближение применяется к этой задаче не в первый раз. В [1–2] развивается метод пограничного слоя. В рамках данного подхода в зонах Фока генерируются волны соскальзывания, бегущие и отрывающиеся от поверхности. Сумма таких волн и образует поле вблизи поверхности конуса.

В [3–8] вводится система координат, связанных с поверхностью рассеивателя, производится разложение по малым параметрам в предположении малости поперечных размеров рассеивателя. В частности, в [4] с помощью данной техники строится приближенное решение задачи рассеяния на тонком конусе.

В [9] авторы остаются в декартовой системе координат, в которой и строят решение параболического уравнения. С помощью теоремы Грина для параболического уравнения выводится граничное интегральное уравнение для функции ослабления поля плоской волны на поверхности рассеивателя, которое затем решается с помощью метода Фурье. Далее с помощью теоремы Грина вычисляется поле во всем пространстве. Стоит отметить, что результаты [4] и [9] согласуются, несмотря на неэквивалентность теоретических построений.

В [10–11] задача дифракции на конусе (без каких-либо предположений о поперечных размерах) решается точно с помощью метода разделения переменных. Полное поле у поверхности конуса представляется в виде ряда по функциям Лежандра. Однако практическая применимость данного решения ограничена, ввиду его медленной сходимости.

В [12–15] исследуются задачи дифракции на конусе произвольного сечения. Производится разделение переменных по радиальной и угловой координате. Поле выражается через функцию Грина на единичной сфере с разрезом. В [16, 17] используется аналогичный подход, основанный на интегральном представлении Конторовича–Лебедева.

Стоит отметить, что большая часть теоретических работ исследует дифракцию либо плоской волны, либо поля осесимметрично расположенного точечного источника, за исключением работ [7, 11, 12], посвященных исследованию поля произвольно расположенного точечного источника.

В работе [18] проводится теоретическое и экспериментальное исследование дифракции на тонком конусе. Теоретическая часть исследования основана на граничном интегральном уравнении из [9], решаемом численно, рассматриваются осесимметричное и произвольное расположение источника. Эксперимент проводится с помощью метода М-последовательности.

Несмотря на обилие работ, посвященных теоретическому анализу задач данного класса, авторам не известны другие экспериментальные исследования в данном направлении. Данная работа призвана расширить исследование в [18] по следующим направлениям: во-первых, граничное интегральное уравнение решается не численно, а аналитически с помощью разделения переменных по аксиальной и угловой координате; во-вторых, проводится экспериментальное исследование дифракции не только в звуковом, но и ультразвуковом диапазоне, что, как будет показано далее, требует обобщения метода М-последовательности, а именно, использования фазоманипулированных сигналов (см., например, [19–22]). Кроме того, расширение частотного диапазона позволило авторам исследовать дифракционные эффекты в полном объеме.

Статья имеет следующую структуру. Сначала с помощью метода параболического уравнения в формулировке [9] строится выражение для поля произвольно расположенного точечного источника на поверхности тонкого жесткого конуса и за ее пределами. Далее описывается методика прямого дифракционного эксперимента на основе метода М-последовательности, модифицированного на случай узкополосных излучателей. Потом описывается сам эксперимент, в рамках которого осесимметрично расположенный точечный источник облучает тонкий конус. Проводится сравнение экспериментальных и теоретических результатов, и анализируются основные факторы, влияющие на точность измерений.

ТЕОРЕТИЧЕСКАЯ МОДЕЛЬ

Рассматривается стационарная задача рассеяния звуковой волны, излученной монопольным точечным источником, на круговом конусе (зависимость от времени представляется в виде e-iωt, далее в работе она опускается). Геометрия задачи представлена на рис. 1.

 

Рис. 1. Геометрия задачи

 

Вне поверхности конуса для звукового давления u ˜ MathType@MTEF@5@5@+= feaahGart1ev3aaatCvAUjvDZnxAH5garuGtLDhDV52qaeXatLxBI9 gBaeXafv3ySLgzGmvETj2BSbqeeuuDJXwAKbsr4rNCHbGeaGqik8Lr pu0xbbf9q8WrFfeuY=Hhbbf9v8qqaqFr0xc9pk0xbba9q8WqFL0dir =xcvk9FHe9v8qqaq=dir=f0=yqaqVeLsFr0=vr0=vr0db8meaabaqa ciaacaWaaeqabaqabeGaeaaakeaacuWG1bqDgaacaaaa@3635@  выполняется уравнение Гельмгольца:

  Δ u ˜ + k 2 u ˜ =δ(r r s ), MathType@MTEF@5@5@+= feaahGart1ev3aqatCvAUjvDZnxAH5garuGtLDhDV52qaeXatLxBI9 gBaeXafv3ySLgzGmvETj2BSbqeeuuDJXwAKbsr4rNCHbGeaGqik8Lr pu0xbbf9q8WrFfeuY=Hhbbf9v8qqaqFr0xc9pk0xbba9q8WqFL0dir =xcvk9FHe9v8qqaq=dir=f0=yqaqVeLsFr0=vr0=vr0db8meaabaqa ciaacaWaaeqabaqabeGaeaaakeaacqqHuoarcuWG1bqDgaacaiabgU caRiabdUgaRnaaCaaaleqabaGaeGOmaidaaOGafmyDauNbaGaacqGH 9aqpcqaH0oazcqGGOaakcqWHYbGCcqGHsislcqWHYbGCdaWgaaWcba Gaem4CamhabeaakiabcMcaPiabcYcaSaaa@4739@

где r — координатный вектор точки наблюдения, rs — координатный вектор источника, ∆ — оператор Лапласа.

Предполагается, что конус является узким (т.е. угол раствора конуса 2arctg(α) ≪ 1), а длина волны, излученной источником, много меньше расстояния от вершины конуса до источника. Предполагается также, что источник находится под малым углом к оси конуса. Эти условия позволяют использовать метод параболического уравнения. Введем цилиндрические координаты (x, r, φ) с началом координат в вершине конуса и координатой x, направленной вдоль оси конуса. Поле u ˜ MathType@MTEF@5@5@+= feaahGart1ev3aaatCvAUjvDZnxAH5garuGtLDhDV52qaeXatLxBI9 gBaeXafv3ySLgzGmvETj2BSbqeeuuDJXwAKbsr4rNCHbGeaGqik8Lr pu0xbbf9q8WrFfeuY=Hhbbf9v8qqaqFr0xc9pk0xbba9q8WqFL0dir =xcvk9FHe9v8qqaq=dir=f0=yqaqVeLsFr0=vr0=vr0db8meaabaqa ciaacaWaaeqabaqabeGaeaaakeaacuWG1bqDgaacaaaa@3635@  представляется в виде u ˜ (x,r,φ)=exp(ikx)u(x,r,φ) MathType@MTEF@5@5@+= feaahGart1ev3aqatCvAUjvDZnxAH5garuGtLDhDV52qaeXatLxBI9 gBaeXafv3ySLgzGmvETj2BSbqeeuuDJXwAKbsr4rNCHbGeaGqik8Lr pu0xbbf9q8WrFfeuY=Hhbbf9v8qqaqFr0xc9pk0xbba9q8WqFL0dir =xcvk9FHe9v8qqaq=dir=f0=yqaqVeLsFr0=vr0=vr0db8meaabaqa ciaacaWaaeqabaqabeGaeaaakeaacuWG1bqDgaacaiabcIcaOiabdI ha4jabcYcaSiabdkhaYjabcYcaSiabeA8aQjabcMcaPiabg2da9iGb cwgaLjabcIha4jabcchaWjabcIcaOiabdMgaPjabdUgaRjabdIha4j abcMcaPiabdwha1jabcIcaOiabdIha4jabcYcaSiabdkhaYjabcYca SiabeA8aQjabcMcaPaaa@52F2@  (далее экспоненциальный множитель опускается). После подстановки данного выражения в уравнение Гельмгольца и выделения главных членов, получаем параболическое уравнение теории дифракции (ПУТД) в цилиндрических координатах:

x + 1 2ik Δ u= 1 2πr δ(r r s )δ(φ)δ(x x s ) MathType@MTEF@5@5@+= feaahGart1ev3aqatCvAUjvDZnxAH5garuGtLDhDV52qaeXatLxBI9 gBaeXafv3ySLgzGmvETj2BSbqeeuuDJXwAKbsr4rNCHbGeaGqik8Lr pu0xbbf9q8WrFfeuY=Hhbbf9v8qqaqFr0xc9pk0xbba9q8WqFL0dir =xcvk9FHe9v8qqaq=dir=f0=yqaqVeLsFr0=vr0=vr0db8meaabaqa ciaacaWaaeqabaqabeGaeaaakeaadaqadaqaamaalaaabaGaeyOaIy labaGaeyOaIyRaemiEaGhaaiabgUcaRmaalaaabaGaeGymaedabaGa eGOmaiJaemyAaKMaem4AaSgaaiabfs5aenaaBaaaleaacqGHLkIxae qaaaGccaGLOaGaayzkaaGaemyDauNaeyypa0ZaaSaaaeaacqaIXaqm aeaacqaIYaGmcqaHapaCcqWGYbGCaaGaeqiTdqMaeiikaGIaemOCai NaeyOeI0IaemOCai3aaSbaaSqaaiabdohaZbqabaGccqGGPaqkcqaH 0oazcqGGOaakcqaHgpGAcqGGPaqkcqaH0oazcqGGOaakcqWG4baEcq GHsislcqWG4baEdaWgaaWcbaGaem4CamhabeaakiabcMcaPaaa@61B4@ ,

где Δ = 1 r r r r + 1 r 2 2 φ 2 MathType@MTEF@5@5@+= feaahGart1ev3aqatCvAUjvDZnxAH5garuGtLDhDV52qaeXatLxBI9 gBaeXafv3ySLgzGmvETj2BSbqeeuuDJXwAKbsr4rNCHbGeaGqik8Lr pu0xbbf9q8WrFfeuY=Hhbbf9v8qqaqFr0xc9pk0xbba9q8WqFL0dir =xcvk9FHe9v8qqaq=dir=f0=yqaqVeLsFr0=vr0=vr0db8meaabaqa ciaacaWaaeqabaqabeGaeaaakeaacqqHuoardaWgaaWcbaGaeyyPI4 fabeaakiabg2da9maalaaabaGaeGymaedabaGaemOCaihaamaalaaa baGaeyOaIylabaGaeyOaIyRaemOCaihaamaabmaabaGaemOCai3aaS aaaeaacqGHciITaeaacqGHciITcqWGYbGCaaaacaGLOaGaayzkaaGa ey4kaSYaaSaaaeaacqaIXaqmaeaacqWGYbGCdaahaaWcbeqaaiabik daYaaaaaGcdaWcaaqaaiabgkGi2oaaCaaaleqabaGaeGOmaidaaaGc baGaeyOaIyRaeqOXdO2aaWbaaSqabeaacqaIYaGmaaaaaaaa@5255@ . Предполагается, что jφs = 0.

Представим полное поле u в виде суммы падающего и рассеянного поля:

u = uin + usc.

Поскольку рассматривается задача с точечным источником, падающее поле uin совпадает с функцией Грина параболического уравнения:

u in (x,r,φ)= k 2πi(x x s ) exp ik 2 r 2 + r s 2 2r r s cosφ x x s MathType@MTEF@5@5@+= feaahGart1ev3aqatCvAUjvDZnxAH5garuGtLDhDV52qaeXatLxBI9 gBaeXafv3ySLgzGmvETj2BSbqeeuuDJXwAKbsr4rNCHbGeaGqik8Lr pu0xbbf9q8WrFfeuY=Hhbbf9v8qqaqFr0xc9pk0xbba9q8WqFL0dir =xcvk9FHe9v8qqaq=dir=f0=yqaqVeLsFr0=vr0=vr0db8meaabaqa ciaacaWaaeqabaqabeGaeaaakeaacqWG1bqDdaahaaWcbeqaaiabbM gaPjabb6gaUbaakiabcIcaOiabdIha4jabcYcaSiabdkhaYjabcYca SiabeA8aQjabcMcaPiabg2da9maalaaabaGaem4AaSgabaGaeGOmai JaeqiWdaNaemyAaKMaeiikaGIaemiEaGNaeyOeI0IaemiEaG3aaSba aSqaaiabdohaZbqabaGccqGGPaqkaaGagiyzauMaeiiEaGNaeiiCaa 3aaeWaaeaadaWcaaqaaiabdMgaPjabdUgaRbqaaiabikdaYaaadaWc aaqaaiabdkhaYnaaCaaaleqabaGaeGOmaidaaOGaey4kaSIaemOCai 3aa0baaSqaaiabdohaZbqaaiabikdaYaaakiabgkHiTiabikdaYiab dkhaYjabdkhaYnaaBaaaleaacqWGZbWCaeqaaOGagi4yamMaei4Ba8 Maei4CamNaeqOXdOgabaGaemiEaGNaeyOeI0IaemiEaG3aaSbaaSqa aiabdohaZbqabaaaaaGccaGLOaGaayzkaaaaaa@71AD@ .

В задаче рассматривается акустически жесткий конус, т.е. на поверхности конуса выполняется граничное условие Неймана в параболическом приближении (переход от нормальной производной к данному приближению подробно обсуждается в [9]):

N[u](x,αx,φ)=0 MathType@MTEF@5@5@+= feaahGart1ev3aqatCvAUjvDZnxAH5garuGtLDhDV52qaeXatLxBI9 gBaeXafv3ySLgzGmvETj2BSbqeeuuDJXwAKbsr4rNCHbGeaGqik8Lr pu0xbbf9q8WrFfeuY=Hhbbf9v8qqaqFr0xc9pk0xbba9q8WqFL0dir =xcvk9FHe9v8qqaq=dir=f0=yqaqVeLsFr0=vr0=vr0db8meaabaqa ciaacaWaaeqabaqabeGaeaaakeaacqWGobGtcqGGBbWwcqWG1bqDcq GGDbqxcqGGOaakcqWG4baEcqGGSaalcqaHXoqycqWG4baEcqGGSaal cqaHgpGAcqGGPaqkcqGH9aqpcqaIWaamaaa@4580@ , N r ikα. MathType@MTEF@5@5@+= feaahGart1ev3aqatCvAUjvDZnxAH5garuGtLDhDV52qaeXatLxBI9 gBaeXafv3ySLgzGmvETj2BSbqeeuuDJXwAKbsr4rNCHbGeaGqik8Lr pu0xbbf9q8WrFfeuY=Hhbbf9v8qqaqFr0xc9pk0xbba9q8WqFL0dir =xcvk9FHe9v8qqaq=dir=f0=yqaqVeLsFr0=vr0=vr0db8meaabaqa ciaacaWaaeqabaqabeGaeaaakeaacqWGobGtcqGHHjIUdaWcaaqaai abgkGi2cqaaiabgkGi2kabdkhaYbaacqGHsislcqWGPbqAcqWGRbWA cqaHXoqycqGGUaGlaaa@4215@

Введем обозначения для падающего и рассеянного поля на поверхности конуса U in (x,φ) u in (x,αx,φ) MathType@MTEF@5@5@+= feaahGart1ev3aqatCvAUjvDZnxAH5garuGtLDhDV52qaeXatLxBI9 gBaeXafv3ySLgzGmvETj2BSbqeeuuDJXwAKbsr4rNCHbGeaGqik8Lr pu0xbbf9q8WrFfeuY=Hhbbf9v8qqaqFr0xc9pk0xbba9q8WqFL0dir =xcvk9FHe9v8qqaq=dir=f0=yqaqVeLsFr0=vr0=vr0db8meaabaqa ciaacaWaaeqabaqabeGaeaaakeaacqWGvbqvdaahaaWcbeqaaiabbM gaPjabb6gaUbaakiabcIcaOiabdIha4jabcYcaSiabeA8aQjabcMca PiabggMi6kabdwha1naaCaaaleqabaGaeeyAaKMaeeOBa4gaaOGaei ikaGIaemiEaGNaeiilaWIaeqySdeMaemiEaGNaeiilaWIaeqOXdOMa eiykaKcaaa@4E91@ , U sc (x,φ) u sc (x,αx,φ) MathType@MTEF@5@5@+= feaahGart1ev3aqatCvAUjvDZnxAH5garuGtLDhDV52qaeXatLxBI9 gBaeXafv3ySLgzGmvETj2BSbqeeuuDJXwAKbsr4rNCHbGeaGqik8Lr pu0xbbf9q8WrFfeuY=Hhbbf9v8qqaqFr0xc9pk0xbba9q8WqFL0dir =xcvk9FHe9v8qqaq=dir=f0=yqaqVeLsFr0=vr0=vr0db8meaabaqa ciaacaWaaeqabaqabeGaeaaakeaacqWGvbqvdaahaaWcbeqaaiabbo haZjabbogaJbaakiabcIcaOiabdIha4jabcYcaSiabeA8aQjabcMca PiabggMi6kabdwha1naaCaaaleqabaGaee4CamNaee4yamgaaOGaei ikaGIaemiEaGNaeiilaWIaeqySdeMaemiEaGNaeiilaWIaeqOXdOMa eiykaKcaaa@4E8D@ . Применяя теорему Грина для параболического уравнения [9], получаем граничное интегральное уравнение Вольтерры для полного поля U = U in + U sc на поверхности конуса:

U(x * , φ * ) = 0 K x * , φ * ,x,φ U x,φ dxdφ+2 U in x * , φ * MathType@MTEF@5@5@+= feaahGart1ev3aaatCvAUfeBSjuyZL2yd9gzLbvyNv2CaerbuLwBLn hiov2DGi1BTfMBaeXatLxBI9gBaerbd9wDYLwzYbItLDharqqtubsr 4rNCHbGeaGqiVu0Je9sqqrpepC0xbbL8F4rqqrFfpeea0xe9Lq=Jc9 vqaqpepm0xbba9pwe9Q8fs0=yqaqpepae9pg0FirpepeKkFr0xfr=x fr=xb9adbaqaaeGaciGaaiaabeqaamaabaabaaGcbaGaaeyvaiaabI cacaqG4bWaaSbaaSqaaiaacQcaaeqaaOGaaeilaiabeA8aQnaaBaaa leaacaGGQaaabeaakiaabMcacaqGGaGaaeypamaapefabaGaam4sam aabmaabaGaamiEamaaBaaaleaacaGGQaaabeaakiaacYcacqaHgpGA daWgaaWcbaGaaiOkaaqabaGccaGGSaGaamiEaiaacYcacqaHgpGAai aawIcacaGLPaaaaSqaaiaaicdaaeqaniabgUIiYdGccaWGvbWaaeWa aeaacaWG4bGaaiilaiabeA8aQbGaayjkaiaawMcaaiaadsgacaWG4b GaamizaiabeA8aQjabgUcaRiaaikdacaWGvbWaaWbaaSqabeaacaWG PbGaamOBaaaakmaabmaabaGaamiEamaaBaaaleaacaGGQaaabeaaki aacYcacqaHgpGAdaWgaaWcbaGaaiOkaaqabaaakiaawIcacaGLPaaa aaa@630F@                                                       (1) 

Явная форма ядра интегрального уравнения дается следующим выражением:

K( x * , φ * ,x,φ)= i α 2 kx x * 2π ( x * x) 2 1cos(φ φ * ) exp i α 2 k 2 x * 2 + x 2 2x x * cos(φ φ * ) x * x MathType@MTEF@5@5@+= feaahGart1ev3aaatCvAUjvDZnxAH5garuGtLDhDV52qaeXatLxBI9 gBaeXafv3ySLgzGmvETj2BSbqeeuuDJXwAKbsr4rNCHbGeaGqik8Lr pu0xbbf9q8WrFfeuY=Hhbbf9v8qqaqFr0xc9pk0xbba9q8WqFL0dir =xcvk9FHe9v8qqaq=dir=f0=yqaqVeLsFr0=vr0=vr0db8meaabaqa ciaacaWaaeqabaqabeGaeaaakeaacqWGlbWscqGGOaakcqWG4baEda WgaaWcbaGaeiOkaOcabeaakiabcYcaSiabeA8aQnaaBaaaleaacqGG QaGkaeqaaOGaeiilaWIaemiEaGNaeiilaWIaeqOXdOMaeiykaKIaey ypa0ZaaSaaaeaacqWGPbqAcqaHXoqydaahaaWcbeqaaiabikdaYaaa kiabdUgaRjabdIha4jabdIha4naaBaaaleaacqGGQaGkaeqaaaGcba GaeGOmaiJaeqiWdaNaeiikaGIaemiEaG3aaSbaaSqaaiabcQcaQaqa baGccqGHsislcqWG4baEcqGGPaqkdaahaaWcbeqaaiabikdaYaaaaa GcdaWadaqaaiabigdaXiabgkHiTiGbcogaJjabc+gaVjabcohaZjab cIcaOiabeA8aQjabgkHiTiabeA8aQnaaBaaaleaacqGGQaGkaeqaaO GaeiykaKcacaGLBbGaayzxaaGagiyzauMaeiiEaGNaeiiCaa3aaiWa aeaadaWcaaqaaiabdMgaPjabeg7aHnaaCaaaleqabaGaeGOmaidaaO Gaem4AaSgabaGaeGOmaidaamaalaaabaGaemiEaG3aa0baaSqaaiab cQcaQaqaaiabikdaYaaakiabgUcaRiabdIha4naaCaaaleqabaGaeG OmaidaaOGaeyOeI0IaeGOmaiJaemiEaGNaemiEaG3aaSbaaSqaaiab cQcaQaqabaGccyGGJbWycqGGVbWBcqGGZbWCcqGGOaakcqaHgpGAcq GHsislcqaHgpGAdaWgaaWcbaGaeiOkaOcabeaakiabcMcaPaqaaiab dIha4naaBaaaleaacqGGQaGkaeqaaOGaeyOeI0IaemiEaGhaaaGaay 5Eaiaaw2haaaaa@9107@ ×

× K( x * , φ * ,x,φ)= i α 2 kx x * 2π ( x * x) 2 1cos(φ φ * ) exp i α 2 k 2 x * 2 + x 2 2x x * cos(φ φ * ) x * x MathType@MTEF@5@5@+= feaahGart1ev3aaatCvAUjvDZnxAH5garuGtLDhDV52qaeXatLxBI9 gBaeXafv3ySLgzGmvETj2BSbqeeuuDJXwAKbsr4rNCHbGeaGqik8Lr pu0xbbf9q8WrFfeuY=Hhbbf9v8qqaqFr0xc9pk0xbba9q8WqFL0dir =xcvk9FHe9v8qqaq=dir=f0=yqaqVeLsFr0=vr0=vr0db8meaabaqa ciaacaWaaeqabaqabeGaeaaakeaacqWGlbWscqGGOaakcqWG4baEda WgaaWcbaGaeiOkaOcabeaakiabcYcaSiabeA8aQnaaBaaaleaacqGG QaGkaeqaaOGaeiilaWIaemiEaGNaeiilaWIaeqOXdOMaeiykaKIaey ypa0ZaaSaaaeaacqWGPbqAcqaHXoqydaahaaWcbeqaaiabikdaYaaa kiabdUgaRjabdIha4jabdIha4naaBaaaleaacqGGQaGkaeqaaaGcba GaeGOmaiJaeqiWdaNaeiikaGIaemiEaG3aaSbaaSqaaiabcQcaQaqa baGccqGHsislcqWG4baEcqGGPaqkdaahaaWcbeqaaiabikdaYaaaaa GcdaWadaqaaiabigdaXiabgkHiTiGbcogaJjabc+gaVjabcohaZjab cIcaOiabeA8aQjabgkHiTiabeA8aQnaaBaaaleaacqGGQaGkaeqaaO GaeiykaKcacaGLBbGaayzxaaGagiyzauMaeiiEaGNaeiiCaa3aaiWa aeaadaWcaaqaaiabdMgaPjabeg7aHnaaCaaaleqabaGaeGOmaidaaO Gaem4AaSgabaGaeGOmaidaamaalaaabaGaemiEaG3aa0baaSqaaiab cQcaQaqaaiabikdaYaaakiabgUcaRiabdIha4naaCaaaleqabaGaeG OmaidaaOGaeyOeI0IaeGOmaiJaemiEaGNaemiEaG3aaSbaaSqaaiab cQcaQaqabaGccyGGJbWycqGGVbWBcqGGZbWCcqGGOaakcqaHgpGAcq GHsislcqaHgpGAdaWgaaWcbaGaeiOkaOcabeaakiabcMcaPaqaaiab dIha4naaBaaaleaacqGGQaGkaeqaaOGaeyOeI0IaemiEaGhaaaGaay 5Eaiaaw2haaaaa@9107@ .                   (2)

Представим падающее поле на поверхности конуса в виде ряда Фурье по угловой координате:

U in (x,φ)= n= + U n in (x) e inφ MathType@MTEF@5@5@+= feaahGart1ev3aqatCvAUjvDZnxAH5garuGtLDhDV52qaeXatLxBI9 gBaeXafv3ySLgzGmvETj2BSbqeeuuDJXwAKbsr4rNCHbGeaGqik8Lr pu0xbbf9q8WrFfeuY=Hhbbf9v8qqaqFr0xc9pk0xbba9q8WqFL0dir =xcvk9FHe9v8qqaq=dir=f0=yqaqVeLsFr0=vr0=vr0db8meaabaqa ciaacaWaaeqabaqabeGaeaaakeaacqWGvbqvdaahaaWcbeqaaiabbM gaPjabb6gaUbaakiabcIcaOiabdIha4jabcYcaSiabeA8aQjabcMca Piabg2da9maaqahabaGaemyvau1aa0baaSqaaiabd6gaUbqaaiabbM gaPjabb6gaUbaakiabcIcaOiabdIha4jabcMcaPiabdwgaLnaaCaaa leqabaGaemyAaKMaemOBa4MaeqOXdOgaaaqaaiabd6gaUjabg2da9i abgkHiTiabg6HiLcqaaiabgUcaRiabg6HiLcqdcqGHris5aaaa@57AE@ ,  U n in (x)= 1 2π 0 2π U in (x,φ) e inφ dφ MathType@MTEF@5@5@+= feaahGart1ev3aqatCvAUjvDZnxAH5garuGtLDhDV52qaeXatLxBI9 gBaeXafv3ySLgzGmvETj2BSbqeeuuDJXwAKbsr4rNCHbGeaGqik8Lr pu0xbbf9q8WrFfeuY=Hhbbf9v8qqaqFr0xc9pk0xbba9q8WqFL0dir =xcvk9FHe9v8qqaq=dir=f0=yqaqVeLsFr0=vr0=vr0db8meaabaqa ciaacaWaaeqabaqabeGaeaaakeaacqWGvbqvdaqhaaWcbaGaemOBa4 gabaGaeeyAaKMaeeOBa4gaaOGaeiikaGIaemiEaGNaeiykaKIaeyyp a0ZaaSaaaeaacqaIXaqmaeaacqaIYaGmcqaHapaCaaWaa8qCaeaacq WGvbqvdaahaaWcbeqaaiabbMgaPjabb6gaUbaakiabcIcaOiabdIha 4jabcYcaSiabeA8aQjabcMcaPiabdwgaLnaaCaaaleqabaGaeyOeI0 IaemyAaKMaemOBa4MaeqOXdOgaaOGaemizaqMaeqOXdOgaleaacqaI WaamaeaacqaIYaGmcqaHapaCa0Gaey4kIipaaaa@5C15@ .

Интегралы легко вычисляются:

U n in (x)= (i) n k 2πi(x x s ) exp i α 2 k x 2 2(x x s ) exp ik r s 2 2(x x s ) J n αkx r s x x s MathType@MTEF@5@5@+= feaahGart1ev3aqatCvAUjvDZnxAH5garuGtLDhDV52qaeXatLxBI9 gBaeXafv3ySLgzGmvETj2BSbqeeuuDJXwAKbsr4rNCHbGeaGqik8Lr pu0xbbf9q8WrFfeuY=Hhbbf9v8qqaqFr0xc9pk0xbba9q8WqFL0dir =xcvk9FHe9v8qqaq=dir=f0=yqaqVeLsFr0=vr0=vr0db8meaabaqa ciaacaWaaeqabaqabeGaeaaakeaacqWGvbqvdaqhaaWcbaGaemOBa4 gabaGaeeyAaKMaeeOBa4gaaOGaeiikaGIaemiEaGNaeiykaKIaeyyp a0JaeiikaGIaeyOeI0IaemyAaKMaeiykaKYaaWbaaSqabeaacqWGUb GBaaGcdaWcaaqaaiabdUgaRbqaaiabikdaYiabec8aWjabdMgaPjab cIcaOiabdIha4jabgkHiTiabdIha4naaBaaaleaacqWGZbWCaeqaaO GaeiykaKcaaiGbcwgaLjabcIha4jabcchaWnaabmaabaWaaSaaaeaa cqWGPbqAcqaHXoqydaahaaWcbeqaaiabikdaYaaakiabdUgaRjabdI ha4naaCaaaleqabaGaeGOmaidaaaGcbaGaeGOmaiJaeiikaGIaemiE aGNaeyOeI0IaemiEaG3aaSbaaSqaaiabdohaZbqabaGccqGGPaqkaa aacaGLOaGaayzkaaGagiyzauMaeiiEaGNaeiiCaa3aaeWaaeaadaWc aaqaaiabdMgaPjabdUgaRjabdkhaYnaaDaaaleaacqWGZbWCaeaacq aIYaGmaaaakeaacqaIYaGmcqGGOaakcqWG4baEcqGHsislcqWG4baE daWgaaWcbaGaem4CamhabeaakiabcMcaPaaaaiaawIcacaGLPaaacq WGkbGsdaWgaaWcbaGaemOBa4gabeaakmaabmaabaWaaSaaaeaacqaH XoqycqWGRbWAcqWG4baEcqWGYbGCdaWgaaWcbaGaem4CamhabeaaaO qaaiabdIha4jabgkHiTiabdIha4naaBaaaleaacqWGZbWCaeqaaaaa aOGaayjkaiaawMcaaaaa@8CE0@ .

Полное поле на поверхности конуса также представляется в виде ряда Фурье по угловой координате:

U(x,φ)= n= + U n (x) e inφ MathType@MTEF@5@5@+= feaahGart1ev3aqatCvAUjvDZnxAH5garuGtLDhDV52qaeXatLxBI9 gBaeXafv3ySLgzGmvETj2BSbqeeuuDJXwAKbsr4rNCHbGeaGqik8Lr pu0xbbf9q8WrFfeuY=Hhbbf9v8qqaqFr0xc9pk0xbba9q8WqFL0dir =xcvk9FHe9v8qqaq=dir=f0=yqaqVeLsFr0=vr0=vr0db8meaabaqa ciaacaWaaeqabaqabeGaeaaakeaacqWGvbqvcqGGOaakcqWG4baEcq GGSaalcqaHgpGAcqGGPaqkcqGH9aqpdaaeWbqaaiabdwfavnaaBaaa leaacqWGUbGBaeqaaOGaeiikaGIaemiEaGNaeiykaKIaemyzau2aaW baaSqabeaacqWGPbqAcqWGUbGBcqaHgpGAaaaabaGaemOBa4Maeyyp a0JaeyOeI0IaeyOhIukabaGaey4kaSIaeyOhIukaniabggHiLdaaaa@51FE@ ,  U n (x)= 1 2π 0 2π U(x,φ) e inφ dφ MathType@MTEF@5@5@+= feaahGart1ev3aqatCvAUjvDZnxAH5garuGtLDhDV52qaeXatLxBI9 gBaeXafv3ySLgzGmvETj2BSbqeeuuDJXwAKbsr4rNCHbGeaGqik8Lr pu0xbbf9q8WrFfeuY=Hhbbf9v8qqaqFr0xc9pk0xbba9q8WqFL0dir =xcvk9FHe9v8qqaq=dir=f0=yqaqVeLsFr0=vr0=vr0db8meaabaqa ciaacaWaaeqabaqabeGaeaaakeaacqWGvbqvdaWgaaWcbaGaemOBa4 gabeaakiabcIcaOiabdIha4jabcMcaPiabg2da9maalaaabaGaeGym aedabaGaeGOmaiJaeqiWdahaamaapehabaGaemyvauLaeiikaGIaem iEaGNaeiilaWIaeqOXdOMaeiykaKIaemyzau2aaWbaaSqabeaacqGH sislcqWGPbqAcqWGUbGBcqaHgpGAaaGccqWGKbazcqaHgpGAaSqaai abicdaWaqaaiabikdaYiabec8aWbqdcqGHRiI8aaaa@5665@ .

Коэффициенты Un(x) являются решением следующих интегральных уравнений [9], которые получаются как Фурье-преобразование уравнения (1):

  U n ( x * )= 0 x * K n ( x * ,x) U n (x)dx +2 U n in ( x * ) MathType@MTEF@5@5@+= feaahGart1ev3aqatCvAUjvDZnxAH5garuGtLDhDV52qaeXatLxBI9 gBaeXafv3ySLgzGmvETj2BSbqeeuuDJXwAKbsr4rNCHbGeaGqik8Lr pu0xbbf9q8WrFfeuY=Hhbbf9v8qqaqFr0xc9pk0xbba9q8WqFL0dir =xcvk9FHe9v8qqaq=dir=f0=yqaqVeLsFr0=vr0=vr0db8meaabaqa ciaacaWaaeqabaqabeGaeaaakeaacqWGvbqvdaWgaaWcbaGaemOBa4 gabeaakiabcIcaOiabdIha4naaBaaaleaacqGGQaGkaeqaaOGaeiyk aKIaeyypa0Zaa8qCaeaacqWGlbWsdaWgaaWcbaGaemOBa4gabeaaki abcIcaOiabdIha4naaBaaaleaacqGGQaGkaeqaaOGaeiilaWIaemiE aGNaeiykaKIaemyvau1aaSbaaSqaaiabd6gaUbqabaGccqGGOaakcq WG4baEcqGGPaqkcqWGKbazcqWG4baEaSqaaiabicdaWaqaaiabdIha 4naaBaaameaacqGGQaGkaeqaaaqdcqGHRiI8aOGaey4kaSIaeGOmai Jaemyvau1aa0baaSqaaiabd6gaUbqaaiabbMgaPjabb6gaUbaakiab cIcaOiabdIha4naaBaaaleaacqGGQaGkaeqaaOGaeiykaKcaaa@6057@ .                                                                                 (3)

Из (2) получим явное выражение для ядра K n ( x * ,x) MathType@MTEF@5@5@+= feaahGart1ev3aaatCvAUjvDZnxAH5garuGtLDhDV52qaeXatLxBI9 gBaeXafv3ySLgzGmvETj2BSbqeeuuDJXwAKbsr4rNCHbGeaGqik8Lr pu0xbbf9q8WrFfeuY=Hhbbf9v8qqaqFr0xc9pk0xbba9q8WqFL0dir =xcvk9FHe9v8qqaq=dir=f0=yqaqVeLsFr0=vr0=vr0db8meaabaqa ciaacaWaaeqabaqabeGaeaaakeaacqWGlbWsdaWgaaWcbaGaemOBa4 gabeaakiabcIcaOiabdIha4naaBaaaleaacqGGQaGkaeqaaOGaeiil aWIaemiEaGNaeiykaKcaaa@3E03@ :

K n ( x * ,x)= (i) n+1 α 2 kx x * ( x * x) 2 exp i α 2 k 2 x * 2 + x 2 x * x × × J n α 2 kx x * x * x i 2 J n1 α 2 kx x * x * x J n+1 α 2 kx x * x * x . MathType@MTEF@5@5@+= feaahGart1ev3aqatCvAUjvDZnxAH5garuGtLDhDV52qaeXatLxBI9 gBaeXafv3ySLgzGmvETj2BSbqeeuuDJXwAKbsr4rNCHbGeaGqik8Lr pu0xbbf9q8WrFfeuY=Hhbbf9v8qqaqFr0xc9pk0xbba9q8WqFL0dir =xcvk9FHe9v8qqaq=dir=f0=yqaqVeLsFr0=vr0=vr0db8meaabaqa ciaacaWaaeqabaqabeGaeaaakqaabeqaaiabdUealnaaBaaaleaacq WGUbGBaeqaaOGaeiikaGIaemiEaG3aaSbaaSqaaiabcQcaQaqabaGc cqGGSaalcqWG4baEcqGGPaqkcqGH9aqpcqGHsisldaWcaaqaaiabcI caOiabgkHiTiabdMgaPjabcMcaPmaaCaaaleqabaGaemOBa4Maey4k aSIaeGymaedaaOGaeqySde2aaWbaaSqabeaacqaIYaGmaaGccqWGRb WAcqWG4baEcqWG4baEdaWgaaWcbaGaeiOkaOcabeaaaOqaaiabcIca OiabdIha4naaBaaaleaacqGGQaGkaeqaaOGaeyOeI0IaemiEaGNaei ykaKYaaWbaaSqabeaacqaIYaGmaaaaaOGagiyzauMaeiiEaGNaeiiC aa3aaiWaaeaadaWcaaqaaiabdMgaPjabeg7aHnaaCaaaleqabaGaeG OmaidaaOGaem4AaSgabaGaeGOmaidaamaalaaabaGaemiEaG3aa0ba aSqaaiabcQcaQaqaaiabikdaYaaakiabgUcaRiabdIha4naaCaaale qabaGaeGOmaidaaaGcbaGaemiEaG3aaSbaaSqaaiabcQcaQaqabaGc cqGHsislcqWG4baEaaaacaGL7bGaayzFaaGaey41aqlabaGaey41aq 7aamWaaeaacqWGkbGsdaWgaaWcbaGaemOBa4gabeaakmaabmaabaWa aSaaaeaacqaHXoqydaahaaWcbeqaaiabikdaYaaakiabdUgaRjabdI ha4jabdIha4naaBaaaleaacqGGQaGkaeqaaaGcbaGaemiEaG3aaSba aSqaaiabcQcaQaqabaGccqGHsislcqWG4baEaaaacaGLOaGaayzkaa GaeyOeI0YaaSaaaeaacqWGPbqAaeaacqaIYaGmaaWaaeWaaeaacqWG kbGsdaWgaaWcbaGaemOBa4MaeyOeI0IaeGymaedabeaakmaabmaaba WaaSaaaeaacqaHXoqydaahaaWcbeqaaiabikdaYaaakiabdUgaRjab dIha4jabdIha4naaBaaaleaacqGGQaGkaeqaaaGcbaGaemiEaG3aaS baaSqaaiabcQcaQaqabaGccqGHsislcqWG4baEaaaacaGLOaGaayzk aaGaeyOeI0IaemOsaO0aaSbaaSqaaiabd6gaUjabgUcaRiabigdaXa qabaGcdaqadaqaamaalaaabaGaeqySde2aaWbaaSqabeaacqaIYaGm aaGccqWGRbWAcqWG4baEcqWG4baEdaWgaaWcbaGaeiOkaOcabeaaaO qaaiabdIha4naaBaaaleaacqGGQaGkaeqaaOGaeyOeI0IaemiEaGha aaGaayjkaiaawMcaaaGaayjkaiaawMcaaaGaay5waiaaw2faaiabc6 caUaaaaa@B513@

Уравнение (3) можно преобразовать в интегральное уравнение типа Вольтерры с разностным ядром. Для этого введем новую переменную ξx= 1/x, а также новую неизвестную функцию:

V n (ξ)= k ξ exp i α 2 k 2ξ U n 1 ξ . MathType@MTEF@5@5@+= feaahGart1ev3aqatCvAUjvDZnxAH5garuGtLDhDV52qaeXatLxBI9 gBaeXafv3ySLgzGmvETj2BSbqeeuuDJXwAKbsr4rNCHbGeaGqik8Lr pu0xbbf9q8WrFfeuY=Hhbbf9v8qqaqFr0xc9pk0xbba9q8WqFL0dir =xcvk9FHe9v8qqaq=dir=f0=yqaqVeLsFr0=vr0=vr0db8meaabaqa ciaacaWaaeqabaqabeGaeaaakeaacqWGwbGvdaWgaaWcbaGaemOBa4 gabeaakiabcIcaOiabe67a4jabcMcaPiabg2da9maalaaabaGaem4A aSgabaGaeqOVdGhaaiGbcwgaLjabcIha4jabcchaWnaacmaabaGaey OeI0YaaSaaaeaacqWGPbqAcqaHXoqydaahaaWcbeqaaiabikdaYaaa kiabdUgaRbqaaiabikdaYiabe67a4baaaiaawUhacaGL9baacqWGvb qvdaWgaaWcbaGaemOBa4gabeaakmaabmaabaWaaSaaaeaacqaIXaqm aeaacqaH+oaEaaaacaGLOaGaayzkaaGaeiOla4caaa@56C8@

Ядро уравнения (3) K n ( x * ,x) MathType@MTEF@5@5@+= feaahGart1ev3aaatCvAUjvDZnxAH5garuGtLDhDV52qaeXatLxBI9 gBaeXafv3ySLgzGmvETj2BSbqeeuuDJXwAKbsr4rNCHbGeaGqik8Lr pu0xbbf9q8WrFfeuY=Hhbbf9v8qqaqFr0xc9pk0xbba9q8WqFL0dir =xcvk9FHe9v8qqaq=dir=f0=yqaqVeLsFr0=vr0=vr0db8meaabaqa ciaacaWaaeqabaqabeGaeaaakeaacqWGlbWsdaWgaaWcbaGaemOBa4 gabeaakiabcIcaOiabdIha4naaBaaaleaacqGGQaGkaeqaaOGaeiil aWIaemiEaGNaeiykaKcaaa@3E03@  можно представить в следующем виде:

K n ( x * ,x)= ξ 2 exp i α 2 k 2ξ + i α 2 k 2 ξ * G n (ξ ξ * ), MathType@MTEF@5@5@+= feaahGart1ev3aqatCvAUjvDZnxAH5garuGtLDhDV52qaeXatLxBI9 gBaeXafv3ySLgzGmvETj2BSbqeeuuDJXwAKbsr4rNCHbGeaGqik8Lr pu0xbbf9q8WrFfeuY=Hhbbf9v8qqaqFr0xc9pk0xbba9q8WqFL0dir =xcvk9FHe9v8qqaq=dir=f0=yqaqVeLsFr0=vr0=vr0db8meaabaqa ciaacaWaaeqabaqabeGaeaaakeaacqWGlbWsdaWgaaWcbaGaemOBa4 gabeaakiabcIcaOiabdIha4naaBaaaleaacqGGQaGkaeqaaOGaeiil aWIaemiEaGNaeiykaKIaeyypa0JaeqOVdG3aaWbaaSqabeaacqaIYa GmaaGccyGGLbqzcqGG4baEcqGGWbaCdaGadaqaaiabgkHiTmaalaaa baGaemyAaKMaeqySde2aaWbaaSqabeaacqaIYaGmaaGccqWGRbWAae aacqaIYaGmcqaH+oaEaaGaey4kaSYaaSaaaeaacqWGPbqAcqaHXoqy daahaaWcbeqaaiabikdaYaaakiabdUgaRbqaaiabikdaYiabe67a4n aaBaaaleaacqGGQaGkaeqaaaaaaOGaay5Eaiaaw2haaiabdEeahnaa BaaaleaacqWGUbGBaeqaaOGaeiikaGIaeqOVdGNaeyOeI0IaeqOVdG 3aaSbaaSqaaiabcQcaQaqabaGccqGGPaqkcqGGSaalaaa@6693@   ξ * =1/x, MathType@MTEF@5@5@+= feaahGart1ev3aqatCvAUjvDZnxAH5garuGtLDhDV52qaeXatLxBI9 gBaeXafv3ySLgzGmvETj2BSbqeeuuDJXwAKbsr4rNCHbGeaGqik8Lr pu0xbbf9q8WrFfeuY=Hhbbf9v8qqaqFr0xc9pk0xbba9q8WqFL0dir =xcvk9FHe9v8qqaq=dir=f0=yqaqVeLsFr0=vr0=vr0db8meaabaqa ciaacaWaaeqabaqabeGaeaaakeaacqaH+oaEdaWgaaWcbaGaeiOkaO cabeaakiabg2da9iabigdaXiabc+caViabdIha4jabcYcaSaaa@3CBE@  

G n (ξ)= (i) n+1 α 2 k ξ 2 exp i α 2 k ξ J n α 2 k ξ i 2 J n1 α 2 k ξ J n+1 α 2 k ξ . MathType@MTEF@5@5@+= feaahGart1ev3aqatCvAUjvDZnxAH5garuGtLDhDV52qaeXatLxBI9 gBaeXafv3ySLgzGmvETj2BSbqeeuuDJXwAKbsr4rNCHbGeaGqik8Lr pu0xbbf9q8WrFfeuY=Hhbbf9v8qqaqFr0xc9pk0xbba9q8WqFL0dir =xcvk9FHe9v8qqaq=dir=f0=yqaqVeLsFr0=vr0=vr0db8meaabaqa ciaacaWaaeqabaqabeGaeaaakeaacqWGhbWrdaWgaaWcbaGaemOBa4 gabeaakiabcIcaOiabe67a4jabcMcaPiabg2da9iabgkHiTmaalaaa baGaeiikaGIaeyOeI0IaemyAaKMaeiykaKYaaWbaaSqabeaacqWGUb GBcqGHRaWkcqaIXaqmaaGccqaHXoqydaahaaWcbeqaaiabikdaYaaa kiabdUgaRbqaaiabe67a4naaCaaaleqabaGaeGOmaidaaaaakiGbcw gaLjabcIha4jabcchaWnaacmaabaWaaSaaaeaacqWGPbqAcqaHXoqy daahaaWcbeqaaiabikdaYaaakiabdUgaRbqaaiabe67a4baaaiaawU hacaGL9baadaWadaqaaiabdQeaknaaBaaaleaacqWGUbGBaeqaaOWa aeWaaeaadaWcaaqaaiabeg7aHnaaCaaaleqabaGaeGOmaidaaOGaem 4AaSgabaGaeqOVdGhaaaGaayjkaiaawMcaaiabgkHiTmaalaaabaGa emyAaKgabaGaeGOmaidaamaabmaabaGaemOsaO0aaSbaaSqaaiabd6 gaUjabgkHiTiabigdaXaqabaGcdaqadaqaamaalaaabaGaeqySde2a aWbaaSqabeaacqaIYaGmaaGccqWGRbWAaeaacqaH+oaEaaaacaGLOa GaayzkaaGaeyOeI0IaemOsaO0aaSbaaSqaaiabd6gaUjabgUcaRiab igdaXaqabaGcdaqadaqaamaalaaabaGaeqySde2aaWbaaSqabeaacq aIYaGmaaGccqWGRbWAaeaacqaH+oaEaaaacaGLOaGaayzkaaaacaGL OaGaayzkaaaacaGLBbGaayzxaaGaeiOla4caaa@8409@ ×

× G n (ξ)= (i) n+1 α 2 k ξ 2 exp i α 2 k ξ J n α 2 k ξ i 2 J n1 α 2 k ξ J n+1 α 2 k ξ . MathType@MTEF@5@5@+= feaahGart1ev3aqatCvAUjvDZnxAH5garuGtLDhDV52qaeXatLxBI9 gBaeXafv3ySLgzGmvETj2BSbqeeuuDJXwAKbsr4rNCHbGeaGqik8Lr pu0xbbf9q8WrFfeuY=Hhbbf9v8qqaqFr0xc9pk0xbba9q8WqFL0dir =xcvk9FHe9v8qqaq=dir=f0=yqaqVeLsFr0=vr0=vr0db8meaabaqa ciaacaWaaeqabaqabeGaeaaakeaacqWGhbWrdaWgaaWcbaGaemOBa4 gabeaakiabcIcaOiabe67a4jabcMcaPiabg2da9iabgkHiTmaalaaa baGaeiikaGIaeyOeI0IaemyAaKMaeiykaKYaaWbaaSqabeaacqWGUb GBcqGHRaWkcqaIXaqmaaGccqaHXoqydaahaaWcbeqaaiabikdaYaaa kiabdUgaRbqaaiabe67a4naaCaaaleqabaGaeGOmaidaaaaakiGbcw gaLjabcIha4jabcchaWnaacmaabaWaaSaaaeaacqWGPbqAcqaHXoqy daahaaWcbeqaaiabikdaYaaakiabdUgaRbqaaiabe67a4baaaiaawU hacaGL9baadaWadaqaaiabdQeaknaaBaaaleaacqWGUbGBaeqaaOWa aeWaaeaadaWcaaqaaiabeg7aHnaaCaaaleqabaGaeGOmaidaaOGaem 4AaSgabaGaeqOVdGhaaaGaayjkaiaawMcaaiabgkHiTmaalaaabaGa emyAaKgabaGaeGOmaidaamaabmaabaGaemOsaO0aaSbaaSqaaiabd6 gaUjabgkHiTiabigdaXaqabaGcdaqadaqaamaalaaabaGaeqySde2a aWbaaSqabeaacqaIYaGmaaGccqWGRbWAaeaacqaH+oaEaaaacaGLOa GaayzkaaGaeyOeI0IaemOsaO0aaSbaaSqaaiabd6gaUjabgUcaRiab igdaXaqabaGcdaqadaqaamaalaaabaGaeqySde2aaWbaaSqabeaacq aIYaGmaaGccqWGRbWAaeaacqaH+oaEaaaacaGLOaGaayzkaaaacaGL OaGaayzkaaaacaGLBbGaayzxaaGaeiOla4caaa@8409@

Уравнение (3) приводится к следующему интегральному уравнению для Vn(ξ):

V n ( ξ * )= τ * G n (ξ ξ * ) V n (ξ)dξ+2 ζ n ( ξ * ) , MathType@MTEF@5@5@+= feaahGart1ev3aqatCvAUjvDZnxAH5garuGtLDhDV52qaeXatLxBI9 gBaeXafv3ySLgzGmvETj2BSbqeeuuDJXwAKbsr4rNCHbGeaGqik8Lr pu0xbbf9q8WrFfeuY=Hhbbf9v8qqaqFr0xc9pk0xbba9q8WqFL0dir =xcvk9FHe9v8qqaq=dir=f0=yqaqVeLsFr0=vr0=vr0db8meaabaqa ciaacaWaaeqabaqabeGaeaaakeaacqWGwbGvdaWgaaWcbaGaemOBa4 gabeaakiabcIcaOiabe67a4naaBaaaleaacqGGQaGkaeqaaOGaeiyk aKIaeyypa0Zaa8qCaeaacqWGhbWrdaWgaaWcbaGaemOBa4gabeaaki abcIcaOiabe67a4jabgkHiTiabe67a4naaBaaaleaacqGGQaGkaeqa aOGaeiykaKIaemOvay1aaSbaaSqaaiabd6gaUbqabaGccqGGOaakcq aH+oaEcqGGPaqkcqWGKbazcqaH+oaEcqGHRaWkcqaIYaGmcqaH2oGE daWgaaWcbaGaemOBa4gabeaakiabcIcaOiabe67a4naaBaaaleaacq GGQaGkaeqaaOGaeiykaKcaleaacqaHepaDdaWgaaadbaGaeiOkaOca beaaaSqaaiabg6HiLcqdcqGHRiI8aOGaeiilaWcaaa@61A3@                                                                                     (4)

ζn(ξ)kξexpiα2k2ξ Unin1ξ=-inik2ξs2π(ξξs)exp ikrs2ξs2×× exp iα2k2(ξξs) exp ikrs2ξs22(ξξs) Jn αkrsξsξξs,

где ξs = 1 / xs.

Так как уравнение (4) является интегральным уравнением Вольтерры с разностным ядром, его можно решить методом преобразования Фурье. Введем прямое и обратное преобразование Фурье произвольной функции p(ξ) по переменной ξ:

p ˜ (λ)= + p(ξ) exp(iλξ)dξ, MathType@MTEF@5@5@+= feaahGart1ev3aqatCvAUjvDZnxAH5garuGtLDhDV52qaeXatLxBI9 gBaeXafv3ySLgzGmvETj2BSbqeeuuDJXwAKbsr4rNCHbGeaGqik8Lr pu0xbbf9q8WrFfeuY=Hhbbf9v8qqaqFr0xc9pk0xbba9q8WqFL0dir =xcvk9FHe9v8qqaq=dir=f0=yqaqVeLsFr0=vr0=vr0db8meaabaqa ciaacaWaaeqabaqabeGaeaaakeaacuWGWbaCgaacaiabcIcaOiabeU 7aSjabcMcaPiabg2da9maapehabaGaemiCaaNaeiikaGIaeqOVdGNa eiykaKcaleaacqGHsislcqGHEisPaeaacqGHRaWkcqGHEisPa0Gaey 4kIipakiGbcwgaLjabcIha4jabcchaWjabcIcaOiabgkHiTiabdMga PjabeU7aSjabe67a4jabcMcaPiabdsgaKjabe67a4jabcYcaSaaa@5633@   p(ξ)= 1 2π + p ˜ (λ)exp(iλξ)dλ . MathType@MTEF@5@5@+= feaahGart1ev3aqatCvAUjvDZnxAH5garuGtLDhDV52qaeXatLxBI9 gBaeXafv3ySLgzGmvETj2BSbqeeuuDJXwAKbsr4rNCHbGeaGqik8Lr pu0xbbf9q8WrFfeuY=Hhbbf9v8qqaqFr0xc9pk0xbba9q8WqFL0dir =xcvk9FHe9v8qqaq=dir=f0=yqaqVeLsFr0=vr0=vr0db8meaabaqa ciaacaWaaeqabaqabeGaeaaakeaacqWGWbaCcqGGOaakcqaH+oaEcq GGPaqkcqGH9aqpdaWcaaqaaiabigdaXaqaaiabikdaYiabec8aWbaa daWdXbqaaiqbdchaWzaaiaGaeiikaGIaeq4UdWMaeiykaKIagiyzau MaeiiEaGNaeiiCaaNaeiikaGIaemyAaKMaeq4UdWMaeqOVdGNaeiyk aKIaemizaqMaeq4UdWgaleaacqGHsislcqGHEisPaeaacqGHRaWkcq GHEisPa0Gaey4kIipakiabc6caUaaa@58EA@

Уравнение (3) в пространстве Фурье выглядит следующим образом:

V ˜ n (λ)= G ˜ n (λ) V ˜ n (λ)+2 ζ ˜ n (λ), MathType@MTEF@5@5@+= feaahGart1ev3aqatCvAUjvDZnxAH5garuGtLDhDV52qaeXatLxBI9 gBaeXafv3ySLgzGmvETj2BSbqeeuuDJXwAKbsr4rNCHbGeaGqik8Lr pu0xbbf9q8WrFfeuY=Hhbbf9v8qqaqFr0xc9pk0xbba9q8WqFL0dir =xcvk9FHe9v8qqaq=dir=f0=yqaqVeLsFr0=vr0=vr0db8meaabaqa ciaacaWaaeqabaqabeGaeaaakeaacuWGwbGvgaacamaaBaaaleaacq WGUbGBaeqaaOGaeiikaGIaeq4UdWMaeiykaKIaeyypa0Jafm4raCKb aGaadaWgaaWcbaGaemOBa4gabeaakiabcIcaOiabeU7aSjabcMcaPi qbdAfawzaaiaWaaSbaaSqaaiabd6gaUbqabaGccqGGOaakcqaH7oaB cqGGPaqkcqGHRaWkcqaIYaGmcuaH2oGEgaacamaaBaaaleaacqWGUb GBaeqaaOGaeiikaGIaeq4UdWMaeiykaKIaeiilaWcaaa@51EC@                                                                                                                  (5)

где

G ˜ n (λ)= 0 G n (ξ)exp(iλξ)dξ , MathType@MTEF@5@5@+= feaahGart1ev3aqatCvAUjvDZnxAH5garuGtLDhDV52qaeXatLxBI9 gBaeXafv3ySLgzGmvETj2BSbqeeuuDJXwAKbsr4rNCHbGeaGqik8Lr pu0xbbf9q8WrFfeuY=Hhbbf9v8qqaqFr0xc9pk0xbba9q8WqFL0dir =xcvk9FHe9v8qqaq=dir=f0=yqaqVeLsFr0=vr0=vr0db8meaabaqa ciaacaWaaeqabaqabeGaeaaakeaacuWGhbWrgaacamaaBaaaleaacq WGUbGBaeqaaOGaeiikaGIaeq4UdWMaeiykaKIaeyypa0Zaa8qCaeaa cqWGhbWrdaWgaaWcbaGaemOBa4gabeaakiabcIcaOiabe67a4jabcM caPiGbcwgaLjabcIha4jabcchaWjabcIcaOiabdMgaPjabeU7aSjab e67a4jabcMcaPiabdsgaKjabe67a4bWcbaGaeGimaadabaGaeyOhIu kaniabgUIiYdGccqGGSaalaaa@5586@

а Vn(λ) и ζn(λ) − соответственно Фурье-образы функций Vn(ξ) и ζn(ξ).

Найдем функцию ζ ˜ n (λ) MathType@MTEF@5@5@+= feaahGart1ev3aqatCvAUjvDZnxAH5garuGtLDhDV52qaeXatLxBI9 gBaeXafv3ySLgzGmvETj2BSbqeeuuDJXwAKbsr4rNCHbGeaGqik8Lr pu0xbbf9q8WrFfeuY=Hhbbf9v8qqaqFr0xc9pk0xbba9q8WqFL0dir =xcvk9FHe9v8qqaq=dir=f0=yqaqVeLsFr0=vr0=vr0db8meaabaqa ciaacaWaaeqabaqabeGaeaaakeaacuaH2oGEgaacamaaBaaaleaacq WGUbGBaeqaaOGaeiikaGIaeq4UdWMaeiykaKcaaa@3B81@ :

ζ~n(λ)=-in ik2ξsexpikrs2ξs2iλξs××+12πξexpiα2k2ξikrs2ξs22ξiλξJnαkrsξsξdξ.

Пользуясь соотношением [23]

J n ab 2c exp i( a 2 + b 2 ) 4c =2 i n1 c 0 J n (aν) J n (bν) exp(ic ν 2 )νdν MathType@MTEF@5@5@+= feaahGart1ev3aqatCvAUjvDZnxAH5garuGtLDhDV52qaeXatLxBI9 gBaeXafv3ySLgzGmvETj2BSbqeeuuDJXwAKbsr4rNCHbGeaGqik8Lr pu0xbbf9q8WrFfeuY=Hhbbf9v8qqaqFr0xc9pk0xbba9q8WqFL0dir =xcvk9FHe9v8qqaq=dir=f0=yqaqVeLsFr0=vr0=vr0db8meaabaqa ciaacaWaaeqabaqabeGaeaaakeaacqWGkbGsdaWgaaWcbaGaemOBa4 gabeaakmaabmaabaWaaSaaaeaacqWGHbqycqWGIbGyaeaacqaIYaGm cqWGJbWyaaaacaGLOaGaayzkaaGagiyzauMaeiiEaGNaeiiCaa3aai WaaeaacqGHsisldaWcaaqaaiabdMgaPjabcIcaOiabdggaHnaaCaaa leqabaGaeGOmaidaaOGaey4kaSIaemOyai2aaWbaaSqabeaacqaIYa GmaaGccqGGPaqkaeaacqaI0aancqWGJbWyaaaacaGL7bGaayzFaaGa eyypa0JaeGOmaiJaemyAaK2aaWbaaSqabeaacqWGUbGBcqGHsislcq aIXaqmaaGccqWGJbWydaWdXbqaaiabdQeaknaaBaaaleaacqWGUbGB aeqaaOGaeiikaGIaemyyaeMaeqyVd4MaeiykaKIaemOsaO0aaSbaaS qaaiabd6gaUbqabaGccqGGOaakcqWGIbGycqaH9oGBcqGGPaqkaSqa aiabicdaWaqaaiabg6HiLcqdcqGHRiI8aOGagiyzauMaeiiEaGNaei iCaaNaeiikaGIaemyAaKMaem4yamMaeqyVd42aaWbaaSqabeaacqaI YaGmaaGccqGGPaqkcqaH9oGBcqWGKbazcqaH9oGBaaa@7C59@

можно получить:

ζ ˜ n (λ)= k 2 ξ s exp ik r s 2 ξ s 2 iλ ξ s J n 2k α 2 λ J n 2k r s 2 ξ s 2 λ ,λ>0 0,λ<0 MathType@MTEF@5@5@+= feaahGart1ev3aqatCvAUjvDZnxAH5garuGtLDhDV52qaeXatLxBI9 gBaeXafv3ySLgzGmvETj2BSbqeeuuDJXwAKbsr4rNCHbGeaGqik8Lr pu0xbbf9q8WrFfeuY=Hhbbf9v8qqaqFr0xc9pk0xbba9q8WqFL0dir =xcvk9FHe9v8qqaq=dir=f0=yqaqVeLsFr0=vr0=vr0db8meaabaqa ciaacaWaaeqabaqabeGaeaaakeaacuaH2oGEgaacamaaBaaaleaacq WGUbGBaeqaaOGaeiikaGIaeq4UdWMaeiykaKIaeyypa0Zaaiqaaeaa faqabeGabaaabaGaem4AaS2aaWbaaSqabeaacqaIYaGmaaGccqaH+o aEdaWgaaWcbaGaem4CamhabeaakiGbcwgaLjabcIha4jabcchaWnaa cmaabaGaeyOeI0YaaSaaaeaacqWGPbqAcqWGRbWAcqWGYbGCdaqhaa WcbaGaem4CamhabaGaeGOmaidaaOGaeqOVdG3aaSbaaSqaaiabdoha ZbqabaaakeaacqaIYaGmaaGaeyOeI0IaemyAaKMaeq4UdWMaeqOVdG 3aaSbaaSqaaiabdohaZbqabaaakiaawUhacaGL9baacqWGkbGsdaWg aaWcbaGaemOBa4gabeaakmaabmaabaWaaOaaaeaacqaIYaGmcqWGRb WAcqaHXoqydaahaaWcbeqaaiabikdaYaaakiabeU7aSbWcbeaaaOGa ayjkaiaawMcaaiabdQeaknaaBaaaleaacqWGUbGBaeqaaOWaaeWaae aadaGcaaqaaiabikdaYiabdUgaRjabdkhaYnaaDaaaleaacqWGZbWC aeaacqaIYaGmaaGccqaH+oaEdaqhaaWcbaGaem4CamhabaGaeGOmai daaOGaeq4UdWgaleqaaaGccaGLOaGaayzkaaGaeiilaWIaeq4UdWMa eyOpa4JaeGimaadabaGaeGimaaJaeiilaWIaeq4UdWMaeyipaWJaeG imaadaaaGaay5Eaaaaaa@8379@

Теперь вычислим функцию G ˜ n (λ) MathType@MTEF@5@5@+= feaahGart1ev3aqatCvAUjvDZnxAH5garuGtLDhDV52qaeXatLxBI9 gBaeXafv3ySLgzGmvETj2BSbqeeuuDJXwAKbsr4rNCHbGeaGqik8Lr pu0xbbf9q8WrFfeuY=Hhbbf9v8qqaqFr0xc9pk0xbba9q8WqFL0dir =xcvk9FHe9v8qqaq=dir=f0=yqaqVeLsFr0=vr0=vr0db8meaabaqa ciaacaWaaeqabaqabeGaeaaakeaacuWGhbWrgaacamaaBaaaleaacq WGUbGBaeqaaOGaeiikaGIaeq4UdWMaeiykaKcaaa@3ADB@ . Для этого вернемся от переменной ξ к переменной x и введем параметр β = kα2:

  G ˜ n (λ)= 0 (i) n+1 βexp iβx+ iλ x J n (βx) i 2 J n1 (βx) J n+1 (βx) dx MathType@MTEF@5@5@+= feaahGart1ev3aqatCvAUjvDZnxAH5garuGtLDhDV52qaeXatLxBI9 gBaeXafv3ySLgzGmvETj2BSbqeeuuDJXwAKbsr4rNCHbGeaGqik8Lr pu0xbbf9q8WrFfeuY=Hhbbf9v8qqaqFr0xc9pk0xbba9q8WqFL0dir =xcvk9FHe9v8qqaq=dir=f0=yqaqVeLsFr0=vr0=vr0db8meaabaqa ciaacaWaaeqabaqabeGaeaaakeaacuWGhbWrgaacamaaBaaaleaacq WGUbGBaeqaaOGaeiikaGIaeq4UdWMaeiykaKIaeyypa0JaeyOeI0Ya a8qCaeaacqGGOaakcqGHsislcqWGPbqAcqGGPaqkdaahaaWcbeqaai abd6gaUjabgUcaRiabigdaXaaakiabek7aIjGbcwgaLjabcIha4jab cchaWnaabmaabaGaemyAaKMaeqOSdiMaemiEaGNaey4kaSYaaSaaae aacqWGPbqAcqaH7oaBaeaacqWG4baEaaaacaGLOaGaayzkaaaaleaa cqaIWaamaeaacqGHEisPa0Gaey4kIipakmaadmaabaGaemOsaO0aaS baaSqaaiabd6gaUbqabaGccqGGOaakcqaHYoGycqWG4baEcqGGPaqk cqGHsisldaWcaaqaaiabdMgaPbqaaiabikdaYaaadaqadaqaaiabdQ eaknaaBaaaleaacqWGUbGBcqGHsislcqaIXaqmaeqaaOGaeiikaGIa eqOSdiMaemiEaGNaeiykaKIaeyOeI0IaemOsaO0aaSbaaSqaaiabd6 gaUjabgUcaRiabigdaXaqabaGccqGGOaakcqaHYoGycqWG4baEcqGG PaqkaiaawIcacaGLPaaaaiaawUfacaGLDbaacqWGKbazcqWG4baEaa a@7F0C@ .

Представим интеграл в следующем виде:

G ˜ n (λ)= (i) n β β 0 1 x exp iβx+ iλ x J n (βx)dx MathType@MTEF@5@5@+= feaahGart1ev3aqatCvAUjvDZnxAH5garuGtLDhDV52qaeXatLxBI9 gBaeXafv3ySLgzGmvETj2BSbqeeuuDJXwAKbsr4rNCHbGeaGqik8Lr pu0xbbf9q8WrFfeuY=Hhbbf9v8qqaqFr0xc9pk0xbba9q8WqFL0dir =xcvk9FHe9v8qqaq=dir=f0=yqaqVeLsFr0=vr0=vr0db8meaabaqa ciaacaWaaeqabaqabeGaeaaakeaacuWGhbWrgaacamaaBaaaleaacq WGUbGBaeqaaOGaeiikaGIaeq4UdWMaeiykaKIaeyypa0JaeiikaGIa eyOeI0IaemyAaKMaeiykaKYaaWbaaSqabeaacqWGUbGBaaGccqaHYo GydaWcaaqaaiabgkGi2cqaaiabgkGi2kabek7aIbaadaqadaqaamaa pehabaWaaSaaaeaacqaIXaqmaeaacqWG4baEaaGagiyzauMaeiiEaG NaeiiCaa3aaeWaaeaacqWGPbqAcqaHYoGycqWG4baEcqGHRaWkdaWc aaqaaiabdMgaPjabeU7aSbqaaiabdIha4baaaiaawIcacaGLPaaacq WGkbGsdaWgaaWcbaGaemOBa4gabeaakiabcIcaOiabek7aIjabdIha 4jabcMcaPiabdsgaKjabdIha4bWcbaGaeGimaadabaGaeyOhIukani abgUIiYdaakiaawIcacaGLPaaaaaa@6A63@ .

Далее, пользуясь табличным интегралом [23]

01xexpβxαxJn(γx)dx=πin+1Jn2αβ2+γ2β1/2Hn(1)i2αβ2+γ2+β1/2

и выражением для вронскиана уравнения Бесселя

  J n (x) H ˙ n (1) (x) J ˙ n (x) H n (1) (x)= 2i πx , MathType@MTEF@5@5@+= feaahGart1ev3aqatCvAUjvDZnxAH5garuGtLDhDV52qaeXatLxBI9 gBaeXafv3ySLgzGmvETj2BSbqeeuuDJXwAKbsr4rNCHbGeaGqik8Lr pu0xbbf9q8WrFfeuY=Hhbbf9v8qqaqFr0xc9pk0xbba9q8WqFL0dir =xcvk9FHe9v8qqaq=dir=f0=yqaqVeLsFr0=vr0=vr0db8meaabaqa ciaacaWaaeqabaqabeGaeaaakeaacqWGkbGsdaWgaaWcbaGaemOBa4 gabeaakiabcIcaOiabdIha4jabcMcaPiqbdIeaizaacaWaa0baaSqa aiabd6gaUbqaaiabcIcaOiabigdaXiabcMcaPaaakiabcIcaOiabdI ha4jabcMcaPiabgkHiTiqbdQeakzaacaWaaSbaaSqaaiabd6gaUbqa baGccqGGOaakcqWG4baEcqGGPaqkcqWGibasdaqhaaWcbaGaemOBa4 gabaGaeiikaGIaeGymaeJaeiykaKcaaOGaeiikaGIaemiEaGNaeiyk aKIaeyypa0ZaaSaaaeaacqaIYaGmcqWGPbqAaeaacqaHapaCcqWG4b aEaaGaeiilaWcaaa@59F6@                                                                                                     (6)

получим выражение для G ˜ n (λ) MathType@MTEF@5@5@+= feaahGart1ev3aqatCvAUjvDZnxAH5garuGtLDhDV52qaeXatLxBI9 gBaeXafv3ySLgzGmvETj2BSbqeeuuDJXwAKbsr4rNCHbGeaGqik8Lr pu0xbbf9q8WrFfeuY=Hhbbf9v8qqaqFr0xc9pk0xbba9q8WqFL0dir =xcvk9FHe9v8qqaq=dir=f0=yqaqVeLsFr0=vr0=vr0db8meaabaqa ciaacaWaaeqabaqabeGaeaaakeaacuWGhbWrgaacamaaBaaaleaacq WGUbGBaeqaaOGaeiikaGIaeq4UdWMaeiykaKcaaa@3ADB@ :

G ˜ n (λ)=1+ J n 2k α 2 λ H ˙ n (1) 2k α 2 λ iπ 2k α 2 λ . MathType@MTEF@5@5@+= feaahGart1ev3aqatCvAUjvDZnxAH5garuGtLDhDV52qaeXatLxBI9 gBaeXafv3ySLgzGmvETj2BSbqeeuuDJXwAKbsr4rNCHbGeaGqik8Lr pu0xbbf9q8WrFfeuY=Hhbbf9v8qqaqFr0xc9pk0xbba9q8WqFL0dir =xcvk9FHe9v8qqaq=dir=f0=yqaqVeLsFr0=vr0=vr0db8meaabaqa ciaacaWaaeqabaqabeGaeaaakeaacuWGhbWrgaacamaaBaaaleaacq WGUbGBaeqaaOGaeiikaGIaeq4UdWMaeiykaKIaeyypa0JaeGymaeJa ey4kaSIaemOsaO0aaSbaaSqaaiabd6gaUbqabaGcdaqadaqaamaaka aabaGaeGOmaiJaem4AaSMaeqySde2aaWbaaSqabeaacqaIYaGmaaGc cqaH7oaBaSqabaaakiaawIcacaGLPaaacuWGibasgaGaamaaDaaale aacqWGUbGBaeaacqGGOaakcqaIXaqmcqGGPaqkaaGcdaqadaqaamaa kaaabaGaeGOmaiJaem4AaSMaeqySde2aaWbaaSqabeaacqaIYaGmaa GccqaH7oaBaSqabaaakiaawIcacaGLPaaacqWGPbqAcqaHapaCdaGc aaqaaiabikdaYiabdUgaRjabeg7aHnaaCaaaleqabaGaeGOmaidaaO Gaeq4UdWgaleqaaOGaeiOla4caaa@61AF@

Наконец, выражая V ˜ n (λ) MathType@MTEF@5@5@+= feaahGart1ev3aqatCvAUjvDZnxAH5garuGtLDhDV52qaeXatLxBI9 gBaeXafv3ySLgzGmvETj2BSbqeeuuDJXwAKbsr4rNCHbGeaGqik8Lr pu0xbbf9q8WrFfeuY=Hhbbf9v8qqaqFr0xc9pk0xbba9q8WqFL0dir =xcvk9FHe9v8qqaq=dir=f0=yqaqVeLsFr0=vr0=vr0db8meaabaqa ciaacaWaaeqabaqabeGaeaaakeaacuWGwbGvgaacamaaBaaaleaacq WGUbGBaeqaaOGaeiikaGIaeq4UdWMaeiykaKcaaa@3AF9@  из формулы (5)

  V ˜ n (λ)= k 2 ξ s exp ik r s 2 ξ s 2 iλ ξ s J n 2k r s 2 ξ s 2 λ iπ 2k α 2 λ H ˙ n (1) 2k α 2 λ ,λ>0 0,λ<0 MathType@MTEF@5@5@+= feaahGart1ev3aqatCvAUjvDZnxAH5garuGtLDhDV52qaeXatLxBI9 gBaeXafv3ySLgzGmvETj2BSbqeeuuDJXwAKbsr4rNCHbGeaGqik8Lr pu0xbbf9q8WrFfeuY=Hhbbf9v8qqaqFr0xc9pk0xbba9q8WqFL0dir =xcvk9FHe9v8qqaq=dir=f0=yqaqVeLsFr0=vr0=vr0db8meaabaqa ciaacaWaaeqabaqabeGaeaaakeaacuWGwbGvgaacamaaBaaaleaacq WGUbGBaeqaaOGaeiikaGIaeq4UdWMaeiykaKIaeyypa0Zaaiqaaeaa faqabeGabaaabaGaeyOeI0YaaSaaaeaacqWGRbWAdaahaaWcbeqaai abikdaYaaakiabe67a4naaBaaaleaacqWGZbWCaeqaaOGagiyzauMa eiiEaGNaeiiCaa3aaeWaaeaacqGHsisldaWcaaqaaiabdMgaPjabdU gaRjabdkhaYnaaDaaaleaacqWGZbWCaeaacqaIYaGmaaGccqaH+oaE daWgaaWcbaGaem4CamhabeaaaOqaaiabikdaYaaacqGHsislcqWGPb qAcqaH7oaBcqaH+oaEdaWgaaWcbaGaem4CamhabeaaaOGaayjkaiaa wMcaaiabdQeaknaaBaaaleaacqWGUbGBaeqaaOWaaeWaaeaadaGcaa qaaiabikdaYiabdUgaRjabdkhaYnaaDaaaleaacqWGZbWCaeaacqaI YaGmaaGccqaH+oaEdaqhaaWcbaGaem4CamhabaGaeGOmaidaaOGaeq 4UdWgaleqaaaGccaGLOaGaayzkaaaabaGaemyAaKMaeqiWda3aaOaa aeaacqaIYaGmcqWGRbWAcqaHXoqydaahaaWcbeqaaiabikdaYaaaki abeU7aSbWcbeaakiqbdIeaizaacaWaa0baaSqaaiabd6gaUbqaaiab cIcaOiabigdaXiabcMcaPaaakmaabmaabaWaaOaaaeaacqaIYaGmcq WGRbWAcqaHXoqydaahaaWcbeqaaiabikdaYaaakiabeU7aSbWcbeaa aOGaayjkaiaawMcaaaaacqGGSaalcqaH7oaBcqGH+aGpcqaIWaamae aacqaIWaamcqGGSaalcqaH7oaBcqGH8aapcqaIWaamaaaacaGL7baa aaa@8FF8@  

и снова пользуясь соотношением (6), вычисляем обратное преобразование Фурье и получаем выражение для функции U(ξ). Введем безразмерный параметр y = α2kx, характеризующий зависимость поля от аксиальной координаты точки наблюдения x, и будем далее его называть аксиальным параметром. Введем также безразмерные параметры ys = α2kxs и zs = αkrs, характеризующие положение источника относительно конуса. Тогда получаем следующие выражения для n-й моды падающего и рассеянного поля на поверхности конуса:

U n in y = (i) n α 2 k 2 2πi(y y s ) exp i( y 2 + z s 2 ) 2(y y s ) J n y z s y y s MathType@MTEF@5@5@+= feaahGart1ev3aqatCvAUjvDZnxAH5garuGtLDhDV52qaeXatLxBI9 gBaeXafv3ySLgzGmvETj2BSbqeeuuDJXwAKbsr4rNCHbGeaGqik8Lr pu0xbbf9q8WrFfeuY=Hhbbf9v8qqaqFr0xc9pk0xbba9q8WqFL0dir =xcvk9FHe9v8qqaq=dir=f0=yqaqVeLsFr0=vr0=vr0db8meaabaqa ciaacaWaaeqabaqabeGaeaaakeaacqWGvbqvdaqhaaWcbaGaemOBa4 gabaGaeeyAaKMaeeOBa4gaaOWaaeWaaeaacqWG5bqEaiaawIcacaGL PaaacqGH9aqpcqGGOaakcqGHsislcqWGPbqAcqGGPaqkdaahaaWcbe qaaiabd6gaUbaakmaalaaabaGaeqySde2aaWbaaSqabeaacqaIYaGm aaGccqWGRbWAdaahaaWcbeqaaiabikdaYaaaaOqaaiabikdaYiabec 8aWjabdMgaPjabcIcaOiabdMha5jabgkHiTiabdMha5naaBaaaleaa cqWGZbWCaeqaaOGaeiykaKcaaiGbcwgaLjabcIha4jabcchaWnaabm aabaWaaSaaaeaacqWGPbqAcqGGOaakcqWG5bqEdaahaaWcbeqaaiab ikdaYaaakiabgUcaRiabdQha6naaDaaaleaacqWGZbWCaeaacqaIYa GmaaGccqGGPaqkaeaacqaIYaGmcqGGOaakcqWG5bqEcqGHsislcqWG 5bqEdaWgaaWcbaGaem4CamhabeaakiabcMcaPaaaaiaawIcacaGLPa aacqWGkbGsdaWgaaWcbaGaemOBa4gabeaakmaabmaabaWaaSaaaeaa cqWG5bqEcqWG6bGEdaWgaaWcbaGaem4CamhabeaaaOqaaiabdMha5j abgkHiTiabdMha5naaBaaaleaacqWGZbWCaeqaaaaaaOGaayjkaiaa wMcaaaaa@7B9A@ ,                                                                                  (7)

U n sc y = α 2 k 2 2πy y s exp i z s 2 2 y s exp iy 2 × × 0 J ˙ n κ H ˙ n (1) κ H n (1) κ J n κ z s y s exp i κ 2 2y exp i κ 2 2 y s κdκ. MathType@MTEF@5@5@+= feaahGart1ev3aqatCvAUjvDZnxAH5garuGtLDhDV52qaeXatLxBI9 gBaeXafv3ySLgzGmvETj2BSbqeeuuDJXwAKbsr4rNCHbGeaGqik8Lr pu0xbbf9q8WrFfeuY=Hhbbf9v8qqaqFr0xc9pk0xbba9q8WqFL0dir =xcvk9FHe9v8qqaq=dir=f0=yqaqVeLsFr0=vr0=vr0db8meaabaqa ciaacaWaaeqabaqabeGaeaaakqaabeqaaiabdwfavnaaDaaaleaacq WGUbGBaeaacqqGZbWCcqqGJbWyaaGcdaqadaqaaiabdMha5bGaayjk aiaawMcaaiabg2da9iabgkHiTmaalaaabaGaeqySde2aaWbaaSqabe aacqaIYaGmaaGccqWGRbWAdaahaaWcbeqaaiabikdaYaaaaOqaaiab ikdaYiabec8aWjabdMha5jabdMha5naaBaaaleaacqWGZbWCaeqaaa aakiGbcwgaLjabcIha4jabcchaWnaabmaabaGaeyOeI0YaaSaaaeaa cqWGPbqAcqWG6bGEdaqhaaWcbaGaem4CamhabaGaeGOmaidaaaGcba GaeGOmaiJaemyEaK3aaSbaaSqaaiabdohaZbqabaaaaaGccaGLOaGa ayzkaaGagiyzauMaeiiEaGNaeiiCaa3aaeWaaeaadaWcaaqaaiabdM gaPjabdMha5bqaaiabikdaYaaaaiaawIcacaGLPaaacqGHxdaTaeaa cqGHxdaTdaWdXbqaamaalaaabaGafmOsaOKbaiaadaWgaaWcbaGaem OBa4gabeaakmaabmaabaGaeqOUdSgacaGLOaGaayzkaaaabaGafmis aGKbaiaadaqhaaWcbaGaemOBa4gabaGaeiikaGIaeGymaeJaeiykaK caaOWaaeWaaeaacqaH6oWAaiaawIcacaGLPaaaaaGaemisaG0aa0ba aSqaaiabd6gaUbqaaiabcIcaOiabigdaXiabcMcaPaaakmaabmaaba GaeqOUdSgacaGLOaGaayzkaaaaleaacqaIWaamaeaacqGHEisPa0Ga ey4kIipakiabdQeaknaaBaaaleaacqWGUbGBaeqaaOWaaeWaaeaacq aH6oWAdaWcaaqaaiabdQha6naaBaaaleaacqWGZbWCaeqaaaGcbaGa emyEaK3aaSbaaSqaaiabdohaZbqabaaaaaGccaGLOaGaayzkaaGagi yzauMaeiiEaGNaeiiCaa3aaeWaaeaadaWcaaqaaiabdMgaPjabeQ7a RnaaCaaaleqabaGaeGOmaidaaaGcbaGaeGOmaiJaemyEaKhaaaGaay jkaiaawMcaaiGbcwgaLjabcIha4jabcchaWnaabmaabaGaeyOeI0Ya aSaaaeaacqWGPbqAcqaH6oWAdaahaaWcbeqaaiabikdaYaaaaOqaai abikdaYiabdMha5naaBaaaleaacqWGZbWCaeqaaaaaaOGaayjkaiaa wMcaaiabeQ7aRjabdsgaKjabeQ7aRjabc6caUaaaaa@B33F@                                                                  (8)

Рассмотрим частный случай, когда источник расположен на оси конуса (rs = 0). Тогда будет возбуждаться только нулевая мода U0(y), и выражения для падающего и рассеянного поля на поверхности конуса существенно упрощаются:

  U 0 in y = α 2 k 2 2πi(y y s ) exp i y 2 2(y y s ) , U n in (y)=0, n=1,2,... MathType@MTEF@5@5@+= feaahGart1ev3aqatCvAUjvDZnxAH5garuGtLDhDV52qaeXatLxBI9 gBaeXafv3ySLgzGmvETj2BSbqeeuuDJXwAKbsr4rNCHbGeaGqik8Lr pu0xbbf9q8WrFfeuY=Hhbbf9v8qqaqFr0xc9pk0xbba9q8WqFL0dir =xcvk9FHe9v8qqaq=dir=f0=yqaqVeLsFr0=vr0=vr0db8meaabaqa ciaacaWaaeqabaqabeGaeaaakeaafaqabeqacaaabaGaemyvau1aa0 baaSqaaiabicdaWaqaaiabbMgaPjabb6gaUbaakmaabmaabaGaemyE aKhacaGLOaGaayzkaaGaeyypa0ZaaSaaaeaacqaHXoqydaahaaWcbe qaaiabikdaYaaakiabdUgaRnaaCaaaleqabaGaeGOmaidaaaGcbaGa eGOmaiJaeqiWdaNaemyAaKMaeiikaGIaemyEaKNaeyOeI0IaemyEaK 3aaSbaaSqaaiabdohaZbqabaGccqGGPaqkaaGagiyzauMaeiiEaGNa eiiCaa3aaeWaaeaadaWcaaqaaiabdMgaPjabdMha5naaCaaaleqaba GaeGOmaidaaaGcbaGaeGOmaiJaeiikaGIaemyEaKNaeyOeI0IaemyE aK3aaSbaaSqaaiabdohaZbqabaGccqGGPaqkaaaacaGLOaGaayzkaa GaeiilaWcabaqbaeqabeGaaaqaaiabdwfavnaaDaaaleaacqWGUbGB aeaacqWGPbqAcqWGUbGBaaGccqGGOaakcqWG5bqEcqGGPaqkcqGH9a qpcqaIWaamcqGGSaalaeaacqWGUbGBcqGH9aqpcqaIXaqmcqGGSaal cqaIYaGmcqGGSaalcqGGUaGlcqGGUaGlcqGGUaGlaaaaaaaa@75B1@                                                          (9)

  U 0 sc y = α 2 k 2 2πy y s exp iy 2 0 J ˙ 0 κ H ˙ 0 (1) κ H 0 (1) κ exp i κ 2 2y exp i κ 2 2 y s κdκ, U n sc (y)=0, n=1,2,.... MathType@MTEF@5@5@+= feaahGart1ev3aqatCvAUjvDZnxAH5garuGtLDhDV52qaeXatLxBI9 gBaeXafv3ySLgzGmvETj2BSbqeeuuDJXwAKbsr4rNCHbGeaGqik8Lr pu0xbbf9q8WrFfeuY=Hhbbf9v8qqaqFr0xc9pk0xbba9q8WqFL0dir =xcvk9FHe9v8qqaq=dir=f0=yqaqVeLsFr0=vr0=vr0db8meaabaqa ciaacaWaaeqabaqabeGaeaaakeaafaqabeGabaaabaGaemyvau1aa0 baaSqaaiabicdaWaqaaiabbohaZjabbogaJbaakmaabmaabaGaemyE aKhacaGLOaGaayzkaaGaeyypa0JaeyOeI0YaaSaaaeaacqaHXoqyda ahaaWcbeqaaiabikdaYaaakiabdUgaRnaaCaaaleqabaGaeGOmaida aaGcbaGaeGOmaiJaeqiWdaNaemyEaKNaemyEaK3aaSbaaSqaaiabdo haZbqabaaaaOGagiyzauMaeiiEaGNaeiiCaa3aaeWaaeaadaWcaaqa aiabdMgaPjabdMha5bqaaiabikdaYaaaaiaawIcacaGLPaaadaWdXb qaamaalaaabaGafmOsaOKbaiaadaWgaaWcbaGaeGimaadabeaakmaa bmaabaGaeqOUdSgacaGLOaGaayzkaaaabaGafmisaGKbaiaadaqhaa WcbaGaeGimaadabaGaeiikaGIaeGymaeJaeiykaKcaaOWaaeWaaeaa cqaH6oWAaiaawIcacaGLPaaaaaGaemisaG0aa0baaSqaaiabicdaWa qaaiabcIcaOiabigdaXiabcMcaPaaakmaabmaabaGaeqOUdSgacaGL OaGaayzkaaaaleaacqaIWaamaeaacqGHEisPa0Gaey4kIipakiGbcw gaLjabcIha4jabcchaWnaabmaabaWaaSaaaeaacqWGPbqAcqaH6oWA daahaaWcbeqaaiabikdaYaaaaOqaaiabikdaYiabdMha5baaaiaawI cacaGLPaaacyGGLbqzcqGG4baEcqGGWbaCdaqadaqaaiabgkHiTmaa laaabaGaemyAaKMaeqOUdS2aaWbaaSqabeaacqaIYaGmaaaakeaacq aIYaGmcqWG5bqEdaWgaaWcbaGaem4CamhabeaaaaaakiaawIcacaGL PaaacqaH6oWAcqWGKbazcqaH6oWAcqGGSaalaeaafaqabeqacaaaba Gaemyvau1aa0baaSqaaiabd6gaUbqaaiabbohaZjabbogaJbaakiab cIcaOiabdMha5jabcMcaPiabg2da9iabicdaWiabcYcaSaqaaiabd6 gaUjabg2da9iabigdaXiabcYcaSiabikdaYiabcYcaSiabc6caUiab c6caUiabc6caUiabc6caUaaaaaaaaa@A5EA@                                       (10)

Аналогичным образом вблизи поверхности конуса падающее и полное поле можно представить в виде ряда Фурье по угловой координате:

u(x,r,φ)= n= + u n (x,r) e inφ MathType@MTEF@5@5@+= feaahGart1ev3aqatCvAUjvDZnxAH5garuGtLDhDV52qaeXatLxBI9 gBaeXafv3ySLgzGmvETj2BSbqeeuuDJXwAKbsr4rNCHbGeaGqik8Lr pu0xbbf9q8WrFfeuY=Hhbbf9v8qqaqFr0xc9pk0xbba9q8WqFL0dir =xcvk9FHe9v8qqaq=dir=f0=yqaqVeLsFr0=vr0=vr0db8meaabaqa ciaacaWaaeqabaqabeGaeaaakeaacqWG1bqDcqGGOaakcqWG4baEcq GGSaalcqWGYbGCcqGGSaalcqaHgpGAcqGGPaqkcqGH9aqpdaaeWbqa aiabdwha1naaBaaaleaacqWGUbGBaeqaaOGaeiikaGIaemiEaGNaei ilaWIaemOCaiNaeiykaKIaemyzau2aaWbaaSqabeaacqWGPbqAcqWG UbGBcqaHgpGAaaaabaGaemOBa4Maeyypa0JaeyOeI0IaeyOhIukaba Gaey4kaSIaeyOhIukaniabggHiLdaaaa@5718@ ,  u n (x,r)= 1 2π 0 2π u(x,r,φ) e inφ dφ MathType@MTEF@5@5@+= feaahGart1ev3aqatCvAUjvDZnxAH5garuGtLDhDV52qaeXatLxBI9 gBaeXafv3ySLgzGmvETj2BSbqeeuuDJXwAKbsr4rNCHbGeaGqik8Lr pu0xbbf9q8WrFfeuY=Hhbbf9v8qqaqFr0xc9pk0xbba9q8WqFL0dir =xcvk9FHe9v8qqaq=dir=f0=yqaqVeLsFr0=vr0=vr0db8meaabaqa ciaacaWaaeqabaqabeGaeaaakeaacqWG1bqDdaWgaaWcbaGaemOBa4 gabeaakiabcIcaOiabdIha4jabcYcaSiabdkhaYjabcMcaPiabg2da 9maalaaabaGaeGymaedabaGaeGOmaiJaeqiWdahaamaapehabaGaem yDauNaeiikaGIaemiEaGNaeiilaWIaemOCaiNaeiilaWIaeqOXdOMa eiykaKIaemyzau2aaWbaaSqabeaacqGHsislcqWGPbqAcqWGUbGBcq aHgpGAaaGccqWGKbazcqaHgpGAaSqaaiabicdaWaqaaiabikdaYiab ec8aWbqdcqGHRiI8aaaa@5B7F@ .

Таким же образом получаем итоговое выражение для n-й моды падающего и рассеянного поля во всем пространстве (помимо аксиального параметра y вводится безразмерный параметр z = αk(r MathType@MTEF@5@5@+= feaahGart1ev3aqatCvAUfeBSjuyZL2yd9gzLbvyNv2CaerbuLwBLn hiov2DGi1BTfMBaeXatLxBI9gBaerbd9wDYLwzYbItLDharqqtubsr 4rNCHbGeaGqiVu0Je9sqqrpepC0xbbL8F4rqqrFfpeea0xe9Lq=Jc9 vqaqpepm0xbba9pwe9Q8fs0=yqaqpepae9pg0FirpepeKkFr0xfr=x fr=xb9adbaqaaeGaciGaaiaabeqaamaabaabaaGcbaqef4uz3r3BUb acfiqcLbvaqaaaaaaaaaWdbiaa=nbiaaa@3A2B@  αx), характеризующий зависимость поля от радиальной координаты точки наблюдения r; далее параметр z будем называть радиальным параметром):

u n in y,z = (i) n α 2 k 2 2πi(y y s ) exp i( (y+z) 2 + z s 2 ) 2(y y s ) J n (y+z) z s y y s MathType@MTEF@5@5@+= feaahGart1ev3aqatCvAUjvDZnxAH5garuGtLDhDV52qaeXatLxBI9 gBaeXafv3ySLgzGmvETj2BSbqeeuuDJXwAKbsr4rNCHbGeaGqik8Lr pu0xbbf9q8WrFfeuY=Hhbbf9v8qqaqFr0xc9pk0xbba9q8WqFL0dir =xcvk9FHe9v8qqaq=dir=f0=yqaqVeLsFr0=vr0=vr0db8meaabaqa ciaacaWaaeqabaqabeGaeaaakeaacqWG1bqDdaqhaaWcbaGaemOBa4 gabaGaeeyAaKMaeeOBa4gaaOWaaeWaaeaacqWG5bqEcqGGSaalcqWG 6bGEaiaawIcacaGLPaaacqGH9aqpcqGGOaakcqGHsislcqWGPbqAcq GGPaqkdaahaaWcbeqaaiabd6gaUbaakmaalaaabaGaeqySde2aaWba aSqabeaacqaIYaGmaaGccqWGRbWAdaahaaWcbeqaaiabikdaYaaaaO qaaiabikdaYiabec8aWjabdMgaPjabcIcaOiabdMha5jabgkHiTiab dMha5naaBaaaleaacqWGZbWCaeqaaOGaeiykaKcaaiGbcwgaLjabcI ha4jabcchaWnaabmaabaWaaSaaaeaacqWGPbqAcqGGOaakcqGGOaak cqWG5bqEcqGHRaWkcqWG6bGEcqGGPaqkdaahaaWcbeqaaiabikdaYa aakiabgUcaRiabdQha6naaDaaaleaacqWGZbWCaeaacqaIYaGmaaGc cqGGPaqkaeaacqaIYaGmcqGGOaakcqWG5bqEcqGHsislcqWG5bqEda WgaaWcbaGaem4CamhabeaakiabcMcaPaaaaiaawIcacaGLPaaacqWG kbGsdaWgaaWcbaGaemOBa4gabeaakmaabmaabaWaaSaaaeaacqGGOa akcqWG5bqEcqGHRaWkcqWG6bGEcqGGPaqkcqWG6bGEdaWgaaWcbaGa em4CamhabeaaaOqaaiabdMha5jabgkHiTiabdMha5naaBaaaleaacq WGZbWCaeqaaaaaaOGaayjkaiaawMcaaaaa@8659@ ,

u n sc y,z = α 2 k 2 2πy y s exp i z s 2 2 y s exp iy 2 1+ z y 2 × × 0 J ˙ n κ H ˙ n (1) κ H n (1) κ 1+ z y J n κ z s y s exp i κ 2 2y exp i κ 2 2 y s κdκ. MathType@MTEF@5@5@+= feaahGart1ev3aqatCvAUjvDZnxAH5garuGtLDhDV52qaeXatLxBI9 gBaeXafv3ySLgzGmvETj2BSbqeeuuDJXwAKbsr4rNCHbGeaGqik8Lr pu0xbbf9q8WrFfeuY=Hhbbf9v8qqaqFr0xc9pk0xbba9q8WqFL0dir =xcvk9FHe9v8qqaq=dir=f0=yqaqVeLsFr0=vr0=vr0db8meaabaqa ciaacaWaaeqabaqabeGaeaaakqaabeqaaiabdwha1naaDaaaleaacq WGUbGBaeaacqqGZbWCcqqGJbWyaaGcdaqadaqaaiabdMha5jabcYca SiabdQha6bGaayjkaiaawMcaaiabg2da9iabgkHiTmaalaaabaGaeq ySde2aaWbaaSqabeaacqaIYaGmaaGccqWGRbWAdaahaaWcbeqaaiab ikdaYaaaaOqaaiabikdaYiabec8aWjabdMha5jabdMha5naaBaaale aacqWGZbWCaeqaaaaakiGbcwgaLjabcIha4jabcchaWnaabmaabaGa eyOeI0YaaSaaaeaacqWGPbqAcqWG6bGEdaqhaaWcbaGaem4Camhaba GaeGOmaidaaaGcbaGaeGOmaiJaemyEaK3aaSbaaSqaaiabdohaZbqa baaaaaGccaGLOaGaayzkaaGagiyzauMaeiiEaGNaeiiCaa3aaeWaae aadaWcaaqaaiabdMgaPjabdMha5bqaaiabikdaYaaadaqadaqaaiab igdaXiabgUcaRmaalaaabaGaemOEaOhabaGaemyEaKhaaaGaayjkai aawMcaamaaCaaaleqabaGaeGOmaidaaaGccaGLOaGaayzkaaGaey41 aqlabaGaey41aq7aa8qCaeaadaWcaaqaaiqbdQeakzaacaWaaSbaaS qaaiabd6gaUbqabaGcdaqadaqaaiabeQ7aRbGaayjkaiaawMcaaaqa aiqbdIeaizaacaWaa0baaSqaaiabd6gaUbqaaiabcIcaOiabigdaXi abcMcaPaaakmaabmaabaGaeqOUdSgacaGLOaGaayzkaaaaaiabdIea inaaDaaaleaacqWGUbGBaeaacqGGOaakcqaIXaqmcqGGPaqkaaGcda qadaqaaiabeQ7aRnaabmaabaGaeGymaeJaey4kaSYaaSaaaeaacqWG 6bGEaeaacqWG5bqEaaaacaGLOaGaayzkaaaacaGLOaGaayzkaaaale aacqaIWaamaeaacqGHEisPa0Gaey4kIipakiabdQeaknaaBaaaleaa cqWGUbGBaeqaaOWaaeWaaeaacqaH6oWAdaWcaaqaaiabdQha6naaBa aaleaacqWGZbWCaeqaaaGcbaGaemyEaK3aaSbaaSqaaiabdohaZbqa baaaaaGccaGLOaGaayzkaaGagiyzauMaeiiEaGNaeiiCaa3aaeWaae aadaWcaaqaaiabdMgaPjabeQ7aRnaaCaaaleqabaGaeGOmaidaaaGc baGaeGOmaiJaemyEaKhaaaGaayjkaiaawMcaaiGbcwgaLjabcIha4j abcchaWnaabmaabaGaeyOeI0YaaSaaaeaacqWGPbqAcqaH6oWAdaah aaWcbeqaaiabikdaYaaaaOqaaiabikdaYiabdMha5naaBaaaleaacq WGZbWCaeqaaaaaaOGaayjkaiaawMcaaiabeQ7aRjabdsgaKjabeQ7a Rjabc6caUaaaaa@C3CB@                                          (11)

Выражение (11) представляет собой решение задачи, и в настоящей работе строится впервые.

В случае, когда источник расположен на оси конуса (rs = 0), выражения для падающего и рассеянного поля имеют вид:

 u0iny,z=α2k22πi(yys)expi(y+z)22(yys),unin(y,z)=0,n=1,2,...                                      (12)   

u0sc(y,z)=α2k22πyysexpiy21+zy2×0J˙0κH˙0(1)κH0(1)κ1+zyexpiκ22yexpiκ22ysκdκ,unsc(y,z)=0,n=1,2,....        (13)

При устремлении xs к бесконечности c соответствующим масштабированием амплитуды и фазы источника, (10) и (13) переходят в решения (47) и (48) из [9] для случая падающей плоской волны.

МЕТОДИКА ИЗМЕРЕНИЯ

При экспериментальном исследовании дифракции ультразвуковых волн возникает ряд трудностей. При использовании протяженных сигналов необходимо, чтобы помещение, где проводится эксперимент, было достаточно большим по объему, чтобы отраженные сигналы не успевали приходить к приемнику, иначе в принимаемом сигнале будут присутствовать многочисленные переотражения. Использование же импульсных сигналов вносит ограничение в разрешающую способность системы, к тому же реализовать, например, дельта-импульс весьма проблематично. Эту проблему решают корреляционные методы, одним из которых является метод последовательности максимальной длины (M-последовательности), его подробное изложение дается, например, в [24]. Данный метод заключается в том, что в качестве зондирующего сигнала используется псевдослучайная последовательность Mk, представляющая собой последовательность из +1 и -1. Более подробно про генерацию M - последовательности можно посмотреть в [25]. Одним из важнейших свойств M - последовательности является то, что ее автокорреляционная функция близка к единичному дельта-импульсу. Из этого следует, что импульсный отклик системы может быть с хорошей точностью измерен путем вычисления взаимной корреляции сигнала, отправляемого на излучатель, с сигналом, измеряемым на приемнике.

Данный метод хорошо работает, когда в качестве источника используется широкополосный излучатель. Однако, в рамках настоящей работы проводится исследование дифракции ультразвуковых волн. Как известно, в ультразвуковом диапазоне эффективные излучатели звука являются резонансными, т.е. имеющими узкую частотную полосу. В таком случае использование в качестве посылки широкополосного сигнала не является оптимальным решением, и возникает необходимость модифицировать метод M -последовательности, чтобы расширить его применимость на случай узкополосных излучателей. Опишем данную методику. Блок-схема метода приведена на рис. 2.

 

Рис. 2. Блок-схема эксперимента.

 

На генераторе сигналов помимо M -последовательности генерируется несущий синусоидальный сигнал s(t) = cos(ɷ0t), ɷ0 = 2πf0, где частота f0 соответствует резонансной частоте излучателя. Тактовая частота M -последовательности должна быть много меньше частоты несущего сигнала. Эти сигналы перемножаются, т.е. проводится фазовая манипуляция сигнала s(t) M -последовательностью. Фазоманипулированный сигнал cos(ɷ0t + m(t)π), m(t) = 0, 1 подается на излучатель. На приемнике измеряется дифрагированное поле R(t). Сигнал с приемника усиливается, деманипулируется и коррелируется с исходной M -последовательностью. В результате восстанавливается произведение импульсного отклика в системе H(t) в исследуемой частотной полосе и фазового множителя exp(iɷ0t). На импульсный отклик накладывается временное окно, соответствующее времени прихода полезных сигналов. Наконец, с помощью преобразования Фурье вычисляется компонента частотного отклика, соответствующая резонансной частоте излучателя. Данная компонента и является результатом измерений.

Покажем, что описанная выше процедура в действительности ведет к измерению импульсного отклика в заданной частотной полосе. Для простоты будем рассматривать непрерывные функции. В частности, предположим, что имеется непрерывный аналог M -последовательности M(t), c автокорреляционной функцией, близкой к дельта-функции:

M(τ)M(τt) dτδ(t). MathType@MTEF@5@5@+= feaahGart1ev3aqatCvAUjvDZnxAH5garuGtLDhDV52qaeXatLxBI9 gBaeXafv3ySLgzGmvETj2BSbqeeuuDJXwAKbsr4rNCHbGeaGqik8Lr pu0xbbf9q8WrFfeuY=Hhbbf9v8qqaqFr0xc9pk0xbba9q8WqFL0dir =xcvk9FHe9v8qqaq=dir=f0=yqaqVeLsFr0=vr0=vr0db8meaabaqa ciaacaWaaeqabaqabeGaeaaakeaadaWdXbqaaiabd2eanjabcIcaOi abes8a0jabcMcaPiabd2eanjabcIcaOiabes8a0jabgkHiTiabdsha 0jabcMcaPaWcbaGaeyOeI0IaeyOhIukabaGaeyOhIukaniabgUIiYd GccqWGKbazcqaHepaDcqGHijYUcqaH0oazcqGGOaakcqWG0baDcqGG PaqkcqGGUaGlaaa@50FB@                                                                                                             (14)

Также для простоты будем рассматривать не действительные, а аналитические сигналы, в том числе заменим функцию s(t) = cos(ɷ0t) на s(t) = exp(-iɷ0t).

Как известно, сигнал на выходе линейной системы представляет собой свертку входного сигнала и импульсного отклика. Поэтому поле на приемнике R(t) можно записать в следующем виде:

R(t)= + M(τ)exp(i ω 0 τ)H(tτ)dτ . MathType@MTEF@5@5@+= feaahGart1ev3aqatCvAUjvDZnxAH5garuGtLDhDV52qaeXatLxBI9 gBaeXafv3ySLgzGmvETj2BSbqeeuuDJXwAKbsr4rNCHbGeaGqik8Lr pu0xbbf9q8WrFfeuY=Hhbbf9v8qqaqFr0xc9pk0xbba9q8WqFL0dir =xcvk9FHe9v8qqaq=dir=f0=yqaqVeLsFr0=vr0=vr0db8meaabaqa ciaacaWaaeqabaqabeGaeaaakeaacqWGsbGucqGGOaakcqWG0baDcq GGPaqkcqGH9aqpdaWdXbqaaiabd2eanjabcIcaOiabes8a0jabcMca PiGbcwgaLjabcIha4jabcchaWjabcIcaOiabgkHiTiabdMgaPjabeM 8a3naaBaaaleaacqaIWaamaeqaaOGaeqiXdqNaeiykaKIaemisaGKa eiikaGIaemiDaqNaeyOeI0IaeqiXdqNaeiykaKIaemizaqMaeqiXdq haleaacqGHsislcqGHEisPaeaacqGHRaWkcqGHEisPa0Gaey4kIipa kiabc6caUaaa@5D94@                                                                                         (15)

Домножим правую и левую часть (15) на exp(iɷ0t), т.е. проведем деманипуляцию сигнала R(t):

exp(i ω 0 t)R(t)= + M(τ)exp(i ω 0 (tτ))H(tτ)dτ . MathType@MTEF@5@5@+= feaahGart1ev3aqatCvAUjvDZnxAH5garuGtLDhDV52qaeXatLxBI9 gBaeXafv3ySLgzGmvETj2BSbqeeuuDJXwAKbsr4rNCHbGeaGqik8Lr pu0xbbf9q8WrFfeuY=Hhbbf9v8qqaqFr0xc9pk0xbba9q8WqFL0dir =xcvk9FHe9v8qqaq=dir=f0=yqaqVeLsFr0=vr0=vr0db8meaabaqa ciaacaWaaeqabaqabeGaeaaakeaacyGGLbqzcqGG4baEcqGGWbaCcq GGOaakcqWGPbqAcqaHjpWDdaWgaaWcbaGaeGimaadabeaakiabdsha 0jabcMcaPiabdkfasjabcIcaOiabdsha0jabcMcaPiabg2da9maape habaGaemyta0KaeiikaGIaeqiXdqNaeiykaKIagiyzauMaeiiEaGNa eiiCaaNaeiikaGIaemyAaKMaeqyYdC3aaSbaaSqaaiabicdaWaqaba GccqGGOaakcqWG0baDcqGHsislcqaHepaDcqGGPaqkcqGGPaqkcqWG ibascqGGOaakcqWG0baDcqGHsislcqaHepaDcqGGPaqkcqWGKbazcq aHepaDaSqaaiabgkHiTiabg6HiLcqaaiabgUcaRiabg6HiLcqdcqGH RiI8aOGaeiOla4caaa@6C5A@

Вычислим корреляционную функцию правой и левой части с M(t). Учитывая (14), получим:

C(t) exp(i ω 0 τ)R(τ)M(τt) dτexp(i ω 0 t)H(t). MathType@MTEF@5@5@+= feaahGart1ev3aqatCvAUjvDZnxAH5garuGtLDhDV52qaeXatLxBI9 gBaeXafv3ySLgzGmvETj2BSbqeeuuDJXwAKbsr4rNCHbGeaGqik8Lr pu0xbbf9q8WrFfeuY=Hhbbf9v8qqaqFr0xc9pk0xbba9q8WqFL0dir =xcvk9FHe9v8qqaq=dir=f0=yqaqVeLsFr0=vr0=vr0db8meaabaqa ciaacaWaaeqabaqabeGaeaaakeaacqWGdbWqcqGGOaakcqWG0baDcq GGPaqkcqGHHjIUdaWdXbqaaiGbcwgaLjabcIha4jabcchaWjabcIca OiabdMgaPjabeM8a3naaBaaaleaacqaIWaamaeqaaOGaeqiXdqNaei ykaKIaemOuaiLaeiikaGIaeqiXdqNaeiykaKIaemyta0KaeiikaGIa eqiXdqNaeyOeI0IaemiDaqNaeiykaKcaleaacqGHsislcqGHEisPae aacqGHEisPa0Gaey4kIipakiabdsgaKjabes8a0jabgIKi7kGbcwga LjabcIha4jabcchaWjabcIcaOiabdMgaPjabeM8a3naaBaaaleaacq aIWaamaeqaaOGaemiDaqNaeiykaKIaemisaGKaeiikaGIaemiDaqNa eiykaKIaeiOla4caaa@6E0E@

Введем прямое и обратное преобразование Фурье во времени для произвольной функции f(t):

f ¯ (ω)= + f(t) exp(iωt)dt, MathType@MTEF@5@5@+= feaahGart1ev3aqatCvAUjvDZnxAH5garuGtLDhDV52qaeXatLxBI9 gBaeXafv3ySLgzGmvETj2BSbqeeuuDJXwAKbsr4rNCHbGeaGqik8Lr pu0xbbf9q8WrFfeuY=Hhbbf9v8qqaqFr0xc9pk0xbba9q8WqFL0dir =xcvk9FHe9v8qqaq=dir=f0=yqaqVeLsFr0=vr0=vr0db8meaabaqa ciaacaWaaeqabaqabeGaeaaakeaacuWGMbGzgaqeaiabcIcaOiabeM 8a3jabcMcaPiabg2da9maapehabaGaemOzayMaeiikaGIaemiDaqNa eiykaKcaleaacqGHsislcqGHEisPaeaacqGHRaWkcqGHEisPa0Gaey 4kIipakiGbcwgaLjabcIha4jabcchaWjabcIcaOiabdMgaPjabeM8a 3jabdsha0jabcMcaPiabdsgaKjabdsha0jabcYcaSaaa@5463@   f(t)= 1 2π + f ¯ (ω)exp(iωt)dω . MathType@MTEF@5@5@+= feaahGart1ev3aqatCvAUjvDZnxAH5garuGtLDhDV52qaeXatLxBI9 gBaeXafv3ySLgzGmvETj2BSbqeeuuDJXwAKbsr4rNCHbGeaGqik8Lr pu0xbbf9q8WrFfeuY=Hhbbf9v8qqaqFr0xc9pk0xbba9q8WqFL0dir =xcvk9FHe9v8qqaq=dir=f0=yqaqVeLsFr0=vr0=vr0db8meaabaqa ciaacaWaaeqabaqabeGaeaaakeaacqWGMbGzcqGGOaakcqWG0baDcq GGPaqkcqGH9aqpdaWcaaqaaiabigdaXaqaaiabikdaYiabec8aWbaa daWdXbqaaiqbdAgaMzaaraGaeiikaGIaeqyYdCNaeiykaKIagiyzau MaeiiEaGNaeiiCaaNaeiikaGIaeyOeI0IaemyAaKMaeqyYdCNaemiD aqNaeiykaKIaemizaqMaeqyYdChaleaacqGHsislcqGHEisPaeaacq GHRaWkcqGHEisPa0Gaey4kIipakiabc6caUaaa@595F@

Тогда, переходя в Фурье-область и пользуясь теоремой о сдвиге по частоте, получим:

C ¯ (ω) H ¯ (ω+ ω 0 ). MathType@MTEF@5@5@+= feaahGart1ev3aqatCvAUjvDZnxAH5garuGtLDhDV52qaeXatLxBI9 gBaeXafv3ySLgzGmvETj2BSbqeeuuDJXwAKbsr4rNCHbGeaGqik8Lr pu0xbbf9q8WrFfeuY=Hhbbf9v8qqaqFr0xc9pk0xbba9q8WqFL0dir =xcvk9FHe9v8qqaq=dir=f0=yqaqVeLsFr0=vr0=vr0db8meaabaqa ciaacaWaaeqabaqabeGaeaaakeaacuWGdbWqgaqeaiabcIcaOiabeM 8a3jabcMcaPiabgIKi7kqbdIeaizaaraGaeiikaGIaeqyYdCNaey4k aSIaeqyYdC3aaSbaaSqaaiabicdaWaqabaGccqGGPaqkcqGGUaGlaa a@4472@

Таким образом, спектр взаимно-корреляционной функции деманипулированного сигнала приблизительно равен частотному отклику системы, сдвинутому на ω 0 MathType@MTEF@5@5@+= feaahGart1ev3aqatCvAUjvDZnxAH5garuGtLDhDV52qaeXatLxBI9 gBaeXafv3ySLgzGmvETj2BSbqeeuuDJXwAKbsr4rNCHbGeaGqik8Lr pu0xbbf9q8WrFfeuY=Hhbbf9v8qqaqFr0xc9pk0xbba9q8WqFL0dir =xcvk9FHe9v8qqaq=dir=f0=yqaqVeLsFr0=vr0=vr0db8meaabaqa ciaacaWaaeqabaqabeGaeaaakeaacqaHjpWDdaWgaaWcbaGaeGimaa dabeaaaaa@379B@ . В частности, нулевая компонента спектра коррелированного сигнала соответствует частотному отклику на резонансной частоте излучателя.

На практике для корректной работы алгоритма сигналы необходимо преобразовать к аналитическому представлению с помощью преобразования Гильберта. Например, принятый действительный сигнал R(t) преобразуется в аналитический R ^ t =R t i R t MathType@MTEF@5@5@+= feaahGart1ev3aqatCvAUfeBSjuyZL2yd9gzLbvyNv2CaerbuLwBLn hiov2DGi1BTfMBaeXatLxBI9gBaerbd9wDYLwzYbItLDharqqtubsr 4rNCHbGeaGqiVu0Je9sqqrpepC0xbbL8F4rqqrFfpeea0xe9Lq=Jc9 vqaqpepm0xbba9pwe9Q8fs0=yqaqpepae9pg0FirpepeKkFr0xfr=x fr=xb9adbaqaaeGaciGaaiaabeqaamaabaabaaGcbaGabmOuayaaja WaaeWaaeaacaWG0baacaGLOaGaayzkaaGaeyypa0JaamOuamaabmaa baGaamiDaaGaayjkaiaawMcaaiabgkHiTiaadMgacaWGsbWaaSbaaS qaaiabgwQiEbqabaGcdaqadaqaaiaadshaaiaawIcacaGLPaaaaaa@44DB@ , где

R (t)= 1 π + R(τ) tτ dτ . MathType@MTEF@5@5@+= feaahGart1ev3aqatCvAUjvDZnxAH5garuGtLDhDV52qaeXatLxBI9 gBaeXafv3ySLgzGmvETj2BSbqeeuuDJXwAKbsr4rNCHbGeaGqik8Lr pu0xbbf9q8WrFfeuY=Hhbbf9v8qqaqFr0xc9pk0xbba9q8WqFL0dir =xcvk9FHe9v8qqaq=dir=f0=yqaqVeLsFr0=vr0=vr0db8meaabaqa ciaacaWaaeqabaqabeGaeaaakeaacqWGsbGudaWgaaWcbaGaeyyPI4 fabeaakiabcIcaOiabdsha0jabcMcaPiabg2da9maalaaabaGaeGym aedabaGaeqiWdahaamaapehabaWaaSaaaeaacqWGsbGucqGGOaakcq aHepaDcqGGPaqkaeaacqWG0baDcqGHsislcqaHepaDaaGaemizaqMa eqiXdqhaleaacqGHsislcqGHEisPaeaacqGHRaWkcqGHEisPa0Gaey 4kIipakiabc6caUaaa@52A3@

Интеграл понимается в смысле главного значения.

В данном эксперименте в качестве источника звука использовался пьезоэлектрический излучатель с резонансной частотой 40 кГц, а в качестве приемника — 1/8-дюймовый микрофон Brüel & Kjær. В качестве АЦП и ЦАП использовался осциллограф.

ИЗМЕРЕНИЯ В СВОБОДНОМ ПОЛЕ

В свободном поле давление, создаваемое монопольным точечным источником на расстоянии r в момент времени t, описывается следующей формулой:

  p(r,t)= ρ 0 4πr W t r c , MathType@MTEF@5@5@+= feaahGart1ev3aqatCvAUjvDZnxAH5garuGtLDhDV52qaeXatLxBI9 gBaeXafv3ySLgzGmvETj2BSbqeeuuDJXwAKbsr4rNCHbGeaGqik8Lr pu0xbbf9q8WrFfeuY=Hhbbf9v8qqaqFr0xc9pk0xbba9q8WqFL0dir =xcvk9FHe9v8qqaq=dir=f0=yqaqVeLsFr0=vr0=vr0db8meaabaqa ciaacaWaaeqabaqabeGaeaaakeaacqWGWbaCcqGGOaakcqWGYbGCcq GGSaalcqWG0baDcqGGPaqkcqGH9aqpdaWcaaqaaiabeg8aYnaaBaaa leaacqaIWaamaeqaaaGcbaGaeGinaqJaeqiWdaNaemOCaihaaiabdE faxnaabmaabaGaemiDaqNaeyOeI0YaaSaaaeaacqWGYbGCaeaacqWG JbWyaaaacaGLOaGaayzkaaGaeiilaWcaaa@4C71@                                                                                                     (16)

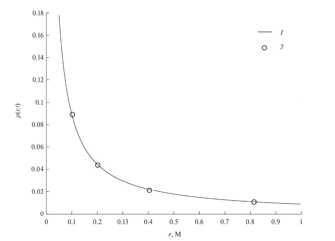
где W — производная объемной скорости источника по времени. Для проверки монопольности используемого пьезоэлектрического излучателя и нахождения величины W проводился эксперимент в свободном поле по вышеописанной методике на различных расстояниях. Измерения проводились на расстояниях от 10 до 80 см. Результаты представлены на рис. 3.

 

Рис. 3. Результаты эксперимента в свободном поле. Линия 1 – зависимость, выраженная формулой (16), 2 – измеренные значения поля.

 

ИЗМЕРЕНИЯ ПОЛЯ НА ПОВЕРХНОСТИ КОНУСА

С помощью вышеописанной методики было измерено полное поле на поверхности тонкого жесткого конуса U0(y) в случае аксиального расположения источника, вычисляемое с помощью формул (9)–(10). Для данного эксперимента был изготовлен конус из дюралюминия длиной 30 см и углом раствора 2arctg(α) = 26.2° (см. рис. 4).

 

Рис. 4. Фотография экспериментального стенда

 

Так как акустический импеданс дюралюминия много больше акустического импеданса воздуха, на поверхности конуса с хорошей точностью выполняются граничные условия Неймана, а длина конуса и его угол раствора были подобраны таким образом, чтобы была возможность измерить зависимость полного поля U0(y) вплоть до y = α2kx ≈ 10, и чтобы при этом конус можно было считать тонким.

Перед основным экспериментом был измерен импульсный отклик в свободном поле на расстоянии 51.5 см. Измерения поля проводились в двух противоположно расположенных точках на нескольких различных сечениях r = αx.

 

Рис. 5. Сравнение результатов измерений поля на поверхности конуса с теоретической зависимостью полного поля от аксиального параметра y. 1 – расчет по формулам (9)–(10), 2 – результаты эксперимента.

 

На рис. 5 представлена зависимость . Различия между теоретическим и экспериментальным значениями составляют не более 10% (см. рис. 5).

ОЦЕНКА ВЛИЯНИЯ НЕАКСИАЛЬНОСТИ ПОЛОЖЕНИЯ ИСТОЧНИКА НА ИЗМЕРЕНИЯ

Следует еще раз отметить, что при проведении эксперимента необходимо выставить источник на оси конуса. Однако, поскольку точность позиционирования источника по объективным причинам является ограниченной, у измерений может возникнуть ошибка, связанная с этим фактором. Оценим влияние неаксиальности положения источника на измерения поля на поверхности конуса. Точность позиционирования источника предполагается равной 2 см, что при расстоянии между вершиной конуса и источником 51.5 см соответствует его отклонению от оси конуса на угол 2.2°. Анализ зависимости формул (7)–(8) от параметра zs показывает, что в таком случае поле в пределах точности эксперимента может быть аппроксимировано следующей формулой:

U(y,φ) ≈ U0(y) + 2U1(y)cosφ + 2U2(y)cos 2φ,

где Un(y) даются формулами (7)–(8). Подберем такие значения zs и φ, при которых квадратическая ошибка аппроксимации теоретической кривой экспериментальными значениями, представленными в предыдущем разделе, будет минимальной:

i=1 N U i exp U( y i ,φ) 2 min MathType@MTEF@5@5@+= feaahGart1ev3aqatCvAUjvDZnxAH5garuGtLDhDV52qaeXatLxBI9 gBaeXafv3ySLgzGmvETj2BSbqeeuuDJXwAKbsr4rNCHbGeaGqik8Lr pu0xbbf9q8WrFfeuY=Hhbbf9v8qqaqFr0xc9pk0xbba9q8WqFL0dir =xcvk9FHe9v8qqaq=dir=f0=yqaqVeLsFr0=vr0=vr0db8meaabaqa ciaacaWaaeqabaqabeGaeaaakeaadaaeWbqaamaabmaabaGaemyvau 1aa0baaSqaaiabdMgaPbqaaiGbcwgaLjabcIha4jabcchaWbaakiab gkHiTiabdwfavjabcIcaOiabdMha5naaBaaaleaacqWGPbqAaeqaaO GaeiilaWIaeqOXdOMaeiykaKcacaGLOaGaayzkaaWaaWbaaSqabeaa cqaIYaGmaaaabaGaemyAaKMaeyypa0JaeGymaedabaGaemOta4eani abggHiLdGccqGHsgIRcyGGTbqBcqGGPbqAcqGGUbGBaaa@5496@ .

 

Рис. 6. Учет неаксиального положения источника (zs = 2.9, φ₁ = 110° и φ₂ = 260°) при построении теоретической кривой (1 − экспериментальные результаты, 2 - теоретическая кривая без учета эффекта, 3 - теоретическая кривая с учетом эффекта); бралось усредненное значение для двух азимутов.

 

Заметим, что измерения поля на поверхности конуса проводились только для двух различных азимутов φ. Каждая такая серия измерений аппроксимировалась отдельно. Для первой серии измерений теоретическая кривая ближе всего к экспериментальным значениям при zs = 2.9 (это соответствует расстоянию до оси 1.7 см или отклонению от оси на угол 1.9°) и при азимуте точек наблюдения φ₁ = 110°. Для второй серии измерений наименьшая ошибка аппроксимации оказывается при zs = 4, что не соответствует первой серии, однако при zs = 2.9 и φ₂ = 260° ошибка аппроксимации будет лишь на проценты выше, поэтому именно эти параметры можно использовать для аппроксимации. Как видно из рис. 6, в результате подстановки данных параметров в теоретическую модель теоретическая кривая стала ближе к экспериментальным значениям. Таким образом, даже сравнительно небольшая неаксиальность положения источника может влиять на результаты эксперимента.

ИЗМЕРЕНИЕ ПОЛЯ ВНЕ ПОВЕРХНОСТИ КОНУСА

Была также измерена зависимость полного поля за пределами поверхности конуса u0(y, z) в случае аксиального расположения источника, вычисляемого с помощью выражений (12)–(13), от радиального параметра z = αk(r – αx) при фиксированном значении аксиального параметра y. Отметим, что рядом с поверхностью конуса возникает интерференция падающего и рассеянного полей, затухающая по мере отдаления от поверхности, причем интерференция усиливается с увеличением аксиального параметра y (см. рис. 7).

 

Рис. 7. Зависимость полного поля, вычисленная с помощью (12)–(13) от радиального параметра z = αk(r – αx) для разных аксиальных параметров y = α²kx. Линия 1 − зависимость при y = 2, линия 2 – при y = 5, линия 3 – при y = 10.

 

В эксперименте измерялась зависимость отношения полного и падающего полей от радиального параметра . Измерения проводились для двух разных аксиальных параметров: y = 1.94 и y = 5.82 (соответствуют x = 5 см и x = 15 см). Сравнение теоретических и экспериментальных значений показывает, что интерференция действительно имеет место (см. рис. 8).

 

Рис. 8. Сравнение результатов измерений поля за пределами поверхности конуса с теоретической зависимостью полного поля от радиального параметра z при x = 5 см (y = 1.94). Линия 1 – формулы (12)–(13), 2 – экспериментальные результаты.

 

ТОЧНОСТЬ ИЗМЕРЕНИЙ

На точность измерений влияли следующие факторы:

1. Зависимость давления, измеряемого на микрофоне, от взаимной ориентации микрофона и источника, ввиду сравнимости размеров мембраны микрофона и длин волн излучаемого ультразвука. Конструктивные особенности микрофона и конуса не позволяют выставить микрофон так, чтобы его мембрана была перпендикулярна оси излучателя. В эксперименте угол между мембраной и осью составлял порядка 20 градусов. Поэтому для микрофона была измерена диаграмма направленности (см. рис. 9), и поле домножалось на поправочный коэффициент, соответствующий углу 20 градусов. Предполагается, что диаграмма направленности микрофона является симметричной, поэтому проводились измерения только в диапазоне от 0 до 90 градусов, а остальная диаграмма достраивалась из соображений симметрии.

 

Рис. 9. Диаграмма направленности микрофона вблизи частоты 40 кГц.

 

2. Поскольку в эксперименте конус имел конечные размеры, существует вероятность возникновения волн, распространяющихся в обратном направлении, не описывающихся формулами (9)–(10) и в принципе любыми подходами, задействующими параболическое уравнение. Для проверки наличия таких волн на конус была дополнительно приклеена «юбка» из ватмана. Измерения с «юбкой» отличались от измерений без «юбки» не более, чем на 5%, поэтому был сделан вывод, что такими волнами можно пренебречь в пределах экспериментальной точности.

ЗАКЛЮЧЕНИЕ

В рамках данной работы с помощью метода параболического уравнения было получено представление в виде ряда Фурье для поля произвольно расположенного точечного источника, рассеянного на тонком акустически жестком конусе. Была разработана новая экспериментальная методика, позволяющая использовать метод М-последовательности для резонансных излучателей. Методика заключается в использовании в качестве посылки фазоманипулированной М-последовательности. Данная методика была применена для экспериментального измерения дифрагированного поля, рассеянного тонким конусом. Погрешность эксперимента составила 10%. Кроме того, было произведено сравнение с теоретическими расчетами, полученными в рамках метода параболического уравнения.

Авторы статьи выражают благодарность В. А. Рожкову за изготовление конуса и помощь в проведении эксперимента.

 

Данная работа поддержана грантом РФФИ 19-29-06048.

×

作者简介

A. Laptev

Lomonosov Moscow State University

Email: laptev97@bk.ru
俄罗斯联邦, Leninskie Gory, Moscow, GSP-1, 119991 Russia

A. Korolkov

University of Manchester

编辑信件的主要联系方式.
Email: laptev97@bk.ru
英国, Oxford Road, Manchester, M13 9PL UK

A. Shanin

Lomonosov Moscow State University

Email: laptev97@bk.ru
俄罗斯联邦, Leninskie Gory, Moscow, GSP-1, 119991

参考

  1. Кирпичникова Н.Я., Попов М.М. Метод параболического уравнения Леонтовича Фока в задаче дифракции на вытянутых телах // Зап. научн. семинаров ПОМИ. 2012. Т. 409. № 42. С. 55−79.
  2. Попов М.М., Кирпичникова Н.Я. О проблемах применения параболического уравнения к дифракции на вытянутых телах // Акуст. журн. 2014. Т. 60. № 4. С. 339−346.
  3. Андронов И.В. Дифракция на сильно вытянутом теле вращения // Акуст. журн. 2011. Т. 57. № 2. С. 147−152.
  4. Андронов И.В. Расчет дифракции на сильно вытянутых телах вращения // Акуст. журн. 2012. Т. 58. № 1. С. 28−35.
  5. Андронов И.В. Дифракция на эллиптическом цилиндре с сильно вытянутым сечением // Акуст. журн. 2014. Т. 60. № 3. С. 219−226.
  6. Андронов И.В., Лавров Ю.А. О рассеянии на эллиптическом цилиндре с сильно вытянутым сечением // Акуст. журн. 2015. Т. 61. № 4. С. 423−427.
  7. Andronov I.V. Point source diffraction by a strongly elongated spheroid // J. Sound Vib. 2015. V. 355. P. 360−368.
  8. Andronov I.V., Bouche D.P. Diffraction by a strip at almost grazing angle // J. Sound Vib. 2016. V. 374. P. 185−198.
  9. Shanin A.V., Korolkov A.I. Diffraction by an elongated body of revolution. A boundary integral equation based on the parabolic equation // Wave Motion. 2019. V. 85. № 1. P. 176−190.
  10. Nikolaev B.G. Wave processes in diffraction by a perfectly reflecting cone in the axisymmetric case // J. Soviet Math. 1975. V. 3. № 1. P. 125−141.
  11. Nikolaev B.G. Diffraction of the field of a point source at a circular cone (Nonaxisymmetric case) // J. Soviet Math. 1978. V. 9. № 4. P. 598−612.
  12. Smyshlyaev V.P. Diffraction by conical surfaces at high frequencies // Wave Motion. 1990. V. 12. P. 329−339.
  13. Babich V.M., Dement’ev D.B., Samokish B.A. On the diffraction of high-frequency waves by a cone of arbitrary shape // Wave Motion. 1995. V. 21. P. 203−207.
  14. Babich V.M., Dement’ev D.B., Samokish B.A., Smyshlyaev V.P. On evaluation of the diffraction coefficient for arbitrary "nonsingular" directions of a smooth convex cone // SIAM J. Appl. Math. 2000. V. 60. № 2. P. 536−573.
  15. Шанин А.В. Асимптотики волнового поля при дифракции на конусе и дифракционный ряд на сфере // Зап. научн. семинаров ПОМИ. 2011. Т. 393. С. 234−258.
  16. Lyalinov M.A., Zhu N.Y. Acoustics scattering by a circular semi-transparent conical surface // J. Eng. Math. 2007. V. 59. № 4. P. 385−398.
  17. Antipov Y.A. Diffraction of a plane wave by a circular cone with an impedance boundary condition // SIAM J. Appl. Math. 2002. V. 82. P. 1122−1152.
  18. Belous A.A., Korolkov A.I., Shanin A.V. Theoretical and experimental study of diffraction by a thin cone // Proc. of the Int. Conf. DAYS on DIFFRACTION. IEEE, 2018. P. 33−37.
  19. Шмелёв А.А. Акустическая томография распределения нелинейных параметров рассеивателя на основе эффектов третьего порядка. Дисс. на соиск. уч. степ. к.ф.-м.н. М., 2011. 142 с.
  20. Буров В.А., Шмелёв А.А., Зотов Д.И. Прототип томографической системы, использующей акустические нелинейные эффекты третьего порядка // Акуст. журн. 2013. Т. 59. № 1. С. 31−51.
  21. Дмитриев К.В., Зотов Д.И., Румянцева О.Д. Принципы получения и обработки акустических сигналов в линейном и нелинейном томографах // Изв. РАН. Сер. физ. 2017. Т. 81. № 8. С. 1014−1019.
  22. Котельников Е.А., Крюков Р.В., Буров В.А., Дмитриев К.В., Румянцева О.Д. Кодировка зондирующих сигналов при томографировании акустических нелинейных параметров // Изв. РАН. Сер. физ. 2019. Т. 83. № 1. С. 76−82.
  23. Градштейн И.С., Рыжик И.М. Таблицы интегралов, сумм, рядом и произведений. М.: Гос. издат. физ.-матем. лит., 1963. 1100 с.
  24. Шанин А.В., Валяев В.Ю. Метод последовательностей максимальной длины в дифракционном эксперименте // Акуст. журн. 2011. Т. 57. № 3. С. 420−425.
  25. Биркгоф Г., Барти Т. Современная прикладная алгебра. М.: Издательство "Мир", 1976. 400 с.

补充文件

附件文件
动作
1. JATS XML
2. Fig. 1. Geometry of the problem

下载 (67KB)
3. Fig. 2. Block diagram of the experiment.

下载 (92KB)
4. Fig. 3. Results of the experiment in a free field. Line 1 is the dependence expressed by formula (16), 2 are the measured field values.

下载 (50KB)
5. Fig. 4. Photograph of the experimental stand

下载 (157KB)
6. Fig. 5. Comparison of the results of field measurements on the surface of the cone with the theoretical dependence of the total field on the axial parameter y. 1 – calculation according to formulas (9)–(10), 2 – experimental results.

下载 (46KB)
7. Fig. 6. Taking into account the non-axial position of the source (zs = 2.9, φ₁ = 110° and φ₂ = 260°) when constructing the theoretical curve (1 − experimental results, 2 − theoretical curve without taking into account the effect, 3 − theoretical curve taking into account the effect); the average value for two azimuths was taken.

下载 (52KB)
8. Fig. 7. Dependence of the total field calculated using (12)–(13) on the radial parameter z = αk(r – αx) for different axial parameters y = α²kx. Line 1 is the dependence for y = 2, line 2 is for y = 5, line 3 is for y = 10.

下载 (52KB)
9. Fig. 8. Comparison of the results of field measurements outside the cone surface with the theoretical dependence of the total field on the radial parameter z at x = 5 cm (y = 1.94). Line 1 – formulas (12)–(13), 2 – experimental results.

下载 (46KB)
10. Fig. 9. Directional pattern of the microphone near a frequency of 40 kHz.

下载 (87KB)

版权所有 © The Russian Academy of Sciences, 2024

Согласие на обработку персональных данных с помощью сервиса «Яндекс.Метрика»

1. Я (далее – «Пользователь» или «Субъект персональных данных»), осуществляя использование сайта https://journals.rcsi.science/ (далее – «Сайт»), подтверждая свою полную дееспособность даю согласие на обработку персональных данных с использованием средств автоматизации Оператору - федеральному государственному бюджетному учреждению «Российский центр научной информации» (РЦНИ), далее – «Оператор», расположенному по адресу: 119991, г. Москва, Ленинский просп., д.32А, со следующими условиями.

2. Категории обрабатываемых данных: файлы «cookies» (куки-файлы). Файлы «cookie» – это небольшой текстовый файл, который веб-сервер может хранить в браузере Пользователя. Данные файлы веб-сервер загружает на устройство Пользователя при посещении им Сайта. При каждом следующем посещении Пользователем Сайта «cookie» файлы отправляются на Сайт Оператора. Данные файлы позволяют Сайту распознавать устройство Пользователя. Содержимое такого файла может как относиться, так и не относиться к персональным данным, в зависимости от того, содержит ли такой файл персональные данные или содержит обезличенные технические данные.

3. Цель обработки персональных данных: анализ пользовательской активности с помощью сервиса «Яндекс.Метрика».

4. Категории субъектов персональных данных: все Пользователи Сайта, которые дали согласие на обработку файлов «cookie».

5. Способы обработки: сбор, запись, систематизация, накопление, хранение, уточнение (обновление, изменение), извлечение, использование, передача (доступ, предоставление), блокирование, удаление, уничтожение персональных данных.

6. Срок обработки и хранения: до получения от Субъекта персональных данных требования о прекращении обработки/отзыва согласия.

7. Способ отзыва: заявление об отзыве в письменном виде путём его направления на адрес электронной почты Оператора: info@rcsi.science или путем письменного обращения по юридическому адресу: 119991, г. Москва, Ленинский просп., д.32А

8. Субъект персональных данных вправе запретить своему оборудованию прием этих данных или ограничить прием этих данных. При отказе от получения таких данных или при ограничении приема данных некоторые функции Сайта могут работать некорректно. Субъект персональных данных обязуется сам настроить свое оборудование таким способом, чтобы оно обеспечивало адекватный его желаниям режим работы и уровень защиты данных файлов «cookie», Оператор не предоставляет технологических и правовых консультаций на темы подобного характера.

9. Порядок уничтожения персональных данных при достижении цели их обработки или при наступлении иных законных оснований определяется Оператором в соответствии с законодательством Российской Федерации.

10. Я согласен/согласна квалифицировать в качестве своей простой электронной подписи под настоящим Согласием и под Политикой обработки персональных данных выполнение мною следующего действия на сайте: https://journals.rcsi.science/ нажатие мною на интерфейсе с текстом: «Сайт использует сервис «Яндекс.Метрика» (который использует файлы «cookie») на элемент с текстом «Принять и продолжить».