Immiscibility of ionic melts: a simple model with charge differences
- Authors: Tkachev N.K.1
-
Affiliations:
- Institute of Metallurgy of the Ural Branch of the Russian Academy of Sciences
- Issue: No 1 (2025)
- Pages: 46-61
- Section: Articles
- URL: https://ogarev-online.ru/0235-0106/article/view/278828
- DOI: https://doi.org/10.31857/S0235010625010052
- ID: 278828
Cite item
Full Text
Abstract
This work is devoted to the analysis of the immiscibility mechanism and the peculiarities of its manifestation in the case of mixtures of classical electrolytes. This mechanism should be deduced from the differences in the potential energy of the ions constituting the components of the mixture with respect to their surroundings. Since electrostatic interactions are shielded at a large distance from the central ion in any electrolytes, it is important for the considered mechanism what contribution to the concentration dependence of the chemical potential of a component is given by one or another sort of ions. In this paper we consider a simplified model of a binary solution in which the interaction of cations and anions in each of the ionic liquids is approximated by the model of charged hard spheres, i.e., they are considered as primitive electrolytes. Since the problem of liquid-phase immiscibility cannot be considered without taking into account the finite sizes of ions, it is necessary, firstly, to choose at least the full version of the Debye-Hückel model, and, secondly, to take into account the direct contribution of excluded volume effects or hard-sphere repulsion, for which a van der Waals-type model can be used. As a result, the reasoning about the concentration dependence of the density in a liquid-phase system and the equation of state that allows us to find it become key for describing the features of the miscibility gap. The theoretical analysis of the immiscibility problem can be carried out by considering that a cation and an anion belonging to one of the components of a binary mixture possess the same value of ionic radius and equal but opposite charge, while differing in their values for the other component of the solution. Thus, a binary restricted primitive model (RPM) is formulated to consider the effects of charge differences on the miscibility gap. In the present work, analytical expressions describing the position of the critical point in the asymptotic limit of small charge differences are derived in detail. It is shown that the critical temperature is proportional to the fourth degree of the charge mismatch, and the shift of the critical composition from equimolar occurs towards the component with smaller charge values. The latter result seems to be quite general, describing the preference in solubility of salts, which have larger charge values, in ionic melts with smaller charges on cations and anions.
Full Text
ВВЕДЕНИЕ
Особенности формирования двухфазных областей жидкость-жидкость в ионных системах изучены явно недостаточно. Если взять, например, жидкофазную несмешиваемость солевых расплавов, то она является редким явлением, если рассматривать смеси с общим анионом или катионом. Однако уже во взаимных тройных системах разнообразные смеси галогенидов щелочных металлов демонстрируют купол несмешиваемости на фазовой диаграмме (ФД) весьма часто [1–4]. В последние два десятилетия таким примерам было уделено много внимания при экспериментальном изучении вопросов измерения и описания плотности, поверхностного натяжения, скорости звука [5–13].
С другой стороны, достигнут значительный прогресс в понимании вопросов фазовых переходов и критических явлений для упрощенных моделей, в первую очередь так называемой ограниченной примитивной модели — restricted primitive model (RPM) и ее разнообразных модификаций, включая образование нейтральных бьеррумовских пар [14–16]. Поясним, что синонимом «примитивной» модели является модель заряженных твердых сфер с равными диаметрами катиона и аниона, несущими равные, но противоположные заряды. Здесь следует заметить, что английский термин «primitive» правильнее переводить не как «примитивный», а скорее как первоначальный (primitivus – лат.), простой, несложный по устройству. Уместно также сослаться на мнение Блюма, который справедливо называет примитивными электролитами все, которые описываются моделью заряженных твердых сфер с произвольными значениями диаметров и зарядов [17]. Для теории ионных систем и электролитов эта модель является стартовой в описании разнообразных свойств и явлений. По сути, еще в 1923 году Дебай и Хюккель [18, 19] продемонстрировали средне-полевой путь учета конечных размеров ионов в избыточную часть свободной энергии. Совершенно ясно, что для теории электролитов и ионных жидкостей в целом эти классические идеи являются отправной точкой при обсуждении более сложных эффектов, проявлений поляризуемости ионов, диэлектрических свойств и т.д. Именно поэтому при анализе вопросов несмешиваемости полезно проанализировать следствия обобщенной примитивной модели для бинарного раствора в качестве основы.
Рассмотрим коротко основные результаты, полученные в основном в работах Фишера и соавторов применительно к фазовым переходам жидкость-пар [14] для RPM. Во-первых, достаточно неожиданным результатом явилось описание критической точки жидкость-пар с позиций модели Дебая—Хюккеля для RPM только через 70 (!) лет после ее появления. Во-вторых, оказалось, что ее предсказания для критической температуры не сильно отличаются от наилучших на тот момент результатов по компьютерному моделированию методами Монте-Карло и молекулярной динамики. Дополнительный учет образования бъеррумовских нейтральных пар позволил устранить нефизичные предсказания (бананообразная форма двухфазной области жидкость-пар) модели Дебая—Хюккеля в чистом виде. Дальнейшие теоретические исследования критических явления группы Фишера касались обобщений на случай несимметричных по размерам и зарядам моделей классических ионных флюидов [20–22]. Можно отметить, что были значительно усовершенствованы методики МД для описания критических явлений методом МД именно в окрестности критической точки [23]. Однако возможная жидкофазная несмешиваемость примитивных электролитов ими не рассматривалась. В работах немецкой группы Шроера [24–25] задача о расслоении в сложных органических ионных системах анализировалась, в том числе, с фокусом на замкнутые области сосуществования фаз, когда в растворе есть и верхняя, и нижняя критические точки. Авторы также предложили описание и интерпретацию прецизионных экспериментальных данных с позиций теории соответственных состояний и скэйлинговых соотношений. Расслаивающиеся смеси ионных жидкостей в неполярных растворителях также находились в фокусе исследований [26].
Тем не менее можно указать несколько работ для смесей заряженных твердых сфер с тремя видами ионов, например, имеющих разные катионы и одинаковые анионы одинакового размера, в расчетном исследовании с помощью средне-сферического приближения (ССП) [27–29], которые демонстрируют фазовое поведение типа III, согласно классификационной схеме ван Кониненбурга и Скотта [30]. Однако расчеты характеристик несмешивающихся были проведены для смесей заряженных твердых сфер, имеющих общий ион, что вызывает вопросы применительно к неорганическим солям галогенидов щелочных металлов.
Высоко оценивая данные расчетные работы в целом, надо тем не менее указать на главный недостаток, с нашей точки зрения, а именно: отсутствие анализа физических причин несмешиваемости. В этих публикациях содержится лишь расчетное описание примеров расслаивающихся модельных систем, то есть констатация фактов о реализации расслаивания в случае конкретных значений ионных параметров без анализа термодинамики смешения и оценок зависимости критической точки от размерных различий ионов. Было показано, что ССП может быть использовано для базовых расчетов жидкофазных равновесий, однако, чему обязано само существование таких равновесий и каковы предсказания теории при сопоставлении с реальными системами, осталось за пределами внимания этих авторов. В наших работах [31–33] по расчету ФД в смесях заряженных твердых сфер была сформулирована более подходящая для задачи о несмешиваемости ГЩМ солей модель — бинарная примитивная модель, которая лучше подходит для теоретического анализа и для описания механизма рассматриваемого явления. Каждый из компонентов смеси является примитивным электролитом со своим значением ионных радиусов или зарядов. Использование ССП приближения позволило в области малых различий получить аналитические результаты и провести расчеты купола несмешиваемости для конкретных значений ионных радиусов. Отметим, что более подробно эволюция ФД с ростом зарядовых или размерных отличий ионов, принадлежащих разным компонентам смеси, не рассматривалась.
Целью настоящей работы является теоретическое описание жидкофазной несмешиваемости смеси ионных жидкостей, описываемых как примитивные электролиты, ионы компонентов которых различаются по величине заряда с помощью теории Дебая—Хюккеля (полной версии) с дополнением за счет сил исключенного объема в духе теории Ван-дер-Ваальса. Основное внимание уделено выводу наглядных формул и выражений на положение критической точки смешивания или вершины купола несмешиваемости. Отсутствие самого простого дебай-хюккелевского описания ионной системы применительно к задаче о расслоении двух электролитов является существенным пробелом, который необходимо заполнить. Основными вопросами, которые адресуются к самой простой формулировке модели раствора с расслоением ниже некоторой температуры, являются следующие:
- Как зависит критическая температура от разности зарядов?
- К какому из компонентов раствора смещается критическая точка?
ТЕОРЕТИЧЕСКАЯ ЧАСТЬ
В упомянутых работах Синистри и соавторов отмечалось, что описание экспериментальных результатов с позиций квазихимической модели Гугенгейма [2] встречает принципиальные трудности, если дальнодействующее кулоновское взаимодействие не берется во внимание. Однако как ввести в теорию кулоновское слагаемое химического потенциала и с его помощью вычислить характеристики несмешиваемости, в этих работах не было осуществлено. Тем не менее отдадим должное Синистри и соавторам, которые правильно проанализировали возможные вклады в химический потенциал и нашли с помощью экспериментальных данных об измеренных ими фазовых диаграммах, что взаимодействия первых и вторых соседей при квазихимическом подходе недостаточно, и необходимо рассматривать и дальнодействующую составляющую, которую они оценить не смогли.
В наших работах [31–32] проблема несмешивающихся ионных расплавов переформулирована посредством статистико-механических моделей, в которых основное внимание уделяется обсуждению особенностей экранирования электростатических взаимодействий между ионами. Несколько позже этой нашей работы [31], асимметричная по размерам модель была использована Стеллом и соавторами [34]. Она предлагалась в качестве более удобной основы для численных расчетов жидкофазной несмешиваемости, когда важно учесть ассоциацию в нейтральные ионные пары Бьеррума по схеме Эбелинга и Григо [35].
В предлагаемой работе рассматривается модель, в которой жидкофазная несмешиваемость может возникать за счет зарядовых отличий, важным удобством которой является равенство всех радиусов ионов в смеси, будь то катионы или анионы.
Бинарная примитивная модель с различиями в зарядах
Рассмотрим смесь ионных жидкостей AcB1–c, где и , при этом радиусы всех ионов равны между собой (ri ≡ а). Полное число ионов в смеси есть N, которые занимают объем V. Числа ионов в смеси будут равны, соответственно: .
Запишем свободную энергию смеси в виде суммы идеального, твердосферного и кулоновского вкладов:
, (1)
Идеальную часть представим как обычно [35]:
, (2.1)
где k – постоянная Больцмана, T – абсолютная температура, – тепловая длина волны, mi – массы частиц, h – постоянная Планка [36]. Упростим сразу данное выражение, оставив только наиболее важную для задачи о несмешиваемости – зависимость от концентрации; имеем:
. (2.2)
Вклад в свободную энергию Гельмгольца за счет исключенного объема запишем в приближении ван-дер-ваальсовского типа (см., например, [14]):
, (3)
где описывает долю свободного объема, а , соответственно, исключенный объем, рассчитанный как суммарный объем N сферических ионов радиуса а.
Дебай-хюккелевской формуле для кулоновского слагаемого свободной энергии Гельмгольца можно придать следующий вид:
. (4)
Здесь ρ = N / V – численная плотность, ρ* = ρa3 – безразмерная плотность, T* + εakT / (Ze)2 – безразмерная температура. Таким способом температура выражается через характерную величину кулоновской энергии – (Ze)2 / εa, – на минимальном расстоянии до центра иона, где находится точечный заряд. κD – обратная длина Дебая, ε – относительная диэлектрическая проницаемость.
Наиболее прямой способ анализа основных характеристик несмешиваемости — исследование поведения различных слагаемых обменного химического потенциала в зависимости от концентрации [36]:
. (5)
Удобство этой термодинамической величины, очевидно, связано с тем, что обменный потенциал является, с одной стороны, производной свободной энергии, которая сопряжена с концентрацией, а с другой — является разностью химических потенциалов компонентов смеси. Рассматриваемый потенциал аналогичен давлению для задачи о ФП типа жидкость-пар, однако описывает изменения свободной энергии не вдоль плотности или объема, а вдоль концентрации бинарного раствора. В результате для заданных температуры и давления, а именно такие внешние условиями будут дальше и рассматриваться, обменный потенциал описывает различие в поведении веществ-компонентов смеси. Производная обменного потенциала по концентрации, в свою очередь, определяет границы области абсолютной термодинамической неустойчивости истинного раствора — спинодали.
Для смешанного дебай-хюккелевского электролита с зарядовыми отличиями кулоновское слагаемое обменного потенциала нетрудно выразить в следующем виде:
. (6)
Так как твердосферный вклад в химические потенциалы ионов зависит от концентрации и радиусов ионов абсолютно одинаково, то очевидно, что μhc ≡ 0.
Здесь в полной мере просматривается как удобство обменного потенциала для теоретического анализа, так и сформулированного варианта модели смешанного электролита. А именно, в случае смеси с зарядовыми отличиями эффекты исключенного объема не дают прямого вклада в такие характеристики несмешиваемости как граница спинодального распада и, соответственно, положение критической точки смешивания. В то же время эти эффекты являются существенными при определении кривой сосуществования — бинодали. Однако при отсутствии такого учета в свободную энергию предсказания модели в области низких температур будут нефизичными.
Спинодаль
Далее воспользуемся концепцией спинодали для нахождения границы абсолютной термодинамической нестабильности и найдем ее вершину, соответствующую критической точке смешивания. Хорошо известно [36], что границы абсолютной неустойчивости бинарного раствора определяются обращением в нуль производной химического потенциала.
. (7)
Отметим, что при определении обменного химического потенциала можно было стартовать со свободной энергии Гельмгольца, производная которой по концентрации вычислялась при фиксированном объеме и температуре (одно из стандартных определений химического потенциала в термодинамике) [37]. Тем самым химические потенциалы были определены как функции температуры, концентрации и плотности. Теперь мы интересуемся состояниями системы при фиксированных давлении и температуре. Поэтому необходимо учитывать, что плотность сама является функцией заданных внешних параметров (P, T), которая должна быть найдена посредством уравнения состояния.
В рассматриваемом случае условие (7) приводит к следующему уравнению для вычисления границы области спинодального распада:
. (8)
Даже при таком упрощенном описании, к сожалению, нельзя найти аналитически формулы для критической температуры и концентрации как функции отношения зарядов ионов в различных компонентах (δ). Чтобы продвинуться дальше в аналитическом описании, рассмотрим случай малых различий (δ << 1).
Рассмотрение разности зарядов ионов как непрерывного параметра необходимо трактовать лишь в качестве одного из теоретических приемов для более наглядного выявления кулоновского механизма в поведении характеристик несмешиваемости. Например, в теории критических явлений рассмотрение размерности пространства как непрерывного параметра позволило установить ряд общих закономерностей для огромного класса систем, испытывающих фазовые переходы [39]. Естественно, что для дискретных значений валентностей надо просто подставлять конкретные значения параметра, задающего различия (например: Z = 1, d = 1).
Уравнение состояния и концентрационная зависимость плотности
Итак, в пределе δ << 1 спинодаль вместе с ее вершиной, отвечающая критической температуре смешивания – Tc, должна лежать в области низких температур T* << 1 , а критическая концентрация (Xc) должна быть близка к эквимолярному составу << ½. Для оценки вклада концентрационной зависимости плотности (второе слагаемое в правой части выражения 8) используем формулу для вклада в давление в приближение ван-дер-ваальсовского (VdW) типа [36, 14]:
, (9)
где xi + Ni / N (Sixi = 1), для ионов электролита А: x1 = x2 = ½c ; для ионов электролита B: x3 + x4 + ½ (1 – c); di + 2ai – диаметры ионов. Наиболее существенное требование к этому слагаемому давления состоит в том, что оно должно доминировать при низких температурах, обеспечивая правильный асимптотический предел сжатия системы nmaxr* → 1. Так как в теории Дебая—Хюккеля рассуждения строятся вокруг центрального иона, размерной характеристикой которого является радиус, а не диаметр (!), то выбираем, например, значение nmax = 8, отвечающее шаровой упаковке в простой кубической решетке (SC). Отметим, что этот геометрический коэффициент не является сколько-нибудь принципиальным при качественном анализе характеристик несмешиваемости.
Вычисляя кулоновский вклад в давление, получим:
, (10)
где была использована низкотемпературная асимптотика обратной длины Дебая (x ~ 1/T ½ >>1). Окончательно уравнение состояния модели DH –VdW в этом пределе принимает вид:
, (11)
где P0 – внешнее давление.
При низких температурах баланс внешнего давления и, соответственно, вклад в температурную зависимость плотности обусловлен силами исключенного объема. Видно, что при P0=Const расходимость левой части пропорциональная T–1 компенсируется аналогичной расходимостью фактора (1–8ρ*)–1. Это существенное отличие от случая более высоких температур. Здесь смесь электролитов близка к пределу упаковки шаров. В то же время обратная дебаевская длина пропорциональна T –½ и поэтому кулоновский вклад оказывает намного меньший эффект на плотность в этой области температур. При обычных лабораторных значениях давления (P0 ≈ 1–10 атм.), то есть малых по сравнению со средней плотностью кулоновской энергии, порядок которой обычно лежит в интервале (1–10 eV/Å3 ≈ 105–106 атм.), и температуры (≈102 –103 K) обычно можно пренебречь, наоборот, именно внешним давлением в данном уравнении.
Рассмотрим решение (11) относительно плотности. Опустим слишком громоздкое решение этого кубического уравнения в радикалах, а поступим следующим образом. Видно, что фактор 1–8ρ* имеет величину пропорциональную температуре, то есть мал.
С точностью до квадратичных слагаемых по температуре легко найти решение (11) именно для этой малой разности, разлагая в ряд Тэйлора выражение для давления. Тогда для плотности получим:
(12)
Виден линейный закон убывания плотности с ростом температуры и ее линейное возрастание с увеличением концентрации, однако производная плотности по концентрации будет пропорциональна T3/2. При этом обсуждение возрастания плотности с ростом концентрации, очевидно, имеет смысл только при T ≠ 0.
Это представляется вполне понятным с физической точки зрения. Действительно, при низких температурах, в асимптотическом пределе максимального заполнения объема ионами, которые имеют одинаковые размеры, кулоновские силы все менее способны уплотнить смесь при любой концентрации. Доля свободного объема становится пропорциональной отношению температуры к внешнему давлению в соответствии с доминированием сил исключенного объема.
Таким образом, в асимптотическом случае модели с малыми зарядовой разностью (Δ << 1) область абсолютной термодинамической неустойчивости определяется явной концентрационной зависимостью обратной дебаевской длины.
С учетом этого уравнение для определения границы спинодального распада приобретает более простой вид:
. (13)
Так как x >> 1, имеем для спинодали еще более простое уравнение:
. (14)
Критическая точка
Асимптотическая формула для критической температуры теперь легко находится с помощью (14) при cs >> ½ и r* >> 1/8:
. (15)
Положение максимума спинодали (14) по оси состава или критическая концентрация определяется следующей асимптотикой:
(16)
Отметим нетривиальный характер предсказаний простой и общеизвестной модели. Здесь на последнем этапе вычислений пришлось применить правило Лопиталя, так как числитель и знаменатель (16) обращаются в нуль при Δ=0. Видно, что тенденция к несмешиваемости при малых отличиях весьма мала и возрастает по закону четвертой степени. Что же касается положения критической точки по оси состава, то ее смещение происходит в сторону компонента с меньшими значениями валентности ионов. Это проще всего интерпретировать в терминах сравнения растворимостей компонентов друг в друге. Более крутая ветвь купола несмешиваемости, прилегающая к компоненту с меньшими значениями зарядов катиона и аниона (A), отражает факт меньшей растворимости соли с большими зарядами (B). И наоборот, более пологая ветвь со стороны компонента B демонстрирует лучшую растворимость жидкой соли А.
На рис. 1f представлены также равновесные флуктуации концентрации непосредственно связанные с малоугловым пределом структурного фактора типа концентрация-концентрация при температуре ниже критической. Хорошо видна характерная расходимость этих флуктуаций вблизи кривой спинодального распада. Формирование такой особенности можно проследить из отрицательного наклона кулоновского слагаемого обменного потенциала (рис. 1e). Именно отрицательные значения производной этой величины приводят к значениям производной обменного химического потенциала внутри спинодальной области или, эквивалентно, второй производной свободной энергии. Это и обуславливает абсолютную термодинамическую неустойчивость. Эквивалентно, вогнутый участок интегральной свободной энергии при смешении в зависимости от концентрации можно видеть и на рис. 1d, где также нанесена общая касательная к ее кривой в сосуществующих точках на бинодали.
Рис. 1. (a–f). Концентрационные зависимости различных характеристик DH смеси электролитов с зарядовыми отличиями при d = 0.1 и T* = 0.3 × 10–6: a) приведенная плотность; b) параметр экранирования; c) вклады в интегральную свободную энергию смешения; d) свободная энергия смешения; e) обменный потенциал и его составляющие; f) равновесные флуктуации концентрации.
Бинодаль
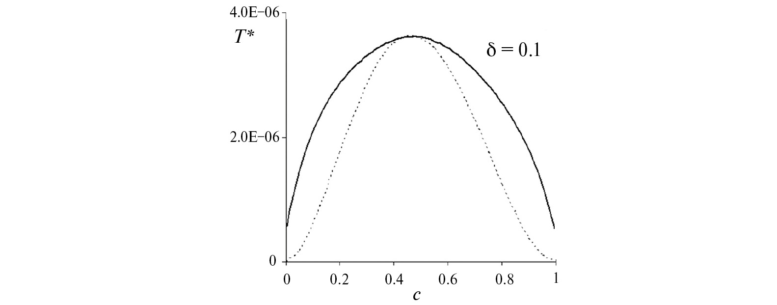
На рис. 2 показаны рассчитанные кривые сосуществования – бинодали и спинодали для случая δ = 0.1. В расчете использовалось построение Максвелла или правило равных площадей на графике обменного химического потенциала в сосуществующих фазах.
Рис. 2. Бинодаль и спинодаль модифицированной модели Дебая—Хюккеля для δ = 0.1.
ЗАКЛЮЧЕНИЕ
Завершая анализ проблемы расслаивания бинарной примитивной модели электролита с помощью модели Дебая—Хюккеля, отметим несколько важных моментов.
Во-первых, проведено аналитическое рассмотрение, которое привело к наглядным формулам, описывающим термодинамику и критическую точку и отражающим кулоновскую природу ионных жидкостей.
Во-вторых, уже дебай-хюккелевская модель примитивных электролитов позволяет понять основную причину несмешиваемости, которая заключается в различной экранирующей способности ионов разной валентности и размера. А именно, обратный дебаевский радиус, а вместе с ним и понижение свободной энергии ионной системы будет тем больше, чем больше их валентности. За счет этого в бинарном электролите всегда проявляется тенденция к сегрегации катионов и анионов «своего» компонента. В результате при достаточно низких температурах смешанному раствору электролитов выгодней расслоиться на две фазы разной концентрации, чем оставаться в менее упорядоченном состоянии истинного раствора.
В-третьих, для описания несмешиваемости с помощью модели ионной системы понадобилась модификация дебай-хюккелевскоой модели посредством дополнительного слагаемого в свободную энергию, описывающего явный вклад сил исключенного объема для обеспечения правильного низкотемпературного предела плотности и ее концентрационной зависимости.
В-четвертых, найден закон четвертой степени для критической температуры смешивания в зависимости от разности зарядовых отличий ионов в различных компонентах бинарного электролита. Так как критическая температура характеризует степень несовместимости двух ионных жидкостей, то ее зависимость от параметров, описывающих микроскопические различия частиц – компонентов смеси, – является важной величиной, заслуживающей всестороннего изучения.
В-пятых, важной особенностью проявления кулоновского взаимодействия в таких смесях ионных жидкостей является смещение купола несмешиваемости в сторону компонента с меньшими значениями зарядов ионов. Подобное смещение купола следует прямо связывать с проявлением кулоновского механизма, управляющего фазовыми переходами. Отметим, что смещение по концентрации может анализироваться только для задачи о расслаивании, так как для фазовых переходов жидкость-пар подобные эффекты просто отсутствуют.
Таким образом, были выявлены ранее не описанные особенности эффектами исключенного объема модифицированной дебай-хюккелевской модели.
В дальнейшем мы отдельно проведем рассмотрение случаев немалых зарядовых и размерных различий. В области Δ порядка единицы купол несмешиваемости должен становиться настолько высоким, что обязан перекрываться с областью сосуществования жидкость-пар. Интересно проследить эволюцию фазовой диаграммы дебай-хюккелевских смешанных флюидов. К этому следует добавить и вопросы, связанные с трехфазными равновесиями, в которых вершина купола несмешиваемости может одновременно быть точкой испарения. Существование бикритической точки, где касаются линии фазовых переходов 2-го рода жидкость-пар и жидкость-жидкость, представляется дополнительным уместным и существенным вопросом.
About the authors
N. K. Tkachev
Institute of Metallurgy of the Ural Branch of the Russian Academy of Sciences
Author for correspondence.
Email: n.k.tkachev@gmail.com
Russian Federation, Ekaterinburg
References
- Sholokhovich M.L., Lesnykh D.S., Bukhalova G.A., Bergman A.D. O rassloyenii v rasplavakh sistem s uchastiyem soley I i II grupp (On separation in melts of systems involving salts of groups I and II) // DAN USSR. 1955. 103. № 2. с. 261–263. [In Russian]
- Margheritis Ch., Flor G., Sinistri C. Miscibility Gap in Fused Salts. VII. Systems of LiF with Alkali Halides // Z. Naturforsch. 1973. 28a. P. 1329–1334.
- Flor G., Margheritis C., Sinistri C., Solid-liquid and liquid-liquid equilibria in the reciprocal ternary-system LI,RB-BR,F // J. Chem. & Engineering Data. 1979. 24. № 4, P. 361–363.
- Flor G., Margheritis Ch., Vigano G.C., Sinistri C. Miscibility gap in fused salts. XI. Systems formed with silver halides and lithium or sodium halides // Z. Naturforsch. 1982. 37a. P. 1068–1072.
- Stepanov V.P. Adiabatic Compressibility along the Two-Phase Saturation Line for the Molten (LiF + CsCl) System // J. Chem. Thermodyn. 2019. 138. P. 345–349.
- Stepanov V.P. Electrical Conductivity of Biphasic Mixtures of Molten Silver Iodide and Lithium Fluoride, Chloride, and Bromide // Ionics. 2017. 23. P. 2055–2060.
- Lockett V.N., Rukavishnikova I.V., Stepanov V.P., Tkachev N.K. Interfacial Tension in Immiscible Mixtures of Alkali Halides // Phys. Chem. Chem. Phys. 2010. 12. P. 1139–1144.
- Stepanov V.P. Density of separating salt melts in the two-phase region // Russian Metallurgy. 2022. 8. P. 830–836.
- Stepanov V.P. Adiabatic compressibility of biphasic salt melts // Z. Naturforschung A. 2021. 76. P. 723–730.
- Stepanov V.P. Electrical conductivity of biphasic mixtures of molten silver iodide and lithium fluoride, chloride, and bromide // Ionics. 2017. 23. P. 2055–2060.
- Stepanov V.P. Electric conductivity of delaminated AgI + NaCl mixture // Russian J. Electrochem. 2018. 54. P. 101–105.
- Stepanov V.P., Babushkina L.M., Dokashenko S.I. Liquid + liquid equilibrium in mixtures of lithium fluoride with potassium and rubidium halides // J. Chem. Thermodyn. 2012. 51. P. 12–16.
- Stepanov V.P. Ultrasound velocity in stratified salt melts on the saturation curve // High Temperature. 2020. 58. P. 324–332.
- Fisher M.E. The Story of Coulombic Criticality // J. Stat. Phys. 1994. 75. P. 1–36.
- Stell S. Criticality and Phase Transitions in Ionic Fluids // J. Stat. Phys. 1995. 78. P. 197–238.
- Weingartner H., Kleemeier M., Wiegand S., Schroer W. Coulombic and non-coulombic contributions to the criticality of ionic fluids – an experimental approach // J. Stat. Phys. 1995. 78. № 1–2. p.169–196.
- Blum L. Primitive electrolytes in mean spherical approximation // In “Theoretical Chemistry: Advances and Perspectives”, eds. Eyring H., Henderson D., N.Y.: Academic Press. 1980. 5. P. 1–69.
- Debye P., Hückel E., Zur Theorie der Elektrolyte. I. Gefrierpunktserniedrigung und verwandte Erscheinungen // Phys. Ztschr. 1923. № 24. P. 185–206.
- Debye P. Izbrannyye trudy. Stat’i 1909–1965 (Selected Works. Articles 1909–1965) L: Nauka. 1987. P. 163–202. [In Russian]
- Luijten E., Fisher M.E., Panagiotopoulos A.Z., The heat capacity of the restricted primitive model electrolyte // J. Chem. Phys. 2001. 114. 1. P. 5468–5471.
- Romero-Enrique J.-M., Orculas G., Panagiotopoulos A.Z., Fisher M.E. Coexistence and Criticality in Size-Asymmetric Hard-Core Electrolytes // Phys. Rev. Lett. 2000. 85. 21. P. 4558–4561.
- Zuckerman D.M., Fisher M.E., Bekiranov S. Asymmetric primitive-model electrolytes: Debye-Hückel theory, criticality, and energy bounds // Phys. Rev. E. 2001. 64. P. 011206-1–011206-13.
- Orkoulas G., Fisher M.E., Panagiotopoulos A. Z. Precise simulation of criticality in asymmetric fluids // Phys. Rev. E. 2001. 63. P. 051507-1–051507-14.
- Schröer W. A Short History of Phase Transitions in Ionic Fluids // Contrib. Plasma Phys. 2012. 52. № 1. P. 78–88.
- Schröer W. Criticality of ionic liquids in solution // In: D. Henderson (Ed.), Ionic Soft Matter: Modern Trends in Theory and Applications. Berlin: Springer-Verlag. 2005. P. 143–180.
- Schröer W., Vale V.R. Liquid–liquid phase separation in solutions of ionic liquids: phase diagrams, corresponding state analysis and comparison with simulations of the primitive model // J. Phys.: Condens. Matter. 2009. 21. 424119 (21p).
- Caccamo C., Malescio G. Phase stability of dense charged hard sphere fluid mixtures //J. Chem. Phys. 1989. 90. № 2. P. 1091–1098.
- Kenkare P.U, Hall C.K., Caccamo C. Phase instabilities in charged hard-sphere mixtures. 2. Binary mixtures of salts // J. Chem. Phys. 1995. 103. № 18. P. 8111–8123.
- Caccamo C. Integral equation theory description of phase equilibria in classical fluids // Phys. Rept. 1996. № 1–2. P. 1–105.
- Van Konynenburg P.H., Scott R.L. Critical Lines and Phase Equilibria in Binary Van Der Waals Mixtures // Phil. Trans. A. 1980. 298. P. 495–540. http://www.sklogwiki.org/SklogWiki/index.php/Binary_phase_diagrams
- Tkachev N.K. Fazovaya diagramma primitivnoy modeli binarnoy smesi ionnykh zhidkostey (Phase diagram of a primitive model of a binary mixture of ionic liquids) // Doklady RAN (RAS Reports). 1998. 362. № 1. P. 75–78. [In Russian]
- Tkachev N.K. Ogranichennaya rastvorimost’ solevykh rasplavov i razlichiya v razmerakh ionov (Limited solubility of salt melts and differences in ion sizes) // Rasplavy (Melts). 1999. № 4. P. 90–94. [In Russian]
- Raineri F.O., Routh J.P., Stell G. Phase separation in the size-asymmetric primitive model // J. de Physique IV. 2000. 10. № P5. P. 99–104.
- Ebeling W., Grigo M. Radial Distribution Function in a Modified Bjerrum Model of Associating Electrolytes // Z. Phys. Chem. (Leipzig). 1984. 265. № 6. P. 1072–1078.
- Landau L.D. Lifshitz E.M. Teoreticheskaya fizika. Statisticheskaya fizika. Chast’ 1. (Theoretical Physics. Statistical Physics. Part 1). 3rd ed., supplemented by E.M. Lifshitz and L.P. Pitaevsky. Moscow: Nauka. 1976. [In Russian]
- De Gennes P.-J. Idei skeylinga v fizike polimerov (Scaling ideas in polymer physics). Moscow: Mir. 1982. [In Russian]
- Prigogine I.R., Defey R. Khimicheskaya termodinamika (Chemical Thermodynamics). Novosibirsk: Nauka. 1966. [In Russian]
- Wilson K., Kogut J. Renormalizatsionnaya gruppa i e-razlozheniye (Renormalization Group and e-Expansion). Moscow: Mir. 1975. [In Russian]
Supplementary files




