On measurement of the dependence of the effective conductivity of liquid metals with solid particles on the volume fraction of the impurity
- Authors: Losev G.L.1, Okatiev R.S.1
-
Affiliations:
- Institute of Continuous Media Mechanics, Ural Branch of the Russian Academy of Sciences
- Issue: No 1 (2024)
- Pages: 3-16
- Section: Articles
- URL: https://ogarev-online.ru/0235-0106/article/view/256449
- DOI: https://doi.org/10.31857/S0235010624010016
- ID: 256449
Cite item
Full Text
Abstract
A method has been proposed and implemented for experimentally measuring the effective conductivity of a limited volume of a metal melt with an admixture of solid well-conducting particles depending on the volume fraction of the impurity in the range from zero to seven percent. A comparison is made with known theoretical dependencies for effective conductivity. It is shown that none of the considered models provides even qualitative agreement with experiment. On the experimental curve, several sections can be distinguished with different dependences of conductivity on the volume fraction of the impurity. The experimental data are approximated by analytical functions, which make it possible to use the results obtained for numerical modeling of MHD processes.
Full Text
ВВЕДЕНИЕ
При моделировании различных МГД-процессов, связанных с жидкими металлами и частицами примеси в них (сепарация, перемешивание), необходимо использовать ту или иную модель многофазной среды. При моделировании частиц как отдельной дисперсной фазы возможны два принципиально разных подхода. Первый условно можно назвать лагранжевым – в его рамках для каждой из частиц решается обыкновенное уравнение движения с учетом различных сил, таких как подъемная сила, сила трения, электромагнитная сила, сила Бассэ и т.д. [1, 2].
Другой подход основан на использовании модели двухскоростного континуума [3] и может условно называться эйлеровым. При его использовании предполагается, что двухфазная среда представляет собой совокупность взаимопроникающих жидкостей, каждая из которых занимает весь объем и характеризуется объемной долей. Гидродинамическое взаимодействие фаз описывается силовым слагаемым, пропорциональным разности скоростей фаз.
Модели, построенные в рамках этих двух подходов, отличаются возможностью учета различных физических механизмов путем добавления соответствующих силовых слагаемых. Основная сложность применения таких моделей заключается в том, что в каждое силовое слагаемое входят один или несколько материальных параметров, которые к тому же могут зависеть от характеристик процесса.
Наиболее наглядным примером такого параметра является коэффициент гидродинамического сопротивления. В общем случае он не только является функцией размеров и формы частиц, плотностей фаз и вязкости несущей жидкости, но и каким-то функциональным образом зависит от скоростей движения фаз (см., напр., [4]). Эта зависимость должна быть найдена экспериментально [5], причем в идеале эксперименты должны быть поставлены на масштабах, сопоставимых с масштабами частиц.
Экспериментально измеримыми величинами являются макроскопические параметры физических систем. Применительно к задачам гидродинамики это значения отдельных компонент скорости течения среды (смеси в целом, но не отдельных составляющих), температуры, давления, концентрации в конечном числе точек рабочего объема, а также средние, или же эффективные, свойства ограниченного объема среды. К числу таких свойств можно отнести плотность, вязкость, теплопроводность текучей среды и др.
Одной из ключевых подзадач построения математической модели становится установление связи измеримых на макромасштабах средних или эффективных величин с мезо- и микромасштабными параметрами модели.
Некоторым компромиссом между вычислительной сложностью, удобством идентификации модели и точностью описания процессов являются модели, основанные на рассмотрении эффективных свойств среды. В рамках таких моделей предполагается, что физические свойства среды (вязкость, температуропроводность, плотность и др.) являются функциями концентрации (объемной доли) примеси. Отметим еще раз, что все макромасштабные эксперименты с двухфазными средами так или иначе позволяют определить именно эффективные свойства жидкости.
Ситуация еще больше осложняется при рассмотрении задач гидродинамики расплавов металлов. Ввиду оптической непрозрачности и высокой химической агрессивности жидких металлов и появления дополнительного механизма электромагнитного силового воздействия спектр измерительных техник и объем информации о свойствах и поведении среды сильно сужается.
Для моделирования МГД-процессов важной составляющей математических моделей является выражение для электромагнитной силы
(1)
где j – плотность электрического тока, B – индукция магнитного поля. Для проводящей сплошной среды плотность электрического тока определяется законом Ома:
Здесь E – напряженность электрического поля, v – скорость движения сплошной среды, σ– электропроводность среды.
Электропроводность, как и остальные физические свойства гетерогенной среды, зависит от объёмной доли примеси φ. В настоящее время разработаны теоретические модели для описания электрических свойств твёрдых гетерогенных сред [6], включая электропроводность, диэлектрическую проницаемость и др. Большинство приведенных моделей выводятся для твердых сред и, строго говоря, не могут в полной мере отображать процессы, протекающие в жидкой среде. В работе [7] одна из таких моделей была использована для описания свойств жидкости c твердой примесью, однако выбор использованной модели не был обоснован. Авторам не известно ни одной работы, посвященной физически или математически строгому построению моделей, описывающих зависимость эффективной электропроводности многофазной жидкости от концентрации твердых частиц примеси.
Целью данной работы является измерение эффективной электропроводности жидкого металла с примесью твёрдых, хорошо проводящих частиц и проверка возможности известных в литературе моделей эффективной проводимости описывать свойства таких сред. В работе рассматривается система жидкого галлиевого сплава с примесью медных частиц. Здесь и далее под термином «хорошо проводящие частицы» подразумеваем, что проводимость примеси более чем на порядок превышает проводимость несущей жидкости.
МОДЕЛИ ЭФФЕКТИВНОЙ ПРОВОДИМОСТИ
Рассмотрим ряд моделей эффективных электрических свойств и допущения, в рамках которых они выводятся.
Простейшая модель смеси подразумевает линейную зависимость свойств от объемной доли примеси φ. Для эффективной проводимости такая модель принимает вид
(2)
В рамках модели концентрации отдельных фаз рассматриваются как весовые коэффициенты вкладов проводимостей σL и σS отдельных фаз в общую проводимость смеси σeff. Во всех приведенных далее моделях нижний индекс L относится к несущей фазе, а индекс S – ко вторичной.
Линейная модель выводится в первую очередь для аддитивных величин, например, массы смеси. Применение такой модели к задаче определения эффективной электропроводности можно рассматривать как наиболее очевидное и наиболее грубое приближение [8]. Аналогом линейной модели (2) в терминах электрического сопротивления (величины обратной проводимости) является модель
(3)
Фактически модели (2) и (3) идентичны [8], так как их можно рассматривать как осреднение суммы независимых вкладов.
Более сложные модели в той или иной мере учитывают сугубо нелинейное влияние примеси на свойства среды. Модель эффективной среды (effective medium theory) [9, 10]
(4)
вводится для объема, заполненного кристаллическими элементами двух фаз, имеющими хороший электрический контакт (предполагается отсутствие контактного сопротивления между кристаллами разных фаз). При выводе уравнения предполагается, что включения имеют сферическую форму. Определение проводимости среды осуществляется из соображения равенства дипольных моментов частицы и окружающей ее матрицы.
Модель Максвелла–Гарнетта [11, 12]
(5)
выведена изначально для диэлектрической проницаемости твердой среды с микроструктурами дисперсного типа (т.е. с отдельными фазами матрицы и включения).
Применимость подобной модели для описания эффективной электропроводности обусловлена подобием исходных уравнений. В выражении (5) – отношение проводимостей дисперсной и диспергированной фаз. При выводе модели используется усреднение электрического поля по объемам, большим характерных масштабов неоднородностей. В таком предположении модель применима не только к твердым композитам, но и к различным мелкодисперсным смесям [13]. Отмечается, что даже в случае твердых сред модель Максвелла–Гарнетта хорошо описывает свойства неоднородных сред лишь при очень малых объемных долях примеси [14].
Модель Гамильтона [15]
(6)
предложена для описания теплопроводности гетерогенных систем с включениями различной геометрической формы. Влияние формы учитывается через введение коэффициента формы частиц n.
Вывод модели основан на работах Гамильтона [16] и Фрике [17], предложивших, соответственно, формулу для теплопроводности дисперсной среды со сферическими частицами и выражение для описания электрических свойств эллипсоида с произвольными полуосями. Применение данной модели к задаче электропроводности сводится к формальной замене коэффициента теплопроводности на электрическую проводимость среды. При этом неявно предполагается, что в силу связи электро- и теплопроводности среды [18] эти свойства будут зависеть от концентрации примеси схожим образом.
Модель
(7)
является дальнейшим развитием модели Максвелла–Гарнетта (5), учитывающим распределение примесных частиц по форме и размерам [19]. Как и модель Максвелла– Гарнетта, модель (7) вводится для диэлектрической проницаемости твердого композита. Основным отличием от модели (5) является предположение, что примесные частицы имеют разные размеры в некотором диапазоне значений. Рассмотрение средних по размерам величин позволяет несколько скорректировать модель для учета нелинейных свойств среды.
Отметим, что вывод моделей зачастую осуществляется скорее из математических, чем физических соображений. Приведенные модели применимы лишь в узком диапазоне значений концентрации примеси [14]. Использование таких моделей для решения задач с произвольной концентрацией примеси в жидкой среде, для описания которой модели изначально не предназначены, является вынужденной мерой в отсутствие точных решений достаточно сложной проблемы моделирования поведения большого количества микроскопических частиц в макроскопическом объеме.
В большинстве практических задач объемная доля неметаллических включений составляет от 0.001 до 3.6% [20]. Малые количества примеси оказывают сравнительно слабое влияние на поле скорости дисперсной фазы за счет обмена импульсами двух фаз, однако значительно влияют на электрические свойства сред [21, 22].
ЭКСПЕРИМЕНТАЛЬНАЯ УСТАНОВКА
Существует ограниченное количество методов контроля химической чистоты и проводимости жидких металлов. Отдельные измерительные схемы были предложены еще в 60-е годы прошлого века, их практическая реализация оказалась весьма ограниченной в силу несовершенства измерительной и вычислительной техники тех лет.
Среди наиболее разработанных методик можно выделить кондуктометр Блейка [23], электрохимический метод [24, 25], магниторазрядный вакуумный метод [26]. Каждый из предложенных методов имеет существенные недостатки, главным из которых является крупногабаритное дорогостоящее оборудование. Мы остановили свой выбор на кондуктометрическом методе [27] в силу сравнительной простоты реализации и интерпретации результатов.
Экспериментальная установка включает в себя электромагнит постоянного поля, ячейку с гетерогенной проводящей средой, рычаг и электронные весы (рис. 1).
Рис. 1. Схема экспериментальной установки (общий вид – слева, в разрезе – справа): 1 – магнитопровод; 2 – катушки электромагнита; 3 – ячейка; 4 – токоподводы; 5 – жидкий металл; 6 – рычаг; 7 – грузик; 8 – весы.
На С-образном магнитопроводе 1 размещены подключенные последовательно катушки 2. Питание катушек электромагнита осуществляется от источника GPR-6015 HD. В зазоре магнитопровода располагается кювета 3 из плексигласа с рабочей областью в форме прямоугольного параллелепипеда. На торцах кюветы расположены плоские медные электроды, соединенные с гибкими токоподводами 4, подключенными к источнику постоянного тока UT3005C-3. Кювета располагается на рычажном механизме 6, одно плечо которого соединено с балансировочной пружиной, обеспечивающей горизонтальное положение рычага. На конце измерительного плеча на нерастяжимой нити закреплен грузик 7, помещенный на чашу электронных весов 8.
Кювета 5 заполнена жидким галлиевым сплавом Ga86.3Zn10.8Sn2.9 (вес. %) с примесью твердых медных частиц диаметром 100 мкм. Плотность жидкости 6 150 кг/м3, электропроводность жидкости 2.8·106 См/м, плотность медных частиц 8 960 кг/м3, их электропроводность 58.0·106 См/м. Указанный галлиевый сплав остается жидким при комнатной температуре (температура плавления +18°C). Частицы вносились в сплав с использованием ортофосфорной кислоты для лужения поверхности меди и обеспечения хорошего электрического контакта между фазами.
При протекании через кювету с жидким металлом постоянного тока в присутствии скрещенного постоянного магнитного поля на проводящую среду действует электромагнитная сила [1], модуль которой определяется как
(8)
где V – объем среды в кювете. Зависимость объема смеси от доли примеси обусловлена методикой эксперимента. Объем жидкого сплава оставался постоянным и соответствовал массе 100 г. Для изменения концентрации примеси в сплав вносилась заданная масса медных частиц (от 1 до 10 г), так что суммарная масса, а следовательно, и суммарный объем смеси увеличивались при внесении примеси. Объем смеси можно выразить через массы отдельных фаз:
(9)
где mP и mL – массы, ρP и ρL – плотности меди и галлиевого сплава соответственно.
Направления магнитного поля и протекания тока выбраны таким образом, чтобы электромагнитная сила была направлена вертикально вниз. Использование рычага позволяет повысить чувствительность измерительной системы, что весьма важно в силу сравнительно малых величин силового воздействия.
Слабые изменения E при вариации концентрации примеси связаны с особенностями работы источника питания при поддержании заданной разности потенциалов. Измерение напряжения между электродами экспериментальной ячейки, однозначно связанного с напряженностью электрического поля, осуществлялось при помощи платы сбора данных National Instruments. В ходе измерений величина разности потенциалов U между электродами составляла (4.9 ± 0.3)·10–5 В. Связь напряженности E и разности потенциалов U линейна и может быть выражена как
(10)
в предположении, что электрическое поле в кювете является в среднем однородным. Здесь l – расстояние между электродами.
Используемый в работе электромагнит обеспечивал постоянство и однородность магнитного поля величиной B = (3.536 ± 0.001)·10-1 Тл на масштабах ячейки с жидким металлом. Измерение профиля магнитного поля осуществлялись при помощи тесламетра LakeShore 421 Gaussmeter.
Без внешнего электромагнитного воздействия грузик действует на чашу весов посредством силы тяжести. Его вес частично скомпенсирован силой натяжения пружины на противоположном плече рычага. Под действием электромагнитной силы увеличивается вес кюветы, что приводит к уменьшению компенсирующей силы и изменению веса грузика. В ходе эксперимента измеряется эффективная масса грузика до и после включения тока, текущего через кювету. В этом случае электромагнитная сила F рассчитывается как:
(11)
где g – ускорение силы тяжести, m₁ и m₂ – эффективные массы грузика до и после протекания тока через кювету, r₁ и r₂ – длины плеч от точки подвеса до центра кюветы и крепления нити с грузиком соответственно.
Объединяя соотношения (8)–(11) получим формулу для расчета проводимости по экспериментальным данным:
(12)
РЕЗУЛЬТАТЫ
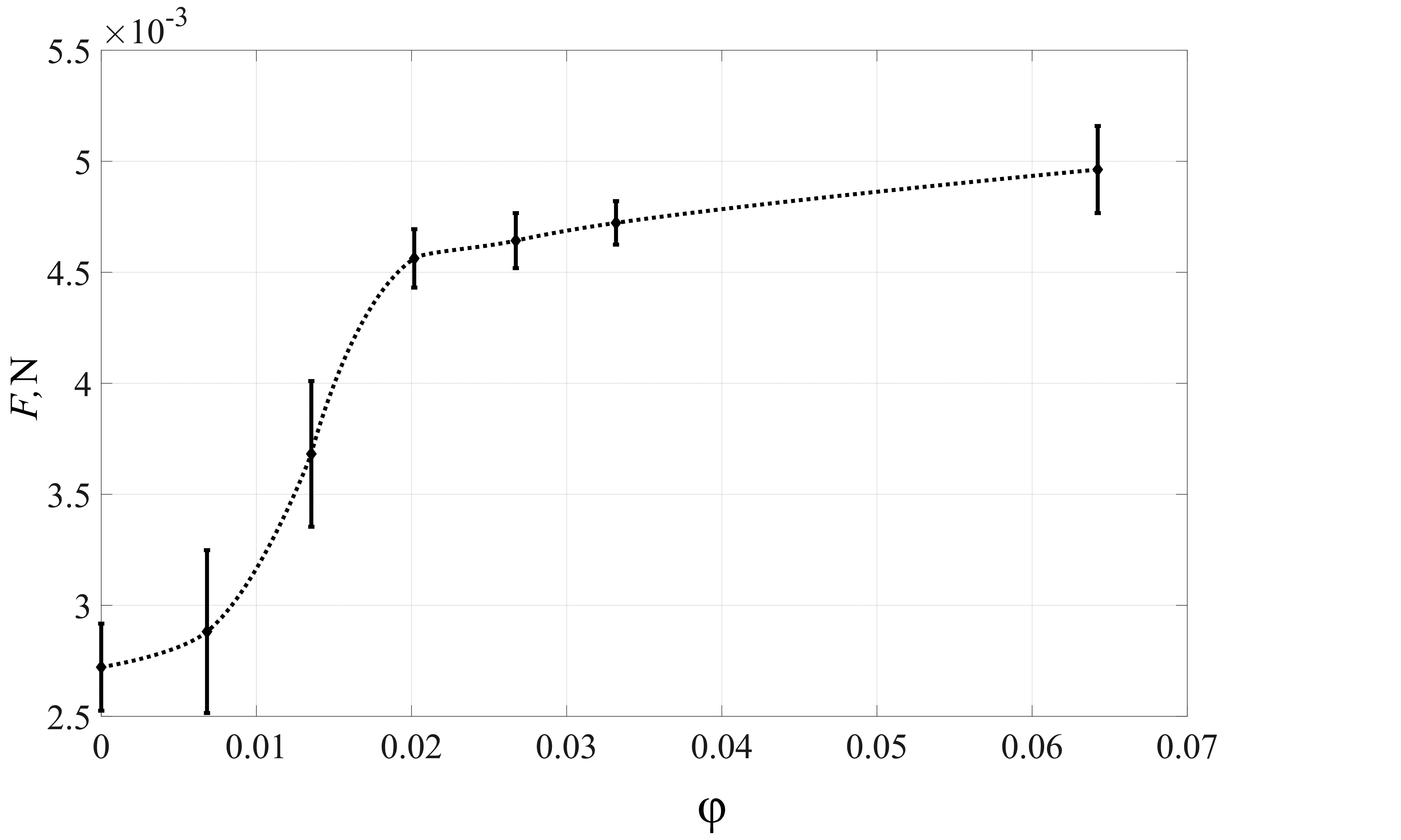
Полученная зависимость эффективной электромагнитной силы, действующей на объем жидкого металла с заданной объемной концентрацией примеси отличной электропроводности, от содержания примеси приведена на рис. 2.
Рис. 2. Зависимость электромагнитной силы от объемной доли медных частиц (для наглядности экспериментальные точки соединены пунктирной линией).
После внесения примеси заданной объемной доли для получения каждой экспериментальной точки проводилось 5 измерений. Перед каждым измерением смесь перемешивалась. Запись показаний весов производилась через 30 с после включения тока, достаточных для затухания малых колебаний рычага измерительной системы. Погрешность измерений электромагнитной силы вычислялась как сумма разброса значений по результатам пяти измерений и относительной погрешности весов.
Полученная кривая существенно нелинейна. Для вычисления эффективной проводимости по результатам измерений электромагнитной силы использовалось соотношение (12). Рассчитанная проводимость среды и ее сравнение с модельными зависимостями (2)–(7) приведены на рис. 3.
Рис. 3. Зависимость эффективной проводимости сплава GaZnSn от объемной доли твердых медных частиц. Черными квадратами отмечены экспериментальные значения (для наглядности точки соединены пунктирной линией), сплошными линиями отмечены указанные в легенде модельные зависимости (цифры соответствуют номерам формул, приведенным в тексте статьи).
Из рис. 3 видно принципиальное несоответствие измеренных данных и моделей. Линейные модели смеси (2), (3) предсказывают завышенные значения проводимости. Большинство нелинейных моделей смеси (4)–(7) предлагают значения проводимости среды существенно ниже полученных из эксперимента. Стоит отметить, что существенно нелинейное поведение моделей (4)–(7) проявляется в области φ > 0.25.
В области измеренных данных можно выделить два характерных участка: быстрый рост проводимости с увеличением концентрации на участке от нуля до двух объемных процентов примеси и квазилинейный участок в области от двух до семи процентов. График демонстрирует изменение функциональной зависимости при достижении некой характерной концентрации примеси.
Для описания экспериментальных данных мы предлагаем использовать две функциональные зависимости, сшитые в точке φ* ∈ [0.01, 0.02] (рис. 4).
Рис. 4. Аппроксимация зависимости эффективной проводимости от объемной доли примесных частиц кусочной функцией
Для аппроксимации соответствующих участков графика использовались функции вида
Числовые значения коэффициентов a1 ... c2 находились по методу наименьших квадратов с дополнительным условием равенства функций в точке сшивки. Точка φ* определяется наравне с коэффициентами a1 ... c2 из условия минимизации погрешности аппроксимации.
Квазилинейный рост проводимости в области концентраций от двух до семи объемных процентов не может обеспечить достаточно быстрое возрастание проводимости с ростом концентрации для достижения очевидного условия . Представляется вероятным, что существует вторая характерная точка φ** лежащая в некоторой конечной окрестности φ = 0.5, соответствующая второму излому кривой и быстрому нарастанию проводимости вплоть до предельного значения электропроводности твердой фазы. Известные нелинейные модели (4)–(7) демонстрируют схожее поведение в области высоких значений концентрации.
ОБСУЖДЕНИЕ И ЗАКЛЮЧЕНИЕ
Физический смысл выбранных для аппроксимации функций, а также общего вида полученной зависимости σ(φ) может быть пояснен с помощью рис. 5.
В отсутствие примесей электрический ток протекает через объем среды равномерно и без искажений линий тока, эффективная проводимость среды совпадает с проводимостью жидкости (рис. 5а). При внесении малого количества примесных частиц линии электрического тока претерпевают локальные искажения вблизи этих частиц. Частицы выступают в роли локальных ускорителей движения зарядов.
Эффективная проводимость среды возрастает за счет этих искажений тем больше, чем больше примесных частиц внесено в объем жидкой фазы (см. рис. 5б). По нашему мнению, этому физическому процессу соответствует степенной рост проводимости на участке φ ∈ [0, 0.02].
Дальнейшее увеличение доли примеси в жидкой среде приводит к объединению отдельных примесных частиц в более крупные кластеры или агломераты. При этом изменяется картина растекания тока в среде: линии тока концентрируются в конгломератах, протекая от одного к другому по несущей жидкости (см. рис. 5в).
Рис. 5. Схема растекания тока в жидкой среде с примесью твердых хорошо проводящих частиц
Рост эффективной проводимости с увеличением доли примеси замедляется, поскольку новые примесные не создают самостоятельных возмущений для растекания электрического тока, а присоединяются к уже существующим конгломератам частиц.
По нашему мнению, этому процессу соответствует квазилинейный участок φ ∈ [0.02, 0.07]. Дальнейшее увеличение концентрации примеси приведет к качественному переходу из состояния жидкости с примесными частицами в состояние твердой пористой среды, заполненной плохо проводящей жидкостью. Даже при сохранении некоторой подвижности примесных частиц именно твердая фаза будет играть основную роль в протекании электрического тока (см. рис. 5г). Последующее повышение концентрации примеси будет лишь уменьшать подвижность частиц вплоть до состояния, при котором слабо проводящей примесью станет исходная жидкость.
В рамках модельного эксперимента необходимо учитывать оседание примесных частиц под совокупным действием сил тяжести и электромагнитного воздействия. В технологических МГД-процессах, таких как перемешивание и сепарация, вопрос об оседании не возникает в силу определяющего влияния крупномасштабных гидродинамических структур. Однако в той конфигурации, которая использовалась при проведении эксперимента, крупномасштабное течение отсутствует. Простая оценка скорости оседания с учетом силы Стокса и электромагнитной силы, связанной с разностью электропроводностей среды и частицы [28], показывает, что время оседания, с учетом разности плотностей и электропроводностей фаз, не должно превышать двух секунд. В действительности этого не происходит.
Полное оседание частиц привело бы к образованию придонного слоя, в котором вязкость среды существенно отличалась бы от вязкости исходного сплава. Толщина такого слоя пропорциональна исходной концентрации примеси, а эффективная проводимость среды линейным образом зависит от толщины слоя.
В экспериментальном исследовании появление подобного слоя не наблюдалось за время проведения измерений (порядка нескольких минут). Одно из возможных объяснений замедления оседания частиц связано с образованием мелкомасштабных вихревых течений вблизи проводящих частиц [29].
Используемая методика эксперимента не позволяет определить распределение частиц примеси и физические механизмы их взаимодействия. Решение этой проблемы возможно только при детальном рассмотрении процессов, происходящих на мезо- и микромасштабах.
Использованный в работе метод измерений проводимости позволяет определить абсолютное значение электропроводности, однако абсолютные значения существенно отличаются от известных в литературе данных для сплава без примесных частиц. По этой причине требует более серьезной технической проработки вопрос о появляющихся при реализации эксперимента приближениях, которые используются при пересчете измеряемых величин в проводимость. В частности, погрешность могут вносить трение в подвижных элементах установки, неидеальность электрического контакта между сплавом и токоподводами и др.
При рассмотрении относительной величины проводимости влияние систематического смещения измеряемой величины относительно истинного значения снижается за счет нормировки кривой зависимости от объемной доли на одно и то же измеренное значение. С точки зрения практического использования полученных зависимостей при математическом моделировании всегда можно ввести некоторый поправочный коэффициент для нормировки проводимости среды без примеси на известные литературные данные.
Авторы выражают благодарность за помощь в подготовке статьи и плодотворные обсуждения П.Г. Фрику и Д.Н. Гераcимову.
About the authors
G. L. Losev
Institute of Continuous Media Mechanics, Ural Branch of the Russian Academy of Sciences
Author for correspondence.
Email: losev.g@icmm.ru
Russian Federation, Perm
R. S. Okatiev
Institute of Continuous Media Mechanics, Ural Branch of the Russian Academy of Sciences
Email: losev.g@icmm.ru
Russian Federation, Perm
References
- Šċepanskis M., Jakoviċs A., Nacke B. Homogenization of non-conductive particles in EM induced metal flow in a cylindrical vessel // Magnetohydrodynamics. 2010. 46. № 4. P. 413–424.
- Timofeev V., Pervukhin M., Vinter E., Sergeev N. Behavior of non-conducting particles in molten aluminium cast into electromagnetic molds // Magnetohydrodynamics. 2020. 56. № 4. P. 459–472.
- Nigmatulin R.I. Dinamika mnogofaznyh sred [Dynamics of multiphase media]. Part I. M.: Nauka. 1987. [In Russian].
- Syamlal M., O’Brien T.J. Simulation of granular layer inversion in liquid fluidized beds // International Journal of Multiphase Flow. 1988. 14. № 4. P. 473–481.
- Garside J., Al-Dibouni M.R. Velocity-voidage relationships for fluidization and sedimentation in solid-liquid systems // Industrial & Engineering Chemistry Process Design and Development. 1977. 16. № 2. P. 206–214.
- Wang M., Pan N. Predictions of effective physical properties of complex multiphase materials // Materials Science and Engineering: R: Reports. 2008. 63. № 1. P. 1–30.
- Dobychin E. I., Popov V. I. Force action of an electromagnetic field on the particles of an inhomogeneous medium // Magnetohydrodynamics. 1971. 7. № 2. P. 163–166.
- Zimmerman R. W. Thermal conductivity of fluid-saturated rocks // Journal of Petroleum Science and Engineering. 1989. 3. № 3. P. 219–227.
- Bruggeman D. A. G. Berechnung verschiedener physikalischer konstanten von heterogenen substanzen. I. Dielektrizitätskonstantenund leitfähigkeiten der mischkörper aus isotropen substanzen // Annalen der Physik. 1935. 416. № 7. P. 636–664.
- Landauer R. The electrical resistance of binary metallic mixtures // Journal of Applied Physics. 1952. 23. № 7. P. 779–784.
- Garnett J.C.M. Colours in metal glasses and in metallic films // Philosophical Transactions of the Royal Society of London. Series A. 1904. 203. P. 385–420.
- Markel V. A. Introduction to the maxwell garnet approximation: tutorial // Journal of the Optical Society of America A. 2016. 33. № 7. P. 1244.
- Landau L.D., Lifshic E.M. Teoreticheskaya fizika. Elektrodinamika sploshnyh sred [Theoretical physics. Electrodynamics of continuous media]. M.: FIZMATLIT. 2005. [In Russian].
- Belyaev B.A., Tyurnev V.V. Electrodynamic calculation of effective electromagnetic parameters of a dielectric medium with metallic nanoparticles of a given size // Journal of Experimental and Theoretical Physics. 2018. 127. № 4. P. 608–619.
- Hamilton R.L., Crosser O.K. Thermal conductivity of heterogeneous two-component systems // Industrial & Engineering Chemistry Fundamentals. 1962. 1. № 3. P. 187–191.
- Hamilton R.L. Thermal conductivity of heterogeneous mixtures. Ph.D. Dissertation. University of Oklahoma. 1960.
- Fricke H. A mathematical treatment of the electric conductivity and capacity of disperse systems I. The electric conductivity of a suspension of homogeneous spheroids // Physical Review. 1924. 24. № 5. P. 575–587.
- Landau L.D., Lifshic E.M. Teoreticheskaya fizika. Fizicheskaya kinetika [Theoretical physics. Physical kinetics]. M.: FIZMATLIT. 2002. [In Russian].
- Gao L., Gu J.Z. Effective dielectric constant of a two-component material with shape distribution // Journal of Physics D: Applied Physics. 2002. 35. № 3. P. 267–271.
- Povh I.L., Kapusta A.B., Chekin B.V. Magnitnaya gidrodinamika v metallurgii [Magnetic hydrodynamics in metallurgy]. M.: Metallurgiya. 1974. [In Russian].
- Arnol’dov M.N., Ivanovskij M.N., Subbotin V.I., SHmatko B.A. Vliyanie dissociiruyushchih i termicheski prochnyh gazovyh primesej na elektrosoprotivlenie shchelochnyh metallov [Influence of dissociating and thermally strong gas impurities on the electrical resistance of alkali metals] // Teplofizika vysokih temperatur. 1967. 5. № 5. P. 812–816. [In Russian]
- Livshic B.G., Kraposhin V.S., Lipeckij Ya.L. Fizicheskie svojstva metallov i splavov [Physical properties of metals and alloys]. M.: Metallurgiya. 1980. [In Russian].
- Blake L.R., Eames A.R. Electrical-resistivity meter monitors oxygen content of liquid metals // Nucleonics (U.S.) Ceased publication. 1961. 19. № 5. P. 5.
- McPheeters C., Williams J. A comparison of three methods of oxygen concentrationmeasurement in sodium // Alkali metal coolants. 1966. P. 429–448.
- Kozlov F.A., Volchkov L.G., Kuznecov E.K., Matyuhin V.V. ZHidkometallicheskie teplonositeli YAEU ochistka ot primesej i ih kontrol’ [Liquid metal coolants of nuclear power plants, purification from impurities and their control]. M.: Atomizdat. 1983. [In Russian].
- Bagdarasov Yu.E. Tekhnicheskie problemy reaktorov na bystryh nejtronah [Technical problems of fast neutron reactors]. M.: Atomizdat. 1969. [In Russian].
- Firsova E.V. Issledovanie teploobmena i gidravlicheskogo soprotivleniya pri prodol’nom obtekanii puchka trub vodoj [Study of heat transfer and hydraulic resistance during longitudinal flow of water around a bundle of pipes] // Inzhenerno-fizicheskij zhurnal. 1963. 6. P. 17. [In Russian].
- Leenov D., Kolin A. Theory of electromagnetophoresis. I. Magnetohydrodynamic forces experienced by spherical and symmetrically oriented cylindrical particles // The Journal of Chemical Physics. 1954. 22. № 4. P. 683–688.
- Ozernyh V.S., Kolesnichenko I.V., Frik P.G. Techenie v zhidkom metalle pod dejstviem elektromagnitnyh sil vblizi sfericheskoj chasticy s otlichayushchejsya elektroprovodnost’yu [Flow in a liquid metal under the influence of electromagnetic forces near a spherical particle with different electrical conductivity] // Vychislitel’naya mekhanika sploshnyh sred. 2022. 15. № 3. P. 354–362. [In Russian].
Supplementary files







