MODELING OF DIRECTIONAL SOLIDIFICATION/MELTING BY THE ENTHALPY-POROSITY METHOD
- Authors: Pavlyuk E.V.1, Alexandrov D.V.1, Kropotin N.V.2, Toropova L.V.1, Starodumov I.O.1
-
Affiliations:
- Ural Federal University Named after the First President of Russia B.N. Yeltsin
- Joint Stock Company Scientific and Production Association “MKM”
- Issue: No 3 (2023)
- Pages: 250-266
- Section: Articles
- URL: https://ogarev-online.ru/0235-0106/article/view/138677
- DOI: https://doi.org/10.31857/S0235010623030088
- EDN: https://elibrary.ru/PSIKOS
- ID: 138677
Cite item
Full Text
Abstract
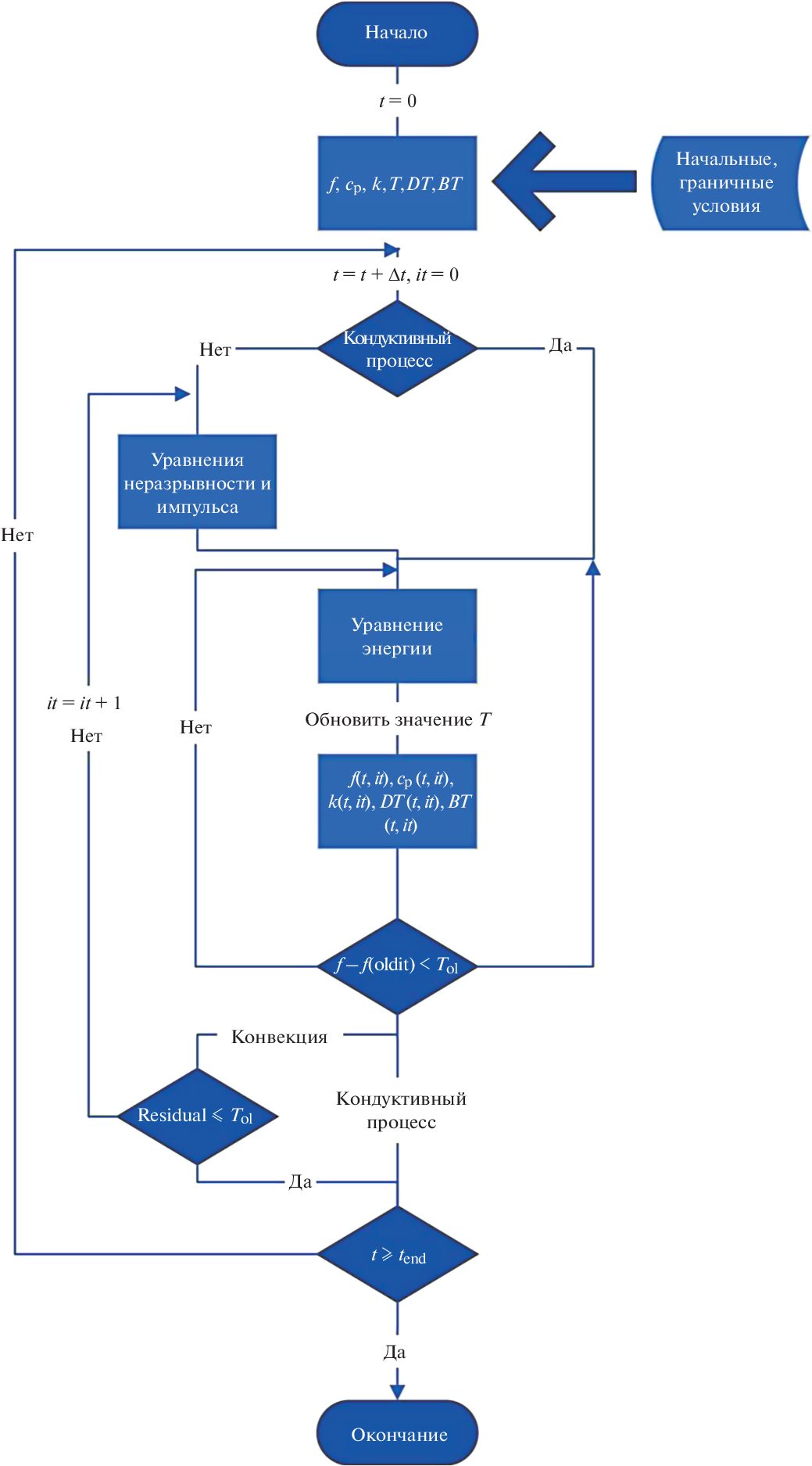
The research is focused on the development of mathematical models and software based on them to simulate complex processes of structural-phase transformations for new-generation materials, such as materials with phase transitions (PCM), biomedical materials, materials for additive manufacturing, and materials for the space industry. The mathematical description of the enthalpy-porosity model is performed in this work. The equations of viscous fluid hydrodynamics are used to describe fluid motion in time and space. The analysis of necessary restrictions and assumptions in the model related to consideration of laminar flows and Newtonian fluid model is performed. The computational problem is formulated in terms of the finite volume method and the computational domain and hydrodynamic equations are discretized. The OpenFOAM software, an open integrated platform for numerical simulation of continuum mechanics problems, was used for the computations. The computational algorithm OpenFOAM was developed to analyze the physical state of the system taking into account the initial and boundary conditions in the case of conductive and convective heat transfer. The simulations of gallium melting are performed and the model is verified for the conductive and convective cases. It is shown that in the conductive case the material melting occurs uniformly along the heat sources, while different velocities of convection flows have a significant influence on the formation of the melting boundary. The mathematical models developed in the study, as well as the analytical dependences and the computer simulations are applied to describe real experimental data on crystal growth in supersaturated solutions and supercooled melts.
Keywords
About the authors
E. V. Pavlyuk
Ural Federal University Named after the First President of Russia B.N. Yeltsin
Email: dmitri.alexandrov@urfu.ru
Russia, Yekaterinburg
D. V. Alexandrov
Ural Federal University Named after the First President of Russia B.N. Yeltsin
Author for correspondence.
Email: dmitri.alexandrov@urfu.ru
Russia, Yekaterinburg
N. V. Kropotin
Joint Stock Company Scientific and Production Association “MKM”
Email: dmitri.alexandrov@urfu.ru
Russia, Izhevsk
L. V. Toropova
Ural Federal University Named after the First President of Russia B.N. Yeltsin
Email: dmitri.alexandrov@urfu.ru
Russia, Yekaterinburg
I. O. Starodumov
Ural Federal University Named after the First President of Russia B.N. Yeltsin
Email: dmitri.alexandrov@urfu.ru
Russia, Yekaterinburg
References
- Oleinik O.A. Ob odnom metode resheniya obshchey zadachi Stefana [On one method for solving the general Stefan problem] // Doklady Akademii nauk. 1960. 135. № 5. Р. 1054–1057. [In Russian].
- Alexiades Y., Solomon A.D. Mathematical Modeling of Melting and Freezing Process. Washington: Hemisphere, 1993.
- Kurz W., Fisher D.J. Fundamentals of Solidification 3rd ed. Aedermannsdorf: Trans Tech Publ., 1989.
- Herlach D., Galenko P., Holland-Moritz D. Metastable Solids from Undercooled Melts. Amsterdam: Elsevier, 2007.
- Brent A.D., Voller V.R., Reid K.T. // J. Numer. Heat Transf. A. 1988. 13. № 3. P. 297–318. https://doi.org/10.1080/10407788808913615
- Voller V.R., Prakash C. // Int. J. Heat Mass Transf. 1987. 30. № 8. P. 1709–1719. https://doi.org/10.1016/0017-9310(87)90317-6
- Voller V.R., Cross M., Markatos N.C. // Int. J. Numer. Methods Eng. 1987. 24. № 1. P. 271–284. https://doi.org/10.1002/nme.1620240119
- Hannoun N., Alexiades V., Mai T.Z. // Numer. Heat Transf. B: Fundam. 2003. 44. № 3. P. 253–276. https://doi.org/10.1080/713836378
- Swaminathan C.R., Voller V.R. // Metall. Trans. B. 1992. 23. № 5. P. 651–664. https://doi.org/10.1007/BF02649725
- Hirsch C. Numerical computation of internal and external flows: The fundamentals of computational fluid dynamics. Elsevier, 2007.
- Zienkiewicz O.C., Cheung Y.K. Finite elements in the solution of field problems // The Engineer. 1965. 220. № 5722. P. 507–510.
- Jasak H. Error analysis and estimation for the finite volume method with applications to fluid flows. PhD thesis. London, 1996.
- Alexandrov D.V., Toropova L.V. // Sci. Rep. 2022. 12. № 1. 17857. https://doi.org/10.1038/s41598-022-22786-w
- Alexandrov D.V., Galenko P.K., Toropova L.V. // Crystals. 2022. 12. № 12. 1686. https://doi.org/10.3390/cryst12121686
- Toropova L.V., Galenko P.K., Alexandrov D.V. // Crystals. 2022. 12. № 7. 965. https://doi.org/10.3390/cryst12070965
Supplementary files









