Underwater Ridge Impact on the Motion of Anticyclonic Eddies over a Sloping Bottom as a Result of the Topographic Beta-Effect: Laboratory Experiment
- Authors: Zatsepin A.G.1,2, Elkin D.N.1,2
-
Affiliations:
- Shirshov Institute of Oceanology, Russian Academy of Sciences
- Marine Hydrophysical Institute, Russian Academy of Sciences
- Issue: Vol 40, No 2 (2024)
- Pages: 298-311
- Section: Experimental and field research
- URL: https://ogarev-online.ru/0233-7584/article/view/255637
- EDN: https://elibrary.ru/NETNBZ
- ID: 255637
Cite item
Full Text
Abstract
Purpose. The work is purposed at investigating the underwater ridge impact on the motion of anticyclonic eddies over a sloping bottom as a result of the topographic beta-effect in the laboratory conditions.
Methods and Results. The experiments are carried out in a cylindrical tank located on a rotating platform. A cone with its apex up is inscribed into the tank so that its base coincides with the cylinder lower base. The cone height is less than the base radius. Before the start of each experiment, the tank was filled with fresh or salt water of certain salinity. The fluid layer height exceeds that of the cone in the tank. The anticyclonic eddies were generated using a local constant source of a blue-colored fresh water flow. The source was located directly below the water layer surface at a distance equal to half the tank radius from its center. Having achieved the critical diameter, the generated eddies, due to the topographic beta-effect, drifted along the isobaths in the “western” direction (“north” is at the cone top in the tank center). The experiments were carried out over the cone with a smooth surface, and over the cone with a ridge on its side whose height was significantly smaller than that of the cone located at the path of the eddy drift. In the experimental runs with the ridge, the drift both of barotropic (fresh water in the tank) and baroclinic (salt water in the tank) eddies slowed down as compared to the eddy drift velocities in the absence of the ridge. After crossing the ridge, the orbital velocity of eddies also decreased significantly.
Conclusions. Field observations and numerical modeling of the Sevastopol anticyclonic eddy in the Black Sea moving over the continental slope along the isobaths in the southwestern direction showed that the eddy motion slowed down in the area of the underwater ridge formed by a local rise in the bottom relief between two canyons – the Danube and the Western Dnieper paleochannels. The results of the laboratory experiment have confirmed the data of field observations and numerical modeling on a slowdown of the Sevastopol eddy motion and a decrease in its orbital velocity while crossing the underwater ridge due to the topographic beta-effect.
Full Text
Введение
Мезомасштабные вихри, образующиеся в Черном море главным образом вследствие неустойчивости и меандрирования Основного Черноморского течения (ОЧТ) 1, как правило, перемещаются в направлении этого течения, но с существенно меньшей скоростью [1]. В нескольких областях моря континентальный склон, над нижней частью которого располагается стрежень ОЧТ, является достаточно широким и, по-видимому, оказывает существенное влияние на динамику этого течения и связанных с ним вихрей [2]. К таким областям относится западная часть моря, где часто наблюдается так называемый Севастопольский антициклонический вихрь. Этот мезомасштабный антициклон, предположительно, формируется в результате обтекания Крымского п-ова ОЧТ [3] в фазу его ослабления [4]. После формирования вихрь движется на юго-запад над континентальным склоном, а затем на расстоянии около 100 км от Крымского п-ова иногда прекращает движение и становится квазистационарным [5].
Р и с. 1. Топография Черноморско-Азовского бассейна (карта составлена Р. Р. Станичной). Красной штриховой линией обозначено местоположение вдольсклонового хребта в западной части черноморского континентального склона
F i g. 1. Topography of the Azov-Black Sea basin (map was compiled by R. R. Stanichnaya). Red dotted line shows the along-slope ridge location in the western part of the Black Sea continental slope
«Зависание» Севастопольского вихря над континентальным склоном приводит к сильному и долговременному влиянию вихря на кроссшельфовый обмен. Исследования показали, что этот процесс может существенно влиять на латеральный поток питательных веществ и функционирование экосистемы западной части Черного моря [6–9]. Через несколько недель Севастопольский вихрь перестает быть неподвижным, продолжает перемещение на юго-запад и окончательно диссипирует при подходе к южной части черноморской котловины [1, 10].
Одной из возможных причин замедления и временной остановки Севастопольского вихря, обсуждаемых в литературе, является влияние на вихрь особенностей топографии дна, а именно вдольсклонового хребта, который расположен на пути перемещения вихря в этой части Черного моря [11]. Считается, что данный подводный хребет (см. рис. 1) образован локальным поднятием морского дна между двумя каньонами – палеоруслом Дуная и палеоруслом Западного Днепра [10].
В связи со сказанным выше была поставлена цель исследовать влияние подводного хребта на перемещение антициклонических вихрей над наклонным дном под действием топографического бета-эффекта во вращающейся жидкости в лабораторных условиях. Статья продолжает исследование, начало которому положено в работах 2, 3.
Экспериментальная установка и методика проведения опытов
Схема экспериментальной установки изображена на рис. 2. Опыты проводились в цилиндрическом бассейне диаметром 60 см и высотой 28 см (2), размещенном в центре однометровой, вращающейся против часовой стрелки платформы (1). В бассейне на дне был размещен конус так, что его основание совпадало с нижним основанием цилиндра (3). Угол между образующей конуса и горизонталью составлял 15°. Высота конуса – 8 см.
Р и с. 2. Схема экспериментальной установки 2, 3: 1 – циклонически вращающаяся платформа; 2 – цилиндрический бассейн из оргстекла; 3 – конус; 4 – выступ в виде хребта; 5 – трубка; 6 – вытекающая из источника подкрашенная вода и образующиеся под ним антициклонические вихри; 7 – видеокамера сбоку; 8 – объемная бюретка с краном; 9 – видеокамера сверху
F i g. 2. Scheme of the laboratory set-up 2, 3: 1 – cyclonically rotating platform; 2 – organic glass cylindrical tank; 3 – cone; 4 – ridge; 5 – tube; 6 – colored water flowing from the source and anticy-clonic eddies formed under it; 7 – side-view video camera; 8 – volumetric burette with tap; 9 – top-view video camera
Подготовка опыта производилась следующим образом. Перед его началом бассейн заполнялся однородной по плотности водой, пресной или с определенной соленостью S (от 1 до 4 ‰). Высота слоя жидкости в бассейне составляла 19 см, так что вершина конуса находилась под поверхностью воды. Затем включалось циклоническое (против часовой стрелки) вращение платформы с периодом – параметр Кориолиса). Примерно через 10 мин вода в бассейне раскручивалась до состояния твердотельного вращения. После этого включались видеокамеры и запускался локальный источник расхода воды, через который пресная, подкрашенная в синий цвет вода с расходом, близким к постоянному, ламинарным образом поступала в приповерхностный слой в бассейне. Источник (5) представлял собой вертикальную трубку диаметром 1,0 см, конец которой располагался чуть ниже поверхности водного слоя на расстоянии, равном половине радиуса бассейна, от его центра. Источник снабжался водой с почти постоянным расходом из закрепленной на стойке платформы объемной бюретки (8), заполненной пресной водой, подкрашенной интенсивным красителем в синий цвет. Под работающим источником за небольшое время образовывался антициклонический вихрь (6). При этом, если вода в бассейне была пресной, создавались баротропные антициклонические вихри (вихревые колонки). Если же вода в бассейне была соленой, то под источником образовывались бароклинные вихри (поверхностные вихревые линзы). Такой способ создания вихрей во вращающейся жидкости часто использовался ранее в лабораторных экспериментах [12].
Баротропная вихревая колонка, достигающая дна, непосредственным образом испытывает влияние рельефа дна. Бароклинный вихрь – поверхностная вихревая линза – хотя и заканчивается на некоторой глубине, тоже испытывает воздействие рельефа дна, поскольку, вследствие закона сохранения потенциального вихря, под ней формируется антициклоническая вихревая колонка, достигающая дна. Вместе с этой вихревой колонкой в нижнем слое воды поверхностная вихревая линза образует взаимосвязанную вихревую структуру. Вследствие топографического бета-эффекта (его краткое описание приводится ниже) баротропные и бароклинные вихри, образующиеся под источником, перемещаются над конусом в «западном» – антициклоническом направлении. Для визуализации их орбитального вращения по поверхности водного слоя рассыпаются мелкие бумажные пелетки, видеосъемка перемещения которых позволяет количественно определить орбитальную скорость вихрей.
Опыты проводились при постоянных значениях угловой скорости вращения платформы и уровня жидкости в бассейне, расход источника . От опыта к опыту изменялась лишь соленость воды в бассейне. Одна серия опытов проводилась над конусом с гладкой поверхностью, другая, при тех же самых значениях параметров, – над поверхностью конуса с вдольсклоновым выступом в виде хребта (4). Хребет был расположен на пути дрейфа вихрей на расстоянии 20 см от источника в антициклоническом направлении (по часовой стрелке). Отношение высоты хребта к общей глубине слоя воды в области распространения вихрей составляло 0,1–0,2. Таким образом, хребет в эксперименте представлял собой относительно небольшое препятствие, приблизительно подобное своему черноморскому аналогу. Для видеозаписи опыта сверху на платформе располагалась верхняя видеокамера (9), а для видеозаписи сбоку – боковая видеокамера (7).
Как уже указывалось выше, в течение каждого опыта под источником в процессе его работы периодически образовывались антициклонические вихри, которые при достижении определенного диаметра уходили из-под него и дрейфовали вдоль изобат в «западном» направлении («север» – вершина конуса в центре бассейна) под влиянием топографического бета-эффекта. Периодический уход вихрей из-под источника был обнаружен и описан в [13, 14].
Суть этого процесса, наиболее ясная в баротропном случае, заключается в следующем. Из закона сохранения массы вытекающей из источника жидкости следует, что скорость осесимметричного расширения антициклонической баротропной вихревой колонки , где Q – расход источника; D – растущий диаметр вихревой колонки; H0 – толщина слоя жидкости в бассейне под источником. Из-за топографического бета-эффекта, обусловленного наклоном дна в радиальном направлении, вихревая колонка дрейфует в азимутальном антициклоническом направлении со скоростью [15, 16], т. е. скорость дрейфа квадратично увеличивается с ростом диаметра колонки. Здесь – параметр топографического бета-эффекта, где – параметр Кориолиса, – угловая скорость вращения платформы; – угол наклона образующей конуса к горизонтали. В какой-то момент достигается условие V > U и вихревая колонка уходит из-под источника. Из этого неравенства следует, что .
Принимая за критический масштаб вихревой колонки, оценим масштаб скорости ее дрейфа:
.
Данные соотношения прошли экспериментальную проверку и, за исключением числовых коэффициентов, получили убедительное подтверждение [13, 14]. При этом было обнаружено, что значение измеренной скорости Vb бета-дрейфа примерно в пять раз больше , а реальный диаметр . При продолжительной работе источника образуется цепочка антициклонических вихревых колонок (баротропный случай) или вихревых линз (бароклинный случай), следующих друг за другом вдоль изобат. В данном эксперименте исследовалось влияние вдольсклонового хребта на скорость перемещения вихрей в цепочке, как баротропных, так и бароклинных. При этом особое внимание уделялось наблюдению за динамикой и структурой первого вихря в цепочке.
Результаты опытов и их обсуждение
После каждого опыта на основе обработки данных видеосъемки определялись следующие параметры вихревого течения: трансляционная скорость распространения вихрей от источника в антициклоническом направлении; максимальная орбитальная скорость вращения воды в вихрях; диаметр вихрей (по расстоянию от центра вихря до орбиты максимальной скорости); влияние хребта на параметры вихревого течения.
На рис. 3 представлены кадры видеосъемки распространения вихревого течения в антициклоническом направлении над конусом без выступа в виде хребта и с выступом соответственно.
Р и с. 3. Опыт 2, 3 с гладким конусом (слева) и с выступом на поверхности конуса в виде хребта (справа) (вид сверху) при отношении t⁄T, равном 12 (a); 18 (b); 42 (c); 66 (d). Соленость воды в бассейне S=1 ‰
F i g. 3. Experiment 2, 3 with a smooth cone (left) and a ridge on the cone surface (right) (top view) at relation ????⁄T equal to 12 (a); 18 (b); 42 (c) and 66 (d). Salinity of water in the tank ????=1 ‰
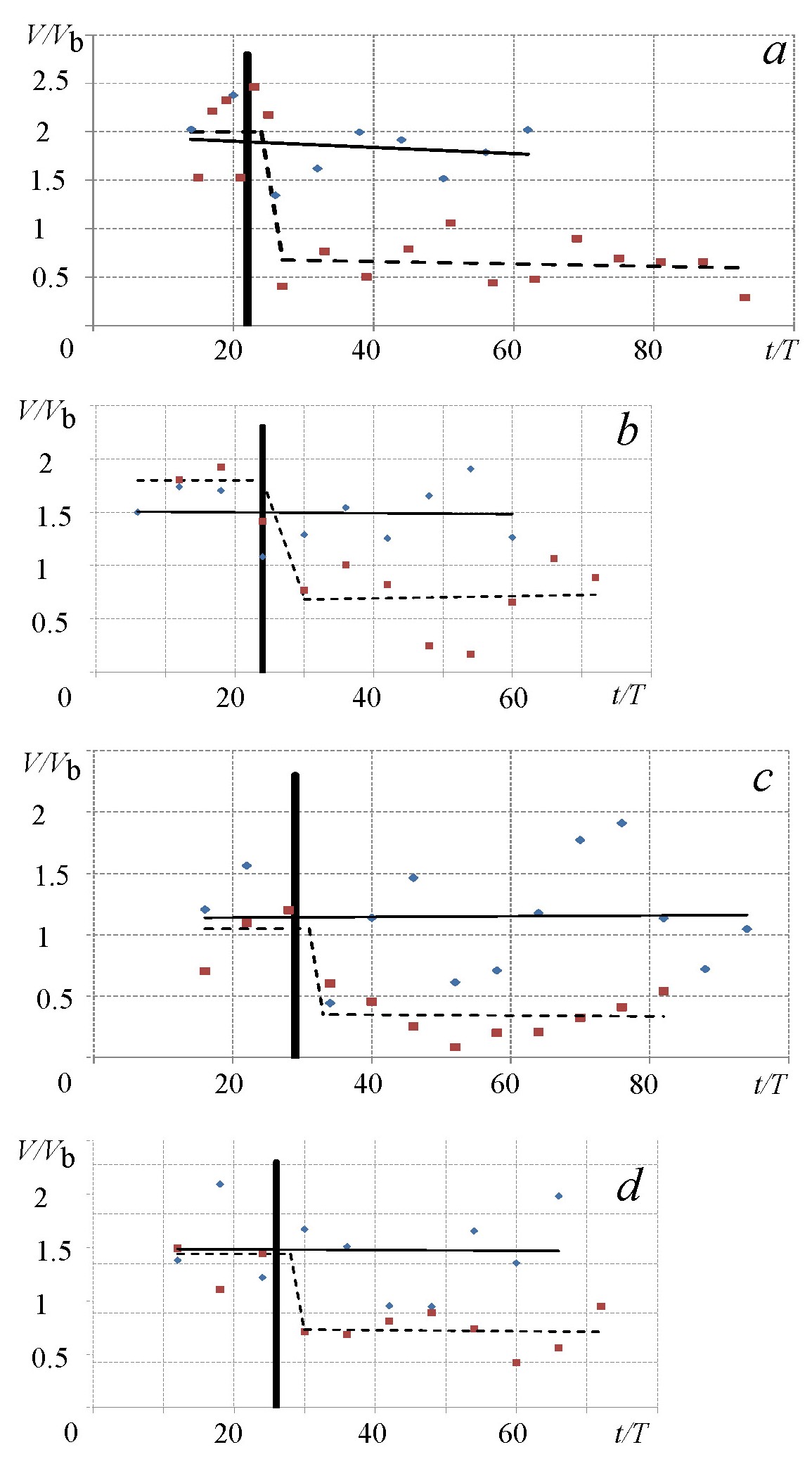
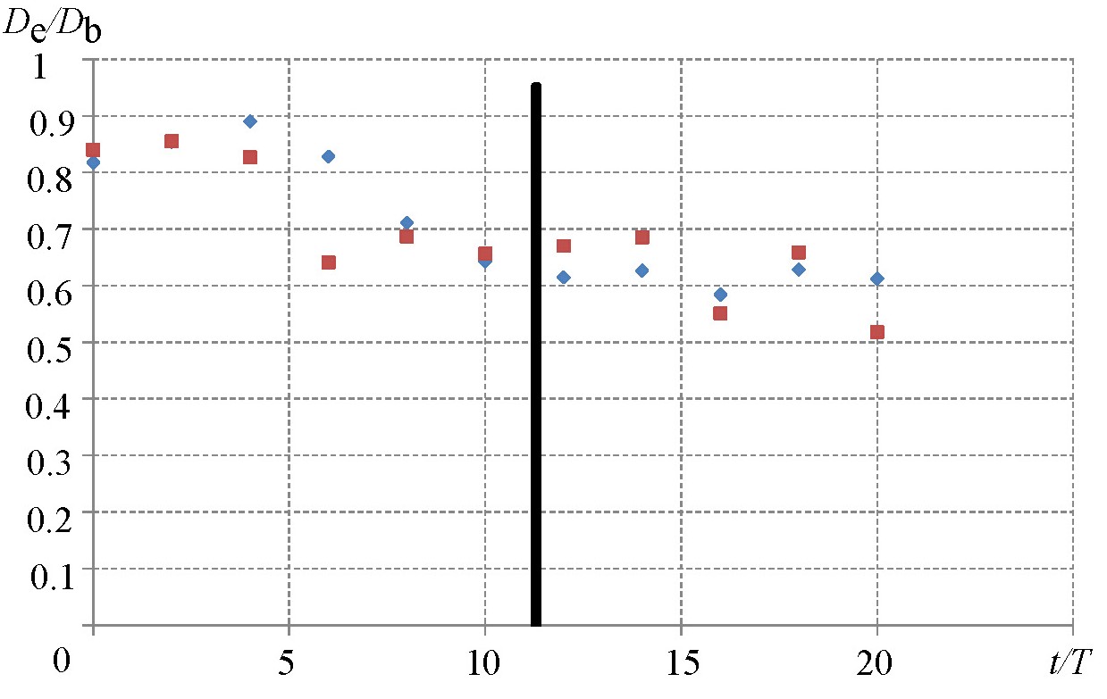
Поскольку кадры на обоих рисунках сделаны приблизительно в одни и те же моменты времени, из их сопоставления следует, что хребет сильно замедляет распространение вихревого течения и способствует разрушению индивидуальных вихрей. Действительно, расчеты показали, что при пересечении хребта азимутальная скорость вихревого течения уменьшается в два раза и более (см. рис. 4). Наиболее сильное замедление течения происходит, как и следует ожидать, в случае баротропных вихревых колонок (рис. 4, а). Плотностная стратификация несколько ослабляет действие топографического бета-эффекта, но не подавляет его полностью. Хребет уменьшает глубину проникновения бароклинного вихревого течения (рис. 5) и орбитальную скорость вихрей (рис. 6). Любопытно, что хребет не оказывает существенного влияния на диаметр вихрей De (рис. 7).
Р и с. 4. Зависимость от t⁄T в эксперименте с однородной пресной жидкостью (a); с жидкостью соленостью S, равной 1 (b), 2 (c), 4 ‰ (d). Синие ромбы – эксперимент над конусом с гладкой поверхностью, красные квадраты – эксперимент над конусом с выступом в виде хребта, толстая черная линия – момент времени, когда фронт течения пересекает хребет, тонкая сплошная линия – линия тренда для опытов над конусом с гладкой поверхностью, тонкая штриховая линия – линия тренда для опытов над конусом с хребтом 3
F i g. 4. Dependence of on ????⁄T in the experiment with: homogeneous fresh liquid (a) and liquid with salinity S equal to 1 (b), 2 (c) and 4 ‰ (d). Blue diamonds denote the experiment over the cone with a smooth surface, red squares – the experiment over the cone with a ridge, thick black line shows the moment when the current front crosses the ridge, thin solid line – the trend line for the experiments over the cone with a smooth surface, thin dashed line – the trend line for the experiments over the cone with a ridge 3
Р и с. 5. Бароклинное вихревое течение (вид сбоку), подкрашенное в синий цвет и распространяющееся справа налево над конусом с хребтом (подкрашен красным) при значении t⁄T, равном 52 (a), 54 (b), 66 (c), 90 (d). Соленость воды в бассейне S = 1 ‰. Белой штриховой линией показана граница между верхним слоем пресной воды и нижним слоем соленой воды 3
F i g. 5. Baroclinic eddy current (side view) colored blue and moving from right to left over the cone with a ridge (colored red) at t/T equal to 52 (a), 54 (b), 66 (c) and 90 (d). Salinity of water in the tank S = 1 ‰. White dotted line shows the boundary between the upper layer of fresh water and the lower layer of salt water 3
Р и с. 6. Зависимость от t⁄T. Синие ромбы – эксперимент над конусом с гладкой поверхностью, красные квадраты – эксперимент над конусом с выступом в виде хребта. Толстая черная линия – момент времени, когда течение проходит над хребтом 3. Соленость воды в бассейне S=2 ‰
F i g. 6. Dependence of on ????⁄T. Blue diamonds denote the experiment over the cone with a smooth surface, red squares – the experiment over the cone with a ridge. Thick black line shows the moment when the current front passes over the ridge 3. Salinity of water in the tank ????=2 ‰
Р и с. 7. Зависимость от t⁄T. Синие ромбы – эксперимент над конусом с гладкой поверхностью, красные квадраты –- эксперимент над конусом с выступом в виде хребта; толстая черная линия – момент времени, когда фронт вихревого течения проходит над хребтом 3. Соленость воды в бассейне S=2 ‰
F i g. 7. Dependence of on ????⁄T. Blue diamonds denote the experiment over the cone with a smooth surface, red squares – the experiment over the cone with a ridge. Thick black line shows the moment when the current front passes over the ridge 3. Salinity of water in the tank ????=2 ‰
Важный вопрос заключается в следующем: являются генерируемые источником антициклонические вихри бароклинно устойчивыми или неустойчивыми? Во всех экспериментах распада одного вихря на два или более мелких не наблюдалось. Вместе с тем представляет интерес оценить число Бургера , где – бароклинный радиус деформации; – радиус вихря (g´=gβS, здесь g – ускорение свободного падения; β – коэффициент соленостного сжатия; S – соленость воды в бассейне), изменение числа Бургера со временем и сопоставить рассчитанные значения Bu с критическим значением, характеризующим переход вихря от бароклинно устойчивого к неустойчивому состоянию.
Зависимость Bu от безразмерного времени t/T для S=2‰ представлена на рис. 8. Видно, что значения Bu растут со временем от 0,35–0,40 до 0,62–0,72 (вследствие уменьшения диаметра вихря). Это означает, что если бароклинный вихрь был устойчив под источником, то он и в дальнейшем сохранит свою устойчивость, поскольку для достижения бароклинной неустойчивости параметр Bu должен быть значительно меньше единицы [17]. Кроме того, как было показано в [2, 17], наклон дна дополнительно стабилизирует бароклинные течения и вихри, т. е. делает их более устойчивыми. На основании этого можно заключить, что в данной серии опытов бароклинная неустойчивость не проявлялась и не оказывала существенного влияния на эволюцию бароклинных антициклонических вихрей [18].
Р и с. 8. Зависимость числа Bu от безразмерного времени t⁄T для ????????=2 ‰
F i g. 8. Dependence of Bu number on dimensionless time for ????=2 ‰
Схема прохождения антициклонического вихря над хребтом показана на рис. 9. На рис. 9, а отображен момент времени, когда вихрь (А) подходит вплотную к хребту. Стремясь перемещаться вдоль изобаты, заползая на хребет, антициклонический вихрь смещается вниз по склону. При этом выше него образуется циклонический вихрь (С) меньшего диаметра (рис. 9, b). Данная вихревая пара имеет тенденцию к перемещению в циклоническом направлении, поэтому перемещение антициклона в антициклоническом направлении замедляется. Поскольку антициклон является более крупным и мощным вихрем по сравнению с циклоном, он «прокручивает» последний вокруг себя (рис. 9, с). В конце концов оба вихря пересекают хребет (рис. 9, d). Вскоре после этого циклон диссипирует, а антициклон в ослабленном виде продолжает перемещаться в антициклоническом направлении за счет топографического бета-эффекта.
Р и с. 9. Схема прохождения антициклонического вихря над хребтом 2, 3 (А – антициклонический вихрь, С – циклонический вихрь)
F i g. 9. Scheme of passage of an anticyclonic vortex over the ridge 2, 3 (A is an anticyclonic eddy, C is a cyclonic eddy)
Заключение
Проведены лабораторные опыты по исследованию влияния подводного хребта, расположенного на наклонном дне и направленного вдоль его склона, на баротропные и бароклинные антициклонические вихри, перемещающиеся вдоль изобат в антициклоническом направлении (на «запад») вследствие топографического бета-эффекта.
В опытах с хребтом «западный» дрейф антициклонических вихрей, как баротропных, так и бароклинных, существенно замедляется. После пересечения хребта значительно уменьшается орбитальная скорость вращения воды в вихрях и наблюдается тенденция к уменьшению глубины проникновения бароклинных вихрей, т. е. к уменьшению их потенциальной энергии и более быстрой диссипации.
Результаты эксперимента подтвердили натурные наблюдения, а также результаты численного моделирования в части заметного влияния невысокого вдольсклонового подводного хребта, расположенного в западной части Черного моря, на распространение Севастопольского антициклонического вихря и его орбитальную скорость. Вместе с тем в опытах не наблюдалось «стационирования» вихрей перед хребтом: они хотя и замедляли свое перемещение вдоль изобат, но не останавливались и не «зависали» надолго в одном месте. Наиболее вероятной причиной этого является генерация опытах цепочки вихрей, а не отдельных вихрей. Динамика вихрей в цепочке отличается от динамики одиночного вихря, поскольку последующие вихри подталкивают предыдущие и способствуют их прохождению над хребтом и дальнейшему перемещению. Впоследствии планируется выполнить опыты с одиночным антициклоническим вихрем во вращающейся жидкости над наклонным дном с хребтом и без него. Возможно, эти опыты позволят получить более близкое соответствие результатов с данными натурных наблюдений и численного гидродинамического моделирования.
1 Изменчивость гидрофизических полей Черного моря / [А. С. Блатов и др.]. Л. : Гидрометеоиздат, 1984. 240 с.
2 Елкин Д. Н., Зацепин А. Г. Лабораторное исследование влияния подводного хребта на перемещение антициклонических вихрей над наклонным дном во вращающейся жидкости под действием топографического бета-эффекта // Многофазные системы. 2023. Т. 18, № 4. С. 382–384.
3 Елкин Д. Н., Зацепин А. Г. Влияние подводного хребта на перемещение антициклонических вихрей над наклонным дном во вращающейся жидкости // Труды XII Международной научно-практической конференции «Морские исследования и образование (MARESEDU-2023)». Тверь : ООО «ПолиПРЕСС», 2024. Том II (IV). С. 119–126.
About the authors
A. G. Zatsepin
Shirshov Institute of Oceanology, Russian Academy of Sciences; Marine Hydrophysical Institute, Russian Academy of Sciences
Email: zatsepin@ocean.ru
ORCID iD: 0000-0002-5527-5234
SPIN-code: 1707-3104
заведующий лабораторией экспериментальной физики океана, доктор физико-математических наук
Russian Federation, Moscow; SevastopolD. N. Elkin
Shirshov Institute of Oceanology, Russian Academy of Sciences; Marine Hydrophysical Institute, Russian Academy of Sciences
Author for correspondence.
Email: dmelkin@mail.ru
ORCID iD: 0000-0002-9232-9852
SPIN-code: 7221-0720
научный сотрудник, кандидат физико-математических наук
Russian Federation, Moscow; SevastopolReferences
- Kubryakov A. A., Stanichny S. V. Seasonal and interannual variability of the Black Sea eddies and its dependence on characteristics of the large-scale circulation // Deep Sea Research Part I: Oceanographic Research Papers. 2015. Vol. 97. P. 80–91. https://doi.org/10.1016/j.dsr.2014.12.002
- Effect of bottom slope and wind on the near-shore current in a rotating stratified fluid: Laboratory modeling for the Black Sea / A. G. Zatsepin [et al.] // Oceanology. 2005. Vol. 45, Suppl. 1. P. S13–S26. EDN LJLSWD.
- Иванов В. А., Белокопытов В. Н. Океанография Черного моря. Cевастополь, 2011. 212 с. EDN XPERZR.
- Кубряков А. А., Станичный С. В. Синоптические вихри в Черном море по данным спутниковой альтиметрии // Океанология. 2015. Т. 55, № 1. С. 65–77. EDN TGWBIX. https://doi.org/10.7868/S0030157415010104
- Anticyclonic eddies over the northwestern continental slope in the Black Sea and transport of chloro-phyll-rich waters into its abyssal basin / A. I. Ginzburg [et al.] // Mapping Sciences and Remote Sens-ing. 2001. Vol. 38, iss. 2. P. 130–143. https://doi.org/10.1080/07493878.2001.10642171
- Remotely sensed coastal/deep-basin water exchange processes in the Black Sea surface layer / A. I. Ginzburg [et al.] // Satellites, Oceanography and Society / Ed. by D. Halpern. Amsterdam : Elsevier, 2000. Chapter 15. P. 273–287. (Elsevier Oceanography Series ; vol. 63). https://doi.org/10.1016/S0422-9894(00)80016-1
- Oguz T. Role of physical processes controlling oxycline and suboxic layer structures in the Black Sea // Global Biogeochemical Cycles. 2002. Vol. 16, No. 2. 1019. https://doi.org/10.1029/2001GB001465
- Shapiro G. I., Stanichny S. V., Stanychna R. R. Anatomy of shelfdeep sea exchanges by a mesoscale eddy in the North West Black Sea as derived from remotely sensed data // Remote Sensing of Environ-ment. 2010. Vol. 114, iss. 4. P. 867–875. https://doi.org/10.1016/j.rse.2009.11.020
- Long-term variations of the Black Sea dynamics and their impact on the marine ecosystem / A. A. Kubryakov [et al.] // Journal of Marine Systems. 2016. Vol. 163. P. 80-94. https://doi.org/10.1016/j.jmarsys.2016.06.006
- Anticyclonic eddies in the northwestern Black Sea / A. I. Ginzburg [et al.] // Journal of Marine Systems. 2002. Vol. 32, iss. 1–3. P. 91–106. https://doi.org/10.1016/S0924-7963(02)00035-0
- Rim current and coastal eddy mechanisms in an eddy-resolving Black Sea general circulation model / J. V. Staneva [et al.] / Journal of Marine Systems. 2001. Vol. 31, № 1–3. P. 137–157. https://doi.org/10.1016/S0924-7963(01)00050-1
- Kostianoy A. G., Zatsepin A. G. Laboratory experiments with baroclinic vortices in a rotating fluid // Mesoscale/Synoptic Coherent structures in Geophysical Turbulence / Ed. By J. C. J. Nihoul, B. M. Jamart. Amsterdam : Elsevier, 1989. P. 691–700. (Elsevier Oceanography Series ; vol. 50). https://doi.org/10.1016/S0422-9894(08)70215-0
- Зацепин А. Г., Дидковский В. Л. Об одном механизме формирования мезомасштабных вихревых структур в склоновой зоне океана // Доклады Академии наук. 1996. T. 347, № 1. C. 109–112.
- Зацепин А. Г., Дидковский В. Л., Семенов А. В. Автоколебательный механизм формирования периодической вихревой структуры от стационарного локального источника на наклонном дне во вращающейся жидкости // Океанология. 1998. Т. 38, № 1. С. 47–55.
- Каменкович В. М., Кошляков М. Н., Монин А. С. Синоптические вихри в океане. Л. : Гидрометеоиздат, 1987. 509 с.
- Шапиро Г. И. Структура мезомасштабной вихревой линзы в океанском термоклине // Доклады Академии наук СССР. 1984. Т. 276, № 6. C. 1477–1479.
- Зацепин А. Г., Елкин Д. Н., Шварцман Д. Р. Предварительные результаты лабораторных исследований эволюции нефронтальных вихрей в двуслойной вращающейся жидкости // Океанологические исследования. 2023. Т. 51, № 1. С. 5–35. EDN NOGTIM. https://doi.org/10.29006/1564-2291.JOR-2023.51(1).1
- Kubryakov A. A., Mizyuk A. I., Stanichny S. V. Stationarity and separation of the Sevastopol eddies in the Black Sea: The role of eddy-topographic interaction and submesoscale dynamics // Journal of Marine Systems. 2023. Vol. 241. 103911. https://doi.org/10.1016/j.jmarsys.2023.103911
Supplementary files










