α1-Adrenergic Receptors Control the Activity of Sinoatrial Node by Modulating Transmembrane Transport of Chloride Anions
- Authors: Voronina Y.A.1,2, Fedorov A.V.1, Chelombitko M.A.3, Piunova U.E.1, Kuzmin V.S.1,2
-
Affiliations:
- Lomonosov Moscow State University
- National Medical Research Centre of Cardiology named after academician E.I. Chazov
- Belozersky Research Institute of Physico-Chemical Biology, Moscow Lomonosov State University
- Issue: Vol 41, No 1 (2024)
- Pages: 58-72
- Section: Articles
- URL: https://ogarev-online.ru/0233-4755/article/view/255507
- DOI: https://doi.org/10.31857/S0233475524010049
- EDN: https://elibrary.ru/zmojyv
- ID: 255507
Cite item
Full Text
Abstract
Norepinephrine (NE), which is released by sympathetic nerve endings, causes an increase in the frequency of spontaneous action potentials in the pacemaker cardiomyocytes of the sinoatrial node (SAN), also known as the “pacemaker” of the heart. This results in an increase in heart rate (HR). It is known that two types of postsynaptic adrenoreceptors (ARs), α1-AR and β-AR, can mediate the effects of NE. The role of α1-AR in the sympathetic control of heart rate and SAN automaticity, as well as the membrane mechanisms mediation the effects of α1-AR on the pacemaker, have not yet been elucidated. In this study, we utilized immunofluorescence confocal microscopy to examine the distribution of α1A-AR in the SAN of rats. Additionally, we assessed the expression of α1A-AR mRNA in the SAN tissue using RT-PCR. Furthermore, we investigated the impact of α1-AR stimulation on key functional parameters of the pacemaker, including the corrected sinus node recovery time (SNRT/cSNRT) and the SAN accommodation, using the Langendorff perfused heart technique. We also used optical mapping of the electrical activity of perfused, isolated tissue preparations to study the effect of α1-AR stimulation on the spatiotemporal characteristics of SAN excitation. We tested the effects of chloride transmembrane conductance blockade on alteration of functional parameters and pattern of SAN excitation caused by α1-AR. Fluorescent signals corresponding to α1A-AR have been identified in SAN cardiomyocytes, indicating the presence of α1A-AR at protein level. The expression of α1A-AR in SAN has been also confirmed at the mRNA level. The stimulation of α1-AR affects SAN functioning Phenylephrine (PHE) utilized as α1A-AR agonist causes a decrease in SNRT/cSNRT, as well as an acceleration of SAN accommodation. These effects were rate dependent and were observed at a high frequency of pacemaker tissue stimulation. PHE induces changes in the excitation pattern of the SAN. The effects of PHE on functional parameters and SAN excitation pattern are attenuated by Ca2+-dependent chloride channel blocker NPPB but remains unaffected by the protein kinase C inhibitor BIM. Our results suggest that cardiac α1-ARs are important for maintaining function of SAN pacemaker at high heart rates and that α1-AR signalling cascades in the SAN target Ca2+-dependent chloride channels are involved in the α1-adrenergic modulation of the electrophysiological properties of the heart pacemaker.
Full Text
ВВЕДЕНИЕ
Насосная функция сердца реализуется за счет ритмического координированного чередования возбуждения, сокращения и расслабления его камер. Ритмическое возбуждение сердца возможно благодаря небольшой группе «пейсмекерных» миоцитов, которые обладая особыми электрофизиологическими свойствам способны спонтанно генерировать потенциалы действия (ПД) [1, 2]. Пейсмекерные кардиомиоциты у млекопитающих животных и человека, располагаясь в стенке правого предсердия между устьями верхней и нижней полых вен, формируют доминантный ритмоводитель сердца [3, 4], называемый по месту его локализации синоатриальным узлом (САУ). САУ является сложной, гетерогенной тканевой структурой [5, 6], включающей разнородные «пейсмекерные» кардиомиоциты, а также немиокардиальные элементы в различной пропорции в центральной части и на его периферии [7, 8]. Для реализации нормального ритмического возбуждения рабочего миокарда необходима не только спонтанная активность САУ, но и скоординированная, регулируемая передача возбуждения от периферической части пейсмекерной ткани САУ к «рабочим» кардиомиоцитам предсердий [9, 10]. Нарушение нормального взаимодействия САУ и рабочего миокарда приводит к формированию различного рода аритмий, в частности к синусовым брадикардиям [11], синдрому слабости синусного узла [12], в основе которых может лежать ритмозависимая блокада проведения возбуждения из САУ к предсердиям [13, 14].
Частота сердечных сокращений (ЧСС) у млекопитающих животных варьирует в широком диапазоне, обеспечивая согласование гемодинамической функции сердца и метаболических потребностей организма. Увеличение частоты спонтанных ПД (СПД), и соответственно ЧСС, обеспечивается β-адренорецепторами пейсмекерных кардиомиоцитов САУ [15]. В настоящее время установлено, что помимо β-, в миокарде обнаруживается значительное количество α-адренорецепторов первого типа (α1-АР) [16], которые отчасти опосредуют положительный инотропный эффект катехоламинов [17]. α2-АР также экспрессируются в сердце, однако для них показана локализация только на терминалях нервных окончаний вегетативной нервной системы [18, 19]. Сведения касательно роли α1-АР в регуляции автоматии ритмоводителя сердца противоречивы: в ряде работ показано, что активация α1-АР может приводить к увеличению частоты СПД в САУ [20, 21], в то время как в других работах такого эффекта не наблюдали [22–25]. Тем не менее, стимуляция α1-АР вызывает проаритмические изменения электрофизиологических свойств структур правого предсердия, имеющих общее эмбриональное происхождение с САУ [26]. Активация α1-АР приводит к деполяризации, формированию блоков проведения возбуждения в миокардиальной ткани полых вен и непарной вены [27–29], либо индуцирует спонтанные потенциалы действия и «пейсмекероподобную» активность в данной ткани [30]; активация α1-АР вызывает снижение скорости проведения волны возбуждения и сдвигу мембранного потенциала в миокарде предсердной перегородки [31]. В отличие от α1-АР, которые экспрессируются в кардиомиоцитах, α2-АР экспрессируются исключительно на пресинаптических терминалях вегетативных нервов.
В настоящее время остается неизвестным, каково значение α1-АР для реализации пейсмекерной функции САУ, а также оказывают ли α1-АР влияние на передачу возбуждения от пейсмекерной ткани к рабочему миокарду.
Молекулярные механизмы, лежащие в основе потенциальных эффектов α1-АР в САУ, не изучены. Известно, что активация α1-АР приводит к деполяризации гладкомышечных клеток стенки сосудов и вазоконстрикторному ответу за счет целого спектра механизмов, в том числе за счет усиления хлорной проводимости [32, 33]. Значительное количество хлорных ионных каналов экспрессируется и в кардиомиоцитах [34]. В данной работе впервые исследуется роль хлорного трансмембранного транспорта как возможный механизм α-адренергической модуляции биоэлектрической активности САУ; механизм поддержания и регуляции ритма сердца.
МАТЕРИАЛЫ И МЕТОДЫ
Животные. Работа выполнена с использованием препаратов изолированного сердца крысы (самцы стока Wistar, 2–4 мес., 250 ± 20 г). В ходе экспериментов были соблюдены все актуальные требования этических норм работы с лабораторными животными. Перед экспериментами животных содержали в виварии течение 2 недель в стандартных условиях при световом режиме 12:12 с доступом к воде и пище ad libitum.
Иммунофлуоресцентная микроскопия. При иммунофлуоресцентном анализе экспрессии α1-АР были использованы тканевые препараты левого предсердия (n = 3) и САУ (тканевые участки радиусом 2 мм от места бифуркации артерии САУ, но не включающие ткань пограничного гребешка) крыс (n = 3). Тканевые образцы замораживали в жидком азоте в криосреде Tissue-Tek O.C.T. Compound (Sakura Finetek, США). Срезы толщиной 10 мкм изготавливали на криотоме Leica CM1850UV (Германия). После отмывки в фосфатно-солевом буфере (PBS) срезы инкубировали с 10% козьей сывороткой (ПраймБиоМед, Россия) на PBS в течение 30 мин при комнатной температуре во влажной камере. Срезы промывали в PBS в течение 20 мин и дистиллированной водой. Для окрашивания срезы инкубировали 60 мин при комнатной температуре с кроличьими поликлональными антителами к α1А-АР (Thermo Fisher Scientific, PA1–047, США), разведенными 1:100 на PBS с 1% бычьим сывороточным альбумином (BSA). После отмывки в PBS срезы инкубировали со вторичными козьими антителами (разведение 1:500, Thermo Fisher Scientific, A-11036, США), конъюгированными с Alexa Fluor 568 и растворенными в PBS с 1% BSA, в течение 40 мин в темноте. Препараты заключили в среду Aqua-Poly (Aqua Poly Equipment, США) и далее исследовали на конфокальном микроскопе.
Окрашенные препараты анализировали с помощью конфокального лазерного сканирующего микроскопа LSM 700 (Carl Zeiss, Германия) с объективом Plan-Apochromat 20x/0.8 M27. Для возбуждения флуоресценции антител использовали диодный лазер с длиной волны 555 нм. При визуализации получали стековые изображения (4 стека, разрешение каждого стека 2048×2048 пкс, 8 бит/пкс) в конфокальном режиме (диаметр точечной диафрагмы — 1 мкм, интервал между стековыми плоскостями — 1 мкм), которые затем с помощью программного обеспечения Carl Zeiss ZEN7.0 преобразовывали после удаления фоновой флуоресценции и шума в «однослойные» проекции, построенные по максимальным интенсивностям флуоресценции. Анализ изображений, включающий идентификацию областей специфической флуоресценции, осуществляли в программе ImageJ (ImageJ 1.50i), используя плагин Bio-Formats Explorer (imagej.net/Bio-Formats). Применяя стандартные процедуры ImageJ, рассчитывали процентное отношение общего количества флуоресцентных пикселей в бинарном изображении к общей площади изображения. Количество пикселей, соответствующих специфической флуоресценции, нормировали на площадь среза, вмещающую 1000 клеточных ядер.
Исследование уровня экспрессии генов (РВ-ПЦР). Для ПЦР в реальном времени (РВ-ПЦР) использовали такие же тканевые препараты предсердия и САУ, как описано в предыдущем разделе, однако после механического удаления эндотелия. Для выделения РНК использовали ExtractRNA (Евроген, Россия), следуя рекомендациям производителя. Образцы гомогенизировали (пестики Axygen). В качестве соосадителя РНК использовали гликоген. Полученный раствор тотальной РНК смешивали с 10-кратным реакционным буфером, добавляли раствор ДНКазы I (2000 е. а./мл, NEB, США) и оставляли на 15 мин при 37 °C. Затем раствор очищали от ДНКазы, добавляя 1:1 смесь фенола и хлороформа и центрифугировали. Количество и качество осажденной РНК определяли на спектрофотометре NanoDrop 2000 (Thermo Scientific, США), абсорбцию измеряли при длине волны 260 нм, (260/280 нм). Проводили электрофорез в 2% агарозном геле с целью выяснения целостности полученной РНК. Библиотеку кДНК синтезировали с помощью ревертазы MMLV (Евроген, Россия). Для обратной транскрипции использовали 2 мкг РНК. Первую цепь кДНК синтезировали с помощью набора реагентов производства компании Евроген (SK021, Россия), следуя рекомендациям производителя. Качество полученной кДНК оценивали методом ПЦР с помощью готовой смеси для ПЦР 5х ScreenMix (Евроген, Россия) согласно инструкции. После завершения реакции проводили электрофорез в 2% агарозном геле с целью подтверждения наличия продукта ПЦР. Уровень экспрессии целевых генов оценивали с помощью РВ-ПЦР с использованием амплификатора BioRad CFX96. Использовали готовую смесь для ПЦР 5x qPCRmix-HS SYBR с использованием интеркалирующего красителя SYBR Green (Евроген, Россия). Использовали следующие праймеры, специфичные к последовательности, соответствующей зрелому транскрипту гена белка α1А-АР крысы (Rattus norvegicus): F: GTAGCCAAGAGAGAAAGCCG, R: CAACCCACCACGATGCCCAG (размер ампликона — 135 п. н.; эффективность — 2.072). В качестве гена «домашнего хозяйства» использовали RPLP0 (ribosomal protein lateral stalk subunit P0). Для RPLP0 использовали следующие праймеры: F: AGGGTCCTGGCTTTGTCTGTGG, R: AGCTGCAGGAGCAGCAGTGG (размер ампликона — 212 п. н.; эффективность — 1.968).
Экспрессия RPLP0 не различалась (p > 0.05) между образцами. Каждая реакция проводилась в трех повторностях; все образцы были продублированы. В качестве контроля на отсутствие геномной ДНК в образцах вместо комплементарной ДНК, как матрицу для ПЦР использовали образец РНК. Температурный режим инкубации смеси для ПЦР в реальном времени представлен в табл. 1. Полученные в результате РВ-ПЦР данные обрабатывали в программе Microsoft Exсel. Кривые плавления и пороговый цикл были определены с помощью программного обеспечения CFX-96. Относительный уровень экспрессии был определен с использованием метода «ΔΔCt».
Таблица 1. Температурный режим инкубации смеси для ПЦР в реальном времени
Температура, °С | Время, мин | Циклы |
95 | 3 | |
95 | 0.1 | 40 |
60 | 0.1 | |
72 | 0.1 |
Оценка времени восстановления функции САУ. Для оценки функции САУ использовали метод перфузии изолированного по Лангендорфу сердца (при постоянном перфузионном давлении — 80 мм рт. ст.) крысы (n = 23). После предварительной анестезии (изофлюран, 3.5% об.) и гепаринизации (1000 ед/кг, в/б) крыс декапитировали, вскрывали грудную клетку и извлекали сердце, которое помещали в ванночку с холодным перфузионным раствором (4 °C) и отмывали от крови. Затем препарат сердца крысы через аорту фиксировали на канюле и осуществляли ретроградную перфузию при 37 °C; для перфузии использовали раствор Кребса–Хензеляйта следующего состава (в мМ): 118.5 NaCl, 4.7 KCl, 2.5 CaCl2, 25 NaHCO3, 1.2 KH2PO4, 1.2 MgSO4, 11 глюкоза. Перфузионный раствор непрерывно насыщали карбогеном (95% О2, 5% СО2) для оксигенации и стабилизации рН (7.4). Для экспериментов использовали только те препараты изолированного сердца, в которых коронарный проток составлял не менее 10 мл/мин. После подключения изолированного сердца к перфузионной установке с помощью микроманипуляторов на поверхность ушка правого предсердия помещали биполярные серебряные электроды для регистрации электрограмм с помощью дифференциального усилителя (Нейробиолаб, NBL302, Россия); усиленный и отфильтрованный сигнал записывали с помощью аналого-цифрового преобразователя (АЦП, 5 кГц, E-154, L–Card, Россия), подключенного к компьютеру; для обработки электрограмм использовали программное обеспечение PowerGraph 3.3 (Ди-софт, Россия). После 10 мин периода адаптации в начале эксперимента определяли длительность интервалов между возбуждениями, спонтанно генерируемыми САУ. Затем биполярные стимулирующие электроды, подключенные к аналоговому изолятору и генератору импульсов (Нейробиолаб, DL360, Россия), размещали в области САУ. С помощью стимулирующих электродов, с частотой, на 10% превышающей «синусный» ритм (180 ± 20 мс), в течение 5 мин наносили возбуждающие стимулы (длительность — 2 мс, амплитуда — 2–6 В) для подавления автоматизма САУ. Далее в течение 30 с периода производили стимуляцию САУ с интервалами (S1S1) 280–290 мс (шаг 2–10 мс). По окончании каждого 30 с периода прекращали стимуляцию и в течение 1 мин регистрировали спонтанную активность САУ. Для каждого из межстимуляционных интервалов рассчитывали время восстановления функции синусного узла (ВВФСУ), которое определяли как длительность периода от последнего возбуждающего стимула до первого спонтанного возбуждения САУ, нормированная на S1S1 (рис. 1а). Корригированное время восстановления функции синусного узла (кВВФСУ) рассчитывали, как разницу между ВВФСУ и исходным спонтанным ритмом САУ.
Также для каждого из межстимуляционных интервалов рассчитывали скорость «аккомодации» САУ, которую определяли как отношение длительностей десятого и последнего цикла возбуждения САУ за минутный период спонтанной активности (рис. 1б).
Рис. 1. ЭГМ – электрограмма, S1S1 – межстимульный интервал, ВВФСУ – время восстановления функции синусного узла, S1 – стимуляция, aa10 – длительность 10-го кардиоцикла, aaN – длительность последнего кардиоцикла.
Во всех сериях экспериментов определяли ВВФСУ и скорость аккомодации САУ в контрольных условиях, а затем при действии 10 мкМ агониста α1-АР фенилэфрина (ФЭ), блокатора протеинкиназы С (РКС) бисиндолилмалеимида (BIM), а также блокатора хлорных каналов дериватива нитробензойной кислоты (NPPB) [35] (все реактивы Sigma, США).
Картирование электрической активности САУ. Для анализа хронотопографии активации САУ, а также анализа паттерна распространения возбуждения в синоатриальной области правого предсердия использовали метод оптического картирования электрической активности миокарда, основанный на потенциал-зависимой флуоресценции мембранного зонда di-4-ANEPPS. Для насыщения зондом тканевых препаратов правого предсердия крысы перфузировали в течение 30 мин раствором Тироде, содержащим 5 мкM di-4-ANNEPS (Sigma-Aldrich, США). Флуоресценцию di-4-ANEPPS возбуждали с помощью кольцевого светодиодного осветителя с максимумом спектра излучения 470 нм, мощностью 5 Вт и суммарным световым потоком до 1500 люмен. Флуоресцентные сигналы регистрировали с помощью высокочувствительной фотодиодной (PDA) матрицы H469V-012 (WuTech H-469V, Gaithersburg, США), имеющей 256 фотодиодов и включенной в состав оптико-электронной установки. Для разделения возбуждающего света и эмиссии использовали красный фильтр (пропускание > 610 нм), помещенный на входе фотодиодной матрицы. Оптическая система матрицы была настроена таким образом, что при картировании «охватывала» участок препарата длинной 5.5 мм (S ≈ 19 мм2). Поле съемки PDA также проецировали на фотокамеру (NexImage, Celestron), что позволяло осуществлять анатомическую локализацию оптических сигналов при анализе данных. Флуоресценцию препаратов регистрировали с интервалами 0.61 мс в течение 1000 мс, таким образом получали записи, включающие не менее трех циклов возбуждения препарата. Сигналы от всех фотодиодов матрицы поступали на АЦП, регистрацию и обработку сигнала осуществляли при помощи программы Cadrioplex (RedShirtImaging, США). В результате прослеживания изменения уровня флуоресценции во времени по каждому фотодиоду матрицы получали оптические сигналы, соответствующие потенциалам действия («оптические» ПД).
Проводили фильтрацию шума, основанную на применении скользящей медианы (по 5 точкам). После фильтрации оптические сигналы нормализовали на фоновую флуоресценцию (F0). На основе оптических ПД строили изохронные карты, отражающие моменты одновременной активации в картируемой области миокардиальных препаратов. Для построения изохрон определяли максимальное значение производной оптических ПД (dF/dt max) для каждого фотодиода PDA, подразумевая, что значение dF/dt max соответствует максимальной скорости фазы деполяризации ПД в «точке» миокарда и соответствует моменту активации «точки» в ткани.
На основе изохрон определяли площадь и положение точки первичной активации (ТПА) в САУ, а также преимущественное направление распространения волны возбуждения из ТПА. Площадь ТПА рассчитывали как площадь миокарда, охваченного возбуждением в первые 2 мс после его инициации.
Статистическая обработка. Статистическую обработку полученных результатов проводили с помощью компьютерной программы GraphPad Prism 8 (GraphPad Software, США). Статистически значимые различия между группами выявляли с помощью t-теста, однофакторной и двухфакторной ANOVA (с последующим применением апостериорных тестов для множественных сравнений в группах с повторными или независимыми, а также внесением поправки Tukey и Sidak) после предварительной проверки нормальности распределения в группах с помощью теста Шапиро–Вилка. Различия считали значимыми при p < 0.05. Данные представлены как среднее ± стандартное отклонение за исключением репрезентативных записей.
РЕЗУЛЬТАТЫ
Иммунофлуоресцентная локализация белка и экспрессия транскриптов мРНК α1А-АР в САУ
В центральной части САУ в зоне бифуркации артерии синусного узла обнаруживаются флуоресцентные сигналы, указывающие на присутствие α1А-АР (рис. 2а, 2б) во всех образцах (n = 5), полученных от животных. Характер флуоресцентных сигналов указывает на то, что α1А-АР имеют кластерное распределение в САУ, что является типичным для рецепторов данного типа. Часть кластеров α1А-АР в САУ окружает области, соответствующие окрестностям ядер кардиомиоцитов. Помимо перинуклеарной зоны, специфическая флуоресценция обнаруживается на периферии клеток САУ, что соответствует мембранной локализации рецепторов. Интенсивные флуоресцентные сигналы обнаруживаются также в стенке артерий САУ, а также в области эндокардиальной поверхности образцов, что типично для указанных участков и соответствует экспрессии α1А-АР в гладкомышечных и эндотелиальных клетках.
Рис. 2. Экспрессия α1А-адренорецепторов (α1А-АР) в синоатриальном узле сердца крысы. а — Репрезентативное конфокальное изображение, демонстрирующее флуоресцентные сигналы (красный псевдоцвет, Cy3) антител, специфически связывающих α1А-АР, в области ветвей артерии САУ. Эндо, эпи — эндокардиальная и эпикардиальная поверхность стенки правого предсердия; ЭЭ — эндокардиальный эндотелий; СА — ветви артерии САУ; ГМК — гладкомышечная обкладка артериальной стенки. Белыми стрелками указаны кардиомиоциты в центральной части на периферии САУ, экспрессирующие α1А-АР. Синий псевдоцвет — клеточные ядра (DAPI). б — То же, что и на а, но при большем увеличении. в — Экспрессия транскриптов мРНК α1А-АР в ткани синоатриального узла (САУ) и левого предсердия (ЛП), непарный t-test, p < 0.05.
Экспрессия α1А-АР в САУ подтверждается на уровне мРНК. При оценке экспрессии adra1а методом РВ-ПЦР установлено, что мРНК α1А-АР у взрослых крыс экспрессируется как в левом предсердии, так и в САУ. Однако относительный уровень мРНК α1А-АР статистически значимо больший в левом предсердии.
Влияние стимуляции α1-АР фенилэфрином на ЧСС, ВВФСУ и аккомодацию САУ
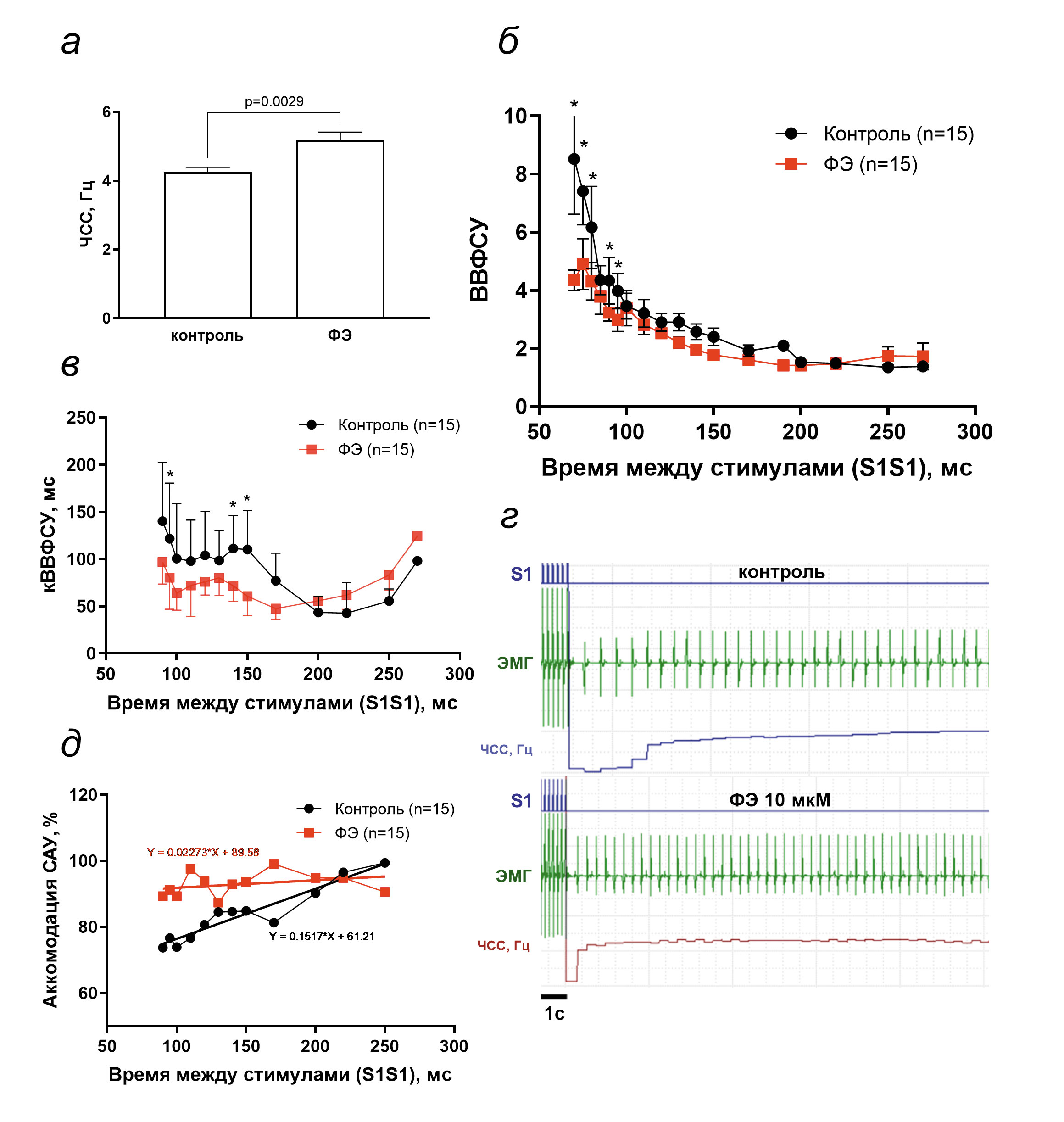
Стимуляция α1-АР фенилэфрином приводит к увеличению спонтанного ритма изолированного сердца: при действии ФЭ в концентрации 10 мкМ ЧСС увеличивается (p < 0.01) до 5.19 ± 0.85 Гц (n = 15) от 4.25 ± 0.52 Гц (n = 15) в контроле (рис. 3а).
Увеличение частоты стимуляции САУ приводит к росту времени возникновения первого спонтанного возбуждения в САУ, то есть ВВФСУ (рис. 3б). ФЭ (10 мкМ) снижает ВВФСУ при S1S1 = 95, 90, 80, 75 и 70 мс (для S1S1 = 90 мс 3.23 ± 0.29 в контроле и 4.33 ± 0.8 при действии ФЭ, n = 15, р < 0.01, рис. 3б), но не вызывает изменения параметра при S1S1 в диапазоне 280–100 мс.
Рис. 3. Влияние стимуляции α1-адренорецепторов на автоматию сердца. а — Увеличение ЧСС изолированного сердца крысы при действии 10 мкМ фенилэфрина (ФЭ), парный t-test, p < 0.05. б — Влияние ФЭ на время восстановления функции синусного узла. в — Влияние ФЭ на корригированное время восстановления функции синусного узла (кВВФСУ), двухфакторная ANOVA, поправка на множественное сравнение Holm-Sidak’a, p < 0.05. г1–г3 — Репрезентативные примеры записей, демонстрирующие восстановление спонтанной активности САУ (после прекращения стимуляции) в контроле и при действии ФЭ. На всех панелях сверху оригинальная запись предсердной электрограммы; снизу — частота спонтанных возбуждений САУ. д — Влияние ФЭ на скорость аккомодации САУ. Регрессионные уравнения показаны рядом с кривыми.
При увеличении частоты стимуляции САУ крысы кВВФСУ изменяется сложным образом: в диапазоне межстимуляторных интервалов от 280 до 200 мс кВВФСУ значимо (р < 0.01, n = 6) снижается, а в диапазоне S1S1 от 200 до 80 мс — возрастает (р < 0.01, n = 6).
При S1S1 = 150 мс, что соответствует верхней границе ЧСС у крыс in vivo, наблюдается пиковое значение кВВФСУ (110.3 ± 40 мс, n = 15). ФЭ (10 мкМ) вызывает уменьшение кВВФСУ при S1S1 = 150, 140 и 90 мс ((р < 0.01, n = 6).
Величина аккомодации САУ практически линейно уменьшается при снижении межстимуляторных интервалов: при S1S1 = 280 мс — 100 ± ± 15%; при S1S1 = 80 мс — 70 ± 15% (n = 15) (рис. 3в, 3г). ФЭ снижает зависимость аккомодации САУ от величины межстимуляторных интервалов и увеличивает этот параметр для значений S1S1 в диапазоне 100–90 мс (для 90 мс 90 ± 10%, n = 6, p < 0.05).
Влияние ингибиторов PKC и хлорного трансмембранного транспорта на эффекты α1-АР в САУ
Блокатор протеинкиназы C (BIM, 10 мкМ) не оказывал статистически значимого влияния на увеличение ЧСС изолированного сердца, вызванное ФЭ (10 мкМ): ЧСС при действии ФЭ, а также ФЭ на фоне BIM составляла 5.19 ± 0.85 и 4.86 ± 0.21 Гц соответственно (р > 0.05, n = 6). Блокада РКС не приводила к восстановлению сниженных ФЭ значений ВВФСУ и кВВФСУ в диапазоне межстимуляторных интервалов 280–80 мс. Кроме того, BIM не оказывал влияния на аккомодацию САУ. При восстановлении спонтанной активности после стимуляции с интервалами S1S1 = 90 мс аккомодация при действии ФЭ составила 90 ± 8% (n = 6), а при действии ФЭ на фоне BIM — 90 ± 8% (р > 0.1, n = 6).
Блокада анионных каналов (NPPB, 1 мкМ) подавляет, вызванные ФЭ изменения ВВФСУ, кВВФСУ и аккомодации САУ (рис. 4). Более того, NPPB при самостоятельном действии, а также при действии на фоне ФЭ приводит к значительному увеличению кВВФСУ. Однако этот эффект зависит от величины S1S1 и спонтанного ритма САУ: NPPB вызывает увеличение кВВФСУ только в диапазоне межстимуляторных интервалов от 150 до 100 мс, с максимумом эффекта при S1S1 = 110 мс (2767.9 ± 190.7 и 98.7 ± 31.6 мс в контроле или 2804 ± 91% от контрольного значения, p < 0.01, n = 5, рис. 4а). Важно, что вызванное NPPB на фоне ФЭ увеличение кВВФСУ сопровождается ступенчатым восстановлением автоматии САУ (рис. 4б), а также уменьшением аккомодации: при S1S1 = 120 мс этот параметр составляет 55 ± 10% (p < 0.05, n = 5, рис. 4в) по сравнению с 90 ± 10% при действии только ФЭ или 70 ± 10% в контроле.
Рис. 4. Влияние блокады хлорных каналов на α1-адренергические эффекты в САУ. а — Репрезентативные примеры записей, демонстрирующие восстановление спонтанной активности САУ (после прекращения стимуляции) при действии фенилэфрина (ФЭ) (верхняя панель). При действии ФЭ на фоне NPPB наблюдается ступенчатый характер (средняя панель) возобновления ритма изолированного сердца (автоматии САУ). б — Влияние NPPB на снижение, кВВФСУ, вызываемое ФЭ, двухфакторная ANOVA с поправкой на множественное сравнение Tukey, p < 0.05. в — Влияние NPPB на увеличение аккомодации САУ, вызываемое ФЭ; верхняя панель - S1S1=100 мс, нижняя панель - S1S1=90 мс. Однофакторная ANOVA c поправкой на множественное сравнение Tukey, p < 0.05.
Хронотопография активации САУ и предсердного миокарда при стимуляции α1-АР фенилэфрином
Как и в экспериментах с изолированным сердцем, ФЭ (10 мкМ) увеличивал частоту спонтанных ПД в тканевых препаратах САУ (на 26.0 ± 7.1%, n = 6, p < 0.01). При действии ФЭ наблюдается значительное увеличение площади зоны первичной активации: от 0.15 ± 0.01 мм2 в контроле до 0.25 ± 0.01 мм2 при действии ФЭ (p < 0.05, n = 6). Общей тенденцией при действии ФЭ является смещение ТПА из центральной части препаратов САУ в направлении устья верхней полой вены (величина смещения — 2.4 ± 0.1 мм, n = 6, рис. 5а, 5б).
Рис. 5. Паттерн активации САУ крысы при стимуляции α1-адренорецепторов (α1-АР) в контрольных условиях и при действии блокатора хлорной проводимости NPPB. а — Репрезентативные примеры активации САУ в контроле (К) и при действии фенилэфрина (ФЭ). Показана локализация и площадь точки первичной активации (*, ТПА), а также направление смещения ТПА (стрелка) при действии ФЭ. б — Точки первичной активации САУ в контроле (К, показаны зеленым) и при действии ФЭ (показаны синим). Смещение ТПА в направлении устья верхней полой вены для каждого эксперимента показано стрелкой. в — Репрезентативный пример паттерна активации САУ при действии NPPB, а также действия ФЭ на фоне NPPB. NPPB вызывает формирование в САУ невозбудимой зоны (показано штриховкой) и смещение ТПА за пределы невозбудимой зоны. На фоне NPPB не происходит увеличения площади ТПА при действии ФЭ. г — Частота спонтанных ПД (сверху), площадь ТПА (в центре), а также величина смещения ТПА (снизу) в тканевых препаратах САУ при действии ФЭ и NPPB, * — статистически значимое (p < 0.05) отличие от контроля, # — статистически значимое (p < 0.05) отличие от ФЭ, однофакторная ANOVA c поправкой на множественное сравнение Tukey. ВПВ — верхняя полая вена, ПП — ушко правого предсердия и пограничный гребешок (отграничено черным пунктиром), НПВ — нижняя полая вена, ОЯ — овальная ямка, ЕК — Евстахиев клапан, СА — рудиментарный гребешок синоатриального клапана (показано белым пунктиром); устья полых вен отграничены черным пунктиром.
Влияние блокады РКС и хлорного трансмембранного транспорта на хронотопографию активации САУ
Блокада РКС не вызывает заметных изменений эффектов ФЭ в САУ. То есть при действии BIM (10 мкМ) на фоне ФЭ (10 мкМ) наблюдается такое же увеличение частоты спонтанных ПД (на 27.2 ± 8.1%, p > 0.1, n = 5), такое же смещение ТПА (2.10 ± 0.14 мм, n = 3), увеличение площади ТПА (0.21 ± 0.01 мм2, n = 3), как и при действии только ФЭ.
В части экспериментов NPPB (1 мкМ) вызывает подавление спонтанной активности препаратов САУ (2 из 7), в другой части наблюдается снижение частоты СПД (на 9.6 ± 6.0%, p > 0.05, n = 5), уменьшение площади ТПА (до 0.08 ± 0.01 мм2). Снижение частоты СПД и уменьшение площади сопровождается смещением точки активации (0.8 ± 0.1 мм, p > 0.1, n = 5) в направлении пограничного гребешка. Как в случае подавления спонтанной активности, так и в случае смещения ТПА при действии NPPB наблюдается формирование невозбудимой зоны (n = 4, рис. 5в) в той области САУ, в которой располагалась ТПА в контрольных условиях.
NPPB подавляет эффекты стимуляции α1-АР: в присутствии NPPB ФЭ не вызывает увеличения площади ТПА (0.09 ± 0.01 мм2) и частоты СПД, которая составляет 89.7 ± 7.0% от контрольного значения (p < 0.05, n = 5), однако вызывает небольшое смещение ТПА (1.2 ± 0.2 мм, n = 5, рис. 5г), которое наблюдается как при формировании невозбудимой зоны (n = 2), так и без нее (n = 3); небольшое смещение ТПА не направлено в сторону устья верхней полой вены.
ОБСУЖДЕНИЕ
В представленной работе продемонстрирована экспрессия α1-адренорецепторов в ткани ритмоводителя сердца крысы — синоатриальном узле. Экспрессия α1-АР подтверждена на уровне белка, а также на уровне мРНК. Экспрессия транскриптов α1-АР в ткани САУ ниже, чем в предсердном миокарде, тем не менее этот уровень статистически значим. Известно, что кардиомиоциты САУ имеют меньшие размеры, чем кардиомиоциты рабочего предсердного или желудочкового миокарда. Кроме того, САУ богат соединительной тканью и клетками немиокардиального типа, интеркалирующими между кардиомиоцитами. Иммунофлуоресцентное исследование позволило установить, что сигналы, соответствующие α1-АР, обнаруживаются на периферии ядер отдельных мелких клеток, которые разбросаны в окрестностях ветвей артерии САУ, то есть в том участке правого предсердия, который включает именно пейсмекерный миокард. Характер флуоресцентных сигналов позволяет предположить, что α1-АР локализуются именно в пейсмекерных кардиомиоцитах. Сниженный, по сравнению с предсердным, уровень экспрессии α1-АР может быть обусловлен двумя причинами: значительной долей немиокардиальных элементов в САУ, а также гетерогенностью популяции пейсмекерных кардиомиоцитов, включающих не экспрессирующие α1-АР клетки.
Подтвердив экспрессию α1-АР в САУ, мы продемонстрировали, что стимуляция α1-АР приводит к увеличению ритма изолированного сердца крысы, а также увеличению частоты спонтанных ПД, возникающих в тканевых препаратах синоатриального узла. Таким образом, по меньшей мере у крысы активация α1-АР приводит к положительному хронотропному эффекту. Следует отметить, что в наших экспериментах положительный хронотропный эффект при активации α1-АР сопровождается смещением (иначе «миграцией») точки первичной активации в САУ в направлении устья верхней полой вены. Миграция ТПА в САУ является одним из механизмов регуляции ритма сердца, а увеличение ЧСС связывают со смещением ТПА в направлении верхней полой вены [36–38].
Известно, что положительный хронотропный эффект, наблюдаемый при повышении уровня циркулирующего адреналина, увеличении активности симпатического отдела вегетативной нервной системы, высвобождении норадреналина реализуется посредством активации адренорецепторов β-типа [39]. Увеличение ЧСС, обусловленное α1-адренергическим компонентом, вероятно, будет маскировано или будет незначимым in vivo при одновременной активации α1- и β-АР. Следует отметить, что флуоресцентные сигналы, соответствующие α1-АР, обнаруживаются на периферии ядер клеток в САУ. Возможно, что эти сигналы соответствуют кластерам т. н. ядерных α1-АР. Известно, что эффекты, обусловленные активацией этого пула рецепторов, отставлены во времени от момента высвобождения норадреналина на несколько минут (1–5 мин) [40], поскольку происходит только после трансмембранного переноса норадреналина из внеклеточной среды в цитоплазму кардиомиоцитов и транслокации в примембранную область протеинкиназ семейства РКС и Src [41]. Таким образом, роль α1-АР в САУ может заключаться в поддержании высокого уровня ЧСС в период времени, соответствующий началу десенситизации β-АР [42, 43]. Однако функциональные эксперименты, выполненные в данной работе, позволяют предположить, что роль α1-АР в САУ может сводиться не столько в отставленном «дублировании» эффектов β-АР, но в «подстройке» электрофизиологических свойств САУ, облегчающих активацию рабочего миокарда при высокой частоте сердечных сокращений.
В наших экспериментах установлено, что фенилэфрин приводит к уменьшению ВВФСУ и кВВФСУ, а также способствует ускорению аккомодации САУ. Однако этот эффект наблюдается только при высокой частоте электрической стимуляции САУ и не является значимым в том случае, когда навязываемый ритм стимуляции является низким. Таким образом, при активации α1-АР способность САУ к автоматии «облегчается»; уменьшается время, необходимое для установления стационарной спонтанной автоматической активности САУ при высокой ЧСС.
Известно, что профиль экспрессии ионных каналов в центральной части САУ и на его периферии различается. Например, мелкие кардиомиоциты центральной части САУ лишены натриевых ионных каналов Nav1.5 и ионного тока INa, тогда как в периферических пейсмекерных кардиомиоцитах эти каналы и ток обнаруживаются. Одной из причин возрастания ВВФСУ/кВВФСУ при увеличении частоты электрической стимуляции САУ является повышение цитоплазматической концентрации ионов Na+ ([Na+]i) в кардиомиоцитах периферии в результате индукции в них электрически вызванных ПД. Повышение [Na+]i тем больше, чем выше частота стимуляции и частота электрически вызванных ПД. Увеличение [Na+]i приводит к стимуляции Na+, K+-ATP-азы, гиперполяризации мембраны, снижению скорости медленной диастолической деполяризации и торможению спонтанной активности в электрически сопряженных пейсмекерных кардиомиоцитах центральной части САУ. Гиперполяризующее действие периферических кардиомиоцитов сопровождается снижением скорости проведения возбуждения из центральной части САУ к его периферии и может приводить к подавлению спонтанной активности на период времени, соответствующий длительности нескольких спонтанных кардиоциклов.
Роль α1-АР в САУ может заключаться в уменьшении гиперполяризующего влияния периферии на пейсмекерные кардиомиоциты центральной части САУ и в поддержании проведения возбуждения в переходной зоне между тканью, генерирующей ритм, и рабочим миокардом предсердий при высокой ЧСС.
Известно, что α1-АР посредством внутриклеточного сигнального каскада Gq/PLC/IP3 приводят к увеличению концентрации ионов Сa2+ ([Сa2+]i) и активации РКС [44]. В наших экспериментах установлено, что блокада РКС не приводит к подавлению эффектов α1-АР в САУ, то есть не отменяет увеличения ЧСС, а также снижения ВВФСУ и кВВФСУ, вызванного фенилэфрином. Таким образом, РКС, вероятно, не вовлечена в α1-адренергическую регуляцию функциональной активности САУ.
Механизмы феноменов, наблюдаемых при активации α1-АР в гладкой мускулатуре исследованы в значительной степени. Известно, что деполяризация и вазоконстрикция гладкомышечных клеток при активации α1-АР обусловлена увеличением [Сa2+]i, активацией хлорных каналов разного типа и увеличением хлорной проводимости [32, 33]. Поскольку в кардиомиоцитах экспрессируется целый ряд хлорных ионных каналов и обменников, ионные механизмы опосредующие эффекты активации α1-АР в гладкомышечных клетках и миокарде, могут быть сходными [34]. Известно, что в кардиомиоцитах обнаруживаются Са2+-управляемые хлорные каналы [45, 46].
Таким образом, повышение [Сa2+]i при активации α1-АР может приводить к увеличению трансмембранного хлорного тока, обусловленного Са2+-зависимыми хлорными каналами [47]. Деполяризующий эффект усиления хлорной проводимости может быть значим на периферии САУ в условиях смещения мембранного потенциала к более негативным значениям, чем хлорный равновесный потенциал [48]. Как указано выше, увеличение ЧСС или СПД вызывает гиперполяризацию в результате активации Na+, K+-ATP-азы. Возможно, что α1-АР-зависимое усиление хлорной проводимости предотвращает гиперполяризацию на периферии САУ или в областях миокарда, демонстрирующих свойства латентного пейсмекера, способствует облегчению проведения волны возбуждения от пейсмекерных кардиомиоцитов к рабочему миокарду при высокой ЧСС.
В наших экспериментах блокада хлорных каналов приводила к подавлению эффектов фенилэфрина в САУ, увеличению кВВФСУ, которое было зависимо от частоты возбуждения. Важно, что при действии ФЭ на фоне NPPB после прекращения стимуляции автоматия САУ возобновлялась так же медленно как в контроле, а кроме того, восстановление автоматической активности происходило ступенчато. Такой характер изменения ритма указывает на значительное, быстрое смещение точки первичной активации в миокарде правого предсердия, которое возможно при кратковременном возникновении в пейсмекерном миокарде зон функциональной невозбудимости [49]. В наших экспериментах установлено, что NPPB действительно вызывает формирование невозбудимой зоны в САУ, а также предотвращает смещение ТПА при действии ФЭ в область миокарда, прилегающую к устью верхней полой вены. Известно, что хлорная составляющая ионного тока Ito, типичного для рабочего миокарда всех млекопитающих, является кальций-зависимой [46]. Вероятно, хлорная проводимость в САУ также может обеспечиваться именно кальций-зависимыми хлорными каналами.
В совокупности, результаты наших экспериментов позволяют предположить, что хлорные каналы участвуют в реализации автоматии САУ, а также вовлечены в α1-адренергическую модуляцию электрофизиологических свойств ритмоводителя сердца. Вероятно, α1-АР миокарда межвенной области правого предсердия критически важны для поддержания пейсмекерной функции САУ при частоте сердечных сокращений, близкой к максимальной.
Конфликт интересов. Авторы декларируют отсутствие явных и потенциальных конфликтов интересов, связанных с публикацией настоящей статьи.
Источники финансирования. Работа выполнена при поддержке Российского Научного Фонда (грант РНФ 22–15–00189).
Соответствие принципам этики. Все применимые международные, национальные и институциональные принципы ухода и использования животных были соблюдены.
About the authors
Y. A. Voronina
Lomonosov Moscow State University; National Medical Research Centre of Cardiology named after academician E.I. Chazov
Author for correspondence.
Email: voronina.yana.2014@post.bio.msu.ru
Russian Federation, Moscow, 119234; Moscow, 121552
A. V. Fedorov
Lomonosov Moscow State University
Email: voronina.yana.2014@post.bio.msu.ru
Russian Federation, Moscow, 119234
M. A. Chelombitko
Belozersky Research Institute of Physico-Chemical Biology, Moscow Lomonosov State University
Email: voronina.yana.2014@post.bio.msu.ru
Russian Federation, Moscow, 119992
U. E. Piunova
Lomonosov Moscow State University
Email: voronina.yana.2014@post.bio.msu.ru
Russian Federation, Moscow, 119234
V. S. Kuzmin
Lomonosov Moscow State University; National Medical Research Centre of Cardiology named after academician E.I. Chazov
Email: voronina.yana.2014@post.bio.msu.ru
Russian Federation, Moscow, 119234; Moscow, 121552
References
- Chandler N., Greener I., Tellez J., Inada S., Musa H., Molenaar P., DiFrancesco D., Baruscotti M., Longhi R., Anderson R., Billeter R., Sharma V., Sigg D., Boyett M., Dobrzynski H. 2009. Molecular architecture of the human sinus node insights into the function of the cardiac pacemaker. Circulation. 119 (12), 1562–1575.
- Lakatta E., Maltsev V., Vinogradova T. 2010. A Coupled SYSTEM of intracellular Ca2+ clocks and surface membrane voltage clocks controls the timekeeping mechanism of the heart’s pacemaker. Circ. Res. 106 (4), 659–673.
- Keith A., Flack M. 1907. The form and nature of the muscular connections between the primary divisions of the vertebrate heart. J. Anat. Physiol. 41 (3), 172–189.
- James T. 1961. Anatomy of the human sinus node. Anat. Rec. 141 (2), 109–139.
- Dobrzynski H., Li J., Tellez J., Greener I., Nikolski V., Wright S., Parson S., Jones S., Lancaster M., Yamamoto M., Honjo H., Takagishi Y., Kodama I., Efimov I., Billeter R., Boyett M. 2005. Computer three-dimensional reconstruction of the sinoatrial node. Circulation. 111 (7), 846–854.
- Boyett M., Honjo H., Kodama I. 2000. The sinoatrial node, a heterogeneous pacemaker structure. Cardiovasc. Res. 47 (4), 658–687.
- Fahrenbach J., Mejia-Alvarez R., Banach K. 2007. The relevance of non-excitable cells for cardiac pacemaker function. J. Physiol. 585 (2), 565–578.
- Кузьмин В.С., Каменский А.А. 2021. Молекулярные механизмы онтогенеза ритмоводителя сердца у позвоночных животных. Вестник МГУ. Серия 16. Биология. 76 (4), 183–201.
- Csepe T., Kalyanasundaram A., Hansen B., Zhao J., Fedorov V. 2015. Fibrosis: A structural modulator of sinoatrial node physiology and dysfunction. Front. Physiol. 6, 1–9.
- Csepe T., Zhao J., Hansen B., Li N., Sul L., Lim P., Wang Y., Simonetti O., Kilic A., Mohler P., Janssen P., Fedorov V. 2016. Human sinoatrial node structure: 3D microanatomy of sinoatrial conduction pathways. Prog. Biophys. Mol. Biol. 120 (1–3), 164–178.
- Kamkin A., Kiseleva I., Wagner K., Pylaev A., Leiterer K., Theres H., Scholz H., Günther J., Isenberg G., 2002. A possible role for atrial fibroblasts in postinfarction bradycardia. Am.J. Physiol. Heart. Circ. Physiol. 282 (3), H842–849.
- Dobrzynski H., Boyett M., Anderson R. 2007. New insights into pacemaker activity: Promoting understanding of sick sinus syndrome. Circulation. 115 (14), 1921–1932.
- Fedorov V., Schuessler R., Hemphill M., Ambrosi C., Chang R., Voloshina A., Brown K., Hucker W., Efimov I. 2009. Structural and functional evidence for discrete exit pathways that connect the canine sinoatrial node and atria. Circ. Res. 104 (7), 915–923.
- Fedorov V., Glukhov A., Chang R. 2012. Conduction barriers and pathways of the sinoatrial pacemaker complex: Their role in normal rhythm and atrial arrhythmias. Am.J. Physiol. Heart. Circ. Physiol. 302 (9), 1773–1783.
- MacDonald E., Rose R., Quinn T. 2020. Neurohumoral control of sinoatrial node activity and heart rate: Insight from experimental models and findings from humans. Front. Physiol. 11, 1–26.
- Saito K., Suetsugu T., Oku Y., Kuroda A., Tanaka H. 1994. α 1‐Adrenoceptors in the conduction system of rat hearts. Br.J. Pharmacol. 111 (2), 465–468.
- Michel M., Hanft G., Groß G. 1994. Functional studies on α1‐adrenoceptor subtypes mediating inotropic effects in rat right ventricle. Br.J. Pharmacol. 111 (2), 539–546.
- Коротаева Ю.В., Циркин В.И. 2015. Альфа2-адренорецепторы миокарда. Изв. Коми научного центра УРО РАН. 2 (22), 57–64.
- Motiejunaite J., Amar L., Vidal-Petiot E. 2021. Adrenergic receptors and cardiovascular effects of catecholamines. Ann. Endocrinol. (Paris). 82 (3–4), 193–197.
- Saitoh H., Nomura A., Osaka M., Sasabe N., Atarashi H., Hayakawa H. 1995. Developmental changes of α1-adrenergic chronotropic action on human sinus node. Am.J. Cardiol. 76 (1–2), 89–91.
- Posner P., Baney R., Prestwich K. 1984. The electrophysiological actions of phenylephrine on the rabbit S-A node. Res. Commun. Chem. Pathol. Pharmacol. 44 (2), 315–318.
- Hewett, K., Rosen M. 1985. Developmental changes in the rabbit sinus node action potential and its response to adrenergic agonists. J. Pharmacol. Exp. Ther. 235 (2), 308–312.
- Hashimoto K., Chiba S., Hashimoto K. 1971. Negative chronotropic response to phenylephrine of the canine S-A node. Tohoku J. Exp. Med. 105 (1), 1–9.
- Khabibrakhmanov I., Ziyatdinova N., Khisamieva L., Krulova A., Zefirov T. 2019. Age-related features influence of alpha (1) — adrenoceptor stimulation on isolated rat heart. Biosci. Biotechnol. Res. Commun. 12 (5), 351–354.
- Khabibrakhmanov I., Ziyatdinova N., Kuptsova A., Zefirov T. 2018. Effect of α1A-adrenergic receptors stimulation to the isolated rat hearts. Res. J. Pharm., Biol. Chem. Sci. 9 (525), 525–529.
- Mommersteeg M., Domínguez J., Wiese C., Norden J., De Gier-De Vries C., Burch J., Kispert A., Brown N., Moorman A., Christoffels V. 2010. The sinus venosus progenitors separate and diversify from the first and second heart fields early in development. Cardiovasc. Res. 87 (1), 92–101.
- Ivanova A., Filatova T., Abramochkin D., Atkinson A., Dobrzynski H., Kokaeva Z., Merzlyak E., Pustovit K., Kuzmin V. 2021. Attenuation of inward rectifier potassium current contributes to the α1-adrenergic receptor-induced proarrhythmicity in the caval vein myocardium. Acta Physiol. 231 (4), 1–17.
- Ivanova A., Kuzmin V. 2018. Inhibition of inward rectifier potassium currents by chloroquine causes significant electrophysiological changes in the rat thoracic veins myocardium. Учен. зап. Казан. ун-та. Сер. Естеств. науки. 160 (4), 645–653.
- Ivanova A., Kuzmin V. 2018. Electrophysiological characteristics of the rat azygos vein under electrical pacing and adrenergic stimulation. J. Physiol. Sci. 68 (5), 617–628.
- Kuzmin V., Ivanova A., Potekhina V., Samoilova D., Ushenin K., Shvetsova A., Petrov A. 2021. The susceptibility of the rat pulmonary and caval vein myocardium to the catecholamine-induced ectopy changes oppositely in postnatal development. J. Physiol. 599 (11), 2803–2821.
- Pustovit K., Samoilova D., Abramochkin D., Filatova T., Kuzmin V. 2022. α1-adrenergic receptors accompanied by GATA4 expression are related to proarrhythmic conduction and automaticity in rat interatrial septum. J. Physiol. Biochem. 78 (4), 793–805.
- Gould D., Hill C. 1996. α-Adrenoceptor activation of a chloride conductance in rat iris arterioles. Am.J. Physiol. Heart. Circ. Physiol. 271 (40), 2469–2476.
- Lamb F., Kooy N., Lewis S. 2000. Role of Cl-channels in α-adrenoceptor-mediated vasoconstriction in the anesthetized rat. Eur. J. Pharmacol. 401 (3), 403–412.
- Duan D. 2013. Phenomics of cardiac chloride channels. Compr. Physiol. 3 (2), 667–692.
- Ramteke V., Tandan S., Kumar D., Aruna Devi R., Shukla M., Ravi Prakash V. 2009. Increased hyperalgesia by 5-nitro-2, 3-(phenylpropylamino)-benzoic acid (NPPB), a chloride channel blocker in crush injury-induced neuropathic pain in rats. Pharmacol. Biochem. Behav. 91 (3), 417–422.
- Glukhov A., Fedorov V., Anderson M., Mohler P., Efimov I. 2010. Functional anatomy of the murine sinus node: High-resolution optical mapping of ankyrin-B heterozygous mice. Am.J. Physiol. — Hear. Circ. Physiol. 299 (2), 482–491.
- Abramochkin D., Kuzmin V., Sukhova G., Rosenshtraukh L. 2009. Modulation of rabbit sinoatrial node activation sequence by acetylcholine and isoproterenol investigated with optical mapping technique. Acta Physiol. 196 (4), 385–394.
- Lang D., Petrov V., Lou Q., Osipov G., Efimov I. 2011. Spatiotemporal control of heart rate in a rabbit heart. J. Electrocardiol. 44 (6), 626–634.
- Chakraborti S., Chakraborti T., Shaw G. 2000. β-Adrenergic mechanisms in cardiac diseases: A perspective. Cell Signal. 12 (8), 499–513.
- Ivanova A., Filatova T., Abramochkin D., Atkinson A., Dobrzynski H., Kokaeva Z., Merzlyak E., Pustovit K., Kuzmin V. 2021. Attenuation of inward rectifier potassium current contributes to the α1-adrenergic receptor-induced proarrhythmicity in the caval vein myocardium. Acta Physiol. 231 (4), 1–17.
- Wu S., O’Connell T. 2015. Nuclear compartmentalization of a1-adrenergic receptor signaling in adult cardiac myocytes. J. Cardiovasc. Pharmacol. 65 (2), 91–100.
- Roth N., Campbell P., Caron M., Lefkowitz R., Lohse M. 1991. Comparative rates of desensitization of β-adrenergic receptors by the β-adrenergic receptor kinase and the cyclic AMP-dependent protein kinase. Proc. Natl. Acad. Sci. USA. 88 (14), 6201–6204.
- Mahmood A., Ahmed K., Zhang Y. 2022. β-Adrenergic receptor desensitization/down-regulation in heart failure: A friend or foe? Front. Cardiovasc. Med. 9 (July), 1–5.
- Motiejunaite J., Amar L., Vidal-Petiot E. 2021. Adrenergic receptors and cardiovascular effects of catecholamines. Ann. Endocrinol. (Paris). 82 (3–4), 193–197.
- Berg J., Yang H., Jan L. 2012. Ca2+-activated Cl-channels at a glance. J. Cell Sci. 125 (6), 1367–1371.
- Hume J., Duan D., Collier M., Yamazaki J., Horowitz B. 2000. Anion transport in heart. Physiol. Rev. 80 (1), 31–81.
- Burashnikov A., Antzelevitch C. 1999. Differences in the electrophysiologic response of four canine ventricular cell types to α1-adrenergic agonists. Cardiovasc. Res. 43 (4), 901–908.
- Duan D. 2009. Phenomics of cardiac chloride channels: The systematic study of chloride channel function in the heart. J. Physiol. 587 (10), 2163–2177.
- Tapilina S., Abramochkin D., Sukhova G., Rosenshtraukh L. 2010. Cholinergic inexcitability in the sinoatrial node of the mouse. Dokl. Biol. Sci. 435 (1), 393–397.
Supplementary files







