Magnetic Resonance Imaging Study of Water Absorption of Polymer Composite Materials Subjected to Mechanical and Temperature Impact
- Authors: Morozov E.V.1,2, Il’ichev A.V.1, Bouznik V.M.2
-
Affiliations:
- Kirensky Institute of Physics, Siberian Branch, Russian Academy of Sciences
- Institute of Chemistry and Chemical Technology, Siberian Branch, Russian Academy of Sciences
- Issue: Vol 42, No 11 (2023)
- Pages: 54-62
- Section: Chemical physics of polymeric materials
- URL: https://ogarev-online.ru/0207-401X/article/view/233211
- DOI: https://doi.org/10.31857/S0207401X23110067
- EDN: https://elibrary.ru/PXWKHF
- ID: 233211
Cite item
Full Text
Abstract
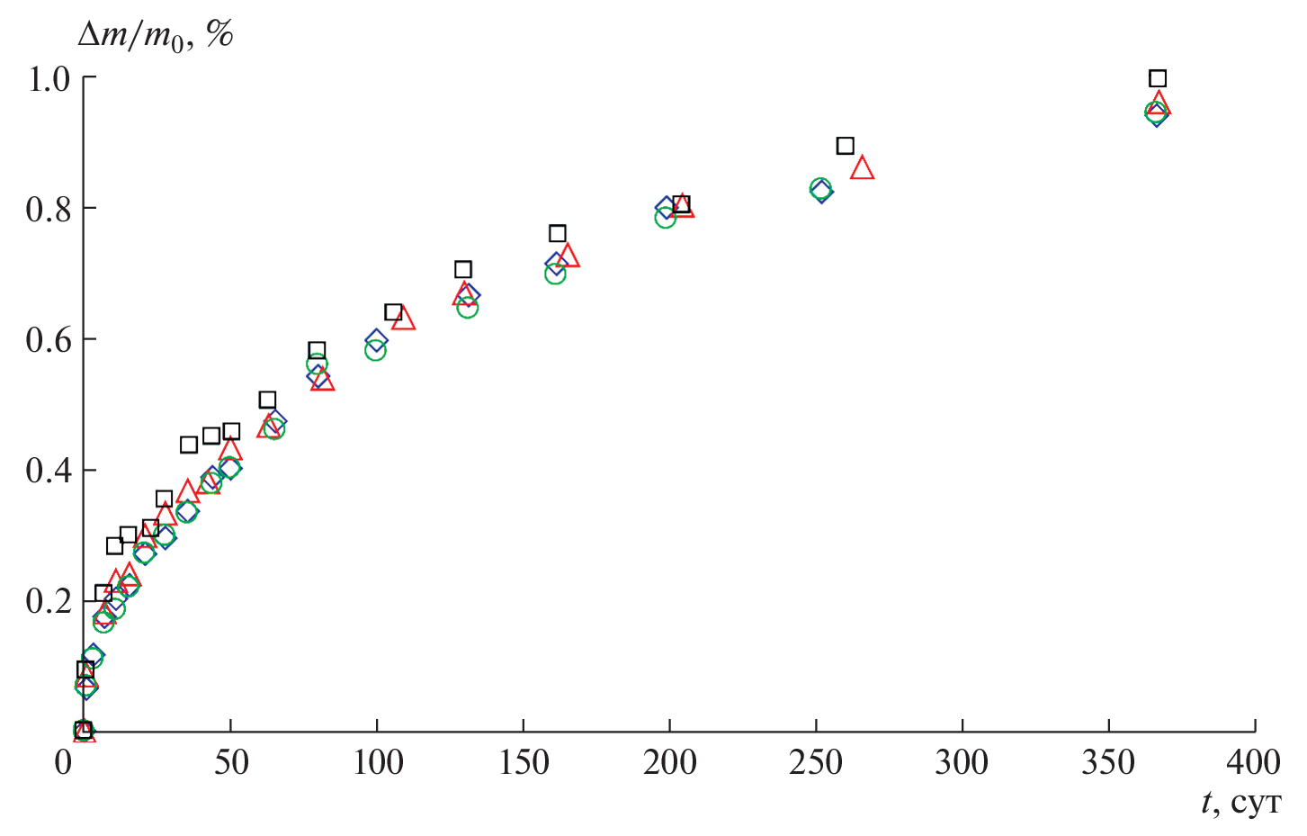
The results of a study of water absorption processes by samples of polymer composite materials
(PCMs) based on fiberglass, subjected to low-speed impact with controlled impact energy and alternating
temperature cycling are presented. Using magnetic resonance imaging (MRI), the distribution of absorbed
water in the fiberglass structure is visualized and the dynamics of its accumulation in various areas of the sample
are studied. It is found that mechanical impact leads to a nonuniform distribution of the absorbed water
in the samples and a significant accumulation of free water in the areas of destruction and adjacent layers in
the event of a violation of the integrity of the outer layer of the material. It is shown that cyclic alternating
temperature effects do not lead to a noticeable change in the water absorption processes and are comparable
in effect to mechanical nondestructive effects. The results obtained using MRI are in close agreement with
the data of traditional weight measurements, which shows the effectiveness of the method in diagnosing
defects and mechanical damage to PCMs exposed to the aquatic environment.
About the authors
E. V. Morozov
Kirensky Institute of Physics, Siberian Branch, Russian Academy of Sciences; Institute of Chemistry and Chemical Technology, Siberian Branch, Russian Academy of Sciences
Email: morozovev@iph.krasn.ru
Krasnoyarsk, Russia; Krasnoyarsk, Russia
A. V. Il’ichev
Kirensky Institute of Physics, Siberian Branch, Russian Academy of Sciences
Email: morozovev@iph.krasn.ru
Krasnoyarsk, Russia
V. M. Bouznik
Institute of Chemistry and Chemical Technology, Siberian Branch, Russian Academy of Sciences
Author for correspondence.
Email: morozovev@iph.krasn.ru
Krasnoyarsk, Russia
References
- Кербер М.Л. Полимерные композиционные материалы. Структура. Свойства. Технологии. СПб.: Профессия, 2008.
- Анпилова А.Ю., Масталыгина Е.Е., Храмеева Н.П. и др. // Хим. физика. 2020. Т. 39. № 1. С. 66; https://doi.org/10.31857/S0207401X20010021
- Клименко И.В. // Хим. физика. 2022. Т. 41. № 2. С. 70; https://doi.org/10.31857/S0207401X22020054
- Корнеева Н.В., Кудинов В.В., Крылов И.К. и др. // Хим. физика. 2019. Т. 38. № 9. С. 67; https://doi.org/10.1134/S0207401X19090036
- Николаев Е.В., Павлов М.Р., Лаптев А.Б. и др. // Тр. ВИАМ. 2017. Т. 56. № 8. С. 64; https://doi.org/10.18577/2307-6046-2017-0-8-7-7
- Wang Y. Principles of Magnetic Resonance Imaging: Physics Concepts, Pulse Sequences, & Biomedical Applications. CreateSpace Independent Publishing Platform, 2012.
- Koptyug I.V. // Progr. Nucl. Magn. Reson. Spectroscopy. 2012. V. 65. P. 1.
- Blumich B. NMR Imaging of Materials. Oxford: Clarendon Press, 2003.
- Bouznik V.M., Morozov E.V., Avilova I.A. et al. // Appl. Magn. Reson. 2016. V. 47. №. 3. P. 321.
- Morozov E.V., Novikov M.M., Bouznik V.M. // Addit. Manufact. 2016. V. 12. P. 16.
- Morozov E., Novikov M., Bouznik V. et al. // Rapid Prototyp. J. 2019. V. 25. №. 6. P. 1007.
- Соколов И.И., Раскутин А.Е. // Тр. ВИАМ. 2013. Т. 9. № 4. С. 4.
- Startsev V.O., Il’ichev A.V. // Mech. Compos. Mat. 2018. V. 54. №. 2. P. 145.
- Berketis K., Tzetzis D. // J. Mater. Sci. 2010. V. 45. № 20. P. 5611; https://doi.org/10.1007/s10853-010-4626-x
- Старцев В.О., Панин С.В., Старцев О.В. // Механика композит. материалов. 2015. Т. 51. № 6. С. 1081.
- Старцев В.О., Махоньков А.Ю., Котова Е.А. // Авиац. матер. и технологии. 2015. № S1. С. 49; https://doi.org/10.18577/2071-9140-2015-0-S1-49-55
- Старцев О.В., Прокопенко К.О., Литвинов А.А. и др. // Клеи. Герметики. Технологии. 2009. № 8. С. 18.
- Каблов Е.Н., Старцев О.В. // Авиац. матер. и технологии. 2015. Т. 4. № 37. С. 38; https://doi.org/10.18577/2071-9140-2015-0-4-38-52
Supplementary files










