Mechanical Characteristics of ABS Plastic After Microwave Irradiation
- Authors: Lebedeva E.A.1, Astaf’eva S.A.1, Trukhinov D.K.1, Kornilitsina E.V.1, Nurullaev E.M.2
-
Affiliations:
- Institute of Technical Chemistry, Ural Branch, Russian Academy of Sciences, Perm, Russia
- Perm National Research Polytechnic University, Perm, Russia
- Issue: Vol 42, No 2 (2023)
- Pages: 83-87
- Section: Chemical physics of polymeric materials
- URL: https://ogarev-online.ru/0207-401X/article/view/139877
- DOI: https://doi.org/10.31857/S0207401X23020103
- EDN: https://elibrary.ru/IXABJP
- ID: 139877
Cite item
Abstract
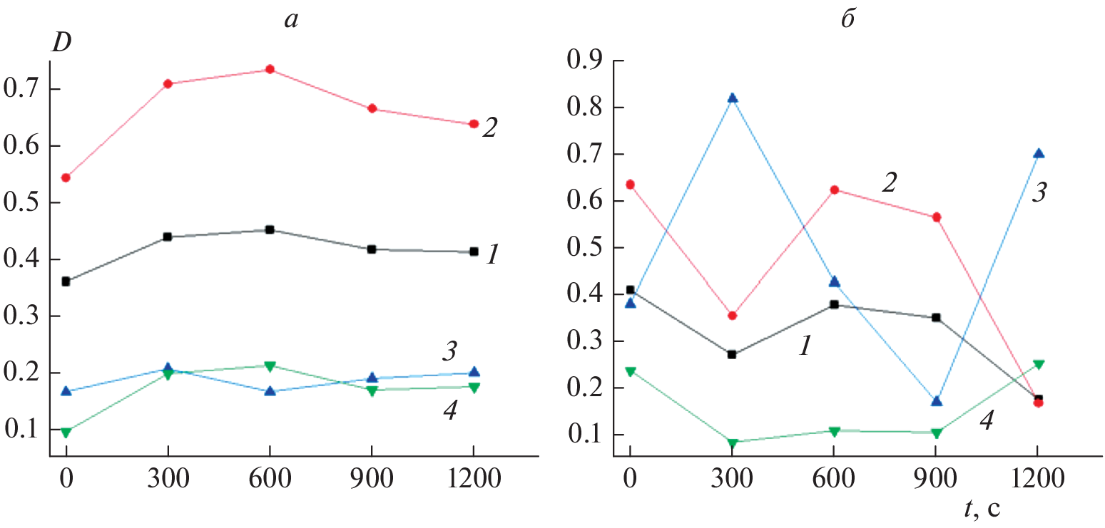
The effect of microwave radiation treatment on the widely used technical acrylonitrile-butadiene-styrene (ABS) polymer widely used for 3D-printing is studied. The chemical structure and tensile strength characteristics of filled (with 3 wt % carbon fiber) and unfilled ABS plastic irradiated with microwave radiation for 300, 600, 900, and 1200 s are evaluated. It is shown that the effective irradiation time for the mechanical improvement of the filled samples is 300 s, while no significant changes in the mechanical characteristics of the initial ABS samples are found.
About the authors
E. A. Lebedeva
Institute of Technical Chemistry, Ural Branch, Russian Academy of Sciences, Perm, Russia
Email: itch.elena@mail.ru
Россия, Пермь
S. A. Astaf’eva
Institute of Technical Chemistry, Ural Branch, Russian Academy of Sciences, Perm, Russia
Email: itch.elena@mail.ru
Россия, Пермь
D. K. Trukhinov
Institute of Technical Chemistry, Ural Branch, Russian Academy of Sciences, Perm, Russia
Email: itch.elena@mail.ru
Россия, Пермь
E. V. Kornilitsina
Institute of Technical Chemistry, Ural Branch, Russian Academy of Sciences, Perm, Russia
Email: itch.elena@mail.ru
Россия, Пермь
E. M. Nurullaev
Perm National Research Polytechnic University, Perm, Russia
Author for correspondence.
Email: itch.elena@mail.ru
Россия, Пермь
References
- Zhang M., Song X., Grove W. et al. // Proc. ASME 2016 11th Intern. Manufacturing Science and Engineering Conf. V. 3. Blacksburg, Virginia, USA: ASME, 2016. V003T08A007; https://doi.org/10.1115/MSEC2016-8790
- Lebedeva E.A., Astaf’eva S.A., Istomina T.S. et al. // App. Surf. Sci. 2022. V. 602. 154251; https://doi.org/10.1016/j.apsusc.2022.154251
- Ahmadreza A., Mohammad L., Jamal Ch. // Appl. Thermal Engin. 2021. V. 193. 117003; https://doi.org/10.1016/j.applthermaleng.2021.117003
- Ferrari A., Hunt J., Lita A. et al. // J. Phys. Chem. C. 2014. V. 118. P. 9346; https://doi.org/10.1021/jp501206n
- Zhou J., Xu W., You Z. et al. // Sci. Rep. 2016. V. 6. 25149; https://doi.org/10.1038/srep25149
- Amini A., Maeda T., Ohno K., Kunitomo K. // ISIJ Intern. 2019. V. 59. P. 672; https://doi.org/10.2355/isijinternational.ISIJINT-2018-391
- Жарова П.А., Чистяков А.В., Лесин С.В. и др. // Хим. физика. 2019. Т. 38. № 6. С. 35; https://doi.org/10.1134/S0207401X19060104
- Li J., Chen F., Yang L. et al. // Spectroch. Acta, Part A. 2017. V. 184. P. 361; https://doi.org/10.1016/j.saa.2017.04.075
- Ливанова Н.М., Хазова В.А., Правада Е.С. и др. // Хим. физика. 2022. Т. 41. № 7. С. 67; https://doi.org/10.31857/S0207401X2207010X
- Шибряева Л.С., Люсова Л.Р., Карпова С.Г., Наумова Ю.А. // Хим. физика. 2022. Т. 41. № 4. С. 44; https://doi.org/10.31857/S0207401X22040070
- De Paoli M.A. // Eur. Polym. J. 1983. V. 19. P. 761; https://doi.org/10.1016/0014-3057(83)90145-3
- Guyader M., Audouin L., Colin X. et al. // Polym. Degrad. Stab. 2006. V. 91. P. 2813; https://doi.org/10.1016/j.polymdegradstab.2006.04.009
- Tiganisa B.E., Burna L.S., Davisa P., Hill A.J. // Ibid. 2002. V. 76. P. 425; https://doi.org/10.1016/S0141-3910(02)00045-9
- Левин П.П., Ефремкин А.Ф., Худяков И.В. // Хим. физика. 2020. Т. 39. № 6. С. 59; https://doi.org/10.31857/S0207401X20060059
- Злобина И.В., Бекренев Н.В., Павлов С.П. // Вестн. ЮУрГУ. Сер. “Машиностроение”. 2017. Т. 17. № 4. С. 70; https://doi.org/10.14529/engin170407
- Brostow W., Lobland H.E.H., Hnatchuk N., Perez J.M. // Nanomaterials. 2017. V. 7. P. 66; https://doi.org/10.3390/nano7030066
- Chopra S., Pande K., S. Tupe P. et al. // Polym. Eng. Sci. 2021. V. 61. P. 3125; https://doi.org/10.1002/pen.25825
- Нуруллаев Э.М. // Прикл. механика и техн. физика. 2021. Т. 62. № 2. С. 53; https://doi.org/10.15372/PMTF20210205
- Исакова А.А., Грибкова О.Л., Алиев А.Д. и др. // Физикохимия поверхности и защита материалов. 2020. Т. 56. № 4. С. 406; https://doi.org/10.31857/S0044185620040129
- Fonseca L.P., Waldman W.R., De Paoli M.A. // Composites Part C. 2021. V. 5. 100142; https://doi.org/10.1016/j.jcomc.2021.100142
- Mishra R.R., Sharma A.K. // Composites Part A. 2016. V. 81. P. 78; https://doi.org/10.1016/j.compositesa.2015.10.035
- Ливанова Н.М., Попов А.А. // Хим. физика. 2019. Т. 38. № 3. С. 64; https://doi.org/10.1134/S0207401X19020109
Supplementary files







