On Implementation of Numerical Methods for Solving Ordinary Differential Equations in Computer Algebra Systems
- Authors: Baddour A.1, Gambaryan M.M.1, Gonzalez L.1, Malykh M.D.1,2
-
Affiliations:
- Peoples’ Friendship University of Russia
- Joint Institute for Nuclear Research
- Issue: No 5 (2023)
- Pages: 47-58
- Section: COMPUTER ALGEBRA
- URL: https://ogarev-online.ru/0132-3474/article/view/141782
- DOI: https://doi.org/10.31857/S013234742302005X
- EDN: https://elibrary.ru/GZBPBR
- ID: 141782
Cite item
Full Text
Abstract
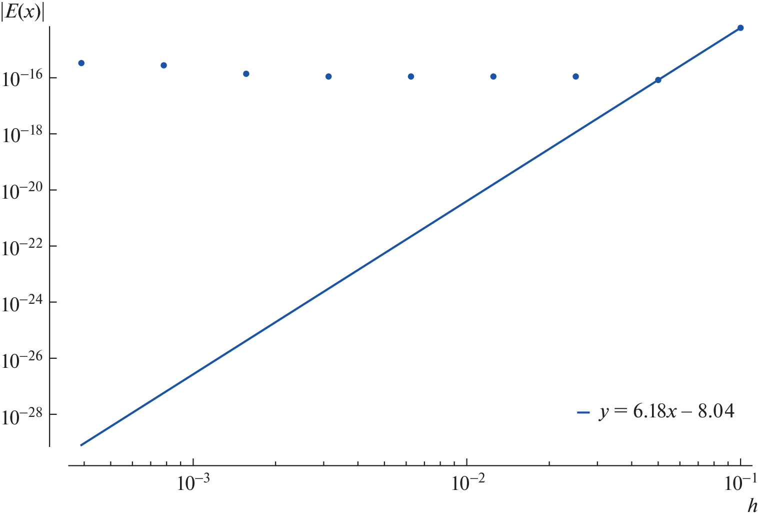
This paper presents an original package for investigating numerical solutions of ordinary differential equations, which is built in the Sage computer algebra system. This project is focused on a closer integration of numerical and symbolic methods while primarily aiming to create a convenient tool for working with numerical solutions in Sage. The package defines two new classes: initial problems and approximate solutions. The first class defines tools for symbolic computations related to initial problems, while the second class defines tools for interpolating values of symbolic expressions on an approximate solution and estimating the error with the use of the Richardson method. An implementation of the Runge–Kutta method is briefly described, with its main feature being the possibility of working with arbitrary Butcher tableaux and arbitrary numeric fields.
About the authors
A. Baddour
Peoples’ Friendship University of Russia
Email: malykh_md@pfur.ru
Russia, Moscow, ul. Miklukho-Maklaya 6
M. M. Gambaryan
Peoples’ Friendship University of Russia
Email: malykh_md@pfur.ru
Russia, Moscow, ul. Miklukho-Maklaya 6
L. Gonzalez
Peoples’ Friendship University of Russia
Email: malykh_md@pfur.ru
Russia, Moscow, ul. Miklukho-Maklaya 6
M. D. Malykh
Peoples’ Friendship University of Russia; Joint Institute for Nuclear Research
Author for correspondence.
Email: malykh_md@pfur.ru
Russia, Moscow, ul. Miklukho-Maklaya 6; Russia, 141980, Moscow oblast, Dubna
References
- Runge C., König H. Vorlesungen über numerisches Rechnen. Springer-Verlag, 2013.
- SciPy documentation, 2022. Access mode: https://docs.scipy.org.
- Ketcheson D.I., bin Waheed U. A comparison of high order explicit Runge-Kutta, extrapolation, and deferred correction methods in serial and parallel // CAMCoS. 2014. V. 9. № 2. P. 175–200.
- Геворкян М.Н. Конкретные реализации симплектических численных методов // Вестник РУДН. Серия: Математика. Информатика. Физика. 2013. № 3. P. 77–89.
- Castillo J.E., Miranda G.F. Mimetic discretization methods. Chapman and Hall/CRC, 2013.
- Da Veiga L.B., Lipnikov K., Manzini G. The mimetic finite difference method for elliptic problems. Springer, 2014. V. 11.
- Hairer E., Wanner G., Lubich Ch. Geometric Numerical Integration. Structure-Preserving Algorithms for Ordinary Differential Equations. Berlin Heidelberg New York : Springer, 2000.
- On the Quadratization of the Integrals for the Many-Body Problem / Yu Ying, Ali Baddour, Vladimir P. Gerdt et al. // Mathematics. 2021. V. 9. № 24.
- Baddour A., Malykh M. On Difference Schemes for the Many-Body Problem Preserving All Algebraic Integrals // Phys. Part. Nuclei Lett. 2022. V. 19. P. 77–80.
- Baddour A., Malykh M., Sevastianov L. On Periodic Approximate Solutions of Dynamical Systems with Quadratic Right-Hand Side // J. Math. Sci. 2022. V. 261. P. 698–708.
- Stein W.A. Sage Mathematics Software (Version 6.7). The Sage Development Team, 2015. Access mode: http:// www.sagemath.org.
- Малых М.Д., Юй Ин Методика отыскания алгебраических интегралов дифференциальных уравнений первого порядка // Вестник Российского университета дружбы народов. Серия: Математика, информатика, физика. 2018. Т. 26. № 3. С. 285–291.
- Вычисления на квазиравномерных сетках / Н.Н. Калиткин, А.Б. Альшин, Е.А. Альшина, Б.В. Рогов. Москва : ФИЗМАТЛИТ, 2005. ISBN: 5-9221-0565-5.
- Belov A.A., Kalitkin N.N., Poshivaylo I.P. Geometrically adaptive grids for stiff Cauchy problems // Doklady Mathematics. 2016. V. 93. № 1. P. 112–116.
- Belov A.A., Kalitkin N.N. Nonlinearity Problem in the Numerical Solution of Superstiff Cauchy Problems // Mathematical Models and Computer Simulations. 2016. V. 8. № 6. P. 638–650.
- Explicit methods for integrating stiff Cauchy problems / A.A. Belov, N.N. Kalitkin, P.E. Bulatov, E.K. Zholkov-skii // Doklady Mathematics. 2019. V. 99. № 2. P. 230–234.
- Баддур Али, Малых М.Д. Richardson–Kalitkin method in abstract description // Discrete and Continuous Models and Applied Computational Science. 2021. V. 29. № 3. P. 271–284.
- Numerical determination of the singularity orderof a system of differential equations / Али Баддур, М.Д. Малых, А.А. Панин, Л.А. Севастьянов // Discrete and Continuous Models and Applied Computational Science. 2020. V. 28. № 1. P. 17–34.
- Hairer E., Wanner G., Norsett S.P. Solving Ordinary Differential Equations I. 3 edition. Springer, 2008.
- Yu Ying. The symbolic problems associated with Runge-Kutta methods and their solving in Sage // Discrete and Continuous Models and Applied Computational Science. 2019. V. 27. № 1. P. 33–41.
- Хашин С.И. Численное решение уравнений Бутчера // Вестник ИвГУ. 2000. № 3. P. 155–164.
- Хаммуд Г.М., Хашин С.И. Шестимерное семейство 6-шаговых методов Рунге–Кутта порядка 5 // Науч. тр. ИвГУ. Математика. 2001. № 4. P. 114–122.
- Хашин С.И. Альтернативная форма уравнений Бутчера // Вестник ИвГУ. 2007. № 3. P. 94–103.
- Xaшин C.И. A Symbolic-Numeric Approach to the Solution of the Butcher Equations // Canadian Applied Mathematics Quarterly. 2009. V. 17. № 3. P. 555–569.
- Хашин С.И. Три упрощающих предположения для методов Рунге–Кутта // Вестник ИвГУ. 2012. № 2. С. 142–150.
- Stone P. Maple worksheets on the derivation of Runge-Kutta schemes, 2021. Access mode: http://www.peterstone.name/Maplepgs/ RKcoeff.html.
- Сикорский Ю.С. Элементы теории эллиптических функций с приложениями к механике. М.-Л. : ОНТИ, 1936.
- Скарборо Дж. Численные методы математического анализа. М.-Л.: ГТТИ, 1934.
Supplementary files








