Myokines as a Factor of Physiological Inflammation
- Authors: Zakharova A.N.1, Milovanova K.G.1, Krivoshchekov S.G.2, Kapilevich L.V.1
-
Affiliations:
- National Research Tomsk State University
- Research Institute of Neuroscience and Medicine
- Issue: Vol 50, No 5 (2024)
- Pages: 113-132
- Section: ОБЗОРЫ
- URL: https://ogarev-online.ru/0131-1646/article/view/270780
- DOI: https://doi.org/10.31857/S0131164624050125
- EDN: https://elibrary.ru/ANVHVA
- ID: 270780
Cite item
Full Text
Abstract
Currently, a new approach to the concept of “inflammation” has been formed. Increasing evidence indicates that cellular and molecular mediators of inflammation are involved in a wide range of biological processes, including tissue remodeling, metabolism, thermogenesis, and nervous system function. Given the diversity of biological processes involving inflammatory signals and cells, the traditional view of inflammation as a response to infection or tissue damage is incomplete, since inflammation can occur in the absence of these triggers. The review examines the effects caused by myokines produced during physical activity. It can be argued that these proteins are involved in ensuring adaptive changes, pro- and anti-inflammatory reactions to maintain homeostasis, and their overall effect can be characterized as physiological inflammation. At the same time, the mechanisms of transcription activation of many myokines differ significantly from similar mechanisms in cells of the immune system. This suggests that myokines can be considered as factors of physiological inflammation, which is not a pathological process, but ensures normal physiological reactions during physical activity. A hypothesis has been formulated about the role of myokines as factors stimulating the development of physiological inflammation. The effects caused by myokines produced during physical activity are involved in ensuring adaptive changes, anti-inflammatory reactions and maintaining homeostasis. Physiological inflammation can be considered as, in some way, an antagonist of pathological inflammation; it is due to this antagonism that many positive effects of physical activity, including metabolic disorders, can be realized.
Keywords
Full Text
В настоящее время сформирован новый подход к понятию “воспаление”. Все больше данных указывает на то, что клеточные и молекулярные медиаторы воспаления участвуют в широком спектре биологических процессов, включая ремоделирование тканей, метаболизм, термогенез и функцию нервной системы [1]. Учитывая разнообразие биологических процессов, включающих воспалительные сигналы и клетки, традиционный взгляд на воспаление как реакцию на инфекцию или повреждение тканей является неполным, поскольку воспаление может формироваться и в отсутствие этих триггеров [2]. Предложенный 15 лет назад термин “паравоспаление” [3] не получил распространения, и в современной литературе постепенно закрепилось понятие “физиологическое воспаление”, которое обеспечивает поддержание гомеостаза и адаптацию организма в отсутствие инфекций [2–4].
На фоне физической нагрузки в мышечных клетках происходит выделение такого же спектра цитокинов, характерных для воспалительных реакций, как при наличии патогенов. Однако эффекты этих цитокинов обеспечивают адаптационные изменения в организме и поддержание гомеостаза. В связи с этим актуальным является вопрос рассмотрения миоикинового профиля на фоне физической нагрузки как фактора физиологического воспаления. В настоящее время идентифицировано более 3000 миокинов [5], и продолжают открываться новые, но функции многих из них остаются недостаточно изученными. В высоких концентрациях мышцами секретируются IL-6, IL-8, IL-15, CXCL1, LIF, BDNF, иризин и др. Усиление продукции этих белков, которые могут действовать как мощные медиаторы передачи сигналов другим клеткам и тканям, подчеркивает важную роль скелетных мышц как секреторного органа.
Современные взгляды на понятие “воспаление”
Традиционно воспаление характеризовали по пяти основным признакам, основываясь на визуальном наблюдении: покраснение, отек, повышение температуры, боль и утрата функции [6]. Совсем недавно воспаление описывалось как “последовательность изменений, происходящих в живой ткани при ее повреждении, при условии, что повреждение не имеет такой степени, чтобы сразу разрушить ее структуру и жизнеспособность” (цит. по [7]), или “реакция к повреждению живой микроциркуляции и связанных с ней тканей” (цит. по [8]). Вплоть до конца XIX в. воспаление рассматривалось как нежелательная реакция, приносящая вред. Однако, начиная с работ И.И. Мечникова в XIX в., был признан вклад воспаления в защитные и заживляющие процессы организма [6]. Сегодня признано, что воспаление гораздо сложнее, чем просто защитная реакция на воздействие повреждающих факторов [2].
Воспаление обеспечивает защиту от неблагоприятных факторов окружающей среды, поддерживает гомеостаз, а также функциональную и структурную целостность тканей и органов. Последние достижения раскрывают широкий спектр биологических процессов, включающих регуляцию воспаления, что требует новых подходов к пониманию структуры воспаления, выходящих за рамки его классической роли в защите от инфекций и травм [8].
Кроме того, все больше данных указывает на то, что клеточные и молекулярные медиаторы воспаления участвуют в широком спектре биологических процессов, включая ремоделирование тканей, метаболизм, термогенез и функции нервной системы (включая поведение) [1]. Это делает формальное определение воспаления сложным и неоднозначным. Нет убедительного ответа на главный вопрос: если в каком-то биологическом процессе участвуют цитокины и миелоидные или лимфоидные клетки, можно ли определять его как воспалительный процесс?
Учитывая разнообразие биологических процессов, включающих воспалительные сигналы и клетки, традиционный взгляд на воспаление как реакцию на инфекцию или повреждение тканей кажется несколько узким и неполным, поскольку воспаление может иметь место и в отсутствие этих триггеров.
Существует три типа основных системных нарушений (факторов), которые, по современным представлениям, могут вызвать воспаление (рис. 1):
Рис. 1. Три типа факторов, вызывающих воспаление (адаптировано по [2])
1) потеря структуры (повреждение тканей) приводит к секвестрации внутриклеточных молекул и потере целостности тканей (например, потеря целостности эпителия и эндотелия). Молекулы, высвобождаемые из поврежденных клеток и органелл, а также компонентов просвета кишечника или кровеносных сосудов, активируют воспалительные реакции 1-го типа;
2) потеря функции может активировать воспалительные реакции 2-го типа. Например, ингибирование пищеварительных ферментов в тонком кишечнике фитохимическими веществами может привести к накоплению непереваренных белков и, как следствие, к аллергическому воспалению;
3) нарушение гомеостаза может вызвать особый тип воспалительной реакции – физиологическое воспаление, которое возникает в отсутствие инфекции или повреждения. Когда гомеостатические механизмы недостаточны для поддержания стабильности системы, физиологическое воспаление способствует восстановлению состояния гомеостаза [2].
“Физиологическое воспаление” – воспаление, участвующее в регуляции физиологических процессов. Оно может возникать при отсутствии инфекции, повреждения тканей или воздействия вредных веществ. Этот тип реакции происходит в ответ на другие факторы окружающей среды (например, холод, голод), которые угрожают гомеостазу организма. Примеры физиологического воспаления включают регуляцию термогенеза [1, 9], контроль метаболического гомеостаза и реакцию “бей или беги” [10, 11]. Таким образом, физиологическое воспаление можно рассматривать как защиту гомеостаза.
Все три типа системных нарушений – потеря структуры, потеря функции и потеря регуляции – могут вызывать воспалительные реакции. Эти ответы имеют разные модальности, характеризующиеся участием разных клеточных и молекулярных компонентов и разной степенью интенсивности ответов. Все три типа воспалительных реакций преследуют две цели: 1) устранение того, что вызвало нарушение; 2) адаптация к структурным, функциональным или регуляторным изменениям [2].
Физическая нагрузка и воспаление
Профиль цитокинов, индуцированный физической нагрузкой, является классическим противовоспалительным ответом [12, 13], который включает продукцию несколько мощных противовоспалительных цитокинов, таких как IL-10, IL-1ra и IL-6 [14]. Во время физических упражнений IL-6 является первым обнаруживаемым цитокином, высвобождаемым в кровь из сокращающихся скелетных мышц, он предшествует увеличению выработки IL-1ra и IL-10 мононуклеарными клетками крови, тем самым способствуя противовоспалительному эффекту [15, 16]. В частности, продемонстрировано, что концентрация IL-6 в плазме увеличивается во время мышечных упражнений [17, 18], после чего появление IL-1ra и противовоспалительного цитокина IL-10. Концентрации хемокинов, IL-8, MIP-1α и MIP-1β также повышаются после физических упражнений [14]. В то же время в большинстве исследований с физической нагрузкой концентрация TNF-α не изменяется и только при очень интенсивных и длительных физических нагрузках, таких как марафонский бег, наблюдается небольшое увеличение концентрации TNF-α в плазме [19]. В целом цитокиновый ответ на физическую нагрузку и сепсис различается именно по отсутствию/наличию увеличения концентрации TNF-α (рис. 2).
Рис. 2. Сравнение увеличения циркулирующих цитокинов, вызванного сепсисом и физической нагрузкой. А – сепсис; Б – физическая нагрузка (адаптировано по [17])
В отличие от передачи сигналов IL-6 в макрофагах, которая зависит от активации сигнального пути NF-κB, внутримышечная экспрессия IL-6 регулируется сетью сигнальных каскадов, которые включают перекрестные взаимодействия между путями Ca2+/NFAT и гликоген p38 MAPK (рис. 3). Тот факт, что уровень классических провоспалительных цитокинов — TNF-α и IL-1β — в целом не увеличивается при физической нагрузке, указывает на то, что цитокиновый каскад, индуцируемый физическими упражнениями, заметно отличается от цитокинового каскада, индуцируемого инфекциями. Кроме того, при физических нагрузках происходит повышение уровня хорошо известных противовоспалительных цитокинов, таких как IL-1ra, IL-10 и sTNF-R [20]. В совокупности физические упражнения провоцируют увеличение, прежде всего, уровня IL-6, за которым следует увеличение IL-1ra и IL-10. sTNF-R в свою очередь представляет собой ингибитор TNF-α [21].
Рис. 3. Предполагаемые цитокиновые сигнальные пути для макрофагов и мышечных клеток. А – макрофаг; Б – скелетная мышца (адаптировано по [17])
Таким образом, как показали исследования in vitro [22] и на животных [23], IL-6 создает противовоспалительную среду, индуцируя выработку IL-1ra и IL-10, а также ингибирует выработку TNF-α. Можно предположить, что при регулярных физических упражнениях противовоспалительный эффект тренировки может защитить организм от хронического системного воспаления низкой степени тяжести.
В ряде работ было показано, что аэробные упражнения вызывают воспалительную реакцию с атипичной выработкой цитокинов, которая усиливается при диабете 2-го типа [24]. Циркулирующие факторы, секретируемые во время физических упражнений и, возможно, возникающие в результате работы скелетных мышц, активируют популяции иммунных клеток в жировой ткани и, посредством модуляции иммунометаболических характеристик, могут способствовать системной адаптации всего организма [25, 26]. Например, получены доказательства, что уменьшение висцеральной жировой ткани на фоне физических упражнений стимулируется IL-6 [27]. Существуют точки зрения, что воспалительные механизмы способствуют ремоделированию здоровых тканей [28], а физические упражнения уменьшают воспаление жировой ткани как у людей, так и у мышей [29].
Биологическая роль IL-6 при воспалении и при мышечном сокращении
Цитокину IL-6 принадлежит фундаментальное значение как фактору физиологического воспаления. Традиционный путь реализации эффектов данного цитокина при воспалительной реакции изучен достаточно подробно. После того, как IL-6 синтезируется в месте локального поражения на начальной стадии воспаления, он попадает в печень через кровоток, после чего происходит быстрая индукция широкого спектра белков острой фазы [30], таких как С-реактивный белок, сывороточный амилоидный белок А, фибриноген, гаптоглобин и α1-антихимотрипсин [31]. Кроме того, IL-6 снижает выработку фибронектина, альбумина и трансферрина [32], а также участвует в регуляции уровня сывороточного железа и цинка посредством контроля их переносчиков. IL-6 индуцирует выработку гепсидина, который блокирует действие переносчика железа ферропортина 1 на кишечник и таким образом снижает уровень сывороточного железа [33]. Это означает, что IL-6 отвечает за гипоферремию и анемию, связанные с хроническим воспалением. IL-6 также усиливает экспрессию импортера цинка ZIP14 на гепатоцитах, вследствие чего развивается гипоцинкемия, наблюдаемая при воспалении [34]. Когда IL-6 достигает костного мозга, то способствует созреванию мегакариоцитов, что приводит к высвобождению тромбоцитов [35].
Установлено, что IL-6 способствует специфической дифференцировке наивных CD4+ Т-клеток, выполняя тем самым важную функцию в связывании врожденного и приобретенного иммунного ответа. Было показано, что IL-6 в сочетании с трансформирующим фактором роста (TGF)-β незаменим для дифференцировки Th17 из наивных CD4+ Т-клеток [36], но что IL-6 также ингибирует TGF-β-индуцированную дифференцировку Treg [37]. IL-6 способствует дифференцировке Т-фолликулярных хелперных клеток, а также выработке IL-21 [38], который регулирует синтез иммуноглобулина (Ig), в частности, выработку IgG4. IL-6 также индуцирует дифференцировку CD8+ Т-клеток в цитотоксические Т-клетки [39]. Обнаружено, что IL-6 способен индуцировать дифференцировку активированных B-клеток в плазматические клетки, продуцирующие антитела, так что постоянный сверхсинтез IL-6 приводит к гипергаммаглобулинемии и продукции аутоантител [30].
IL-6 оказывает различные эффекты при хронических воспалительных заболеваниях [21]. Один из этих эффектов заключается в том, что, когда IL-6 вырабатывается в стромальных клетках костного мозга, он стимулирует рецептор-активатор NF-κB RANKL, который необходим для дифференцировки и активации остеокластов [40]. Это приводит к резорбции кости и остеопорозу [41]. IL-6 также индуцирует избыточную продукцию VEGF, что приводит к усилению ангиогенеза и повышенной проницаемости сосудов, которые являются патологическими особенностями воспалительных поражений и наблюдаются, например, в синовиальных тканях при ревматоидном артрите [42]. IL-6 способствует пролиферации кератиноцитов или образованию коллагена в дермальных фибробластах, что может быть причиной изменений в коже пациентов с системным склерозом [43].
При физических нагрузках выработка IL-6 увеличивается в условиях, когда доступность метаболического субстрата уменьшается (так как интенсивные физические упражнения снижают доступность гликогена). Поэтому основная роль IL-6 при физических нагрузках может заключаться в том, чтобы действовать в качестве сенсора дефицита энергии. В этом отношении IL-6 действует аутокринным, паракринным и эндокринным способами, поддерживая работающие мышцы энергетическими субстратами (рис. 4) [44].
Рис. 4. Аутокринные, паракринные и эндокринные эффекты IL-6 во время и после физической нагрузки (адаптировано по [44])
Локально IL-6 способствует перемещению GLUT-4 из внутриклеточных везикул на плазматическую мембрану мышечных волокон [45]. Это обеспечивает увеличение притока глюкозы из крови к работающим волокнам скелетных мышц. Кроме того, показано, что IL-6 усиливает окисление жирных кислот и ингибирует липогенные эффекты инсулина в изолированных миоцитах [46]. В частности, показано, что инфузия IL-6 у людей в состоянии покоя усиливает окисление жирных кислот и способствует липолизу жировых отложений в скелетных мышцах [47].
Еще одним эндокринным механизмом влияния IL-6 на организм при физической активности является обеспечение перекрестных взаимодействий между мышцами и другими органами [48]. Одним из таких органов является жировая ткань, которая является источником многих провоспалительных медиаторов, вызывающих хроническое воспаление при заболеваниях, связанных с низким уровнем физической активности, например сахарный диабет 2-го типа [49]. Показано, что инфузия IL-6 способствует липолизу и приводит к повышенному высвобождению жирных кислот в кровоток [50]. При физических нагрузках IL-6 может подавлять провоспалительное действие адипоцитов и мобилизовать жирные кислоты, которые затем могут использоваться работающими мышцами в качестве метаболических субстратов.
IL-6 также действует как посредник между скелетными мышцами и кишечником. Инфузия рекомбинантного IL-6 задерживает опорожнение желудка, что приводит к снижению постпрандиальных пиков глюкозы и инсулина [51]. Эти действия IL-6 на кишечник приводят к более длительному всасыванию глюкозы, которая сохраняется для использования во время физической нагрузки.
Помимо влияния на поглощение глюкозы и окисление жирных кислот, IL-6 увеличивает образование остеокластов [52] и дифференцировку остеобластов [53, 54]. A.D. Bakker et al. [55] показали, что хотя IL-6 не влияет на реакцию остеоцитов на механическую нагрузку в модели in vitro, однако обработка остеоцитов IL-6 приводит к снижению активности щелочной фосфатазы и экспрессии Runx2 в остеобластах, а также к увеличению экспрессии маркера пролиферации Ki67 и остеокальцина [55].
Интересно отметить, что IL-6 вызывает ощущение усталости, связанное с физическими упражнениями, это позволяет предположить, что передача сигналов IL-6 происходит и в центральной нервной системе (ЦНС). Тезис подтверждает предположение о нейровоспалительной модели утомления, которая может быть общей при заболеваниях и физических нагрузках [56]. Действительно, усталость, вызванная усилением продукции IL-6 от физических упражнений, является эволюционным механизмом, который ограничивает нарушение гомеостаза во время длительной и напряженной деятельности [57]. Таким образом, эффекты IL-6 в ЦНС способствуют сохранению гомеостаза тела посредством передачи ощущения усталости во время интенсивных и длительных физических упражнений [58].
IL-6 также взаимодействует с осью гипоталамо-гипофиз-надпочечники, влияя на системные реакции на стресс. Инфузия рекомбинантного IL-6 приводит к увеличению выработки кортизола [59], что происходит и за счет стимуляции IL-6 высвобождения адренокортикотропного гормона из гипофиза, и за счет его непосредственного действия на надпочечники [60].
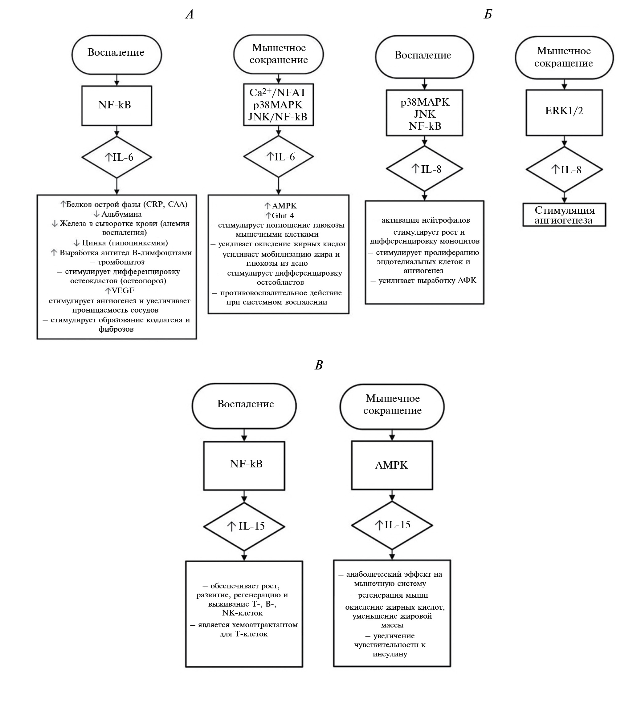
Таким образом, эффекты IL-6 при воспалительных реакциях и при мышечном сокращении имеют ряд существенных различий. При воспалении биологическая роль IL-6 в основном заключается в обеспечении воспалительных реакций – действии на иммунные клетки, выработке антител и др. Также IL-6 оказывает побочные компенсаторные реакции при воспалении, которые заключаются в увеличении количества тромбоцитов, снижении концентрации железа и цинка, увеличении отеков, увеличении проницаемости сосудов, разрушении костной ткани и образовании фиброзов.
При мышечном сокращении IL-6 действует как локально, так и системно, поддерживая гомеостаз мышечных волокон во время и после тренировки, а также вызывая реакции, которые способствуют подавлению хронического воспаления. Это достигается за счет таких эффектов, как увеличение доступности энергетических субстратов, стимулирования усталости для ограничения чрезмерного нарушения гомеостаза и создания противовоспалительной среды в кровотоке и тканях (рис. 5, А).
Рис. 5. Сигнальные пути экспрессии миокинов и их биологическая роль при воспалении и сокращении скелетных мышц. А – IL-6; Б – IL-8; В – IL-15
Биологическая роль IL-8 при воспалении и при мышечном сокращении
IL-8 – известный хемокин, привлекающий в первую очередь нейтрофилы. IL-8 продуцируется многими типами клеток, включая моноциты, лимфоциты, гранулоциты, фибробласты, эндотелиальные клетки, эпителиальные клетки, гепатоциты, мезангиальные клетки и хондроциты, и высвобождается при воспалительных состояниях [61].
При воспалительных реакциях экспрессия гена IL8 регулируется через сигнальные пути IL-1R и TNFR. Сигналы, опосредованные путями IL-1-IL-1R162 TRAF6 и TNFα-TNFR-TRAF2, активируют три общих пути MAP-киназы. Активация NIK1-IKKβ приводит к фосфорилированию и деградации IκB, обеспечивая транслокацию NF-κB в ядро. Активированный JNK фосфорилирует c-Jun с образованием активного комплекса AP-1 [61].
После транслокации в ядро AP-1 и NF-κB совместно способствуют транскрипции гена IL8. С другой стороны, активированный р38 фосфорилирует МК-2, стабилизируя мРНК IL-8, что также способствует усилению регуляции продукции IL-8 (рис. 6) [61].
Рис. 6. Сигнальные пути продукции IL-8 при воспалении (адаптировано по [61])
Наиболее заметная роль IL-8 заключается в привлечении нейтрофилов к местам воспаления, а также в стимулировании роста и дифференцировки моноцитов-макрофагов [62, 63], выживании эндотелиальных клеток, пролиферации и ангиогенезе [64]. IL-8 также усиливает окислительный метаболизм и выработку активных форм кислорода, что, возможно, приводит к окислительному стрессу [65].
Концентрация IL-8 в плазме увеличивается так же в ответ на физические упражнения [66]. В скелетных мышцах человека, при динамической нагрузке умеренной интенсивности синтез IL-8 стимулируется ERK1/2 через опосредование NF-kB [67, 68]. Таким образом, можно отметить, что, как и в случае с IL-6 сигнальные пути продукции IL-8 отличаются при воспалении и при физических нагрузках. При воспалительных реакциях экспрессия гена IL8 вызывается через p38 MAPK, JNK, NF-kB сигнальные пути, тогда как при физической нагрузке этот процесс регулируется через ERK1/2 (рис. 5, Б).
Наиболее вероятной функцией IL-8 мышечного происхождения является стимуляция ангиогенеза. IL-8 связывается с рецепторами CXCR1 и CXCR2. Он индуцирует свои хемотаксические эффекты через CXCR1, тогда как CXCR2, который экспрессируется эндотелиальными клетками микрососудов человека, является рецептором, ответственным за IL-8-индуцированный ангиогенез [17, 69, 70]. IL-8 может вызывать ответную реакцию путем взаимодействия с рецептором CXCR2, присутствующим в эндотелии капилляров [71]. Физические упражнения индуцируют экспрессию мРНК и белка CXCR2 в сосудистых эндотелиальных клетках мышечных волокон, это позволяет предположить, что IL-8, полученный из мышц, действует локально, стимулируя ангиогенез посредством передачи сигналов рецептора CXCR2 [72].
Таким образом, биологическая роль IL-8 заключается в основном в обеспечении местных реакций на фоне воспаления или мышечного сокращения. И в том и в другом случае IL-8 стимулирует ангиогенез. Применительно к физической активности данный эффект можно рассматривать как адаптивный и вносящий существенный вклад в процесс формирования тренированности и повышения уровня мышечной выносливости за счет васкуляризации и увеличения скорости доставки кислорода к мышцам.
Биологическая роль IL-15 при воспалении и при мышечном сокращении
IL-15 представляет собой цитокин с важными иммунологическими функциями [73]. На уровне транскрипции регуляция осуществляется через транскрипционные факторы INF-α2, IRF-1, NF–IL6, γ-IRE, Myb, NF-κB и GCF. Наиболее важным является сигнальный путь через NF-κB [73].
IL-15 – многофункциональный цитокин, воздействующий на многие типы клеток и связывающий механизмы врожденного и приобретенного иммунитета [74, 75]. Он действует как фактор роста, а также способствует выживанию Т-, В- и NK-клеток, предотвращая апоптоз за счет усиления антиапоптотических и подавления проапоптотических факторов [76]. IL-15 является хемоаттрактантом для Т-лимфоцитов человека, он играет важную роль в регуляции Т, NK и NK-T-клеток, а также необходим для различных функций B-клеток, дендритных клеток, макрофагов и тучных клеток [77]. IL-15 участвует не только в поддержании наивных, эффекторных Т-клеток и Т-клеток памяти, но также играет доминирующую роль в их реактивации [78].
Регистрируется быстрое увеличение уровня IL-15 в крови в ответ на физическую нагрузку [79]. Решающее значение для выработки и высвобождения IL-15, индуцированного физической нагрузкой, имеет AMPK, которая на молекулярном уровне действует как датчик внутриклеточного запаса энергии в скелетных мышцах [80, 81]. У трансгенных мышей с функционально неактивной AMPK наблюдались сниженные уровни как мРНК IL-15, так и концентрации этого белка в плазме [82]. Таким образом, сигнальные пути продукции IL-15 при воспалении и мышечном сокращении существенно различаются. При воспалительных реакциях увеличение продукции IL-15 происходит преимущественно через NF-κB, тогда как при физической нагрузке продукция IL-15 стимулируется через AMPK (рис. 5, В).
Воздействие высоких доз IL-15 приводит к метаболической адаптации, повышает чувствительность к инсулину, стимулирует окисление жирных кислот, защищает от ожирения и резистентности к инсулину. Таким образом, IL-15, секретируемый при сокращении мышц, может действовать как эндокринный фактор, улучшающий энергетический обмен в различных тканях. Кроме того, доказано, что IL-15 усиливает поглощение глюкозы в мышцах и стимулирует окислительный метаболизм [79]. Продукция IL-15, индуцированная физической активностью, может ослабить или даже подавить негативные эффекты TNF-α у пациентов с ожирением и диабетом, при котором имеется слабовыраженное системное воспаление [83]. Таким образом, можно предположить, что IL-15 обладает противовоспалительным эффектом.
Действуя независимо или совместно с IGF-1, IL-15 способен индуцировать синтез тяжелых цепей миозина. Кроме того, IL-15 влияет на другие типы клеток, из которых состоят скелетные мышцы, такие как FAP. IL-15 стимулирует пролиферацию FAP, одновременно ингибируя его дифференцировку в адипоциты, тем самым способствуя регенерации мышц [84]. IL-15 также оказывает катаболическое действие на жировую ткань, снижая жировую массу [85, 86] (рис. 5, В).
Таким образом, биологическая роль IL-15 при воспалении заключается в поддержании работы клеток иммунной системы, тогда как при мышечном сокращении IL-15 обеспечивает энергетический обмен в мышечной ткани и стимулирует адаптационные изменения на фоне повторяющихся физических нагрузок.
Биологическая роль CXCL1 при воспалении и при мышечном сокращении
CXCL1 – один из важнейших хемокинов, входящий в группу хемотаксических цитокинов, участвующих в развитии многих воспалительных заболеваний. Экспрессия CXCL1 повышается при воспалительных реакциях, а также выполняет важные физиологические функции, включая индукцию ангиогенеза и рекрутирование нейтрофилов [87].
Экспрессия CXCL1 регулируется многочисленными механизмами практически на всех возможных стадиях: амплификация гена [88], активация транскрипции за счет высокой базальной активации NF-κB [89], влияние провоспалительных цитокинов на транскрипцию CXCL1 и мРНК CXCL1 [90].
Основная функция CXCL1 – обеспечение рекрутирования и активации лейкоцитов, способствующих воспалению [91, 92]. CXCL1 опосредует направленную иммиграцию воспалительных клеток и имеет решающее значение для привлечения нейтрофилов и моноцитов/макрофагов в зону воспаления. За исключением воспаления, CXCL1 также активен в ангиогенезе, заживлении ран и онкогенезе [93]. CXCL1 активирует ангиогенез при ремоделировании тканей [94].
Экспрессия CXCL1 в мышечных клетках усиливается при электрически стимулируемом сокращении мышц и при беге на беговой дорожке [95, 96], это указывает на то, что CXCL1 представляет собой миокин [97]. Показано также, что CXCL1 экспрессируется в культивируемых мышечных клетках и ткани скелетных мышц [95].
Передача сигналов NF-kB участвует в индуцированном пальмитатом увеличении экспрессии CXCL1 в мышечных трубках C2C12. Также доказано влияние АФК на продукцию CXCL1 через NF-kB. Таким образом, сигнальные пути активации транскрипции CXCL1 не различаются при воспалении и при мышечном сокращении и осуществляются преимущественно через NF-kB (рис. 7, А).
Рис. 7. Сигнальные пути экспрессии миокинов и их биологическая роль при воспалении и сокращении скелетных мышц. А – CXCL1; Б – LIF
Специфическая для мышц сверхэкспрессия CXCL1 усиливает окислительную способность скелетных мышц и активирует липолиз, снижая степень ожирения. Это указывает на роль миокина CXCL1 в регуляции энергетического метаболизма. Также подчеркивается важность CXCL1 для миогенеза из сателлитных клеток, который играет ключевую роль в поддержании массы скелетных мышц [87, 96] (рис. 7, А).
Таким образом, биологическая роль CXCL1 при воспалении заключается в обеспечении воспалительных реакций и стимуляции ангиогенеза, тогда как при мышечном сокращении CXCL1 обеспечивает местные реакции, усиливает энергетический обмен в мышечной ткани и стимулирует регенерацию мышц.
Биологическая роль LIF при воспалении и при мышечном сокращении
Фактор ингибирования лейкемии является представителем семейства цитокинов IL-6 [98]. Рецептор LIF образует гетеродимер с gp130 при связывании LIF, активирует сигнальные пути тирозинкиназы, вызывая изменения в транскрипции генов. Структура данного цитокина, механизмы его связывания с рецептором и пути начальной активации сигнальных путей подробно изучены [99], в то время как его физиологические и патологические эффекты пока остаются предметом исследования. LIF может оказывать самые разнообразные воздействия на клеточные функции, а его плейотропия зависит от типа клеток [100].
LIF продуцируется почти всеми клетками и типами тканей [101]. При раке мРНК LIF экспрессируется клетками эпителиальной карциномы [102] и окружающими стромальными клетками (фибробластами, моноцитами, Т-клетками и макрофагами) [103]. В тканях молочной железы LIF способствует нормальному росту эпителиальных клеток молочной железы человека [104].
Уровень экспрессии LIF имеет множество регуляторов, которые могут различаться в зависимости от типа клеток или условий. Механизмы активации транскрипции LIF очень разнообразны в зависимости от источника его продукции и включают следующие: IL-4, гипоксия, TGF-β, p53 и др. Транскрипция LIF может быть инициирована посредством связывания транскрипционных факторов со Smad-связывающим элементом промотора гена LIF после передачи сигнала TGF-β [105].
LIF представляет собой цитокин, участвующий в ряде физиологических процессов, включая регуляцию дифференцировки, обновления и выживания клеток [99, 106]. LIF регулирует развитие и пролиферацию регуляторных Т-клеток (Tregs) [107]. Исследования в области трансплантационной медицины и аутоиммунных заболеваний также подтвердили, что LIF является иммуносупрессорным фактором [108]. Кроме того, LIF ингибирует активность липопротеинлипазы адипоцитов, подавляет дифференцировку стволовых клеток, поддерживает секрецию адренокортикотропного гормона в гипофизе, играет роль в развитии сосудов легких и альвеол, влияет на морфогенез мышечных тканей, индуцирует самообновление эмбриональных стволовых клеток, развитие нейронов и ремоделирование, заживление ран и защиту от ишемического повреждения [109].
В настоящее время LIF идентифицирован как миокин. По литературным данным уровень LIFmRNA увеличивается в скелетных мышцах в ответ на циклические и силовые упражнения [110]. Предполагается, что регуляция продукции LIF является кальций-зависимым процессом [111]. Показано, что экспрессия LIFmRNA модулируется кальцием в первичных скелетных миоцитах человека, эти клетки также обладают способностью продуцировать LIF в ответ на стимуляцию иономицином. Также есть сведения о том, что экспрессия LIF при стимуляции клетки иономицином опосредована Ca2+/NFAT-зависимым механизмом [111] (рис. 7, Б).
LIF принадлежит значительная роль в обеспечении процесса гипертрофии мышц при силовых нагрузках [112]. Гипертрофия стимулируется выполнением силовых упражнений и во многом определяется активацией синтеза мышечных белков как следствие активации mTOR [113]. Гипертрофия при силовых нагрузках осуществляется за счет увеличения уровня гормона роста и IGF-I [114] и, как следствие, активации сигнальных каскадов через PI3K-Akt-mTOR [113]. В исследованиях C. Broholm et al. [110] показано, что силовые упражнения вызывают активацию PI3K, фосфорилирование mTOR и Akt, что, в свою очередь, увеличивает продукцию LIFmRNA в клетках скелетных мышц. LIFmRNA способствует пролиферации сателлитных клеток путем активации JunB и c-Myc [110].
Исходя из приведенных ранее данных, можно заключить, что при силовых упражнениях происходит увеличение продукции гормона роста и IGF-I, и, как следствие активация сигнальных каскадов через PI3K-Akt-mTOR [113]. Данная цепочка сигнальных каскадов вызывает экспрессию LIF, который играет ведущую роль в пролиферации миобластов и гипертрофии мышц. Кроме того, выработка LIF опосредована Ca2+/NFAT-зависимым механизмом [111].
Таким образом, механизмы активации транскрипции LIFmRN при мышечном сокращении также значительно отличаются от других типов клеток при воспалительных реакциях (рис. 7, Б). В то же время биологическая роль LIF при воспалении и мышечном сокращении во многом схожа – в обоих случаях LIF оказывает влияние на пролиферацию клеток.
ЗАКЛЮЧЕНИЕ
Рассмотрев эффекты миокинов, продуцируемых на фоне физической нагрузки, можно сделать вывод, что эти белки участвуют в обеспечении адаптационных изменений, про- и противовоспалительных реакциях для поддержания гомеостаза и суммарный эффект их может быть охарактеризован как физиологическое воспаление. При этом механизмы активации транскрипции многих миокинов значительно отличаются от аналогичных механизмов в клетках иммунной системы. Это позволяет предположить, что миокины можно рассматривать как факторы физиологического воспаления, которое не является патологическим процессом, а обеспечивает нормальные физиологические реакции при физических нагрузках (рис. 8), включая энергетическое обеспечение, мышечную гипертрофию, ангиогенез и ремоделирование, восстановление поврежденных мышечных волокон.
Рис. 8. Миокины как регуляторы физиологического воспаления
Также представляется интересной некоторая параллель с недавними результатами V. Jovasevic et al. [115], которые полагают, что воспалительный процесс в нейронах гиппокампа необходим, чтобы информация перешла из кратковременной памяти в долговременную. Согласно результатам, полученным авторами, стимул запускает в этих нейронах цикл повреждения и восстановления ДНК, в результате чего образуются узлы памяти. Анализ нейронов в области гиппокампа показал, что у мышей активировались гены, которые участвуют в воспалительном пути с участием рецептора TLR9. При этом на фоне блокады TLR9 в нейронах гиппокампа у мышей не только не формировалась долговременная память, но и возникла глубокая нестабильность генома. Эти результаты позволяют предполагать, что процессы формирования долговременной памяти также являются разновидностью физиологического воспаления, протекающего в данном случае в нервной ткани. Некоторые цитокины (в том числе IL-6 и TNF-α) также вовлекаются в эти процессы, активируя сигнальный путь, связанный с REL-ассоциированным белком p-65 (или RELA).
Продолжительность и модальность физических упражнений, необходимая для обеспечения благотворного влияния на организм, требует дальнейшего изучения. Чтобы достичь оптимального влияния на организм, необходим тщательный подбор режимов физических упражнений с учетом исходного состояния и индивидуальных особенностей.
Все изложенное позволяет сформулировать гипотезу о роли миокинов как факторов, стимулирующих развитие физиологического воспаления. Эффекты, которые вызывают миокины, продуцируемые на фоне физической нагрузки, участвуют в обеспечении адаптационных изменений, противовоспалительных реакциях и поддержании гомеостаза. Физиологическое воспаление при этом можно рассматривать как в некотором роде антагониста патологического воспаления, именно за счет этого антагонизма могут реализовываться многие положительные эффекты физических нагрузок, в том числе при метаболических нарушениях.
Финансирование работы. Исследование выполнено при поддержке программы развития Национального исследовательского Томского государственного университета “Приоритет 2030”.
Конфликт интересов. Авторы данной работы заявляют, что у них нет конфликта интересов.
About the authors
A. N. Zakharova
National Research Tomsk State University
Author for correspondence.
Email: kapil@yandex.ru
Russian Federation, Tomsk
K. G. Milovanova
National Research Tomsk State University
Email: kapil@yandex.ru
Russian Federation, Tomsk
S. G. Krivoshchekov
Research Institute of Neuroscience and Medicine
Email: kapil@yandex.ru
Russian Federation, Novosibirsk
L. V. Kapilevich
National Research Tomsk State University
Email: kapil@yandex.ru
Russian Federation, Tomsk
References
- Rankin L.C., Artis D. Beyond host defense: Emerging functions of the immune system in regulating complex tissue physiology // Cell. 2018. V. 173. № 3. P. 554.
- Punchard N.A., Whelan C.J., Adcock I. The Journal of Inflammation // J. Inflamm. 2004. V. 1. № 1. P. 1.
- Medzhitov R. Origin and physiological roles of inflammation // Nature. 2008. V. 454. № 7203. P. 428.
- Medzhitov R. Inflammation 2010: new adventures of an old flame // Cell. 2010. V. 140. № 6. P. 771.
- Mancinelli R., Checcaglini F., Coscia F. et al. Biological aspects of selected myokines in skeletal muscle: Focus on aging // Int. J. Mol. Sci. 2021. V. 22. № 16. P. 8520.
- Hurley J.V. Acute inflammation. Edinburgh, London: Churchill Livingstone, 1972. 144 p.
- Spector W.G., Willoughby D.A. The inflammatory response // Bacteriol. Rev. 1963. V. 27. № 2. P. 117.
- Medzhitov R. The spectrum of inflammatory responses // Science. 2021. V. 374. № 6571. P. 1070.
- Brestoff J.R., Kim B.S., Saenz S.A. et al. Group 2 innate lymphoid cells promote beiging of white adipose tissue and limit obesity // Nature. 2015. V. 519. № 7542. P. 242.
- Qing H., Desrouleaux R., Israni-Winger K. et al. Origin and function of stress-induced IL-6 in murine models // Cell. 2020. V. 182. № 6. P. 1660.
- Brestoff J. R., Artis D. Immune regulation of metabolic homeostasis in health and disease // Cell. 2015. V. 161. № 1. P. 146.
- Pedersen B.K. Edward F. Adolph distinguished lecture: muscle as an endocrine organ: IL-6 and other myokines // J. Appl. Physiol. 2009. V. 107. № 4. P. 1006.
- Pedersen B.K., Akerström T.C.A., Nielsen A.R., Fischer C.P. Role of myokines in exercise and metabolism // J. Appl. Physiol. 2007. V. 103. № 3. P. 1093.
- Ostrowski K., Rohde T., Asp S. et al. Proand anti-inflammatory cytokine balance in strenuous exercise in humans // J. Physiol. 1999. V. 515. Pt. 1. P. 287.
- Benatti F., Pedersen B. Exercise as an anti-inflammatory therapy for rheumatic diseases—myokine regulation // Nat. Rev. Rheumatol. 2015. V. 11. № 2. P. 86.
- Burini R.C., Anderson E., Durstine J.L., Carson J.A. Inflammation, physical activity, and chronic disease: An evolutionary perspective // Sports Med. Health Sci. 2020. V. 2. № 1. P. 1.
- Pedersen B.K., Febbraio M. Muscle as an endocrine organ: focus on muscle-derived interleukin-6 // Physiol. Rev. 2008. V. 88. № 4. P. 1379.
- Fisher C.P. Interleikin-6 in acute exercise and training: what is the bilogical relevance? // Exerc. Immunol. Rev. 2006. V. 12. P. 6.
- Starkie R.L., Rolland J., Angus D.J. et al. Circulating monocyes are not the source of elevations in plasma IL-6 and TNF-alpha levels after prolonged running // Am. J. Physiol. Cell Physiol. 2001. V. 280. № 4. P. C769.
- Ostrowski K., Schjerling P., Pedersen B.K. Physical activity and plasma interleukin-6 in humans: effect of intensity of exercise // Eur. J. Appl. Physiol. 2000. V. 83. № 6. P. 512.
- Akira S., Taga T., Kishimoto T. Interleukin-6 in biology and medicine // Adv. Immunol. 1993. V. 54. P. 1.
- Fiers W. Tumor necrosis factor. Characterization at the molecular, cellular and in vivo level // FEBS Lett. 1991. V. 285. № 2. P. 199.
- Mizuhara H., O’Neill E., Seki N. et al. T cell activationassociated hepatic injury: mediation by tumor necrosis factors and protection by interleukin 6 // J. Exp. Med. 1994. V. 179. № 5. P. 1529.
- Pillon N.J., Smith J.A.B., Alm P.S. et al. Distinctive exercise-induced inflammatory response and exerkine induction in skeletal muscle of people with type 2 diabetes // Sci. Adv. 2022. V. 8. № 36. P. eabo3192.
- Dollet L., Lundell L.S., Chibalin A.V. et al. Exercise-induced crosstalk between immune cells and adipocytes in humans: Role of oncostatin-M // Cell Rep. Med. 2024. V. 5. № 1. P. 101348.
- Man K., Kutyavin V.I., Chawla A. Tissue immunometabolism: Development, physiology, and pathobiology // Cell Metab. 2017. V. 25. № 1. P. 11.
- Wedell-Neergaard A.S., Lang Lehrskov L., Christen-sen R.H. et al. Exercise-induced changes in visceral adipose tissue mass are regulated by IL-6 signaling: A randomized controlled trial // Cell Metab. 2019. V. 29. № 4. P. 844.
- Wernstedt Asterholm I., Tao C., Morley T.S. et al. Adipocyte inflammation is essential for healthy adipose tissue expansion and remodeling // Cell Metab. 2014. V. 20. № 1. P. 103.
- Čížková T., Štěpán M., Daďová K. et al. Exercise training reduces inflammation of adipose tissue in the elderly: Cross-sectional and randomized interventional trial // J. Clin. Endocrinol. Metab. 2020. V. 105. № 12. P. e4510.
- Tanaka T., Narazaki M., Kishimoto T. IL-6 in inflammation, immunity, and disease // Cold Spring Harb. Perspect. Biol. 2014. V. 6. № 10. P. a016295.
- Heinrich P.C., Castell J.V., Andus T. Interleukin-6 and the acute phase response // Biochem J. 1990. V. 265. № 3. P. 621.
- Gillmore J.D., Lovat L.B., Persey M.R. et al. Amyloid load and clinical outcome in AA amyloidosis in relation to circulating concentration of serum amyloid A protein // Lancet. 2001. V. 358. № 9275. P. 24.
- Nemeth E., Rivera S., Gabayan V. et al. IL-6 mediates hypoferremia of inflammation by inducing the synthesis of the iron regulatory hormone hepcidin // J. Clin. Invest. 2004. V. 113. № 9. P. 1271.
- Liuzzi J.P., Lichten L.A., Rivera S. et al. Interleukin-6 regulates the zinc transporter Zip14 in liver and contributes to the hypozincemia of the acute-phase response // Proc. Natl. Acad. Sci. U.S.A. 2005. V. 102. № 19. P. 6843.
- Ishibashi T., Kimura H., Shikama Y. et al. Interleukin-6 is a potent thrombopoietic factor in vivo in mice // Blood. 1989. V. 74. № 4. P. 1241.
- Korn T., Bettelli E., Oukka M., Kuchroo V.K. IL-17 and Th17 cells // Annu. Rev. Immunol. 2009. V. 27. P. 485.
- Bettelli E., Carrier Y., Gao W. et al. Reciprocal developmental pathways for the generation of pathogenic effector TH17 and regulatory T cells // Nature. 2006. V. 441. № 7090. P. 235.
- Ma C.S., Deenick E.K., Batten M., Tangye S.G. The origins, function, and regulation of T follicular helper cells // J. Exp. Med. 2012. V. 209. № 7. P. 1241.
- Okada M., Kitahara M., Kishimoto S. et al. IL-6/BSF-2 functions as a killer helper factor in the in vitro induction of cytotoxic T cells // J. Immunol. 1988. V. 141. № 5. P. 1543.
- Kotake S., Sato K., Kim K.J. et al. Interleukin-6 and soluble interleukin-6 receptors in the synovial fluids from rheumatoid arthritis patients are responsible for osteoclast-like cell formation // J. Bone Miner Res. 1996. V. 11. № 1. P. 88.
- Poli V., Balena R., Fattori E. et al. Interleukin-6 deficient mice are protected from bone loss caused by estrogen depletion // EMBO J. 1994. V. 13. № 5. P. 1189.
- Hashizume M., Hayakawa N., Suzuki M., Mihara M. IL-6/sIL-6R trans-signalling, but not TNF-α induced angiogenesis in a HUVEC and synovial cell co-culture system // Rheumatol. Int. 2009. V. 29. № 12. P. 1449.
- Duncan M.R., Berman B. Stimulation of collagen and glycosaminoglycan production in cultured human adult dermal fibroblasts by recombinant human interleukin 6 // J. Invest Dermatol. 1991. V. 97. № 4. P. 686.
- Nash D., Hughes M.G., Butcher L. et al. IL-6 signaling in acute exercise and chronic training: Potential consequences for health and athletic performance // Scand J. Med. Sci. Sports. 2023. V. 33. № 1. P. 4.
- Ikeda S., Tamura Y., Kakehi S., Sanada H. Biochemical and biophysical research communications exercise‐induced increase in IL‐6 level enhances GLUT4 expression and insulin sensitivity in mouse skeletal muscle // Biochem. Biophys. Res. Commun. 2016. V. 473. № 4. P. 947.
- Bruce C.R., Dyck D.J. Cytokine regulation of skeletal muscle fatty acid metabolism: effect of interleukin‐6 and tumor necrosis factor // Am. J. Physiol. Endocrinol. Metab. 2004. V. 287. № 4. P. 616.
- Wolsk E., Mygind H., Grøndahl T.S. et al. IL‐6 selectively stimulates fat metabolism in human skeletal muscle // Am. J. Physiol. Endocrinol. Metab. 2010. V. 299. № 5. P. 832.
- Severinsen M.C.K., Pedersen B.K. Muscle‐organ crosstalk: the emerging roles of myokines // Endocr. Rev. 2020. V. 41. № 4. P. 594.
- Olefsky J.M., Glass C.K. Macrophages, Inflammation, and Insulin Resistance // Annu. Rev. Physiol. 2010. V. 72. P. 219.
- Van Hall G., Steensberg A., Sacchetti M. et al. Interleukin‐6 stimulates lipolysis and fat oxidation in humans // J. Clin. Endocrinol. Metab. 2003. V. 88. № 7. P. 3005.
- Lehrskov L.L., Lyngbaek M.P., Soederlund L. et al. Interleukin‐6 delays gastric emptying in humans with direct effects on glycemic control // Cell Metab. 2018. V. 27. № 6. P. 1201.
- Juffer P., Jaspers R.T., Klein-Nulend J., Bakker A.D. Mechanically loaded myotubes affect osteoclast formation // Calcif. Tissue Int. 2014. V. 94. № 3. P. 319.
- Lara-Castillo N., Johnson, M.L. Bone-Muscle Mutual Interactions // Curr. Osteoporos. Rep. 2020. V. 18. № 4. P. 408.
- Hiscock N., Chan M.H.S., Bisucci T. et al. Skeletal myocytes are a source of interleukin-6 mRNA expression and protein release during contraction: evidence of fiber type specificity // FASEB J. 2004. V. 18. № 9. P. 992.
- Bakker A.D., Kulkarni R.N., Klein-Nulend J., Lems W.F. IL-6 alters osteocyte signaling toward osteoblasts but not osteoclasts // J. Dent Res. 2014. V. 93. № 4. V. 394.
- Vargas N., Marino F. A neuroinflammatory model for acute fatigue during exercise // Sports Med. 2014. V. 44. № 11. P. 1479.
- Proschinger S., Freese J. Neuroimmunological and neuroenergetic aspects in exercise‐induced fatigue // Exerc. Immunol. Rev. 2019. V. 25. P. 8.
- Kabachkova A.V., Zakharova A.N., Krivoshchekov S.G., Kapilevich L.V. Motor activity and cognitive activity: features of interaction and mechanisms of influence // Human Physiology. 2022. V. 48. № 5. P. 598.
- Steensberg A., Fischer C.P., Keller C. et al. IL-6 enhances plasma IL-1ra, IL-10, and cortisol in humans // Am. J. Physiol. Endocrinol. Metab. 2003. V. 285. № 2. P. E433.
- Jenkins D.E., Sreenivasan D., Carman F. et al. Interleukin‐6‐mediated signaling in adrenal medullary chromaffin cells // J. Neurochem. 2016. V. 139. № 6. P. 1138.
- Matsushima K., Yang D., Oppenheim J.J. Interleukin-8: An evolving chemokine // Cytokine. 2022. V. 153. P. 155828.
- Vilotić A., Nacka-Aleksić M., Pirković A. et al. IL-6 and IL-8: An overview of their roles in healthy and pathological pregnancies // Int. J. Mol. Sci. 2022. V. 23. № 23. P. 14574.
- Corre I., Pineau D., Hermouet S. Interleukin-8: An autocrine/paracrine growth factor for human hematopoietic progenitors acting in synergy with colony stimulating factor-1 to promote monocyte-macrophage growth and differentiation // Exp. Hematol. 1999. V. 27. № 1. P. 28.
- Li A., Dubey S., Varney M.L. et al. IL-8 directly enhanced endothelial cell survival, proliferation, and matrix metalloproteinases production and regulated angiogenesis // J. Immunol. 2003. V. 170. № 6. P. 3369.
- Bréchard S., Bueb J.-L., Tschirhart E.J. Interleukin-8 primes oxidative burst in neutrophil-like HL-60 through changes in cytosolic calcium // Cell Calcium. 2005. V. 37. № 6. P. 531.
- Ruffino J.S., Davies N.A., Morris K. et al. Moderate‐intensity exercise alters markers of alternative activation in circulating monocytes in females‐ a putative role for PPARgama // Eur. J. Appl. Physiol. 2016. V. 116. № 9. P. 1671.
- Aronson D., Violan M.A., Dufresne S.D. et al. Exercise stimulates the mitogen-activated protein kinase pathway in human skeletal muscle // J. Clin. Invest. 1997. V. 99. № 6. P. 1251.
- Scheler M., Irmler M., Lehr S. et al. Cytokine response of primary human myotubes in an in vitro exercise model // Am. J. Physiol. Cell Physiol. 2013. V. 305. № 8. P. 877.
- Bek E.L., McMillen M.A., Scott P. et al. The effect of diabetes on endothelin, interleukin-8 and vascular endothelial growth factor-mediated angiogenesis in rats // Clin. Sci. 2002. V. 103. Suppl 48. P. 424S.
- Norrby K. Interleukin-8 and de novo mammalian angiogenesis // Cell Prolif. 1996. V. 29. № 6. P. 315.
- Heidemann J., Ogawa H., Dwinell M.B. et al. Angiogenic effects of interleukin 8 (CXCL8) in human intestinal microvascular endothelial cells are mediated by CXCR2 // J. Biol. Chem. 2003. V. 278. № 10. P. 8508.
- Frydelund-Larsen L., Penkowa M., Akerstrom T. et al. Exercise induces interleukin-8 receptor (CXCR2) expression in human skeletal muscle // Exp. Physiol. 2007. V. 92. № 1. P. 233.
- Malashenkova I.K., Casanova G.V., Didkovsky N.A. Interleukin-15: the structure, signaling and role in the immune protection // Molecular Medicine. 2014. № 3. P. 9.
- Patidar M., Yadav N., Dalai S.K. Interleukin 15: A key cytokine for immunotherapy // Cytokine Growth Factor Rev. 2016. V. 31. P. 49.
- Pagliari D., Cianci R., Frosali S. et al. The role of IL-15 in gastrointestinal diseases: a bridge between innate and adaptive immune response // Cytokine Growth Factor Rev. 2013. V. 24. № 5. P. 455.
- Fehniger T.A., Caligiuri M.A. Interleukin 15: biology and relevance to human disease // Blood. 2001. V. 97. № 1. P. 14.
- Dubois S., Mariner J., Waldmann T.A., Tagaya Y. IL-15Ralpha recycles and presents IL-15 In trans to neighboring cells // Immunity. 2002. V. 17. № 5. P. 537.
- Cooper M.A., Bush J.E., Fehniger T.A. et al. In vivo evidence for a dependence on interleukin 15 for survival of natural killer cells // Blood. 2002. V. 100. № 10. P. 3633.
- Nadeau L., Aguer C. Interleukin-15 as a myokine: mechanistic insight into its effect on skeletal muscle metabolism // Appl. Physiol. Nutr. Metab. 2019. V. 44. № 3. P. 229.
- Nelke C., Dziewas R., Minnerup J. et al. Skeletal muscle as potential central link between sarcopenia and immune senescence // EBioMedicine. 2019. V. 49. P. 381.
- Kjobsted R., Hingst J.R., Fentz J. et al. AMPK in skeletal muscle function and metabolism // FASEB J. 2018. V. 32. № 4. P. 1741.
- Crane J.D., MacNeil L.G., Lally J.S. et al. Exercise-stimulated interleukin-15 is controlled by AMPK and regulates skin metabolism and aging // Aging Cell. 2015. V. 14. № 4. P. 625.
- Duan Y., Li F., Wang W. et al. Interleukin-15 in obesity and metabolic dysfunction: current understanding and future perspectives // Obes. Rev. 2017. V. 18. № 10. P. 1147.
- Kang X., Yang M.Y., Shi Y.X. et al. Interleukin-15 facilitates muscle regeneration through modulation of fibro/adipogenic progenitors // Cell Commun. Signaling. 2018. V. 16. № 1. P. 42.
- Kalinkovich A., Livshits G. Sarcopenic obesity or obese sarcopenia: a cross talk between age-associated adipose tissue and skeletal muscle inflammation as a main mechanism of the pathogenesis // Ageing Res. Rev. 2017. V. 35. P. 200.
- Gomarasca M., Banfi G., Lombardi G. Myokines: The endocrine coupling of skeletal muscle and bone // Adv. Clin Chem. 2020. V. 94. P. 155.
- Korbecki J., Barczak K., Gutowska I. et al. CXCL1: gene, promoter, regulation of expression, mRNA stability, regulation of activity in the intercellular space // Int. J. Mol. Sci. 2022. V. 23. № 2. P. 792.
- Alvarez H., Opalinska J., Zhou L. et al. Widespread hypomethylation occurs early and synergizes with gene amplification during esophageal carcinogenesis // PLoS Genet. 2011. V. 7. № 3. P. e1001356.
- Devalaraja M.N., Wang D.Z., Ballard D.W., Richmond A. Elevated constitutive IkappaB kinase activity and IkappaB-alpha phosphorylation in Hs294T melanoma cells lead to increased basal MGSA/GRO-alpha transcription // Cancer Res. 1999. V. 59. № 6. P. 1372.
- Tsai Y.F., Huang C.C., Lin Y.S. et al. Interleukin 17A promotes cell migration, enhances anoikis resistance, and creates a microenvironment suitable for triple negative breast cancer tumor metastasis // Cancer Immunol. Immunother. 2021. V. 70. № 8. P. 2339.
- Wu C.L., Yin R., Wang S.N., Ying R. A Review of CXCL1 in cardiac fibrosis // Front. Cardiovasc. Med. 2021. V. 8. P. 674498.
- Besnard A.G., Struyf S., Guabiraba R. et al. CXCL6 antibody neutralization prevents lung inflammation and fibrosis in mice in the bleomycin model // J. Leukoc. Biol. 2013. V. 94. № 6. P. 317.
- Wilson C.L., Jurk D., Fullard N. et al. NFκB1 is a suppressor of neutrophil-driven hepatocellular carcinoma // Nat. Commun. 2015. V. 6. P. 6818.
- Kang J., Hur J., Kang J.A. et al. Priming mobilized peripheral blood mononuclear cells with the “activated platelet supernatant” enhances the efficacy of cell therapy for myocardial infarction of rats // Cardiovas. Ther. 2016. V. 34. № 4. P. 245.
- Iwasaki S., Miyake M., Hayashi S. et al. Effect of myostatin on chemokine expression in regenerating skeletal muscle cells // Cells Tissues Organs. 2013. V. 198. № 1. P. 66.
- Pedersen L., Olsen C.H., Pedersen B.K., Hojman P. Muscle-derived expression of the chemokine CXCL1 attenuates diet-induced obesity and improves fatty acid oxidation in the muscle // Am. J. Physiol. Endocrinol. Metab. 2012. V. 302. № 7. P. 831.
- Masuda S., Tanaka M., Inoue T. et al. Chemokine (C-X-C motif) ligand 1 is a myokine induced by palmitate and is required for myogenesis in mouse satellite cells // Acta Physiol. (Oxf). 2018. V. 222. № 3. P. 12975.
- Rose-John S. Interleukin-6 Family Cytokines // Cold Spring Harb. Perspect. Biol. 2018. V. 10. № 2. P. a028415.
- Nicola N.A., Babon J.J. Leukemia inhibitory factor (LIF) // Cytokine Growth Factor Rev. 2015. V. 26. № 5. P. 533.
- Jorgensen M.M., de la Puente P. Leukemia inhibitory factor: An important cytokine in pathologies and cancer // Biomolecules. 2022. V. 12. № 2. P. 217.
- Uhlén M., Fagerberg L., Hallström B.M. et al. Proteomics. Tissue-based map of the human proteome // Science. 2015. V. 347. № 6220. P. 1260419.
- Kamohara H., Sakamoto K., Ishiko T. et al. Leukemia inhibitory factor induces apoptosis and proliferation of human carcinoma cells through different oncogene pathways // Int. J. Cancer. 1997. V. 72. № 4. P. 687.
- Morton S.D., Cadamuro M., Brivio S. et al. Leukemia inhibitory factor protects cholangiocarcinoma cells from drug-induced apoptosis via a PI3K/AKT-dependent Mcl-1 activation // Oncotarget. 2015. V. 6. № 28. P. 26052.
- Grant S.L., Douglas A.M., Goss G.A., Begley C.G. Oncostatin M and leukemia inhibitory factor regulate the growth of normal human breast epithelial cells // Growth Factors. 2001. V. 19. № 3. P. 153.
- Humbert L., Ghozlan M., Canaff L. et al. The leukemia inhibitory factor (LIF) and p21 mediate the TGFβ tumor suppressive effects in human cutaneous melanoma // BMC Cancer. 2015. V. 15. P. 200.
- Wrona E., Potemski P., Sclafani F., Borowiec M. Leukemia Inhibitory Factor: A Potential Biomarker and Therapeutic Target in Pancreatic Cancer // Arch Immunol. Ther. Exp. (Warsz). 2021. V. 69. № 1. P. 2.
- Gao W., Thompson L., Zhou Q. et al. Treg versus Th17 lymphocyte lineages are cross-regulated by LIF versus IL-6 // Cell Cycle. 2009. V. 8. № 9. P. 1444.
- Metcalfe S.M., Watson T.J., Shurey S. et al. Leukemia inhibitory factor is linked to regulatory transplantation tolerance // Transplantation. 2005. V. 79. № 6. P. 726.
- Silver J.S., Hunter C.A. gp130 at the nexus of inflammation, autoimmunity, and cancer // J. Leukoc. Biol. 2010. V. 88. № 6. P. 1145.
- Broholm C., Laye M.J., Brandt C. et al. LIF is a contraction-induced myokine stimulating human myocyte proliferation // J. Appl. Physiol. 2011. V. 111. № 1. P. 251.
- Broholm C., Mortensen O.H., Nielsen S. et al. Exercise induces expression of leukaemia inhibitory factor in human skeletal muscle // J. Physiol. 2008. V. 586. № 8. P. 2195.
- Sakuma K., Watanabe K., Sano M. et al. Differential adaptation of growth and differentiation factor 8/myostatin, fibroblast growth factor 6 and leukemia inhibitory factor in overloaded, regenerating and denervated rat muscles // Biochim. Biophys. Acta. 2000. V. 1497. № 1. P. 77.
- Bodine S.C., Stitt T.N., Gonzalez M. et al. Akt/mTOR pathway is a crucial regulator of skeletal muscle hypertrophy and can prevent muscle atrophy in vivo // Nat. Cell Biol. 2001. V. 3. № 11. P. 1014.
- Takano H., Morita T., Iida H. et al. Hemodynamic and hormonal responses to a short-term low-intensity resistance exercise with the reduction of muscle blood flow // Eur. J. Appl. Physiol. 2005. V. 95. № 1. P. 65.
- Jovasevic V., Wood E.M., Cicvaric A. et al. Formation of memory assemblies through the DNA-sensing TLR9 pathway // Nature. 2024. V. 628. № 8006. P. 145.
Supplementary files









