TO THE PROBLEM OF THE GEOGRAPHIC VARIABILITY OF THE ITALIAN LOCUST, CALLIPTAMUS ITALICUS ITALICUS (L.) (ORTHOPTERA, ACRIDIDAE)
- Authors: Garanin K.E.1, Chernyakhovsky M.E.1
-
Affiliations:
- Institute of Biology and Chemistry, Moscow State Pedagogical University
- Issue: Vol 102, No 2 (2023)
- Pages: 172-180
- Section: ARTICLES
- URL: https://ogarev-online.ru/0044-5134/article/view/136758
- DOI: https://doi.org/10.31857/S004451342302006X
- EDN: https://elibrary.ru/HSVMMJ
- ID: 136758
Cite item
Full Text
Abstract
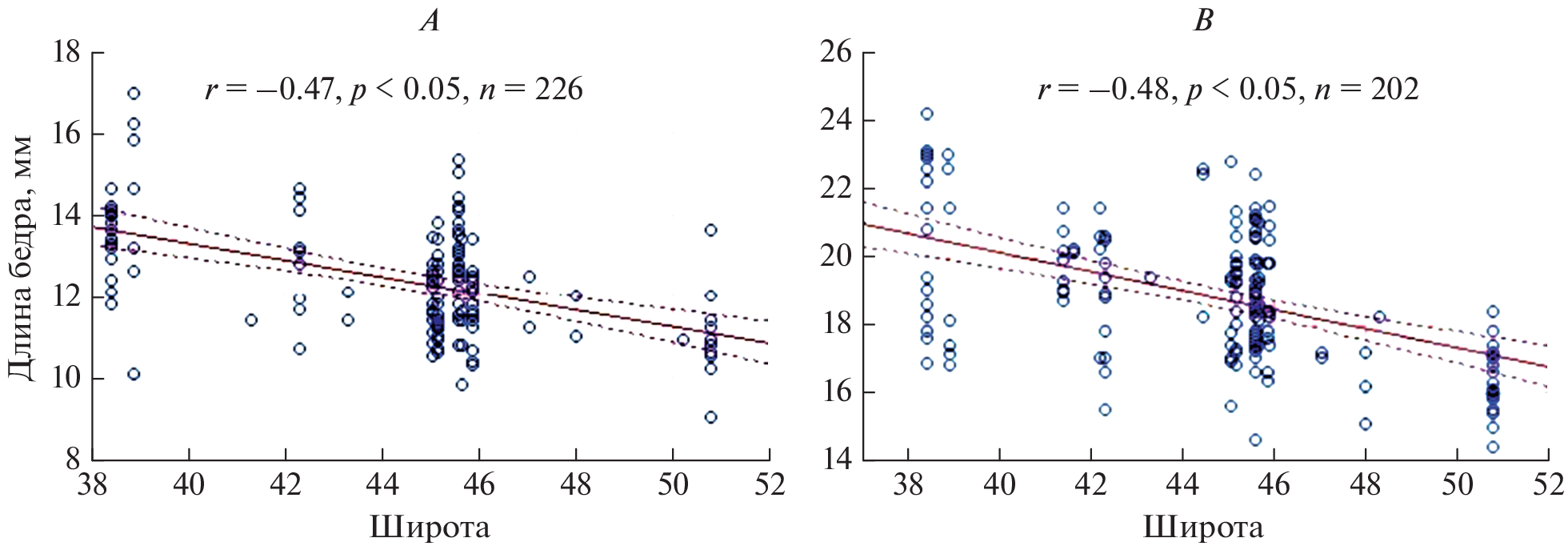
Clinal variations in a number of morphological characteristics are revealed in the acrid, these increasing from west to east, but decreasing from south to north. Variations seems to be caused by the influence of climatic factors such as the number of warm days and the amount of precipitation during the warm period. Records of the species in eastern Transbaikalia outside the known distribution range are presented.
Keywords
About the authors
K. E. Garanin
Institute of Biology and Chemistry, Moscow State Pedagogical University
Author for correspondence.
Email: kirik952@rambler.ru
Russia, 129164, Moscow
M. E. Chernyakhovsky
Institute of Biology and Chemistry, Moscow State Pedagogical University
Author for correspondence.
Email: mech41@yandex.ru
Russia, 129164, Moscow
References
- Арнольди К.В., 1939. К вопросу о непрерывной географической изменчивости в ее общем и таксономическом значении // Зоологический журнал. Т. 18. № 4. С. 685–709.
- Атлас СССР, 1983. Ред.: Точенов В.В., Марков В.Ф. М.: Главное управление геодезии и картографии при Совете министров СССР. 194 с.
- Ванькова И.А., 2002. Географическая изменчивость фенотипических признаков саранчовых рода Calliptamus Serv. (Orthoptera. Acrididae) // 12-й съезд Русского энтомологического общества. Тезисы докладов. СПБ. С. 53–54.
- Ванькова И.А., 2006. Особенности фенотипической изменчивости итальянского пруса Calliptamus italicus L. (Orthoptera. Acrididae) в период вспышки в Кулундинской степи в 1999–2002 гг. // Энтомологические исследования в Северной Азии. Материалы 7-го Межрегионального совещания энтомологов Сибири и Дальнего Востока. Новосибирск. С. 321–322.
- Крицкая И.Г., 1972. Географическая изменчивость и внутривидовая дифференциация усатого конька Chorthippus macrocerus (F.-W.) (Orthoptera, Acrididae) // Энтомологическое обозрение. Т. 51. № 2. С. 254–266.
- Лачининский А.В., Сергеев М.Г., Чильдебаев М.К., Черняховский М.Е., Локвуд Дж.А., Камбулин В.Е., Гаппаров Ф.А., 2002. Саранчовые Казахстана, Средней Азии и сопредельных территорий. Ларами: Международная Ассоциация Прикладной Акридологии и Университет Вайоминга. 387 с.
- Литвинова Н.Ф., 1972. Закономерности географической изменчивости морфологических признаков в роде Euchorthippus (Orthoptera, Acrididae) // Зоологический журнал. Т. 51. № 6. С. 821–828.
- Мищенко Л.Л., 1952. Насекомые прямокрылые. Фауна СССР. Т. 4. Вып. 2. М.–Л.: изд. АН СССР. 610 с.
- Олигер И.М., 1971. О географической и популяционной изменчивости у некоторых видов саранчовых рода Chorthippus (Orthoptera, Acrididae) // Зоологический журнал. Т. 50. № 11. С. 1658–1664.
- Правдин Ф.Н., 1964. Эндемизм и формообразовательный процесс у прямокрылых насекомых (Orthoptera) в горах Средней Азии // Зоологический журнал. Т. 43. № 12. С. 1784–1794.
- Сергеев М.Г., Чильдебаев М.К., Ванькова И.А., Гапипаров Ф.А., Камбулин В.Е., Коканова Э., Лачининский А.В., Пшеницына Л.Б., Темрешев И.И., Черняховский М.Е., Соболев Н.Н., Молодцов В.В., 2016. Итальянская саранча [Calliptamus italicus (Linnaeus. 1758)]: морфология, распространение, экология, управление популяциями. Рим: Продовольственная и сельскохозяйственная организация ООН. 330 с.
- Bai Y., Dong J.J., Guan D.L., Xie J.Y., Xu J.Y., 2016. Geographic variation in wing size and shape of the grasshopper Trilophidia annulata (Orthoptera: Oedipodidae): morphological trait variations follow an ecogeographical rule // Scientific reports. V. 6. № 1. P. 1–15.
- Bidau C.J., Marti D.A., 2007. Dichroplus vittatus (Orthoptera: Acrididae) follows the converse to Bergmann’s rule although male morphological variability increases with latitude // Bulletin of Entomological Research. V. 97. P. 69–79.
- Bidau C.J., Marti D.A., 2008. Geographic and climatic factors related to a body-size cline in Dichroplus pratensis Bruner, 1900 (Acrididae, Melanoplinae) // Journal of Orthoptera Research. V. 17. № 2. P. 149–156.
- Blanckenhorn W.U., Demont M., 2004. Bergmann and converse Bergmann latitudinal clines in arthropods: two ends of a continuum? // Integrative and Comparative Biology. V. 44. № 6. P. 413–424.
- Brown J.H., Gillooly J.F., Allen A.P., Savage V.M., West G.B., 2004. Toward a metabolic theory of ecology // Ecology. V. 85. № 7. P. 1771–1789.
- Ciplak B., Sirin D., Taylan M.S., Kaya S., 2008. Altitudinal size clines, species richness and population density: case studies in Orthoptera // Journal of Orthoptera Research. V. 17. № 2. P. 157–163.
- Harris R., McQuillan P., Hughes L., 2012. Patterns in body size and melanism along a latitudinal cline in the wingless grasshopper, Phaulacridium vittatum // Journal of Biogeography. V. 39. № 8. P. 1450–1461.
- Laiolo P., Illera J.C., Obeso J.R., 2013. Local climate determines intra-and interspecific variation in sexual size dimorphism in mountain grasshopper communities // Journal of Evolutionary Biology. V. 26. № 10. P. 2171–2183.
- Lehmann G.U.C., Lehmann A.W., 2008. Variation in body size among populations of the bushcricket Poecilimon thessalicus (Orthoptera: Phaneropteridae): an ecological adaptation // Journal of Orthoptera Research. V. 17. № 2. P. 165–169.
- Parsons S.M.A., Joern A., 2014. Life history traits associated with body size covary along a latitudinal gradient in a generalist grasshopper // Oecologia. V. 174. № 2. P. 379–391.
- Uvarov B.P., 1966. Grasshoppers and Locusts: Anatomy, physiology, development, phase polymorphism, introduction to taxonomy. Cambridge University Press. Published for the Anti-Locust Research Centre. V. 1. 481 p.
- Whitman D.W., 2008. The significance of body size in the Orthoptera: a review // Journal of Orthoptera research. V. 17. № 2. P. 117–134.
Supplementary files






