On applicability of embedded atom model (EAM) potentials to liquid silicon and germanium
- Authors: Belashchenko D.K.1
-
Affiliations:
- National University of Science and Technology (MISiS)
- Issue: Vol 99, No 1 (2025)
- Pages: 122-134
- Section: ХЕМОИНФОРМАТИКА И КОМПЬЮТЕРНОЕ МОДЕЛИРОВАНИЕ
- Submitted: 17.04.2025
- Accepted: 17.04.2025
- Published: 17.04.2025
- URL: https://ogarev-online.ru/0044-4537/article/view/288152
- DOI: https://doi.org/10.31857/S0044453725010122
- EDN: https://elibrary.ru/EIAKHV
- ID: 288152
Cite item
Full Text
Abstract
Potentials of the embedded atom model (EAM) for liquid silicon and germanium are proposed. The potentials are calculated from diffraction data using the Schommers algorithm and presented in the form of tables and piecewise continuous polynomials. Each pairwise contribution to the potential has a form close to a hard-sphere one with a step down. The properties of liquid Si and Ge at temperatures up to 2000 K are calculated, viz. the density, energy, bulk modulus, and self-diffusion coefficients. The agreement with the experiment is noted to be good. The bond direction is found to almost completely disappear after melting for ordinary densities of liquid Si and Ge. The bond direction is assumed to be able to appear at heating and when the density of melts is decreased by 2–3 times.
Keywords
Full Text
ВВЕДЕНИЕ
Ниже рассмотрена проблема компьютерного моделирования жидкостей, получающихся после плавления и частичной металлизации веществ с ковалентной связью. Такие простые вещества расположены в полосе Периодической системы, включающей кремний и германий (4-я группа), сурьму (5-я группа) и теллур (6-я группа). Большинство этих веществ, в том числе кремний и германий являются в твердом состоянии полупроводниками, а в жидком состоянии проявляют металлические свойства. В случае сурьмы вклад ковалентной связи в кристалле невелик, а в теллуре ковалентность довольно значительна. При моделировании кристаллических ковалентных веществ обычно применяются потенциалы, стимулирующие направленность (наличие валентных углов). Однако в жидком состоянии признаки ориентационного взаимодействия наблюдаются не всегда. Поэтому возникает вопрос, можно ли применять один и тот же межчастичный потенциал при моделировании такой системы и в кристаллическом, и в жидком состоянии. Если типы связи в кристалле и в жидкости реально различны, то и потенциалы межчастичного взаимодействия должны отличаться. На это указывают, в частности, расчеты ab initio, из которых видны кардинальные различия структуры кристалла и жидкости.
В случае кремния и германия попытки применения единых потенциалов для кристалла и жидкости были довольно часты, однако хороших результатов на этом пути добиться не удалось. Ниже будут рассмотрены возможности моделировать указанные вещества в жидком состоянии с применением обычных сферически симметричных потенциалов, используемых для металлов.
МЕЖЧАСТИЧНЫЕ ПОТЕНЦИАЛЫ ЕАМ ДЛЯ КРЕМНИЯ И ГЕРМАНИЯ
Моделирование кремния. Твердый кремний – полупроводник. Кристаллическая решетка кремния кубическая с координационным числом КЧ = 4. Каждый атом находится в центре тетраэдра и связан с соседними атомами ковалентными связями типа sp3. Длина этой связи равна 2.352 Å. Дифракционные данные о структуре жидкого кремния приведены в книге Й. Васеды [1], а при давлениях 4–23 ГПа – в [2, 3]. Парная корреляционная функция (ПКФ) кремния для температуры 1733 К показана на рис. 1. Первый пик довольно высок и узок, так что первая координационная сфера хорошо определена; ее радиус равен 3.05 Å. Среднее координационное число КЧ = 6.24 ± 1.45. Имеются данные о плотности твердого и жидкого кремния до 2000 К [4, 5], об энергии кремния до 3600 К [6, 7], сжимаемости [8, 9], коэффициентах самодиффузии [3, 10], поведении при высоких давлениях [3, 11, 12] и др.
Рис. 1. Парная корреляционная функция Si при 1773 К: 1 – дифракционные данные [1], 2 –модель с потенциалом ЕАМ.
Для моделирования веществ с решеткой алмаза – углерода, кремния, германия – методом молекулярной динамики (МД) был предложен ряд межчастичных потенциалов, которые реализуют направленность связи: Стиллинжера–Вебера (SW) [13–15], Терсофа (Ter) [16–18] и другие, зависящие от локальной структуры, например “environment dependent interatomic potential” (EDIP) [12, 19, 20]. Такие потенциалы включают валентные углы между ближайшими 4 соседями центрального атома, что позволяет реализовать тетраэдрическую конфигурацию. Значительное число потенциалов указано в работе [21] и приведено в репозитории NIST [22]. Потенциалы, учитывающие валентные углы, обычно используют для расчетов структуры, коэффициентов диффузии и температуры плавления, но не энергетических характеристик. М. Баскес и др. [23, 24] применили для неизотропных веществ потенциал МЕАМ (modified embedded atom model). Довольно широко применяется метод ab initio [17, 21]. Данные, полученные этим методом, использовали для расчета потенциалов программой типа Potfit [25, 26]. В упомянутых работах были исследованы преимущественно модели кристаллического кремния и его сплавов.
Переход к анализу жидкого кремния вызывает трудности из-за существенного изменения типа связи. В случае потенциалов SW и Ter максимальное число атомов модели имеет КЧ = 6 (44% атомов в случае SW и 33% в случае Ter), а число атомов с КЧ = 4 невелико – 7% в SW и 8% в Ter, см. рис. 3 в [17]). Расчетные температуры плавления кремния с этими потенциалами составляют, соответственно, 1400 и 2750 К (фактическое значение 1687 К). В этих условиях применение потенциалов типа SW и Ter сомнительно. Что касается потенциала МЕАМ, то он для жидкого кремния в [23, 24] не применялся.
Рис. 2. Парный вклад в потенциал ЕАМ жидкого кремния. Алгоритм Шоммерса.
Рис. 3. Частота появления КЧ Z в модели жидкого кремния при 1690 К. Радиус координационной сферы 3.05 Å: 1 – потенциал ЕАМ, 2–1800 K, метод ab initio [21].
В связи с этом в настоящей работе предложен потенциал модели погруженного атома – ЕАМ (embedded atom model [27]) для жидкого кремния с использованием дифракционных данных. Потенциальная энергия металла записывается в виде:
(1)
Здесь Φ(ρi) – потенциал погружения i-го атома, зависящий от “эффективной электронной плотности” ρ в месте нахождения центра атома, а вторая сумма по парам атомов содержит обычный парный потенциал. Эффективная электронная плотность в точке нахождения атома создается окружающими атомами и определяется по формуле:
(2)
где ψ(rij) – вклад в электронную плотность атома i от соседа номер j. В расчетах используются три подгоночные функции Φ(ρ), ϕ(r) и ψ(r), так что возможности согласования расчетных свойств с экспериментальными значениями очень широки.
Для нахождения парного вклада ϕ(r) применим алгоритм Шоммерса [28, 29], в котором поправка к текущей версии парного вклада в потенциал определяется разницей между дифракционной и модельной ПКФ. Ниже будем определять расстояние между двумя графиками – гистограммами ПКФ g0(ri) и g(ri) – через невязку Rg:
(3)
где g0 (rj) – гистограмма целевой ПКФ, g (r) – гистограмма ПКФ модели, n1 и n2 – границы суммирования табличных данных, а j – номер элемента гистограммы ПКФ. Вначале с помощью ПКФ Й. Васеды [1] была построена алгоритмом Шоммерса модель жидкого кремния при 1733 К c парным потенциалом и очень небольшой невязкой Rg = 0.023 (см. рис. 1). Полученный при этом парный вклад в потенциал ЕАМ приведен в табл. 1 и на рис. 2 с шагом dr = 0.05 Å. Он похож на жесткосферный со ступенькой вниз. Радиус обрыва rc = 8.855 Å.
Таблица 1. Парный вклад в потенциал жидкого кремния. Алгоритм Шоммерса при 1733 К. Парная корреляционная функция [1], невязка Rg = 0.023
r, Å | ϕ(r), эВ | r, Å | ϕ(r), эВ | r, Å | ϕ(r), эВ | r, Å | ϕ(r), эВ |
1.5 | 122.291000 | 3.35 | –0.073576 | 5.2 | –0.000563 | 7.05 | –0.000178 |
1.55 | 101.294000 | 3.4 | –0.073472 | 5.25 | –0.002079 | 7.1 | –0.000617 |
1.6 | 82.287700 | 3.45 | –0.072458 | 5.3 | –0.003564 | 7.15 | –0.000834 |
1.65 | 65.261100 | 3.5 | –0.071103 | 5.35 | –0.005022 | 7.2 | –0.000750 |
1.7 | 50.214400 | 3.55 | –0.069557 | 5.4 | –0.006002 | 7.25 | –0.000432 |
1.75 | 37.180300 | 3.6 | –0.067373 | 5.45 | –0.006646 | 7.3 | 0.000022 |
1.8 | 26.239600 | 3.65 | –0.064463 | 5.5 | –0.007191 | 7.35 | 0.000467 |
1.85 | 17.473600 | 3.7 | –0.060170 | 5.55 | –0.007183 | 7.4 | 0.001153 |
1.9 | 10.839500 | 3.75 | –0.054712 | 5.6 | –0.006751 | 7.45 | 0.001830 |
1.95 | 6.067210 | 3.8 | –0.048719 | 5.65 | –0.005952 | 7.5 | 0.002192 |
2.00 | 2.767880 | 3.85 | –0.042092 | 5.7 | –0.005362 | 7.55 | 0.002491 |
2.05 | 0.755346 | 3.9 | –0.036168 | 5.75 | –0.005026 | 7.6 | 0.002586 |
2.1 | 0.159373 | 3.95 | –0.030396 | 5.8 | –0.004385 | 7.65 | 0.002628 |
2.15 | –0.001554 | 4.00 | –0.023942 | 5.85 | –0.003832 | 7.7 | 0.002827 |
2.2 | –0.101008 | 4.05 | –0.016892 | 5.9 | –0.003009 | 7.75 | 0.002638 |
2.25 | –0.152195 | 4.1 | –0.009745 | 5.95 | –0.002833 | 7.8 | 0.002702 |
2.3 | –0.189574 | 4.15 | –0.002723 | 6 | –0.002206 | 7.85 | 0.002747 |
2.35 | –0.213938 | 4.2 | 0.003849 | 6.05 | –0.001500 | 7.9 | 0.002539 |
2.4 | –0.228382 | 4.25 | 0.009620 | 6.1 | –0.000687 | 7.95 | 0.002463 |
2.45 | –0.234435 | 4.3 | 0.014813 | 6.15 | –0.000636 | 8 | 0.002386 |
2.5 | –0.232160 | 4.35 | 0.019150 | 6.2 | –0.000856 | 8.05 | 0.002338 |
2.55 | –0.224053 | 4.4 | 0.023231 | 6.25 | –0.001311 | 8.1 | 0.002013 |
2.6 | –0.209804 | 4.45 | 0.026716 | 6.3 | –0.001707 | 8.15 | 0.001976 |
2.65 | –0.191907 | 4.5 | 0.029711 | 6.35 | –0.002199 | 8.2 | 0.001765 |
2.7 | –0.171074 | 4.55 | 0.032243 | 6.4 | –0.002325 | 8.25 | 0.001668 |
2.75 | –0.150465 | 4.6 | 0.033630 | 6.45 | –0.002367 | 8.3 | 0.001353 |
2.8 | –0.129192 | 4.65 | 0.034171 | 6.5 | –0.001990 | 8.35 | 0.001162 |
2.85 | –0.108827 | 4.7 | 0.033699 | 6.55 | –0.001173 | 8.4 | 0.000972 |
2.9 | –0.094394 | 4.75 | 0.032001 | 6.6 | –0.000397 | 8.45 | 0.000613 |
2.95 | –0.086053 | 4.8 | 0.028947 | 6.65 | 0.000469 | 8.5 | 0.000282 |
3 | –0.081530 | 4.85 | 0.025344 | 6.7 | 0.001206 | 8.55 | 0.000034 |
3.05 | –0.077580 | 4.9 | 0.020481 | 6.75 | 0.001713 | 8.6 | –0.000053 |
3.1 | –0.074926 | 4.95 | 0.015896 | 6.8 | 0.002049 | 8.65 | –0.000177 |
3.15 | –0.073313 | 5 | 0.011360 | 6.85 | 0.001965 | 8.7 | –0.000182 |
3.2 | –0.073026 | 5.05 | 0.007204 | 6.9 | 0.001731 | 8.75 | –0.000497 |
3.25 | –0.072734 | 5.1 | 0.003855 | 6.95 | 0.000888 | 8.8 | –0.000248 |
3.3 | –0.073358 | 5.15 | 0.001455 | 7 | 0.000334 | 8.85 | 0.000000 |
Потенциал погружения имеет вид:
(4)
Коэффициенты a2 и b2 связаны с a1 и c1 условием непрерывности функции Φ(ρ) и ее производной: a2 = a1 + c1 (ρ1 – ρ0)2 и b2 = 2c1(ρ1 – ρ0). Величины a1, c1, c2, ρ1 должны быть заданы. Параметры потенциала погружения ЕАМ Φ(ρ) приведены в табл. 2. Значения ρ > ρ2 могут быть получены только в сильно сжатых состояниях.
Таблица 2. Жидкий кремний. Параметры потенциала погружения F(r)
p1 | 0.46785 | n | 2048 |
p2 | 0.80 | dr, Å | 0.05 |
r1 | 0.875 | r0, Å | 9.86 |
r2 | 1.125 | rc, Å | 8.855 |
a1, эВ | –3.2823 | c1, Å | 2.05 |
С помощью потенциала ЕАМ была построена серия моделей жидкого кремния размером 2048 атомов в основном кубе с периодическими граничными условиями, при температурах 1690–2000 К, в режимах NVT и NpT. Парная корреляционная функция g(r) при 1733 К показана на рис. 1 в отличном согласии с дифракционными данными [1].
Приведенное на рис. 3 распределение КЧ модели кремния имеет вид, характерный для плотных упаковок, и КЧ = 4 ничем не выделяется. Это распределение близко к полученному методом ab initio при 1800K [21]. Цепочечная или тетраэдрическая упаковка в жидком кремнии не видна. Плавление разрушает сетевую структуру.
Распределение азимутальных углов (рис. 4) также не похоже на случай потенциала Ter [17, 30], где виден острый максимум при углах ~60°. Расчеты методом ab initio [21] приводят к кривой с двумя максимумами при значениях углов 60° и 90°, как и в случае ЕАМ (рис. 4), однако правый максимум при 90° в [21] немного выше левого пика. Потенциалы SW и Ter приводят к угловым распределениям, сильно отличающимся по форме от кривой на рис. 4.
Рис. 4. Азимутальные углы θ в модели Si при 1733 К.
Результаты расчетов свойств жидкого кремния при температурах до 2000 К приведены в табл. 3. Как видно из таблицы, потенциал ЕАМ позволяет получить правильную зависимость плотности жидкого кремния от температуры до 2000 К, хорошее согласие ПКФ с опытом при 1733 К (рис. 1), хорошее согласие с опытом модуля всестороннего сжатия. При 1733 К теплоемкости Cv и Cp модели кремния равнялись 16.9 и 21.4 Дж/(моль К). Пересчет адиабатического модуля Ks = 35.7 ГПа [8, 9] на изотермический KT был проведен с учетом отношения теплоемкостей Cp/Cv = 1.266; в итоге КТ = 28.2 ГПа. При значении c1 = 2.05 эВ величина модуля, найденная по зависимости давления от объема, равна КТ = 30.6 ГПа. При нагревании от 1690 до 2000 К модуль КТ уменьшается довольно медленно – всего на 10%. Хорошее согласие с опытом [7] получено для энергии жидкого кремния. С ростом температуры наблюдается небольшое занижение энергии моделей, обусловленное неучетом электронной теплоемкости моделей кремния. Электронная теплоемкость при 1600–2000 К составляет ~2 Дж/(моль К).
Таблица 3. Свойства моделей Si, полученные методом МД при p ∼ 0.001 ГПа, p1= 0.46785, p2 = 0.800, c1= 2.0500
T, K | d, г/см3 | <ρ>b | Rg | –E, кДж/моль | KT, ГПа | D×105, см2/с | |||||
МД | Эксп. [4] | Эксп. [5] | –EMD | –Eexp [7] | МД | MD | |||||
1 | 2 | 3 | 4 | 5 | 6 | 7 | 8 | 9 | 10 | 11 | 12 |
0 | – | – | – | – | – | – | 445.67 [6] | – | – | – | – |
298a | 2.329 | – | 2.328 | 1.0153 | – | 358.30 | 442.46 | – | 98.74 | – | – |
1000a | – | – | 2.320 | – | – | – | 425.37 | – | – | – | – |
1300a | – | – | 2.305 | – | – | – | 417.22 | – | – | – | – |
1500a | – | – | 2.297 | – | – | – | 411.61 | – | – | – | – |
1690a | – | – | 2.285 | – | – | – | 405.25 | – | – | – | – |
1690 liq | 2.525 | – | – | 1.0185 | – | 355.90 | 356.00 | 30.4 | 28.2 | 25.3 | – |
1700 | 2.523 | 2.547 | – | 1.0211 | – | 355.71 | 355.65 | – | 37.4 | 24.2 | – |
1733 | 2.517 | 2.515 | 1.0145 | 0.030 | 354.92 | 354.75 | 30.6 | – | 26.5 | – | |
1750 | 2.516 | 2.534 | – | 1.0159 | – | 354.60 | 354.29 | – | 38.6 | – | – |
1800 | 2.508 | 2.520 | – | 1.0158 | – | 353.52 | 352.93 | 27.3 | 39.4 | 26.1 | 19–20 |
1900 | 2.491 | 2.494 | – | 1.0038 | – | 351.47 | 350.21 | 39.8 | 26.6 | – | |
2000 | 2.470 | 2.467 | – | 0.9999 | – | 349.34 | 347.49 | 27.6 | – | 32.3 | – |
a Кристалл.
b Стандартные отклонения растут сверху вниз от 0.073 до 0.079.
Коэффициент самодиффузии D находили по зависимости среднего квадрата смещения частиц от времени. Потенциал ЕАМ дает высокие значения коэффициента D ~2×10–4 см2/с (табл. 3). Метод ab initio дает значение D = 2.26×10–4 такого же порядка [21, 32]. Однако, потенциалы SW и Ter приводят к коэффициентам самодиффузии жидкого кремния порядка 10–5 см2/с [30, 33]. Эффект повышенного коэффициента самодиффузии (до ~10–4 см2/с) наблюдался ранее у моделей жидкой сурьмы при Т > 1000 K [34], но он при нагревании постепенно исчезает.
Близость потенциала кремния к жесткосферному со ступенькой вниз (рис. 2) позволяет проверить формулу для коэффициента самодиффузии модели жестких сфер [35]:
(5)
где n = (N/V) σ3, N – число частиц в объеме V, σ – диаметр сферы, m – ее масса, D0 = (3/8) σ(kBT/πm)1/2.Умножая числитель и знаменатель дроби в скобке на число Авогадро, получаем при T = 1733 К следующее: σ = 2.20 Å, N/V = 0.053932 ат/Å3, n = 0.5743, D0 = (3/8) 2.2×10–8×(8.31×107×1733/π/28.085)1/2 = 3.33×10–4 см2/с, и, наконец, DHS = 2.86×10–4 см2/с. Эта величина хорошо согласуется с цифрой 2.65×10–4, полученной методом МД, и со значением D, найденным методом ab initio (2.02·10–4 см2/с при 1800°С [21]).
Механизм самодиффузии можно уточнить, проверив выполнимость для жидкого кремния уравнения Стокса–Эйнштейна, связывающего самодиффузию с вязкостью:
, (6)
где η – динамическая вязкость и ra – радиус атома. Выбирая для вязкости при 1700 К величину 6.05 мПуаз [4] и ra = 1.1×10–8 см (см. выше), получаем D = 1.9×10–4 см2/с, что согласуется с фактическим значением (1.9–2.0)×10–4 (табл. 3). Выполнимость уравнения Стокса–Эйнштейна означает отсутствие признаков ассоциации реальной жидкости и, соответственно, компьютерной модели.
Итак, результаты моделирования показывают, что свойства жидкого кремния хорошо описываются в рамках теории простых жидкостей с потенциалом, близким к жесткосферному, с диаметром сфер 2.20 Å. Этот диаметр меньше межатомного расстояния в кристалле (2.352 Å).
При моделировании жидкого кремния можно использовать парный вклад в потенциал ЕАМ, заданный не в виде таблицы данных, а в виде кусочно-непрерывного полинома [29, 36]. Выделим на оси абсцисс r последовательные k интервалов точками деления r1 > 0, r2, r3 …rk+1. Координата r1 должна быть немного меньше минимального межатомного расстояния rmin. Первый интервал заключен между точками r1 и r2. Координата rk+1 должна быть равна радиусу обрыва потенциала rc. Алгоритм Шоммерса дает значения потенциала в интервалах от 1-го до k-го, то есть при r1 ≤ r ≤ rk+1, а на расстояниях r < r1 не работает. При r > r1 потенциал описывается выражением:
(7)
где i – номер интервала на оси расстояний, dim – коэффициенты разложения в ряд, и функция Хевисайда равна 1 в интервале ri ≤ r ≤ ri+1 и нулю в остальных интервалах. При всех r = ri непрерывен сам потенциал и его первая производная. Расстояние r задается в Å. Степень полиномов равна n. В случае кремния выбрано n = 7, k = 4. Коэффициенты dim получены в программе аппроксимации данных табл. 1 и приведены в табл. 4. В этой процедуре значения потенциала были надежно определены для расстояний r ≥ r1 = 2.15 Å, которые реально встречались в модели кремния при 1733 K.
Таблица 4. Коэффициенты разложения парного вклада в потенциал ЕАМ кремния
aim | Номер интервала i / Границы интервала ri – ri+1, Å | |||
1 / 2.10–2.90 | 2 / 2.90–4.20 | 3 / 4.20–6.00 | 4 / 6.00–8.85 | |
ai0 | –0.97113050520420D-01 | 0.31690669711679D-02 | –0.31873278785497D-02 | 0.00000000000000D+00 |
ai1 | 0.21899378299713D+00 | 0.12773799896240D+00 | 0.34430783707649D-02 | 0.00000000000000D+00 |
ai2 | –0.62291081298754D+01 | 0.27154179420195D-01 | 0.84230139063026D-01 | –0.35165857912545D-01 |
ai3 | –0.79015407873123D+02 | 0.43481827129286D+00 | 0.56141844748633D+00 | –0.13246413781381D+00 |
ai4 | –0.41364497186011D+03 | 0.13526037867501D+01 | 0.11214214299747D+01 | –0.16534787554672D+00 |
ai5 | –0.10115477873406D+04 | 0.14864527900288D+01 | 0.89595677539435D+00 | –0.93427224218695D-01 |
ai6 | –0.11462934613386D+04 | 0.74986992706763D+00 | 0.31125775931700D+00 | –0.24739723425154D-01 |
ai7 | –0.48846592560798D+03 | 0.15751335772576D+00 | 0.39450678719440D-01 | –0.24982008692301D-02 |
Поскольку при высоких температурах и давлениях минимальные межатомные расстояния rmin убывают, то необходимо провести экстраполяцию потенциала на расстояния, меньшие rmin. Для кремния принято, что при r < r1:
где r выражено в Å и ϕ(2.15 Å) = –0.0787061 эВ. Переход к записи потенциала в форме (7) приводит к небольшой потере точности, так что невязка Rg функции g(r) кремния при 1733 К увеличивается от 0.023 до ~0.06.
Моделирование германия. Твердый германий – полупроводник. Кристаллическая решетка такая же, как у кремния. Дифракционные данные о структуре жидкого германия приведены в работах [1, 33, 37], а при давлениях до 25 ГПа – в [38]. Парная корреляционная функция германия при температуре 1253 К показана на рис. 5. Первый пик при 2.75 Å довольно высок и узок, так что первая координационная сфера хорошо определена с радиусом 3.60 Å. Среднее координационное число КЧ = 8.63 ± 1.41. Имеются данные о плотности твердого и жидкого германия до 1900 К [4, 5, 9, 39], сжимаемости [40], об энергии германия до 2000 К [6], вязкости [39, 41], коэффициентах самодиффузии [10, 33, 42], свойствах при высоких давлениях [11, 43, 44], ударном сжатии [12, 45] и др.
Рис. 5. ПКФ жидкого германия: 1 – дифракционные данные при 1253 К [1], 2 – модель с потенциалом ЕАМ. Невязка Rg = 0.020.
Значительное число работ посвящено моделированию жидкого германия с потенциалами типа SW [14, 15, 33, 46], Терсофа [18], а также с потенциалами сильной связи [44]. Ряд потенциалов приведен в репозитории NIST [22]. Потенциал МЕАМ также применили в [18, 24, 47], потенциал машинного обучения – в [48], метод ab initio в [44, 49]. Среднее КЧ жидкого германия (8.63) выше, чем у кремния, так что вклад ковалентной связи у германия меньше. Следовательно, потенциал ЕАМ для жидкого германия может оказаться вполне подходящим.
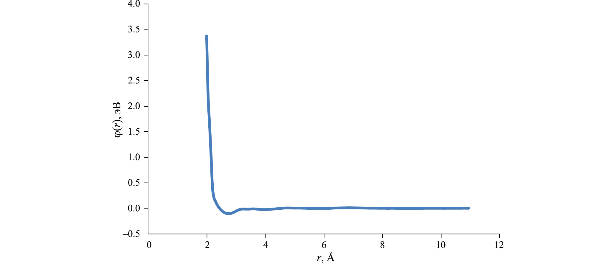
Парный вклад в потенциал ЕАМ для германия был определен нами алгоритмом Шоммерса, аналогично случаю кремния. ПКФ жидкого Ge при 1253 К рассчитали по структурному фактору [1] с включением метода наименьших квадратов [50]. Модель жидкости размером 2048 атомов была построена за 154 итерации с итоговой невязкой Rg = 0.020. Как видно из рис. 5, реальная и модельная ПКФ хорошо согласуются. Парный вклад в потенциал ЕАМ жидкого Ge показан на рис. 6 и приведен в табл. 5. Он также похож на жесткосферный со ступенькой вниз. Параметры потенциала погружения приведены в табл. 6.
Рис. 6. Парный вклад в потенциал ЕАМ германия, 1253 К.
Таблица 5. Парный вклад в потенциал жидкого германия. Алгоритм Шоммерса при 1253 К. Парная корреляционная функция [1] с поправкой [50], невязка Rg = 0.020
r, Å | ϕ(r), эВ | r, Å | ϕ(r), эВ | r, Å | ϕ(r), эВ | r, Å | ϕ(r), эВ |
1.5 | 122.300000 | 3.35 | –0.046844 | 5.2 | 0.002804 | 7.05 | 0.000684 |
1.55 | 101.303000 | 3.4 | –0.047240 | 5.25 | 0.001824 | 7.1 | 0.000647 |
1.6 | 82.303100 | 3.45 | –0.046399 | 5.3 | 0.000588 | 7.15 | 0.000611 |
1.65 | 65.292800 | 3.5 | –0.044678 | 5.35 | –0.001230 | 7.2 | 0.000504 |
1.7 | 50.263000 | 3.55 | –0.043242 | 5.4 | –0.003176 | 7.25 | 0.000431 |
1.75 | 37.220100 | 3.6 | –0.042177 | 5.45 | –0.005154 | 7.3 | 0.000489 |
1.8 | 26.207900 | 3.65 | –0.042683 | 5.5 | –0.006862 | 7.35 | 0.000379 |
1.85 | 17.311800 | 3.7 | –0.044350 | 5.55 | –0.008321 | 7.4 | 0.000296 |
1.9 | 10.611500 | 3.75 | –0.046536 | 5.6 | –0.009686 | 7.45 | 0.000160 |
1.95 | 6.066300 | 3.8 | –0.048615 | 5.65 | –0.010724 | 7.5 | 0.000095 |
2.00 | 3.391330 | 3.85 | –0.050613 | 5.7 | –0.011583 | 7.55 | –0.000021 |
2.05 | 2.031660 | 3.9 | –0.051642 | 5.75 | –0.012469 | 7.6 | 0.000084 |
2.1 | 1.338040 | 3.95 | –0.051700 | 5.8 | –0.013597 | 7.65 | 0.000363 |
2.15 | 0.847698 | 4.00 | –0.050500 | 5.85 | –0.014618 | 7.7 | 0.000651 |
2.2 | 0.407810 | 4.05 | –0.048100 | 5.9 | –0.015344 | 7.75 | 0.000941 |
2.25 | 0.242786 | 4.1 | –0.044900 | 5.95 | –0.015799 | 7.8 | 0.001186 |
2.3 | 0.163421 | 4.15 | –0.041400 | 6 | –0.015927 | 7.85 | 0.001263 |
2.35 | 0.098270 | 4.2 | –0.037700 | 6.05 | –0.015415 | 7.9 | 0.001323 |
2.4 | 0.045892 | 4.25 | –0.034200 | 6.1 | –0.014349 | 7.95 | 0.001494 |
2.45 | 0.002577 | 4.3 | –0.030800 | 6.15 | –0.013169 | 8 | 0.001467 |
2.5 | –0.033705 | 4.35 | –0.027300 | 6.2 | –0.011718 | 8.05 | 0.001491 |
2.55 | –0.063315 | 4.4 | –0.023400 | 6.25 | –0.009987 | 8.1 | 0.001490 |
2.6 | –0.086566 | 4.45 | –0.018900 | 6.3 | –0.008416 | 8.15 | 0.001489 |
2.65 | –0.103683 | 4.5 | –0.014400 | 6.35 | –0.007194 | 8.2 | 0.001543 |
2.7 | –0.114948 | 4.55 | –0.010100 | 6.4 | –0.006185 | 8.25 | 0.001735 |
2.75 | –0.120340 | 4.6 | –0.006120 | 6.45 | –0.005239 | 8.3 | 0.001765 |
2.8 | –0.120399 | 4.65 | –0.002540 | 6.5 | –0.004468 | 8.35 | 0.001859 |
2.85 | –0.115695 | 4.7 | –0.000011 | 6.55 | –0.003829 | 8.4 | 0.001948 |
2.9 | –0.107163 | 4.75 | 0.001530 | 6.6 | –0.003287 | 8.45 | 0.001727 |
2.95 | –0.095625 | 4.8 | 0.002330 | 6.65 | –0.002381 | 8.5 | 0.001419 |
3 | –0.082393 | 4.85 | 0.002780 | 6.7 | –0.001598 | 8.55 | 0.001148 |
3.05 | –0.069123 | 4.9 | 0.002900 | 6.75 | –0.000845 | 8.6 | 0.000767 |
3.1 | –0.057489 | 4.95 | 0.002840 | 6.8 | –0.000322 | 8.65 | 0.000519 |
3.15 | –0.049449 | 5 | 0.002930 | 6.85 | 0.000049 | 8.7 | 0.000388 |
3.2 | –0.045410 | 5.05 | 0.003130 | 6.9 | 0.000385 | 8.75 | 0.000199 |
3.25 | –0.044939 | 5.1 | 0.003420 | 6.95 | 0.000652 | 8.8 | 0.000043 |
3.3 | –0.045923 | 5.15 | 0.003320 | 7 | 0.000703 | 8.85 | 0.000000 |
Таблица 6. Жидкий германий. Параметры потенциала погружения F(r)
p1 | 0.57450 | n | 2048 |
p2 | 0.80 | dr, Å | 0.05 |
ρ1 | 0.875 | r0, Å | 9.86 |
ρ2 | 1.125 | rс, Å | 8.96 |
a1 | –2.7455, эВ | c1, эВ | 1.5559 |
При моделировании жидкого германия можно также использовать парный вклад в потенциал ЕАМ, заданный не в виде таблицы данных, а в виде кусочно-непрерывного полинома (7). В случае германия выбрали n = 7, k = 4. Коэффициенты в формуле (7) для германия приведены в табл. 7.
Таблица 7. Коэффициенты разложения парного вклада в потенциал ЕАМ германия
aim | Номер интервала i / Границы интервала ri – ri+1, Å | |||
1 / 2.10–2.80 | 2 / 2.80–4.20 | 3 / 4.20–6.00 | 4 / 6.00–8.95 | |
ai0 | –0.12914022803307D+00 | 0.31741657294333D-02 | –0.34244309645146D-02 | 0.00000000000000D+00 |
ai1 | 0.36918279528618D+00 | 0.12768036127090D+00 | 0.16339456196874D-02 | 0.00000000000000D+00 |
ai2 | –0.78049397398888D+01 | –0.12277981456606D+00 | 0.80042188493656D-01 | –0.29761810826526D-01 |
ai3 | –0.10718496961367D+03 | –0.65316546093368D+00 | 0.55860454460684D+00 | –0.12030635388921D+00 |
ai4 | –0.56677608973579D+03 | –0.15237788383222D+01 | 0.11235902756831D+01 | –0.15270893689047D+00 |
ai5 | –0.14389761345321D+04 | –0.20467986563964D+01 | 0.90001319360143D+00 | –0.86186740805348D-01 |
ai6 | –0.17372676812327D+04 | –0.12959413204484D+01 | 0.31329384464215D+00 | –0.22597590985478D-01 |
ai7 | –0.80443673950751D+03 | –0.29391029780645D+00 | 0.39797389267772D-01 | –0.22478041469157D-02 |
Этот потенциал работает в интервале 2.20–8.95 Å. К нему надо гладко добавить восходящую ветвь при r < 2.20 Å.
С помощью потенциала ЕАМ была построена серия моделей жидкого германия размером 2048 атомов в основном кубе с периодическими граничными условиями, при температурах 1200–1800 К, в режимах NVT и NpT. Парная корреляционная функция g(r) при 1253 К показана на рис. 5 в отличном согласии с дифракционными данными [1].
На рис. 7 показано распределение КЧ атомов жидкого германия при 1253 К, рассчитанное с радиусом сферы ближайших соседей 3.20 Å. Оно имеет вид, характерный для простых металлов, и проходит через максимум при Z = 6. Среднее значение Z = 6.17 ± 1.35. При выборе радиуса сферы соседей 3.60 Å получается Z = 8.63 ± 1.41. Как и в случае кремния, преимущественно тетраэдрическая упаковка не наблюдается. Распределение КЧ в германии очень похоже на случай кремния.
Рис. 7. Координационные числа модели германия при 1253 К. Радиус сферы ближайших соседей 3.6 Å.
Аналогично кремнию выглядит и распределение азимутальных углов (рис. 8), но со сдвигом максимума от величины 60° у кремния к значению 56°. При меньшем радиусе сферы 2.8 Å первый максимум находится при угле 65°. В методе ab initio [51] распределение углов аналогично, но при радиусе 2.8 Å первый максимум при 80° значительно ниже второго (при 100°). До тетраэдрического угла 109° все еще довольно далеко.
Рис. 8. Азимутальные углы в модели Ge при 1253 К: 1 – радиус сферы ближайших соседей 3.6 Å, 2 – радиус сферы 2.8 Å.
Поведение структуры жидких Si и Ge по сравнению с картиной при потенциалах SW и Ter указывает на ослабление ковалентной связи при смещении элементов сверху вниз по Периодической системе – от кремния к германию.
Результаты расчетов свойств жидкого германия в режиме NpT при температурах до 2000 К приведены в табл. 8. Литературные данные по плотности демонстрируют значительный разброс. Наилучшее согласие получено с данными [5, 52]. Видно также хорошее согласие с опытом по форме ПКФ при 1253 К (небольшая невязка Rg = 0.020), а также с ab initio ПКФ при 2000 К [51]. Расхождения с опытом по энергии моделей составляют всего 3 кДж/моль при 2000 К (без учета энергии электронов). Теплоемкость жидкого германия близка к 23 Дж/(моль К), то есть к классической величине 3R. Реальная теплоемкость жидкого германия немного выше – 27.6 Дж(моль К).
Таблица 8. Свойства моделей Ge, построенных методом МД при p ∼ 0.001 ГПа
T, K | d, г/см3 | <ρ>b | Rg | –E, кДж/моль | KT, ГПа | D×105, см2/с | ||||||
МД | Эксп [52] | Эксп [5] | Эксп [39] | –EMD | –Eexp [6] | МД | Эксп [31] | MD | Эксп [10] | |||
1 | 2 | 3 | 4 | 5 | 6 | 7 | 8 | 9 | 10 | 11 | 12 | 13 |
0 | – | – | – | – | – | – | – | 369.04 | – | – | – | – |
298a | – | – | 5.372 | – | – | – | 236.01 | 364.40 | – | – | – | – |
673 | – | – | 5.333 | – | – | – | – | – | – | – | – | – |
1153 | – | – | 5.284 | – | – | – | – | – | – | – | – | – |
1200 | 5.542 | – | – | 5.58 | – | – | 277.44 | 341.05 | – | – | 10.1 | 13.0 |
1210.4sol | – | – | – | – | – | – | 340.76 | – | – | – | – | |
1210.4liq | 5.526 | – | – | – | 1.00741 | – | 303.67 | 303.73 | – | – | – | – |
1253 | 5.510 | 5.47 | 5.49 | 5.556 | 1.00467 | 0.019 | 302.75 | 302.72 | 30.8 | 31.5 | 11.9 | 13.9 |
1300 | 5.485 | 5.45 | 5.46 | 5.535 | 1.00070 | 0.021 | 301.54 | 301.26 | – | 31.3 | 12.5 | 14.6 |
1400 | 5.436 | 5.41 | 5.43 | 5.487 | 0.99540 | – | 299.08 | 298.50 | – | 30.4 | 14.0 | 16.2 |
1500 | 5.387 | 5.35 | – | 5.445 | 0.98453 | – | 296.82 | 295.74 | 28.2 | 29.7 | 15.8 | 17.6 |
1600 | 5.342 | 5.30 | – | 5.400 | 0.97576 | – | 294.46 | 292.98 | – | – | 17.3 | 19.0 |
1700 | 5.295 | 5.26 | – | 5.352 | 0.96786 | – | 292.17 | 290.02 | – | – | 18.6 | 22 [51] |
1800 | 5.236 | 5.22 | – | 5.32 | 0.95652 | – | 289.72 | 287.49 | – | – | 19.5 | – |
1900 | 5.178 | 5.16 | – | – | 0.94962 | – | 287.37 | 284.70 | – | – | – | – |
2000 | 5.135 | – | – | – | 0.94245 | – | 285.18 | 281.94 | 18.7 | – | – | 23 [51] |
a Кристалл.
b Стандартные отклонения растут сверху вниз от 0.068 до 0.072.
Скорость звука в жидком германии измерена в [31] при температурах 1215–1443 К. При 1253 К адиабатическая сжимаемость равна βs = 2.52×10–11 м2/Н, откуда адиабатический модуль сжатия Ks = 1/βs = 39.7 ГПа. По данным МД, отношение теплоемкостей Cp/Cv = 1.26. Соответственно, изотермический модуль равен КТ = KsСv/Cp = 31.5 ГПа. При значении c1 = 1.5559 величина модуля модели, найденная по зависимости давления от объема, равна КТ = 30.8 ГПа. При нагревании от 1690 до 2000 К модуль КТ модели уменьшается до 18.7 ГПа.
Близость потенциала жидкого германия к жесткосферному (см. рис. 6) позволяет проверить формулу (5) для коэффициента самодиффузии. Принимая диаметр жесткой сферы σ = 2.45 Å, находим для модели при 1253 К N/V = 0.045719 ат/Å3, n = 0.6723, D0 = (3/8)×2.45×10–8×(8.31×107×1253/π/72.59)1/2 = 1.9632×10–4 см2/с, и, наконец, DHS = 1.13×10–4 см2/с. Эта величина хорошо согласуется с цифрой 1.19×10–4, полученной методом МД. Расчеты методом ab initio дают при 1250 К близкое значение D = 0.95×10–4 см2/с [49]. Псевдопотенциальный расчет дает 1.27×10–4 [53]. Результаты прямых измерений самодиффузии в жидком германии близки к приведенным выше (см. табл. 8).
В итоге получаем, что свойства жидкого германия хорошо описываются потенциалом ЕАМ, близким к жесткосферному со ступенькой вниз.
ОБСУЖДЕНИЕ РЕЗУЛЬТАТОВ
Ранее было показано методом ab initio, что при высоких давлениях химическая связь между двумя атомами в жидком кремнии возникает спонтанно вследствие случайного сближения этих атомов на расстояние меньше 2.5 Å [21]. В настоящей работе показано, что поведение моделей жидких кремния и германия хорошо описывается потенциалами ЕАМ с практически полным исчезновением направленности связи. При значениях координационных чисел 6 и выше более выгодным оказывается локально изотропный ближний порядок. В итоге гибридизация электронных состояний типа sp3 в жидких кремнии и германии не реализуется. С концепцией изотропного взаимодействия согласуются многие свойства жидких кремния и германия. Отсюда следует, что потенциалы, генерирующие направленность связи в кристаллах (SW, Ter и т. п.), должны быть мало пригодны для моделирования жидких кремния и германия при плотностях, близких к обычным. Этим объясняется относительно невысокая точность потенциалов, предлагаемых для описания одновременно твердых и жидких фаз кремния и германия.
Применим это рассуждение, например, для углерода, расположенного над кремнием в Периодической системе. При переходе вверх по 4-й группе элементов возрастают потенциалы ионизации атомов (от 7.90 у германия до 8.15 эВ у кремния и 11.3 у углерода) и, соответственно, увеличиваются границы температур и давлений, при которых должны происходить с ростом плотности постепенные переходы от направленной связи в углероде (типа sp, sp2 или sp3) к изотропной структуре жидкого углерода. Такой переход наблюдается при моделировании углерода методом ab initio при 9000 К и плотностях свыше 5.8 г/см3 [54]. Оставаясь в рамках классической молекулярной динамики, следует ожидать плавного изменения межчастичного потенциала при сжатии от варианта направленной связи (типа SW) к изотропному потенциалу. В области перехода его можно реализовать, например, в виде суммы этих двух потенциалов с весами, зависящими от плотности жидкости.
Ориентировочно, при понижении плотности в 2–3 раза (из-за нагревания) упомянутый переход может происходить в кремнии и германии в обратном направлении, а именно от изотропной жидкости вблизи от точки плавления – к жидкости с направленной связью. Это предсказание легко проверить методом ab initio.
About the authors
D. K. Belashchenko
National University of Science and Technology (MISiS)
Author for correspondence.
Email: dkbel75@gmail.com
Russian Federation, Moscow
References
- Waseda Y. The Structure of Non-Crystalline Materials. Liquids and Amorphous Solids. N.Y.: McGraw-Hill, 1980.
- Funamori N., Tsuji K. // Phys. Rev. Lett. 2002. V. 88. P. 255508.
- Demchuk T., Bryk T., Seitsonen A.P. et al. // arXiv:2009.00834. https://doi.org/10.48550/arXiv.2009.00834
- Assael M.J., Armyra I.J., Brillo J. et al. // J. Phys. Chem. Ref. Data. 2012. V. 41. № 3. https://doi.org/10.1063/1.4729873
- Глазов В.М., Чижевская С.Н, Глаголева Н.Н. Жидкие полупроводники. М.: Наука, 1967.
- Гурвич Л.А., Вейц И.В., Медведев В.А. и др. Термодинамические свойства индивидуальных веществ. Т. 2. Кн.2. М.: Наука, 1979.
- Desai P.D. // J. Phys. Chem. Ref. Data. 1986. V. 15. № 3. P. 967.
- Текучев В.В. Акустические и физико-химические свойства электронных расплавов. Волгоград. 2016.
- Регель А.Р., Глазов В.М. Физические свойства электронных расплавов. М.: Наука, 1980.
- Weis H., Kargl F., Kolbe M. et al. // J. Phys.: Condens. Matter. 2019. V. 31. P. 455101.
- Luo Sheng-Nian, Ahrens T.J., Asimow P.D. // J. Geophys. Res. 2003. V. 108. № B9. P. 2421. https://doi.org/10.1029/2002JB002317.
- Oleynik I.I., Zybin S.V., Elert M.L., White C.T. // CP845 “Shock Compression in Condensed Matter”. Ed. M.D. Furnish et al. 2005. P. 413.
- Stillinger F.H., Weber T.A. // Phys. Rev. B. 1985. V. 31. P. 5262.
- Dziedzic J., Principi E., Rybicki J. // J. Non-Cryst. Solids. 2006. V. 352. P. 4232.
- Jadhav P.P., Dongale T.D., Vhatkar R.S. // AIP Conference Proceedings 2162, 020038 (2019). https://doi.org/10.1063/1.5130248
- Tersoff J. // Phys. Rev. B. 1988. V. 38. P. 9902; 1989. V. 39. P. 5566.
- Ishimaru M., Yoshida K., Motooka T. // Phys. Rev. B. 1996. V. 53. № 11. P. 7176.
- Cook S.J., Clancy P. // Phys. Rev. B. 1993. V. 47. P. 7686.
- Bazant M.Z., Kaxiras E. // Phys. Rev. Lett. 1996. V. 77. P. 4370.
- Luo J., Zhou Ch., Cheng Y., Liu L. // J. Crystal Growth. 2020. P. 1. https://doi.org/10.1016/j.jcrysgro.2020.125785
- Štich I., Car R., Parrinello M. // Phys. Rev. B. 1991. V. 44. P. 4262.
- NIST. IPS Interatomic Potentials Repository: www.ctcms.nist.gov/potentials/refs.html
- Baskes M.I. // Phys. Rev. B. 1992. V. 46. P. 2727. https://doi.org/10.1103/PhysRevB.46.2727
- Baskes M.I., Nelson J.S., Wright A.F. // Phys. Rev. B. Condens. Matter. 1989. V. 40. № 9. P. 6085. https://doi.org/10.1103/physrevb.40.6085
- Starikov S.V., Lopanitsyna N.Yu., Smirnova D.E., Makarov S.V. // Computational Materials Science. 2018. V. 142. P. 303.
- Starikov S., Gordeev I., Lysogorskiy Yu. et al. // Computational Materials Science. 2020. V. 184. P. 109891. https://doi.org/10.1016/j.commatsci.2020.109891
- Daw M.S., Baskes M.I. // Phys. Rev. B. 1984. V. 29. № 12. P. 6443.
- Schommers W. // Phys. Rev. A. 1983. V. 28. P. 3599.
- Belashchenko David K. Liquid Metals. From Atomistic Potentials to Properties, Shock Compression, Earth’s Core and Nanoclusters. NOVA Science Publushers. NY.
- Zhu Z.G., Liu C.S. // Phys. Rev. B. 2000. V. 61. № 14. P. 9322.
- Hayashi M., Yamada H., Nabeshima N., Nagata K. // Int. J. Thermophysics. 2007. V. 28. № 1. P. 83. https://doi.org/10.1007/s10765-007-0151-9
- Chelikowsky J.R., Troullier N., Binggeli N. // Phys. Rev. B. 1994. V. 49. P. 114.
- Yu W., Wang Z.Q., Stroud D. // Phys. Rev. B. 1996. V. 54. № 19. P. 13946.
- Белащенко Д.К // Журн. физ. химии. 2019. T. 93. № 6. C. 877.
- Speedy R.J. // Mol. Physics. 1987. V. 62. № 2. P. 509.
- Бeлaщeнкo Д.K. // Physics–uspekhi. 2013. V. 183. № 12. P. 1176.
- Alteholz Th., Hoyer W. // J. Non-Cryst. Solids. 1999. V. 250–252. P. 48.
- Petkov V., Takeda S., Waseda Y., Sugiyama K. // J. Non-Cryst. Solids. 1994. V. 168. P. 97.
- Sato Y., Nishizuka T., Tachikawa T. et al. // High Temperatures – High Pressures. 2000. V. 32. P. 253.
- Tsuchiya Y. // J. Phys. Soc. Japan. 1991. V. 60. № 1. P. 227.
- Masaki T., Itami T. // “Modeling and Precise Experiments of Diffusion Phenomena in Melts under Microgravity” Annual Reports. 2002, NASDA-TMR-030005E.
- Kato M., Minowa S. // Trans. Iron Steel Institute of Japan. 1969. V. 9. P. 39.
- Tsuji K., Mori T., Hattori T. et al. // 2000B0087-CD-np BL04B1.
- Kōga J., Okumura H., Nishio K. et al. // Phys. Rev. B. 2002. V. 66. P. 064211.
- Kishimura H., Matsumoto H., Thadhani N.N. // J. Physics: Conference Series. 2010. V. 215. Р. 012145. https://doi.org/10.1088/1742-6596/215/1/012145
- Ding K., Andersen H.C. // Phys. Rev. B. 1986. V. 34. № 10. P. 6987.
- Kim Eun Ha, Shin Young-Han, Lee Byeong-Joo // Computer Coupling of Phase Diagrams and Thermochemistry. 2008. V. 32. P. 34.
- Zuo Y., Chen C., Li X. et al. // J. Phys. Chem. A. 2019. V. 124. № 4. P. 731. https://doi.org/10.1021/acs.jpca.9b08723
- Kresse G., Hafner J. // Phys. Rev. B. 1994. V. 49. № 20. P. 14251.
- Белащенко Д.К. // Кристаллография. 1998. Т. 43. № 3. С. 400.
- Kulkarni R.V., Aulbur W.G., Stroud D. // Phys. Rev. B. 1997. V. 55. P. 6896.
- Lucas L.D., Urbain G. // C. r. Acad. Sci. 1962. V. 255. № 19. P. 2414.
- Munejiri S., Shimojo F., Hoshino K., Itami T. // NASDA, Tsukuba 305–8505, Japan
- Hoshino K. // J. Phys.: Condens. Matter. 2009. V. 21. No 47. P. 474212. https://doi.org/10.1088/0953-8984/21/47/474212
Supplementary files










