Низкотемпературные термодинамические свойства La(C10H10F7O2)3
- Authors: Беспятов М.А.1, Черняйкин И.С.1, Кузин Т.М.1, Мусихин А.Е.1, Гельфонд Н.В.1
-
Affiliations:
- Институт неорганической химии им. А.В. Николаева СО РАН
- Issue: Vol 98, No 1 (2024)
- Pages: 10-15
- Section: THERMODYNAMICS AND MATERIAL SCIENCE
- Submitted: 19.07.2024
- Accepted: 19.07.2024
- Published: 19.07.2024
- URL: https://ogarev-online.ru/0044-4537/article/view/259776
- DOI: https://doi.org/10.31857/S0044453724010022
- EDN: https://elibrary.ru/SHFKAR
- ID: 259776
Cite item
Full Text
Abstract
Теплоемкость трис-гептафтордиметилоктандионата лантана (La(C10H10F7O2)3; CAS номер: 19106-89-9) измерена адиабатическим методом в интервале от 10.88 K до 300.60 K. На основе полученных данных вычислены значения термодинамических функций (энтропия, приращение энтальпии и приведенная энергия Гиббса) в интервале температур от 0 K до 300 K. В результате проведенного анализа функционального поведения теплоемкости выявлена аномалия в интервале 36 – 110 K с максимумом при температуре Т ≈ 80 K, которая указывает на наличие фазового перехода в данном диапазоне температур. Выделены аномальные вклады в энтропию и энтальпию. Рассматривается возможная причина обнаруженного фазового перехода.
Full Text
Низкотемпературные термодинамические свойства La(C10H10F7O2)31
ВВЕДЕНИЕ
Трис-гептафтордиметилоктандионат лантана (La(C10H10F7O2)3 , или La(fod)3; см. рис. 1) относится к классу бета-дикетонатов металлов и кристаллизуется в решетку молекулярного типа. Он имеет низкую температуру плавления (≈ 500 K [1]) и обладает способностью переходить из твердой фазы в газообразную без молекулярного разложения при умеренных температурах (выше ≈ 400 K) [1, 2]. Благодаря этим свойствам La(fod)3 является перспективным материалом для использования в методах газофазного хроматографического разделения лантаноидов [3], а также в методах химического осаждения различного рода функциональных покрытий из газовой фазы [4]. Кроме того, бета-дикетонаты лантана имеют самостоятельный научный интерес из-за их сложного строения и уникальных свойств. В связи с этим активно исследуются различные физико-химические свойства этого вещества и его производных [1, 2, 5]. Однако многие свойства остаются все еще не изученными. В частности, отсутствуют данные о теплоемкости для La(fod)3.
Рис. 1. Схема молекулы La(C10H10F7O2)3.
Теплоемкость является чувствительным параметром энергетики веществ и соответственно одним из мощных инструментов, доступных для изучения твердых тел [6], а также основным источником для определения интегральных термодинамических функций — энтропии, энтальпии, приведенной энергии Гиббса и др. [7–9]. Для создания и усовершенствования передовых технологий необходимо знание этих термодинамических параметров. В связи с этим данные о теплоемкости в широкой области температур (от гелиевых температур и выше) представляют как фундаментальную, так и практическую ценность, а исследования в этом направлении для La(fod)3 являются несомненно актуальными.
В данной работе мы представляем результаты экспериментального исследования адиабатическим методом теплоемкости La(fod)3 в интервале от 10.88 до 300.60 K. Полученные данные о теплоемкости были использованы для исследования фазовой стабильности комплекса, а также для расчета интегральных термодинамических функций (энтропии, приращения энтальпии и приведенной энергии Гиббса) в интервале от 0 до 300 K.
ЭКСПЕРИМЕНТАЛЬНАЯ ЧАСТЬ
Образец. Образец трис-гептафтордиметилоктандионата лантана (La(C10H10F7O2)3; CAS номер: 19106-89-9) был изготовлен компанией Strem Chemicals Inc. Образец при комнатной температуре представлял собой белый кристаллический порошок. Чистота коммерческого образца, определенная производителем, составляла не менее 99%. Дополнительную очистку образца проводили путем дегазации в вакууме (P ≈ 5 Пa) при Т ≈ 300 K в течение 24 ч. Все дальнейшие работы с образцом проводились в атмосфере сухого инертного газа.
Перед измерениями теплоемкости образец был дополнительно охарактеризован методами ИК-спектроскопии (спектрометр Scimitar FTS2000), химического анализа (на состав С и Н, прибор vario MICRO cube). Исследование термической стабильности комплекса в широкой области температур (от 300 K до температуры плавления) проведено с помощью термогравиметрического анализатора NETZSCH TG 209 F1 Iris Thermo Microbalance. ИК-спектр и дериватограмма образца соответствуют исследуемому классу соединений [1]. Химический анализ очищенного соединения показал, что состав С и Н соответствует расчетному в пределах точности анализа (С, Н — 0.2%).
Метод измерения теплоемкости. Теплоемкость образца была измерена адиабатическим методом на установке, детально описанной ранее [10]. Надежность работы калориметрического прибора была подтверждена измерениями теплоемкости бензойной кислоты [10, 11].
В калориметр было загружено 4.3525 г вещества. Масса моля, использовавшаяся для представления теплоемкости и термодинамических функций, вычислена из формулы La(C10H10F7O2)3 и равна 1024.44 г/моль. Калориметрическая ампула с образцом заполнялась газообразным гелием (р = 1.0 кПа) для улучшения теплопередачи. Температура калориметра измерялась эталонным платиновым термометром сопротивления марки (R100/R0 = 1.3925; МТШ-90). Стандартная неопределенность температуры u(T) = 0.01 K. Система адиабатического контроля обеспечивала стабильный температурный дрейф калориметрической ампулы около 1 × 10-5 K мин-1. Измерения теплоемкости проводилось импульсным методом нагрева.
ОБСУЖДЕНИЕ РЕЗУЛЬТАТОВ
Теплоемкость кристаллического образца трис-гептафтордиметилоктандионата лантана была измерена адиабатическим методом в 80 точках в интервале от 10.88 до 300.60 K. Всего было выполнено три экспериментальных серии в указанном интервале температур. Все серии согласуются между собой в пределах экспериментальной неопределенности. Полученные результаты измерений представлены в табл. 1 в хронологическом порядке.
Таблица 1. Экспериментальные значения теплоемкости (Cp,m) для кристаллического La(C10H10F7O2)3 (молярная масса: 1024.44 г/моль)
T, K | Cp,m, Дж моль-1K-1 | T, K | Cp,m, Дж моль-1K-1 | T, K | Cp,m, Дж моль-1K-1 |
Серия 1 | 189.02 | 786 | 292.72 | 1074 | |
79.52 | 422.3 | 193.66 | 798 | 296.68 | 1088 |
83.83 | 434.7 | 199.53 | 816 | 300.60 | 1096 |
87.88 | 447.0 | 203.74 | 828 | Серия 3 | |
91.70 | 460.7 | 207.88 | 840 | 10.88 | 41.51 |
95.35 | 471.8 | 211.99 | 854 | 12.91 | 56.13 |
99.27 | 484.8 | 216.06 | 866 | 14.55 | 67.79 |
103.46 | 500.3 | 220.10 | 876 | 16.45 | 79.84 |
107.48 | 516.0 | 224.10 | 889 | 19.04 | 96.67 |
111.36 | 530.0 | 228.07 | 899 | 21.64 | 114.6 |
115.12 | 542.5 | 232.25 | 911 | 23.97 | 129.6 |
118.77 | 556.9 | 236.64 | 922 | 26.33 | 143.4 |
122.34 | 567.1 | 240.98 | 936 | 28.96 | 158.9 |
126.16 | 581.1 | 245.28 | 948 | 32.06 | 176.4 |
130.24 | 595.9 | 249.58 | 958 | 35.26 | 193.5 |
134.22 | 609.4 | 253.84 | 970 | 38.73 | 210.8 |
138.11 | 622.2 | 258.06 | 984 | 42.06 | 228.4 |
141.93 | 636.2 | 262.24 | 995 | 45.14 | 244.5 |
145.69 | 648.6 | 266.39 | 1005 | 48.70 | 263.4 |
149.68 | 661.1 | 270.50 | 1016 | 52.55 | 282.6 |
153.58 | 673.7 | 274.57 | 1025 | 56.46 | 303.0 |
157.74 | 688.2 | 278.83 | 1038 | 60.76 | 324.8 |
161.83 | 702.1 | Серия 2 | 65.45 | 349.4 | |
165.87 | 714.7 | 273.79 | 1023 | 69.91 | 371.8 |
170.10 | 727.0 | 276.53 | 1031 | 74.19 | 393.9 |
174.75 | 742 | 280.63 | 1041 | 78.57 | 417.2 |
179.57 | 757 | 284.69 | 1053 | 83.04 | 433.4 |
184.33 | 770 | 288.72 | 1065 | ||
Примечание. Стандартная неопределенность температуры u(T) = 0.01 K; относительная расширенная (уровень достоверности 0.95) неопределенность теплоемкости uc,r(Cp,m): 0.016 при T ≤ 20 K, 0.004 при T > 20 K.
В экспериментальной теплоемкости La(fod)3 в интервале 36 – 110 K наблюдается λ-аномалия с максимумом при Tmax = 79.52 K (рис. 2).
Рис. 2. Теплоемкость La(C10H10F7O2)3: точки – экспериментальные данные; линия – рассчитанные значения регулярной компоненты по уравнению (1).
Вид аномалии указывает на наличие фазового перехода в данном температурном диапазоне. Термографический анализ (т.е. непрерывный нагрев калориметрической ампулы в адиабатическом режиме с низкой скоростью ~ 0.05 K/мин), проведенный в окрестности аномалии, не выявил признаков фазового перехода первого рода, что дает нам основание предполагать, что мы наблюдаем фазовый переход второго рода.
Сглаживание экспериментальной теплоемкости Cp,m было выполнено с помощью подхода, детально описанного в работе [12]. Для расчетов использовалась программа CpFit [13].
На первом этапе были аппроксимированы данные, не включающие область аномального поведения теплоемкости, с помощью суммы функций Эйнштейна–Планка. Для теплоемкости при постоянном давлении эта сумма имеет вид:
(1)
где m — количество членов в сумме, αi и Θi — подгоночные параметры модели и СЕ(х) – функция Эйнштейна–Планка. В табл. 2 представлены параметры αi и Θi, полученные в результате аппроксимации экспериментальных данных Cp,m с помощью уравнения (1). Среднеквадратичные отклонения экспериментальных точек, находящихся вне области аномалии, от сглаженных значений составили 0.18%.
Таблица 2. Оптимизированные базовые параметры (αi, θi) для уравнения (1)
i | αi | Θi |
1 | 23.6 ± 2.3 | 760 ± 180 |
2 | 4.4 ± 1.1 | 39 ± 5 |
3 | 7.5 ± 1.5 | 110 ± 22 |
4 | 15 ± 4 | 290 ± 90 |
5 | 41 ± 10 | 1800 ± 400 |
Примечание. Здесь число, следующее за символом « ± », представляет собой численное значение неопределенности типа А (уровень достоверности 0.95).
Регулярное поведение теплоемкости в области аномалии было определено с помощью уравнения (1) по полученным параметрам в результате аппроксимации (табл. 2). Аномальная компонента теплоемкости Сan (рис. 3) была получена как разность между экспериментальными значениями Cp,m и вычисленной регулярной теплоемкостью Creg. Амплитуда аномалии составляет ≈ 4% от регулярной теплоемкости.
Рис. 3. Аномальный вклад (Can = Cp,m – Creg) в теплоемкость La(C10H10F7O2)3.
На втором этапе была аппроксимирована аномальная часть теплоемкости в интервале 36 – 110 K с помощью предложенного в работе [11] уравнения для λ-аномалии:
, (2)
где ΔT = T ‒ Ttr, Ttr — оптимальная температура лямбда-перехода, которая задается вручную в окрестности экспериментально определенной температуры Tmax максимума аномальной части теплоемкости. Коэффициенты bi в уравнении (2) находятся методом наименьших квадратов. При описании аномальной части теплоемкости с помощью уравнения (2) были получены следующие параметры: Ttr = 80.3 ± 0.1 K, b1 = 2.03 ± 0.13, b2 = 0.115 ± 0.012, b3 = ‒0.24 ± 0.07. Среднеквадратичное отклонение экспериментальных значений аномальной части теплоемкости от рассчитанных по уравнению (2) составляет 0.19%.
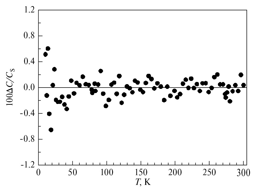
В результате проведенного описания с помощью уравнений (1) и (2) были получены сглаженные значения экспериментальной теплоемкости Cs во всей исследуемой области температур. Относительные отклонения сглаженных значений теплоемкости Cs от экспериментальных значений Cp,m представлены на рис. 4. Среднеквадратичные отклонения экспериментальных точек Cp,m(T) от полученной сглаженной кривой Cs(T) составляют: 0.6 % (10.88 – 19.04 K), 0.13 % (21.64 – 300.60 K).
Рис. 4. Относительные отклонения (ΔС = Cp,m(T) – Cs(T)) экспериментальных значений теплоемкости Cp,m(T) от сглаженной кривой Cs(T).
На основе сглаженной зависимости Cs в интервале 0 – 300 K вычислены термодинамические функции — энтропия Δ0TS°m, разность энтальпий Δ0TН°m и приведенная энергия Гиббса Φ°m. Поскольку ниже 10.88 K экспериментальные данные отсутствуют, при расчетах предполагалось, что в этой области теплоемкость образца не содержит аномальных вкладов и подчиняется предельному закону Дебая (C ~ T3). Значения термодинамических функций в интервале от 0 K до 300 K представлены в табл. 3.
Таблица 3. Молярные термодинамические функции (сглаженные значения экспериментальной теплоемкости C°s, энтропия Δ0TS°m, приращение энтальпии Δ0TН°m, приведенная энергия Гиббса Φ°m = Δ0TS°m — Δ0TН°m/T, молярная масса M=1024.44 г/моль) для кристаллического La(C10H10F7O2)3 при давлении p = 0.1 МПа
T, K | C°s, Дж моль-1K-1 | Δ0TS°m, Дж моль-1 K-1 | Δ0TН°m, Дж моль-1 | Φ°m, Дж моль-1 K-1 |
5 | 4.041 | 1.367 | 5.25 | 0.3195 |
10 | 32.33 | 10.83 | 81.6 | 2.663 |
15 | 70.42 | 31.72 | 345.8 | 8.669 |
20 | 103.7 | 56.54 | 781 | 17.48 |
25 | 135.7 | 83.15 | 1380 | 27.93 |
30 | 165.2 | 110.5 | 2134 | 39.41 |
35 | 192.5 | 138.1 | 3029 | 51.54 |
40 | 218.5 | 165.5 | 4056 | 64.07 |
45 | 244.2 | 192.7 | 5213 | 76.9 |
50 | 269.8 | 219.7 | 6498 | 89.8 |
60 | 321.0 | 273.5 | 9450 | 115.9 |
70 | 372.1 | 326.8 | 12920 | 142.3 |
80 | 425.3 | 379.9 | 16900 | 168.6 |
80.3 | 427.0 | 381.5 | 17030 | 169.4 |
90 | 453.8 | 431.5 | 21290 | 195.0 |
100 | 488.9 | 481.1 | 26000 | 221.2 |
110 | 524.8 | 529.4 | 31070 | 247.0 |
120 | 560.3 | 576.6 | 36490 | 272.5 |
130 | 595.0 | 622.8 | 42270 | 297.7 |
140 | 629.1 | 668.2 | 48390 | 322.5 |
150 | 662.4 | 712.7 | 54850 | 347.1 |
160 | 695.0 | 757 | 61640 | 371.3 |
170 | 726.9 | 800 | 68750 | 395.2 |
180 | 758 | 842 | 76200 | 418.9 |
190 | 788 | 884 | 83900 | 442.2 |
200 | 818 | 925 | 92000 | 465.4 |
210 | 847 | 966 | 100300 | 488.2 |
220 | 876 | 1006 | 108900 | 510.8 |
230 | 904 | 1045 | 117800 | 533.2 |
240 | 932 | 1084 | 127000 | 555.4 |
250 | 960 | 1123 | 136400 | 577.3 |
260 | 987 | 1161 | 146200 | 599.0 |
270 | 1014 | 1199 | 156200 | 620.6 |
280 | 1041 | 1236 | 166500 | 641.9 |
290 | 1068 | 1273 | 177000 | 663.0 |
298.15 | 1089 ± 4* | 1303 ± 5* | 185800 ± 600* | 680.1 ± 2.7 |
300 | 1094 | 1310 | 187800 | 684.0 |
*Число после символа «±» представляет собой числовое значение расширенной неопределенности с доверительной вероятностью 0.95.
Аномальные вклады в энтропию и энтальпию равны: ∆San = 3.9 ± 0.4 Дж моль-1 K-1, ∆Нan = 310 ± 30 Дж моль-1. Аномальные вклады в энтропию и энтальпию малы, поэтому ожидаемые изменения в результате фазового перехода могут быть связаны с перестройкой или упорядочением отдельных фрагментов молекулы, но не кристалла. Необходимым условием, при наличии которого возможны структурные изменения в твердом теле при низких температурах, является присутствие в строении молекул слабосвязанных атомов или атомных групп. В данном случае можно ожидать изменения, связанные с динамикой заместителей (гептафторпропильные и трет-бутильные группы) в лигандах. Однако для выяснения природы наблюдаемого фазового перехода требуется проведение дополнительных специальных исследований в данной области температур.
ФИНАНСИРОВАНИЕ РАБОТЫ
Исследование выполнено при поддержке Министерства науки и высшего образования Российской Федерации (проект № 121031700314-5).
КОНФЛИКТ ИНТЕРЕСОВ
Авторы заявляют об отсутствии конфликта интересов.
1 Материалы XV симпозиума с международным участием. Новосибирск, 3–7 июля 2023 г.
About the authors
М. А. Беспятов
Институт неорганической химии им. А.В. Николаева СО РАН
Author for correspondence.
Email: bespyatov@niic.nsc.ru
Russian Federation, Новосибирск
И. С. Черняйкин
Институт неорганической химии им. А.В. Николаева СО РАН
Email: bespyatov@niic.nsc.ru
Russian Federation, Новосибирск
Т. М. Кузин
Институт неорганической химии им. А.В. Николаева СО РАН
Email: bespyatov@niic.nsc.ru
Russian Federation, Новосибирск
А. Е. Мусихин
Институт неорганической химии им. А.В. Николаева СО РАН
Email: bespyatov@niic.nsc.ru
Russian Federation, Новосибирск
Н. В. Гельфонд
Институт неорганической химии им. А.В. Николаева СО РАН
Email: bespyatov@niic.nsc.ru
Russian Federation, Новосибирск
References
- Springer Jr.C.S., Meek D.W., Sievers R.E. // Inorg. Chem. 1967. V. 6. P. 1105. https://doi.org/10.1021/ic50052a009
- Swain Jr.H.A., Karraker D.G. // J. Inorg. Nucl. Chem. 1971. V. 33. P. 2851. https://doi.org/10.1016/0022-1902(71)80046-5
- Picker J.E., Sievers R.E. // J. Chromatogr. A 1981. V. 203. P. 29. https://doi.org/10.1016/S0021-9673(00)80279-4
- Jun J.H., Wang C.H., Won D.J., Choi D.J. // J. Korean Phys. Soc. 2002. V. 41. P. 998.
- Shahbazi S., Oldham C.J., Mullen A.D. et al. // Radiochim. Acta. 2019. V. 107. P. 1173. https://doi.org/10.1515/ract-2018-3085
- Gmelin E. // Thermochim. Acta. 1979. V. 29. P. 1. https://doi.org/10.1016/0040-6031(79)85018-2
- Smirnova N.N., Markin A.V., Sologubov S.S. et al. // Rus. J. Phys. Chem. A. 2022. V. 96. P. 1637. https://doi.org/10.1134/S0036024422080210 [Смирнова Н.Н., Маркин А.В., Сологубов С.С. и др. // Журн. физ. хим. 2022. Т. 96. С. 1118. https://doi.org/10.31857/S0044453722080210]
- Guskov A.V., Gagarin P.G., Guskov V.N. et al. // Rus. J. Phys. Chem. A. 2022. V. 96. P. 1831. https://doi.org/10.1134/S003602442209014X [Гуськов А.В., Гагарин П.Г., Гуськов В.Н. и др. // Журн. физ. хим. 2022. Т. 96. С. 1230. https://doi.org/10.31857/S004445372209014X]
- Musikhin A.E., Naumov V.N., Bespyatov M.A. et al. // Thermochim. Acta. 2018. V. 670. P. 107–113. https://doi.org/10.1016/j.tca.2018.10.016
- Naumov V.N., Nogteva V.V. // Instrum. Exp. Tech. 1985. V. 28. P. 1194. [Наумов В.Н., Ногтева В.В. // Приборы и техника эксперимента. 1985. Т. 28. С. 186.]
- Bespyatov M.A. // J. Chem. Eng. Data. 2020. V. 65. P. 5218. https://doi.org/10.1021/acs.jced.0c00391
- Voskov A.L., Kutsenok I.B., Voronin G.F. // Calphad. 2018. V. 61. P. 50. https://doi.org/10.1016/j.calphad.2018.02.001
- Voskov A.L. // Rus. J. Phys. Chem. A. 2022. V. 96. P. 1895. https://doi.org/10.1134/S0036024422090291 [Восков А.Л. // Журн. физ. хим. 2022. Т. 96. С. 1296. https://doi.org/10.31857/S0044453722090308]
Supplementary files






