Исследование пористой структуры терморасширенного графита, полученного из нитрата высокоориентированного пиролитического графита
- Авторы: Кравцов А.В.1, Шорникова О.Н.1, Булыгина А.И.1, Солопов А.Б.2, Кустов А.Л.1, Авдеев В.В.1
-
Учреждения:
- Московский государственный университет им. М.В. Ломоносова, Химический факультет
- Институт нефтехимического синтеза им. А.В. Топчиева РАН
- Выпуск: Том 97, № 6 (2023)
- Страницы: 827-835
- Раздел: СТРОЕНИЕ ВЕЩЕСТВА И КВАНТОВАЯ ХИМИЯ
- Статья получена: 15.10.2023
- Статья опубликована: 01.06.2023
- URL: https://ogarev-online.ru/0044-4537/article/view/136622
- DOI: https://doi.org/10.31857/S0044453723060122
- EDN: https://elibrary.ru/JIJQQW
- ID: 136622
Цитировать
Полный текст
Аннотация
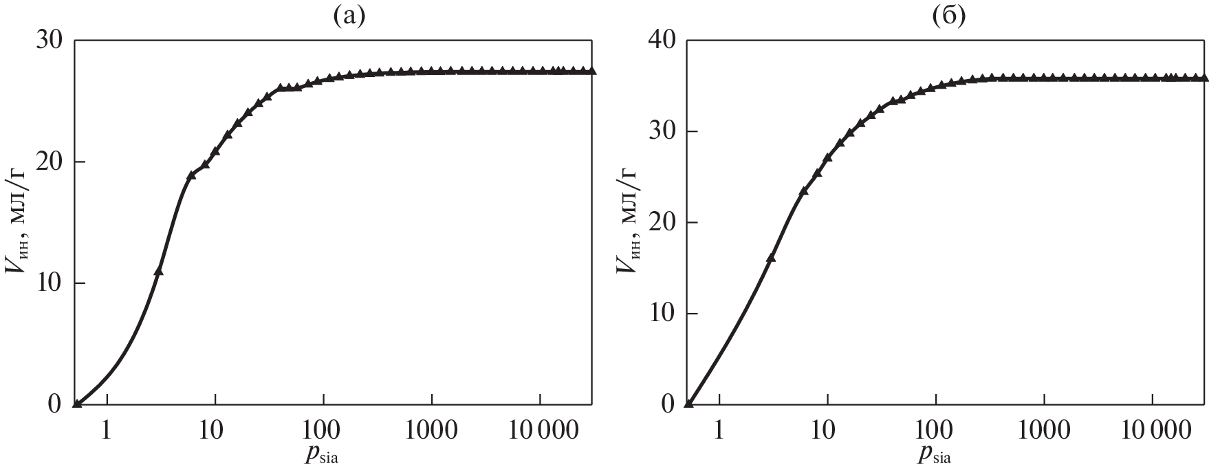
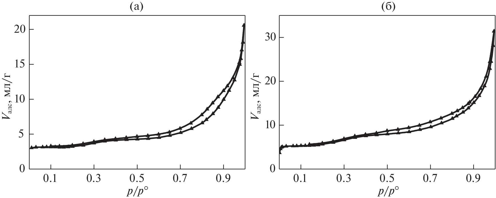
Получены интеркалированные соединения графита (ИСГ) с различным номером ступени из высокоориентированного пиролитического графита (ВОПГ) и азотной кислоты химическим способом. Терморасширенный графит (ТРГ) получен путем гидролиза ИСГ и последующего термоудара. Исследовано влияние глубины окисления графита на степень расширения окисленного графита (ОГ) – продукта гидролиза ИСГ, выход твердого продукта и пористость ТРГ. Изучена зависимость внутренней пористой структуры ТРГ от глубины окисления графитовой матрицы. Методом низкотемпературной адсорбции/десорбции азота изучена микро- и мезопористая структура. Проведена обработка экспериментальных данных современным методом 2D-NLDFT с целью расчета распределения пор по размеру и объема пор. Кроме того установлены характеристики макропористой структуры при помощи ртутной порометрии. Также изучены параметры пористой структуры путем получения при помощи сканирующей электронной микроскопии (СЭМ) и обработки множества изображений сечений частиц ТРГ. Выявлена сильная корреляция параметров пористой структуры ТРГ и глубины окисления графитовой матрицы.
Об авторах
А. В. Кравцов
Московский государственный университет им. М.В. Ломоносова, Химический факультет
Email: aleksei.kravtsov@chemistry.msu.ru
Россия, Москва
О. Н. Шорникова
Московский государственный университет им. М.В. Ломоносова, Химический факультет
Email: aleksei.kravtsov@chemistry.msu.ru
Россия, Москва
А. И. Булыгина
Московский государственный университет им. М.В. Ломоносова, Химический факультет
Email: aleksei.kravtsov@chemistry.msu.ru
Россия, Москва
А. Б. Солопов
Институт нефтехимического синтеза им. А.В. Топчиева РАН
Email: aleksei.kravtsov@chemistry.msu.ru
Россия, Москва
А. Л. Кустов
Московский государственный университет им. М.В. Ломоносова, Химический факультет
Email: aleksei.kravtsov@chemistry.msu.ru
Россия, Москва
В. В. Авдеев
Московский государственный университет им. М.В. Ломоносова, Химический факультет
Автор, ответственный за переписку.
Email: aleksei.kravtsov@chemistry.msu.ru
Россия, Москва
Список литературы
- Chung D.D.L. // J. Mater. Sci. 2016. V. 51. P. 554. https://doi.org/10.1007/s10853-015-9284-6
- Inagaki M., Kang F., Toyoda M. et al. // Advanced Materials Science and Engineering of Carbon, Butterworth-Heinemann. 2014. P. 313. https://doi.org/10.1016/B978-0-12-407789-8.00014-4
- Wang Z., Han E., Ke W. // Corros. Sci. 2007. V. 49. P. 2237. https://doi.org/10.1016/j.corsci.2006.10.024
- Song L.N., Xiao M., Meng Y.Z. // Compos. Sci. Technol. 2006. V. 66. P. 2156. https://doi.org/10.1016/j.compscitech.2005.12.013
- Sorokina N.E., Redchitz A.V., Ionov S.G. et al. // J. Phys. Chem. Solids. 2006. V. 67. P. 1202. https://doi.org/10.1016/j.jpcs.2006.01.048
- Nayak S.K., Mohanty S., Nayak S.K. // High Perform. Polym. 2019. V. 32. P. 506. https://doi.org/10.1177/0954008319884616
- Sorokina N.E., Maksimova N.V., Avdeev V.V. // Inorg. Mater. 2001. V. 37. P. 360. https://doi.org/10.1023/A:1017575710886
- Ivanov A.V., Maksimova N.V., Kamaev A.O. et al. // Mater. Lett. 2018. V. 228. P. 403. https://doi.org/10.1016/j.matlet.2018.06.072
- Afanasov I.M., Shornikova O.N., Kirilenko D.A. et al. // Carbon. 2010. V. 48. P. 1862. https://doi.org/10.1016/j.carbon.2010.01.055
- Forsman W.C., Vogel F.L., Carl D.E. et al. // Ibid. 1978. V. 16. P. 269. https://doi.org/10.1016/0008-6223(78)90040-4
- Sorokina N.E., Maksimova N.V., Avdeev V.V. // Inorg. Mater. 2002. V. 38. P. 564. https://doi.org/10.1023/A:1015857317487
- Salvatore M., Carotenuto G., De Nicola S. et al. // Nanoscale Res. Lett. 2017. V. 12. P. 167. https://doi.org/10.1186/s11671-017-1930-2
- Dimiev A.M., Shukhina K., Behabtu N. et al. // J. Phys. Chem. C. 2019. V. 123. P. 19246. https://doi.org/10.1021/acs.jpcc.9b06726
- Sorokina N.E., Monyakina L.A., Maksimova N.V. et al. // Inorg. Mater. 2002. V. 38. P. 482. https://doi.org/10.1023/A:1015423105964
- Leshin V.S., Sorokina N.E., Avdeev V.V. // Ibid. 2004. V. 40. P. 649. https://doi.org/10.1023/B:INMA.0000032001.86743.00
- Dunaev A.V., Arkhangelsky I.V., Zubavichus Y.V. et al. // Carbon. 2008. V. 46. P. 788. https://doi.org/10.1016/j.carbon.2008.02.003
- Gurzęda B., Buchwald T., Krawczyk P. // J. Solid State Electrochem. 2020. V. 24. P. 1363. https://doi.org/10.1007/s10008-020-04642-x
- Efimova E.A., Syrtsova D.A., Teplyakov V.V. // Sep. Purif. Technol. 2017. V. 179. P. 467. https://doi.org/10.1016/j.seppur.2017.02.023
- Bodzenta J., Mazur J., Kaźmierczak-Bałata A. // Appl. Phys. B. 2011. V. 105. P. 623. https: //doi.org/.https://doi.org/10.1007/s00340-011-4510-7
- Afanasov I.M., Makarenko I.V., Vlasov I.I. et al. // Compact. Expand. Graph. with a Low Therm. Conduct., Curran Associates, Inc., Clemson, South Carolina, USA. 2010: P. 645.
- Ivanov A.V., Manylov M.S., Maksimova N.V. et al. // J. Mater. Sci. 2019. V. 54. P. 4457. https://doi.org/10.1007/s10853-018-3151-1
- Inagaki M., Tashiro R., Toyoda M. et al. // Ceram. Soc. Jpn. 2004. V. 112-1. P. S1513. https://doi.org/10.14852/jcersjsuppl.112.0.S1513.0
- Kang F., Zheng Y.-P., Wang H.-N. et al. // Carbon. 2002. V. 40. P. 1575. https://doi.org/10.1016/S0008-6223(02)00023-4
- Inagaki M., Tashiro R., Washino Y. et al. // J. Phys. Chem. Solids. 2004. V. 65. P. 133. https://doi.org/10.1016/j.jpcs.2003.10.007
- Inagaki M., Suwa T. // Carbon. 2001. V. 39. P. 915. https://doi.org/10.1016/S0008-6223(00)00199-8
- Inagaki M., Saji N., Zheng Y.-P. et al. // TANSO. 2004. V. 2004. P. 258. https://doi.org/10.7209/tanso.2004.258
- Tryba B., Morawski A.W., Kaleńczuk R.J. et al. // Spill Sci. Technol. Bull. 2003. V. 8. P. 569. https://doi.org/10.1016/S1353-2561(03)00070-7
- Shornikova O.N., Kogan E.V., Petrov D.V. et al. // Pore structure of exfoliated graphite, Curran Associates, Inc., Clemson, South Carolina, USA. 2010: P. 421.
- Goudarzi R., Hashemi Motlagh G. // Heliyon. 2019. V. 5. P. e02595. https://doi.org/10.1016/j.heliyon.2019.e02595
- Bogdanov S.G., Valiev E.Z., Dorofeev Y.A. et al. // Cryst. Rep. 2006. V. 51. P. S12. https://doi.org/10.1134/S1063774506070030
- Sorokina N.E., Monyakina L.A., Maksimova N.V. et al. // Inorg. Mater. 2002. V. 38. P. 482. https://doi.org/10.1023/A:1015423105964
- Sorokina N.E., Nikol’skaya I.V., Ionov S.G. et al. // Russ. Chem. Bull. 2005. V. 54. P. 1749. https://doi.org/10.1007/s11172-006-0034-4
- Sing K.S.W. // Pure Appl. Chem. 1982. V. 54. P. 2201. https://doi.org/10.1351/pac198254112201
- Jagiello J., Olivier J.P. // Carbon. 2012. V. 55. P. 70. https://doi.org/10.1016/j.carbon.2012.12.011
- Jagiello J., Olivier J.P. // J. Phys. Chem. C. 2009. V. 113. P. 19382. https://doi.org/10.1021/jp9082147
- Ross S., Olivier J.P. // J. Phys. Chem. 1961. V. 65. P. 608. https://doi.org/10.1021/j100822a005
- Olivier J.P., Winter M. // J. Power Sources. 2001. V. 97–98. P. 151. https://doi.org/10.1016/S0378-7753(01)00527-4
- Li Z., Peng H., Liu R. et al. // J. Power Sources. 2020. V. 457. P. 228022. https://doi.org/10.1016/j.jpowsour.2020.228022
Дополнительные файлы










