Molecular Mobility in Aqueous Systems of Primary Aliphatic Amino Alcohols
- Authors: Arkhipov R.V.1, Rodnikova M.N.2, Solonina I.A.2, Razumova A.B.3
-
Affiliations:
- Kazan Federal University
- Kurnakov Institute of General and Inorganic Chemistry, Russian Academy of Sciences
- Ushinsky State Pedagogical University
- Issue: Vol 97, No 5 (2023)
- Pages: 673-679
- Section: PHYSICAL CHEMISTRY OF SOLUTIONS
- Submitted: 15.10.2023
- Published: 01.05.2023
- URL: https://ogarev-online.ru/0044-4537/article/view/136587
- DOI: https://doi.org/10.31857/S0044453723050047
- EDN: https://elibrary.ru/MQCITA
- ID: 136587
Cite item
Full Text
Abstract
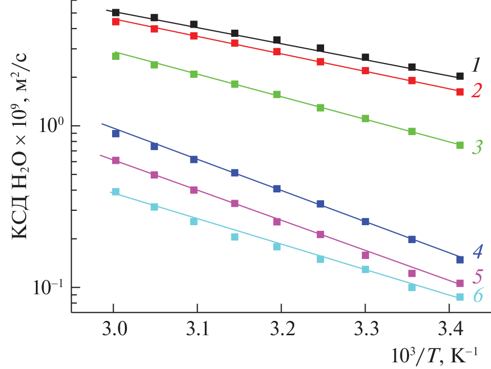
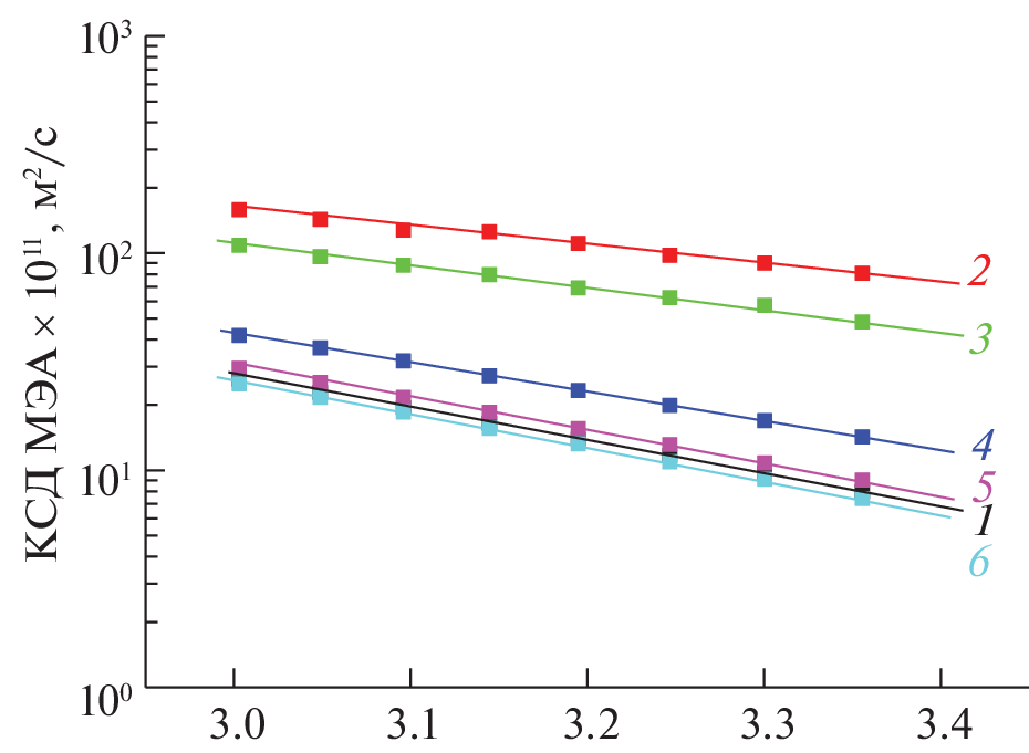
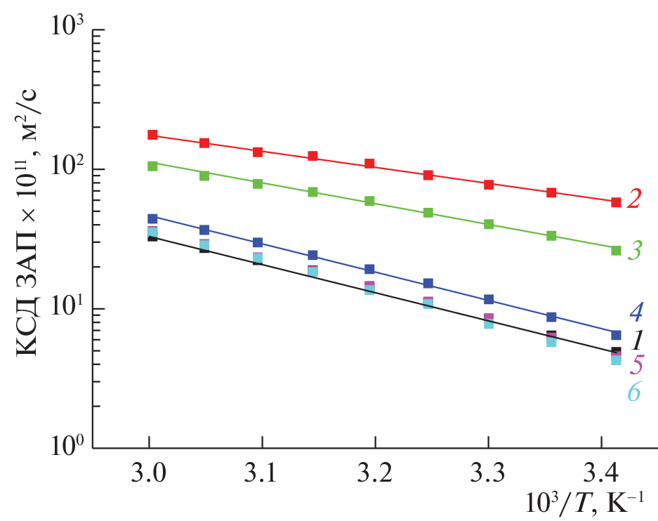
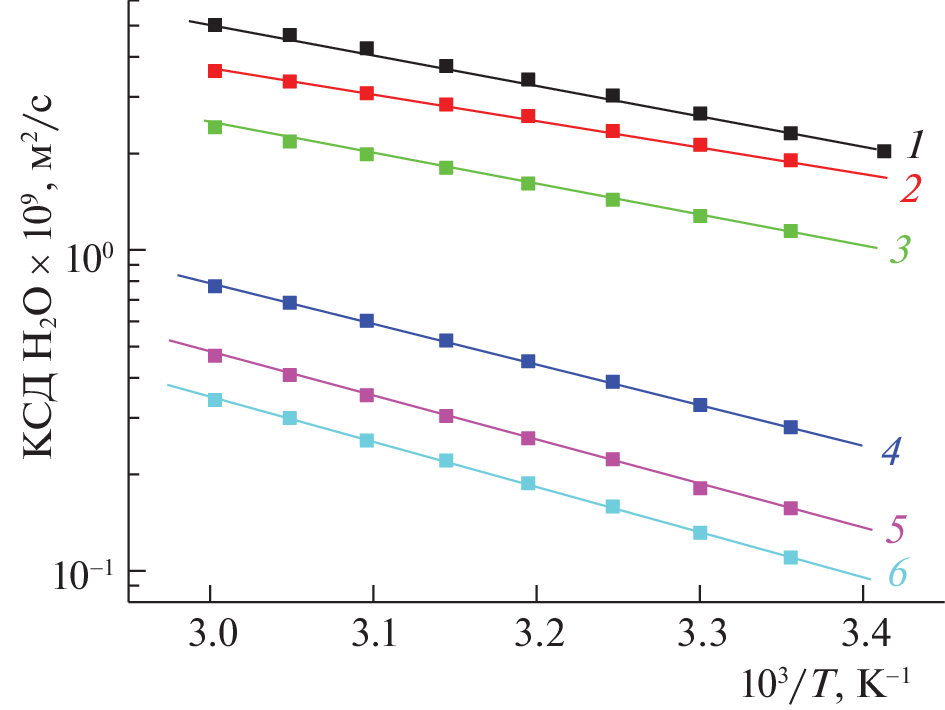
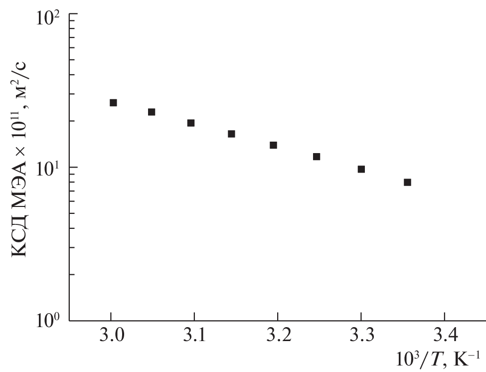
Self-diffusion coefficients (SDCs) of 3-amino-1-propanol (3AP), monoethanolamine (MEA), and water molecules are measured via 1H NMR using a pulsed magnetic field gradient and a stimulated echo sequence throughout a range of concentrations at temperatures of 293–333 K. It is found that the studied amino alcohols and water form a nearly tetrahedral three-dimensional network of hydrogen bonds between the molecules of the system. It is shown that this network is stable in the liquid phase, despite the mobility of the molecules that constitute the network. The mechanism of molecular mobility is studied. It is shown that the SDC of the molecules of the above amino alcohols and their aqueous solutions depends linearly on temperature. It is concluded that the molecular mobility mechanism has a pattern of activation. To verify this hypothesis and interpret the mechanism, the energies of activation are calculated for the self-diffusion of all the studied molecules in water–amino alcohol systems. The determined energies of activation for the mobility of amino alcohol molecules in aqueous systems have similar values, suggesting they undergo interactions that produce either mixed water–amino alcohol spatial networks or amino alcohol–water molecule associations in the liquid phase.
About the authors
R. V. Arkhipov
Kazan Federal University
Email: rodnikova@igic.ras.ru
420008, Kazan, Russia
M. N. Rodnikova
Kurnakov Institute of General and Inorganic Chemistry, Russian Academy of Sciences
Email: rodnikova@igic.ras.ru
119071, Moscow, Russia
I. A. Solonina
Kurnakov Institute of General and Inorganic Chemistry, Russian Academy of Sciences
Email: rodnikova@igic.ras.ru
119071, Moscow, Russia
A. B. Razumova
Ushinsky State Pedagogical University
Author for correspondence.
Email: rodnikova@igic.ras.ru
150000, Yaroslavl, Russia
References
- Baudor A., Cacela C., Gaurte R., Fausto R. // Cryobiology 2002. V. 44. P. 150
- Агаян Г.М., Балабаев Н.К., Родникова М.Н. // РЭНСИТ 2020. Т. 12. № 1. С. 61.
- Cacela C., Baudot A., Daurte M.L. et al. // J. Mol. Structure 2003. V. 649. P. 143.
- Родникова М.Н., Агаян Г.М., Балабаев Н.К. и др.// Журн. физ. химии 2021. Т. 95. № 5 С. 770.
- Rodnikova M.N., Agayan G.M., Balabaev N.K. // J. Mol. Liquids 2019. V. 283. P. 374.
- Балабаев Н.К., Агаян Г.М., Родникова М.Н. // Журн. физ. химии 2022. Т. 96. № 5. С. 668.
- Балабаев Н.К., Агаян Г.М., Родникова М.Н., Солонина И.А. // РЭНСИТ 2022. Т. 13. № 2. С. 157.
- Родникова М.Н. // Журн. физ. химии 1993. Т. 67. № 2. С. 275.
- Маломуж Н.П., Фишер И.З. // Журн. структур. химии. 1973. Т. 14. № 6. С. 1105.
- Чумаевский Н.А., Родникова М.Н., Сироткин Д.А. // Журн. неорган. химии Т. 50. № 4. С. 699.
- Родникова М.Н., Самигуллин Ф.М., Солонина И.А., Сироткин Д.А. // Журн. структур. химии 2014. Т. 55. № 2. С. 276.
- Разумова А.Б. “Особенности физико-химических свойств аминоспиртов и их водных растворов” канд диссерт. Ярославль 1994 г.
- Балабаев Н.К., Агаян Г.М., Родникова М.Н. и др. // Журн. физ. химии. 2023 в печати.
Supplementary files










