Расчет энергии вертикальной ионизации биологических хромофоров в водном окружении на основе многоконфигурационной теории возмущений
- Авторы: Бойченко А.Н.1, Боченкова А.В.1
-
Учреждения:
- Московский государственный университет имени М.В. Ломоносова, Химический факультет
- Выпуск: Том 97, № 4 (2023)
- Страницы: 559-564
- Раздел: ФОТОХИМИЯ, МАГНЕТОХИМИЯ, МЕХАНОХИМИЯ
- Статья получена: 15.10.2023
- Статья опубликована: 01.04.2023
- URL: https://ogarev-online.ru/0044-4537/article/view/136577
- DOI: https://doi.org/10.31857/S0044453723040088
- EDN: https://elibrary.ru/TEEDBJ
- ID: 136577
Цитировать
Полный текст
Аннотация
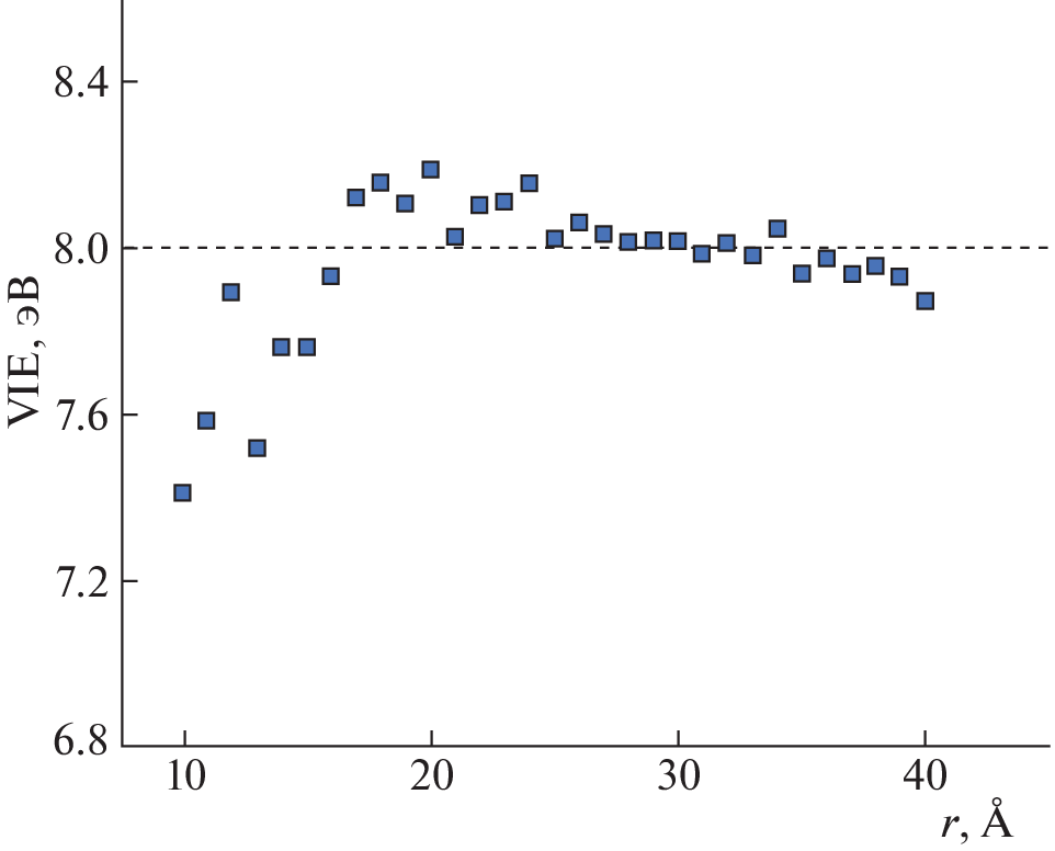
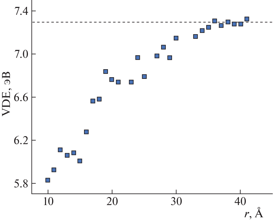
В работе предложена методика расчета энергии вертикального срыва электрона (VDE) и энергии вертикальной ионизации (VIE) анионных и нейтральных хромофоров в водном окружении на основе расширенной многоконфигурационной квазивырожденной теории возмущений в сочетании с явным учетом влияния растворителя в рамках метода потенциалов эффективных фрагментов. Показана важность учета поляризационного вклада растворителя для получения количественных оценок VDE и VIE. Полученные значения VDE для фенолята (7.3 эВ) и VIE для фенола (7.9 эВ) в водном окружении находятся в хорошем согласии с экспериментальными данными, полученными с помощью рентгеновской и многофотонной УФ-фотоэлектронной спектроскопии, что позволяет использовать предложенный подход для изучения процессов фотоиндуцированного переноса электрона как с анионных, так и нейтральных биологических хромофоров в водном растворе.
Об авторах
А. Н. Бойченко
Московский государственный университет имени М.В. Ломоносова, Химический факультет
Email: abochenkova@qpd.chem.msu.ru
Россия, Москва
А. В. Боченкова
Московский государственный университет имени М.В. Ломоносова, Химический факультет
Автор, ответственный за переписку.
Email: abochenkova@qpd.chem.msu.ru
Россия, Москва
Список литературы
- Henley A., Fielding H.H. // Int. Rev. Phys. Chem. 2019. V. 38. P. 1.
- Bull J., Anstöter, C., Verlet J. // Nat. Commun. 2019. V. 10. P. 5820.
- Faubel M., Siefermann K.R., Liu Y. et al. // Acc. Chem. Res. 2012. V. 45. P. 120.
- Seidel R., Winter B., Bradforth S.E. // Annu. Rev. Phys. Chem. 2016. V. 67. P. 283.
- Riley J.W., Wang B., Woodhouse J.L. et al. // J. Phys. Chem. Lett. 2018. V. 9. P. 678.
- Gordon M.S., Freitag M.A., Bandyopadhyay P. et al. // J. Phys. Chem. A. 2001. V. 105. P. 293.
- Gordon M.S., Fedorov D.G., Pruitt S.R. et al. // Chem. Rev. 2012. V. 112. P. 632.
- Ghosh D., Isayev O., Slipchenko L.V. et al. // J. Phys. Chem. A. 2011. V. 115. P. 6028.
- Ghosh D., Roy A., Seidel R. et al. // J. Phys. Chem. B. 2012. V. 116. P. 7269.
- Henley A., Riley J., Wang B. et al. // Faraday Discuss. 2020. V. 221. P. 202.
- Granovsky A.A. // J. Chem. Phys. 2011. V. 134. P. 214113.
- Acharya A., Bogdanov A.M., Grigorenko B.L. et al. // Chem. Rev. 2017. V. 117. P. 758.
- Phillips J.C., Braun R., Wang W. et al. // J. Comp. Chem. 2005. V. 26. P. 1781.
- Granovsky A.A. Firefly version 8.2.0. http://classic.chem.msu.su/gran/firefly.
- Scholz M.S., Fortune W.G., Tau O., Fielding H.H. // J. Phys. Chem. Lett. 2022. V. 13. P. 6889.





