Влияние температуры на кислотно-основные свойства β-аланина в водном растворе
- Авторы: Самадов А.С.1, Хакимов Д.Н.1, Степнова А.Ф.2,3, Файзуллозода Э.Ф.1, Кузин А.В.2,4
-
Учреждения:
- Таджикский национальный университет
- Московский педагогический государственный университет
- Российский университет дружбы народов
- Московский государственный технический университет имени Н.Э. Баумана
- Выпуск: Том 97, № 4 (2023)
- Страницы: 512-516
- Раздел: ФИЗИЧЕСКАЯ ХИМИЯ РАСТВОРОВ
- Статья получена: 15.10.2023
- Статья опубликована: 01.04.2023
- URL: https://ogarev-online.ru/0044-4537/article/view/136560
- DOI: https://doi.org/10.31857/S004445372304026X
- EDN: https://elibrary.ru/THAVHG
- ID: 136560
Цитировать
Полный текст
Аннотация
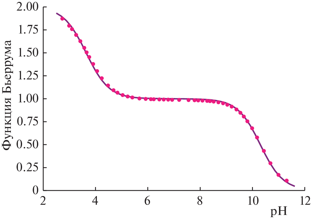
рН-метрическим методом изучены кислотно-основные свойства β-аланина (β-Ala) в водном растворе в интервале температур 278.2–318.2 К и I = 0.1 моль/л КCl. Рассчитаны константы ионизации (pKi) β-Ala при различных температурах. Установлена закономерность в изменении констант ионизации в зависимости от температуры: увеличение температуры приводит к снижению pKi как для карбоксильной, так и для аминной группы, что указывает на увеличение степени ионизации β-аланина и усиление его кислотных свойств. Методом температурного коэффициента определены термодинамические характеристики (ΔН0, ΔS0 и ΔG) соответствующих процессов ионизации.
Ключевые слова
Об авторах
А. С. Самадов
Таджикский национальный университет
Email: s.s.rasul@mail.ru
Таджикистан, 734025, Душанбе
Дж. Н. Хакимов
Таджикский национальный университет
Email: s.s.rasul@mail.ru
Таджикистан, 734025, Душанбе
А. Ф. Степнова
Московский педагогический государственный университет; Российский университет дружбы народов
Email: s.s.rasul@mail.ru
Россия, 129164, Москва; Россия, 115419, Москва
Э. Ф. Файзуллозода
Таджикский национальный университет
Email: s.s.rasul@mail.ru
Таджикистан, 734025, Душанбе
А. В. Кузин
Московский педагогический государственный университет; Московский государственный технический университет имени Н.Э. Баумана
Автор, ответственный за переписку.
Email: s.s.rasul@mail.ru
Россия, 129164, Москва; Россия, 105005, Москва
Список литературы
- Nassis G.P., Ben S., Stathis C.G. // Br. J. Sports Med. Month. 2017. V. 51. № 8. P. 626. https://doi.org/10.1136/bjsports-2016-097038
- Хохлов В.Ю., Селеменев В.Ф., Хохлова О.Н., Загородний А.А. // Вестн. ВГУ. Серия химия, биология, фармация. 2003. № 1. С. 18.
- Abdelkarim A.T., Mahmoud W.H., El-Sherif A.A. // J. Mol. Liq. 2021. V. 328. P. 115334. https://doi.org/10.1016/j.molliq.2021.115334
- Рахимова М., Эшова Г.Б., Давлатшоева Дж.А. и др. // Журн. физ. химии. 2020. Т. 94. № 8. С. 1179. https://doi.org/10.31857/S0044453720080233
- Попова Е.А., Трифонов Р.Е. // Успехи химии. 2015. Т. 84. № 9. С. 891. https://doi.org/10.1070/RCR4527?locatt=label:RUSSIAN
- Sherif A.F. Rostom, Hayam M.A. Ashour, Heba A. Abd ElRazik et al. // Bioorganic & Medicinal Chem. 2009. V.17. Is. 6. P. 2410. https://doi.org/10.1016/j.bmc.2009.02.004
- Bebrone C., Lassaux P., Vercheval L. et al. // Drugs.2010. V. 70. P. 651. https://doi.org/10.2165/11318430-000000000-00000
- Mikolaichuk O.V., Protas A.V., Popova E.A., et al. // Russ. Chem. Bulletin, International Edition. 2018. V. 67. № 7. P. 1312.
- Кочергина Л.А., Платонычева О.В., Дробилова О.М., Черников В.В. // Журнал неорган. химии. 2009. Т. 54. № 2. С. 377.
- Кочергина Л.А., Дробилова О.М. // Журн. физ. химии. 2008. Т. 82. № 9. С. 1729.
- Дробилова О.М. Термодинамические характеристики координационных равновесий β-аланин L‑серина, D,L-а-аланил-D,L-а-аланина, глицил-глицина и глицил-аспарагина с ионами 3d-переходных металлов(II) в водном растворе: Автореф. дис. …канд. хим. наук. Иваново: Ивановский гос. технологич. ун-т, 2011. 16 с.
- Fiol S., Vilarino T., Herrero R. et al. // J. Chem. Eng. 1998. V. 43. P. 393. https://doi.org/10.1021/je9700838
- Berthon G. // Pure & Appl. Chem. 1995. V. 67. № 7. P. 1117.
- Margie M., Felsing W.A. // J. Am. Chem. Soc. 1951. V. 73. P. 406. https://doi.org/10.1021/ja01145a133
- Кобилова Н.Х., Бобилова Ч.Х., Жабборова Д.Р. // Международный академический вестник. 2019. № 1 (33). С. 89.
- Горичев И.Г., Атанасян Т.К., Мирзоян П.И. Расчет констант кислотно-основных свойств наночастиц оксидных суспензий с помощью программ Mathсad. Учебное пособие. М.: МГПУ, 2014. 57 с.
- Harned H.S., Owen B.B. The Physical Chemistry of Electrolytic Solutions. New York: Reinhold, 1950.
- Самадов А.С., Миронов И.В., Горичев И.Г. и др. // Журн. общ. химии. 2020. Т. 90. № 11. С. 1738. https://doi.org/10.31857/S0044460X20110141
- Brandariz I., Fiol S., Herrero R. et al. // J. Chem. Eng. 1993. V. 38. P. 531.
- Shock E.L. // American Journal of Science. 1995. V. 295 (5). P. 496. https://doi.org/10.2475/ajs.295.5.496
Дополнительные файлы







