Voltammetric Determination of 7-Ethylthio-3-Nitro-1,2,4-Triazolo[5,1-c]-1,2,4-Triazin-4-One Dihydrate Sodium Salt as a Potential Antiviral Drug
- Authors: Mozharovskaia P.N.1, Ivoilova A.V.1, Dem’yanovich (Selyanina) T.V.1, Balin I.A.1, Malakhova N.A.1, Ivanova A.V.1, Kozitsina A.N.1, Matern A.I.1, Rusinov V.L.1,2
-
Affiliations:
- Ural Federal University named after the first President of Russia B.N. Yeltsin, 620002, Yekaterinburg, Russia
- I.Ya. Postovsky Institute of Organic Synthesis of the Ural Branch of the Russian Academy of Sciences, 620137, Yekaterinburg, Russia
- Issue: Vol 78, No 12 (2023)
- Pages: 1144-1150
- Section: ORIGINAL ARTICLES
- Submitted: 26.12.2023
- URL: https://ogarev-online.ru/0044-4502/article/view/232894
- DOI: https://doi.org/10.31857/S0044450223120125
- EDN: https://elibrary.ru/EITUWD
- ID: 232894
Cite item
Full Text
Abstract
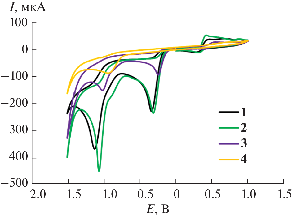
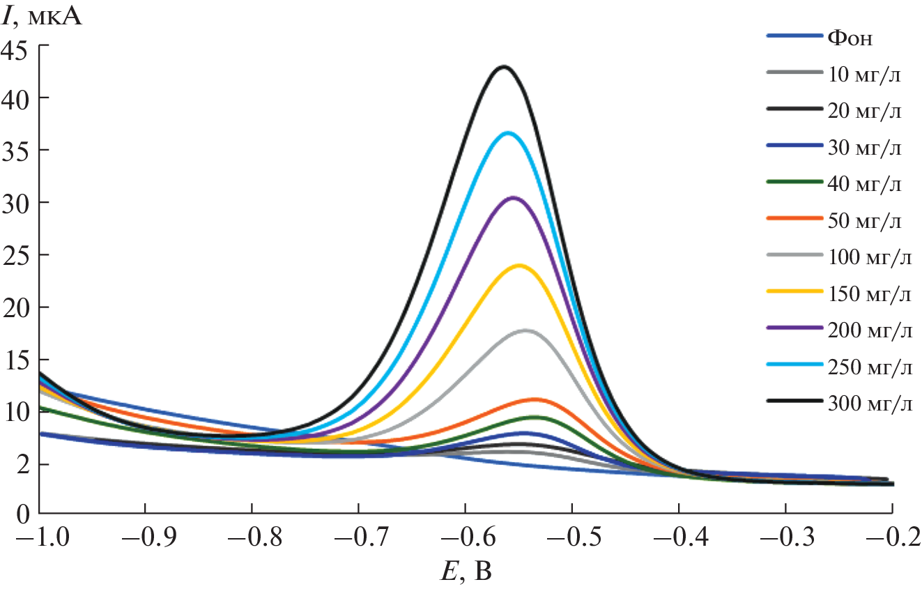
The sodium salt of 7-ethylthio-3-nitro-1,2,4-triazolo[5,1-c]-1,2,4-triazin-4-one dihydrate (1) is one of promising antiviral compounds that have shown a pronounced biological activity against influenza virus subtype H5N1, West Nile, and SARS (severe acute respiratory syndrome). Using cyclic voltammetry, it was shown that the electrochemical activity of compound 1 in a Britton–Robinson buffer solution (BRB) of pH 2.0 on a glassy carbon electrode is due to the electrochemical reduction of the nitro group conjugated with the heterocyclic system. A method was developed for the determination of compound 1 by direct cathodic square-wave voltammetry. The linearity region of the calibration curve in a BRB solution of pH 7.0 is 10–300 mg/L (R2 = 0.999), the limit of detection is 1.5 mg/L, and the limit of quantification is 4.5 mg/L. The accuracy of the developed procedure is close to 100%, the relative standard deviation is 3.6%.
About the authors
P. N. Mozharovskaia
Ural Federal University named after the first President of Russia B.N. Yeltsin, 620002, Yekaterinburg, Russia
Email: pnmozharovskaia@urfu.ru
Россия, 620002,
Мира ул., 19
A. V. Ivoilova
Ural Federal University named after the first President of Russia B.N. Yeltsin, 620002, Yekaterinburg, Russia
Email: pnmozharovskaia@urfu.ru
Россия, 620002,
Мира ул., 19
T. V. Dem’yanovich (Selyanina)
Ural Federal University named after the first President of Russia B.N. Yeltsin, 620002, Yekaterinburg, Russia
Email: pnmozharovskaia@urfu.ru
Россия, 620002,
Мира ул., 19
I. A. Balin
Ural Federal University named after the first President of Russia B.N. Yeltsin, 620002, Yekaterinburg, Russia
Email: pnmozharovskaia@urfu.ru
Россия, 620002,
Мира ул., 19
N. A. Malakhova
Ural Federal University named after the first President of Russia B.N. Yeltsin, 620002, Yekaterinburg, Russia
Email: pnmozharovskaia@urfu.ru
Россия, 620002,
Мира ул., 19
A. V. Ivanova
Ural Federal University named after the first President of Russia B.N. Yeltsin, 620002, Yekaterinburg, Russia
Email: pnmozharovskaia@urfu.ru
Россия, 620002,
Мира ул., 19
A. N. Kozitsina
Ural Federal University named after the first President of Russia B.N. Yeltsin, 620002, Yekaterinburg, Russia
Email: pnmozharovskaia@urfu.ru
Россия, 620002,
Мира ул., 19
A. I. Matern
Ural Federal University named after the first President of Russia B.N. Yeltsin, 620002, Yekaterinburg, Russia
Email: pnmozharovskaia@urfu.ru
Россия, 620002,
Мира ул., 19
V. L. Rusinov
Ural Federal University named after the first President of Russia B.N. Yeltsin, 620002, Yekaterinburg, Russia; I.Ya. Postovsky Institute of Organic Synthesis of the Ural Branch of the Russian Academy of Sciences, 620137, Yekaterinburg, Russia
Author for correspondence.
Email: pnmozharovskaia@urfu.ru
Россия, 620002,
Мира ул., 19; Россия, 620137, Екатеринбург, Софьи Ковалевской ул., 22
References
- Olender D., Żwawiak J., Zaprutko L. Multidirectional efficacy of [13]gically active nitro compounds included in medicines // Pharmaceuticals. 2018. V. 11. № 2. P. 54.
- Русинов В.Л., Уломский Е.Н., Чупахин О.Н., Чарушин В.Н. Азоло[5,1-c]-1,2,4-триазины – новый класс противовирусных соединений // Изв. АН. Сер. хим. 2008. № 5. С. 967. (Rusinov V.L., Ulomskii E.N., Ch-upakhin O.N., Charushin V.N. Azolo[5,1-c]-1,2,4-triazines as a new class of antiviral compounds // Russ. Chem. Bull. Int. 2008. V. 57. P. 985.)
- Токин И.И., Цветков В.В., Голобоков Г.С. Cравнительная клинико-экономическая оценка двух альтернативных схем противовирусной терапии больных гриппом // Журнал инфектологии. 2018. Т. 10. № 2. С. 110. (Tokin I.I., Tsvetkov V.V., Golobokov G.S. Comparative clinical and economic evaluation of two alternative antiviral therapy regimens for influenza patients // J. Infectol. 2018. V. 10. № 2. P. 110.)
- Тихонова Е.П., Кузьмина Т.Ю., Андронова А.Е., Тюшевская Н.В., Елистратова О.А., Кузьмин Т.А. Изучение эффективности противовирусных препаратов (умифеновира, триазавирина) в отношении острых респираторных вирусных инфекций // Казанский медицинский журнал. 2018. Т. 99. № 2. С. 215.
- Chupakhin O.N., Rusinov V.L., Varaksin M.V., Ulomskiy E.N., Savateev K.V., Butorin I.I., Du W., Sun Z., Charushin V.N. Triazavirin—A novel effective antiviral drug // Int. J. Mol. Sci. 2022. V. 23. № 23. P. 14537.
- Чупахин О.Н., Русинов В.Л., Уломский Е.Н., Чарушин В.Н., Медведева Н.Р., Киселев О.И., Деева Э.Г., Логинова С.Я., Борисевич С.В., Бондарев В.П. Натриевая соль 2-этилтио-6-нитро-1,2,4-триазоло[5,1-с]-1,2,4-триазин-7-она дигидрат. Патент РФ № RU 2404182 C2. Заявка 2008128824/04 от 14.07.2008, опубл. 21.01.2010.
- Малахова Н.А., Иванова А.В., Козицина А.Н., Матерн А.И. Вольтамперометрия в фармацевтическом анализе // Разработка и регистрация лекарственных средств. 2014. № 2. С. 90.
- Zuman P., Fijalek Z., Dumanovic D., Sužnjević D. Polarographic and electrochemical studies of some aromatic and heterocyclic nitro compounds, part I: General mechanistic aspects // Electroanalysis. 1992. V. 4. №. 8. P. 783.
- Baizer M.M., Stocker J.H. Organic electrochemistry. An introduction and a guide // J. Electrochem. Soc. 1974. V. 121. № 3. P. 134C.
- Ivoilova A., Mikhalchenko L.V., Tsmokalyuk A., Leonova M., Lalov A., Mozharovskaia P., Kozitsina A.N., Ivanova A.V., Rusinov V.L. Redox conversions of 5-methyl-6-nitro-7-oxo-4,7-dihydro-1,2,4triazolo[1,5-a]pyrimidinide L-arginine monohydrate as a promising antiviral drug // Molecules. 2021. V. 26. № 16. P. 5087.
- Chua C.K., Pumera M. Influence of methyl substituent position on redox properties of nitroaromatics related to 2, 4, 6-trinitrotoluene // Electroanalysis. 2011. V. 23. № 10. P. 2350.
- Дрокин Р.А., Фесенко Е.А., Можаровская П.Н., Медведева М.В., Свалова Т.С., Козицина А.Н., Есаулкова Я.Л., Волобуева А.С., Зарубаев В.В., Русинов В.Л. 1,3,4-гидрокси-3-нитро-1,4-дигидротриазоло [5,1-с][1,2,4] триазины: синтез, противовирусные свойства и электрохимические характеристики // Изв. АН. Сер. хим. 2022. №. 11. С. 2460. (Drokin R.A., Fesenko E.A., Mozharovskaia P.N., Medvedeva M.V., Svalova T.S., Kozitsina A.N., Esaulkova Ya.L., Volobueva A.S., Zarubaev V.V., Rusinov V.L. 4‑Hydroxy-3-nitro-1,4-dihydrotriazolo[5,1-c][1,2,4]triazines: synthesis, antiviral activity, and electrochemical characteristics // Russ. Chem. Bull. 2022. V. 71. № 11. P. 2460.)
- Русинов В.Л., Чарушин В.Н., Чупахин О.Н. Биологически активные азоло-1, 2, 4-триазины и азолопиримидины // Изв. АН. Сер. хим. 2018. № 4. С. 573.
- Чупахин О.Н., Чарушин В.Н., Русинов В.Л., Уломский Е.Н., Котовская С.К., Киселев О.И. Натриевая соль 5-метил-6-нитро-1,2,4,-триазоло[1,5-a]пиримидин-7-она дигидрат. Патент РФ №2330036. Заявка2005120250/04 от 29.06.2005, опубл. 27.07.08.
- Britton H.T.S., Robinson R.A. CXCVIII. — Universal buffer solutions and the dissociation constant of veronal // J. Chem. Soc. (Resumed). 1931. P. 1456.
- Ivoilova A., Malakhova N., Mozharovskaia P., Nikiforova A., Tumashov A., Kozitsina A., Ivanova A.V., Rusinov V.L. Study of different carbonaceous materials as modifiers of screen-printed carbon electrodes for the triazid as potential antiviral drug // Electroanalysis. 2022. V. 34. № 11. P. 1745.
- Малахова Н.А., Ивойлова А.В., Цмокалюк А.Н., Козицина А.Н., Иванова А.В., Русинов В.Л. Способ количественного определения триазида методом вольтамперометрии. Патент РФ № 2733397. Заявка 2019104947 от 21.02.2019, опубл. 01.10.2020.
- Organic Electrochemistry / Eds. Hammerich O., Speiser B. Boca Raton, FL: CRC press, 2016. P. 150.
Supplementary files








