Фотоэлектрокаталитическая активность тонкопленочных фотоанодов WO3
- Authors: Емец В.В.1, Гринберг В.А.1, Аверин А.А.1, Ширяев А.А.1
-
Affiliations:
- Институт физической химии и электрохимии им. А.Н. Фрумкина РАН (ИФХЭ)
- Issue: Vol 60, No 2 (2024)
- Pages: 174-181
- Section: НАНОРАЗМЕРНЫЕ И НАНОСТРУКТУРИРОВАННЫЕ МАТЕРИАЛЫ И ПОКРЫТИЯ
- URL: https://ogarev-online.ru/0044-1856/article/view/263480
- DOI: https://doi.org/10.31857/S0044185624020074
- EDN: https://elibrary.ru/NQWVEH
- ID: 263480
Cite item
Full Text
Abstract
Тонкие пленки из оксида вольфрама были получены путем катодного электроосаждения из электролита на основе вольфрамата натрия при потенциале −0.45 В отн. Ag/AgCl электрода сравнения. Пленка фотоанода WO3 состоит из моноклинной модификации (epsilon-WO3) с размером кристаллитов 10–12 нм. Изучена электрокаталитическая активность WO3 фотоанода в реакциях фотоэлектрохимического окисления одно- двух- и трехатомных спиртов. Показано, что фотоэлектрокаталитическая активность фотоанодов из WO3 объясняется увеличением скорости фотоэлектроокисления симбатной с количеством адсорбционных мест спирта.
Full Text
ВВЕДЕНИЕ
WO3 представляет собой полупроводник n-типа с шириной запрещенной зоны 2.5–2.9 эВ и с энергетическими состояниями, лежащими около +0.3 В (CB, зона проводимости) и +2.8 В (VB, валентная зона) отн. НВЭ. Расположение валентной зоны выгодно для окисления воды (+1.23 В отн. НВЭ) и для окисления ряда органических веществ посредством гидроксильных радикалов (образование ОН• при +2.02 эВ отн. НВЭ) и прямого фотоэлектроокисления. WO3 является одним из наиболее привлекательных кандидатов для фотоэлектрокатализа, поскольку он демонстрирует поглощение примерно 12% солнечного спектра, в то время как TiO2 поглощает только в ультрафиолетовой области спектра и улавливает примерно 4% солнечного излучения. Триоксид вольфрама имеет умеренную длину диффузии дырок (~150 нм) по сравнению с α-Fe2O3 (2–4 нм) и лучший транспорт электронов (около 12 см2 В–1 с–1), чем TiO2 (0.3 см2 В–1 с–1) [1–3]. Таким образом, пленки из оксида вольфрама могут рассматриваться как перспективные материалы в качестве фотоанодов для очистки сточных вод.
Тонкие пленки фотоанодов из WO3 получают различными методами, к которым относят золь-гель [4], электрохимическое анодирование [5], гидротермальное/сольвотермальное [6], катодное электроосаждение [7], спрей-пиролиз [8], магнетронное распыление [9] и термическое оксидирование[10]. Из этих методов катодное электроосаждение имеет преимущества по следующим причинам [11]:
1) возможность нанесения пленок на проводящие подложки большой площади;
2) простой и недорогой процесс, обеспечивающий крупномасштабное производство;
3) контроль толщины пленки путем мониторинга величины заряда во время осаждения.
Было продемонстрировано, что физические свойства тонких пленок WO3 можно контролировать путем изменения состава растворов электролитов [7, 12], временем осаждения [13, 14] и термообработкой после осаждения [15, 16]. Другими словами, тщательный выбор параметров осаждения важен для контроля свойств тонких пленок WO3 и гарантии, что эти пленки не имеют трещин, обладают высокой кристалличностью, а также что они имеют оптимальные фотоэлектрохимические свойства.
WO3 использовался как фотокатализатор для разложения некоторых видов органических отходов и загрязнителей как самостоятельно [17–20], так и в сочетании с другими катализаторами или со-катализаторами [21–27], а также в качестве фотоанода для фотоэлектрохимического разложения воды [28–32]. Кроме того, WO3 был изучен как фотоанод в фотокаталитических топливных элементах, а также при фотоэлектроокислении этанола, глицерина и сорбитола для получения водорода и глицероальдегида при фотоэлектрохимической деградации глицерина [33–37]. Необходимо отметить, что токи фотоэлектроокисления воды и органических субстратов сильно различаются в зависимости от метода приготовления фотоанодов. Например, ток фотоэлектроокисления глицерина (6.2%) на WO3 фотоаноде при потенциале 0.6 В отн. Ag/AgCl в Na2SO4 оставляет 250 мкАсм–2 [37], в другой работе фототок фотоэлектроокисления глицерина на WO3 фотоаноде при том же потенциале составляет 2.5 мАсм–2, т.е. на порядок величины выше [36]. В недавних публикациях сообщалось об усилиях по улучшению характеристик WO3 фотоанодов. Несмотря на то, что потенциал валентной зоны WO3 достаточно положителен для окисления воды с образованием гидроксильных радикалов или прямого окисления органических соединений, электронно-дырочная рекомбинация затрудняет перенос дырок к окисляемому субстрату. Одной из стратегий решения этой проблемы является введение посредников фотогенерируемого переноса дырок, так называемые катализаторы выделения кислорода, которые способствуют окислению воды и выделению кислорода [38]. В случае WO3, который стабилен только в средах с низким pH, необходимо иметь дело с катализаторами, которые функционируют в кислой среде. Улучшение производительности фотоанодов из WO3 возможно за счет совершенствования методов осаждения пленки [32] или за счет пассивации ловушек, которые становятся центрами рекомбинации [39].
В настоящей работе представлены фотоэлектрокаталитические свойства тонких пленок оксида вольфрама, полученных путем катодного электроосаждения при контролируемом потенциале в реакциях фотоэлетроокислении воды и спиртов различного строения.
ЭКСПЕРИМЕНТАЛЬНАЯ ЧАСТЬ
Приготовление тонких пленокWO3
Фотоаноды WO3 были сформированы на проводящей подложке с FTO-покрытием (удельное сопротивление ~7 омсм−2). Подложку предва- рительно очищали в ультразвуковой ванне последовательно с использованием растворителей: ацетона, изопропилового спирта и дистиллированной воды. Время обработки в каждом растворителе составляло 10 мин. Очищенную подложку фиксировали в тефлоновой рамке таким образом, чтобы поверхность, покрытая триоксидом вольфрама, составляла 1 см2 и закрепляли на титановом токоподводе. Трехэлектродная система была собрана на тефлоновой крышке электрохимической ячейки. В качестве анода использовалась пластина из сплава Pt90Ir10 геометрической площадью 8 см2. Электродом сравнения служил хлорсеребряный электрод. Расстояние между анодом и катодом составляло 3 см. Собранный электродный блок помещали в термостатированную ячейку объемом 100 мл, снабженную водяной рубашкой. Тонкие пленки WO3 были получены путем электроосаждения из электролита Na2WO4 (2.5мМ), H2O2 (5.0 мМ), HNO3 (0.5 мл) в 100 мл воды при потенциале −0.45 В отн. Ag/AgCl электрода сравнения в течении 25 или 50 мин.
В литературе прекурсор, образующийся в растворах осаждения при смешивании вольфрамата натрия и избытка перекиси водорода, описывается как димер W2O112−. Реакция между WO42− и H2O2 с последующим восстановлением аниона W2O112− описана в [40]:
Сразу после осаждения образцы промывали дистиллированной водой, сушили на воздухе и отжигали в трубчатой печи на воздухе при 500°С в течение 1 ч (скорость нагрева до температуры отжига составляла 15°С мин–1).
Характеризация пленок
Абсорбционные спектры полученных пленок были изучены в диапазоне 300–700 нм при комнатной температуре с использованием спектрометра Lambda35 Perkin Elmer.
Спектры комбинационного рассеяния были получены на спектрометре inVia Reflex “Renishaw”. Спектры регистрировались в геометрии обратного рассеяния с использованием диодного лазера с длиной волны 405 нм, мощности излучения на образце менее 2 мВт. Использован 50х объектив, таким образом, диаметр анализируемого пятна ~3 мкм. Спектральное разрешение 4 см–1; время накопления сигнала 100 с.
Фазовый состав пленок исследован методом порошковой рентгеновской дифракции. Использована геометрия на отражение (Брэгга–Брентано), Cu-Kα-излучение.
Фотоэлектрохимические исследования
При проведении фотоэлектрохимических исследований использовали компьютеризированную установку, состоящую из фотоэлектрохимической трехэлектродной ячейки PECC-2 (Zahner-Elektrik, Германия), симулятора солнечного спектра 96 000 (Newport, США) мощностью 150 Вт с фильтром АМ1.5G и потенциостата IPC-Pro MF (ИФХЭ РАН, Россия). Рабочий электрод в ячейке представлял собой фотоанод из WO3 в виде пленочного покрытия с площадью поверхности 1 см2. Вспомогательным электродом служила платиновая проволока с площадью поверхности ≈3 см2. В качестве электрода сравнения использовали хлорсеребряный электрод Ag/AgCl–KClнас. Потенциал относительно обратимого водородного электрода сравнения можно вычислить по формуле: Eовэ = EAg/AgCl + 0.059 pH + + EoAg/AgCl, где EoAg/AgCl = 0.197 В. Освещение осуществляли с обратной стороны фотоанода, а мощность освещения на различных расстояниях от источника света определяли с помощью прибора Nova (OPHIR-SPIRICON Inc., Израиль). Фотоэлектрохимическое окисление воды и спиртов на приготовленных фотоанодах проводили при освещении видимым светом при мощности 100 мВт см–2.
Квантовую эффективность (Incident photon to current efficiency, (IPCE%)) и модуляционные спектры фототока (Intensity-modulated photocurrent spectroscopy (IMPS)) снимали на компьютеризированной фотоэлектрохимической станции Zahner PP 211 CIMPS (Zahner-Elektrik Gmbh & Co. KG, Kronach, Германия). Станция была оснащена источником монохроматического света TLS03 с набором светодиодов с длиной волны от 320 до 1020 нм и пакетом программного обеспечения CIMPS-QE/IPCE. IPCE записывали в диапазоне длин волн от 360 до 1020 Гц. Спектры IMPS записывали при освещении фотоанода монохроматическим светом с длиной волны λ = 407 нм и фиксированной интенсивностью 14 мВт см–2 в диапазоне частот модулированного света от 0.02 до 2000 Гц. Синусоидальное возмущение (~10% от стационарного освещения) было наложено на постоянную базовую интенсивность света.
РЕЗУЛЬТАТЫ И ИХ ОБСУЖДЕНИЕ
Представительный рамановский спектр представлен на рис. 1а. Согласно литературным данным [36], линии 265, 313, 696, 797 см–1 относятся к деформационным и валентным колебаниям W–O–W в моноклинном WO3. Отметим, что самая интенсивная полоса около 800 см–1 вероятно состоит из двух компонент с максимумами 781 и 804 см–1. Известно [41], что положения пиков в спектрах триоксида вольфрама могут зависеть от деталей синтеза образца, что отражает дефектность структуры. Ряд слабых полос, среди которых самой сильной является 954 см–1, относятся к колебаниям связи W=О в гидратированном триоксиде вольфрама.
Информативная часть дифрактограммы приведена на рис. 1б. Пленка состоит из моноклинной модификации WO3 (epsilon-WO3). По формуле Шеррера размер кристаллитов WO3 около 10–12 нм.
Рис. 1. Рамановский спектр (а) и рентгеновская дифрактограмма (б) пленочного образца WO3/FTO.
Спектры поглощения исходных пленок WO3 представлены на рис. 2 (где λ – длина волны монохроматического света). Ширина запрещенной зоны электроосажденных пленок оценивалась в координатах Tauc [(αhν)2, hν] (α – коэффициент поглощения, h – постоянная Планка, ν – частота света) (см. рис. 2б). Прямую запрещенную зону полупроводника (Eg) можно получить экстраполяцией линейной части функции (αhν)2 на ось X (энергия фотона hν). Как видно из рис. 2б, энергия запрещенной зоны для исследованных образцов Eg близка к 2.9–2.93 эВ.
Рис. 2. Абсорбционный спектр (a) и зависимость (αhν)2 от энергии фотона hν (b) для пленочного фотоанода WO3(50 мин)/FTO.
Полученное значение ширины запрещенной зоны для образца WO3 очень близко к значению ширины запрещенной зоны Eg = 2.95 эВ для пленки WO3, осажденной при потенциале –0.4 В [19].
Фотоэлектрохимическое окисление воды, метанола, этиленгликоля и глицерина на пленочных фотоанодах WO3 /FTO
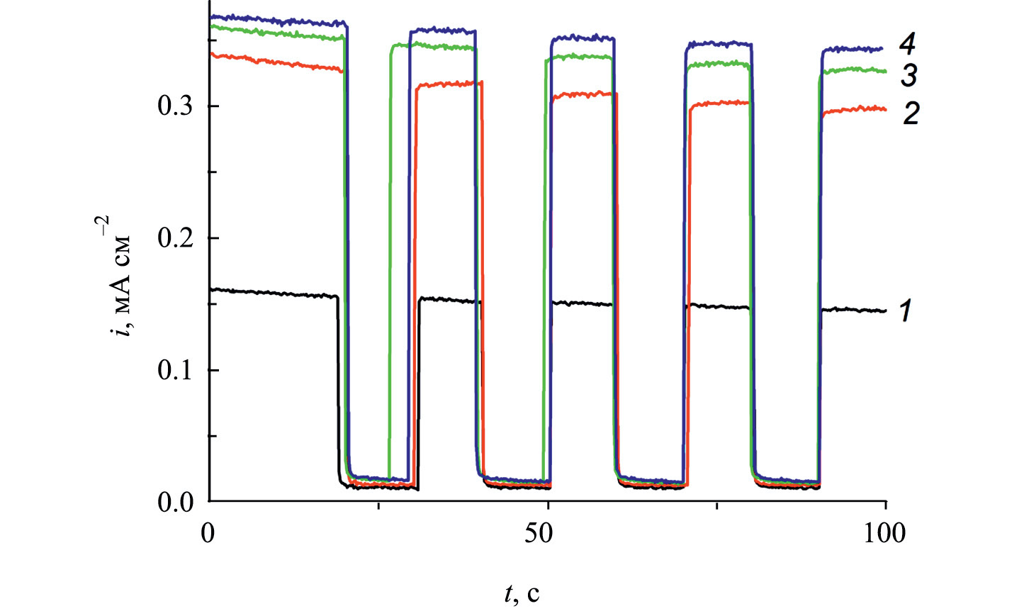
На рис. 3 в режиме свет–темнота представлены поляризационные кривые фотоэлектроокисления воды, метанола, этиленгликоля и глицерина из водного раствора 0.5 М Na2SO4 на образцах фотоанодов WO3(25 мин)/FTO и WO3(50 мин)/FTO. Видно, что фототок растет при переходе от WO3(25 мин)/FTO к WO3(50 мин)/FTO, что можно объяснить увеличением толщины пленки WO3. Для всех исследованных органических субстратов наблюдался сдвиг в отрицательную сторону хорошо выраженной волны прямого фотоэлектрохимического окисления (кривые 2, 3 и 4 на рис. 3), по сравнению с фоновой кривой (кривая 1 на рис. 3). Видно, что ток в темновых условиях практически не зависит от состава раствора, величины потенциала и составляет порядка 10 мкА/см2. При включении освещения появляется фототок, который сильно возрастает по мере сдвига потенциала в анодную сторону и зависит от природы деполяризатора. Фототок связан с появлением потока дырок к границе электрод/раствор, способных окислять воду и исследованные спирты со значительным снижением перенапряжения. Для фотоанода WO3(50 мин)/FTO фототок при потенциале 1.23 В (относительно ОВЭ) в растворах, содержащих 20% метанола, 20% этиленгликоля или 20% глицерина, соответственно в 1.8, 2.1 или 2.25 раза выше по сравнению с таковым в 0.5 М Na2SO4. Аналогичный рост фототока в зависимости от природы деполяризатора наблюдается также на стационарных кривых тока от времени при фиксированном потенциале электрода (рис. 4). Наблюдаемое увеличение фототока указывает на ускорение реакции фотоэлектроокисления в ряду: H2O < MeOH < C2H2(OH)2 < C3H5(OH)3. Аналогичная последовательность роста фототока в зависимости от природы деполяризатора была получена нами для фотоанодов на основе гематита [42–46], который, как и WO3, является среднезонным полупроводником, проявляющим фотоактивность в видимой части солнечного спектра. В [42–46] было показано, что с ростом количества адсорбционных мест при переходе от одно к 2х и 3х-атомным спиртам растут константы скорости окисления спиртов, что снижает рекомбинационные потери и способствует росту фототока.
Рис. 3. Вольтамограммы пленочных фотоанодов WO3(25 мин)/FTO (а) и WO3(50 мин)/FTO (б), полученные в темновых условиях и при освещении видимым светом с плотностью мощности 100 мВт cм−2 в водных растворах: (1) 0.5 M Na2SO4; (2) 0.5 M Na2SO4 + 20% CH3OH; (3) 0.5 M Na2SO4 + 20% C2H4(OH)2; и (4) 0.5 M Na2SO4 + 20% C3H5(OH)3. Скорость сканирования потенциала 10 мВс–1.
Рис. 4. Транзиенты фототоков, полученные при потенциале E = 0.6 В отн. Ag/AgCl пленочного фотоанода WO3(50 мин)/FTO в темновых условиях и при освещении видимым светом с плотностью мощности 100 мВт cм−2 в водных растворах: (1) 0.5 M Na2SO4; (2) 0.5 M Na2SO4 + 20% CH3OH; (3) 0.5 M Na2SO4 + 20% C2H4(OH)2; и (4) 0.5 M Na2SO4 + 20% C3H5(OH)3.
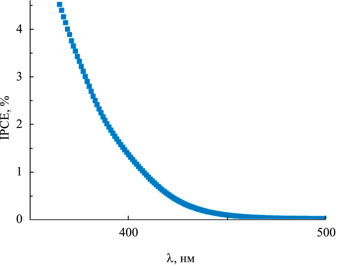
На рис. 5 представлена зависимость эффективности преобразования падающего фотона в ток (IPCE%) от длины волны монохроматического света (λ) для WO3(50 мин)/FTO в растворе 0.5 M Na2SO4 + 20% C3H5(OH)3. Видно, что фототок генерируется видимым светом с длиной волны 390–450 нм. При длинах волн выше 450 нм фотоактивность WO3(50 мин)/FTO отсутствует. IPCE% (λ) образца WO3(50 мин)/FTO хорошо коррелирует с его кривой поглощения (рис. 2а). Расширение фотоактивности в сторону больших длин волн возможно путем модификации поверхности пленки WO3 различными промотирующими добавками. Такие системы в дальнейшем планируется синтезировать и исследовать с целью повышения эффективности фотоэлектроокисления ряда органических деполяризаторов.
Рис. 5. IPCE% спектр пленочного фотоанода WO3(50 мин)/FTO при потенциале E = 0.7 В в водном растворе 0.5 M Na2SO4 + 20% C3H5(OH)3.
Для фотоанода WO3(50 мин)/FTO при 0.7 В (относительно Ag/AgCl) монохроматическое облучение в видимой области света при λ = 407 нм (с мощностью 14 мВт/см2) давало в растворах 0.5 M Na2SO4 и 0.5 M Na2SO4 + 20% C3H5(OH)3 плотность фототока 63.3 и 102.8 мкА/см2 соответственно. Такой относительный рост фототока при добавке C3H5(OH)3 согласуется с данными рис. 3 при освещении WO3(50 мин)/FTO имитатором солнечного света. Достаточно высокая фотоактивность образца при облучении монохроматическим светом с λ = 407 нм позволила с хорошей точностью провести измерения IMPS и оценить влияние рекомбинационных потерь на работоспособность фотоанода.
Приведенные на рис. 6 данные IMPS показывают, что в растворе фонового электролита пленки WO3 характеризуются невысокими рекомбинационными потерями по сравнению с пленками гематита [42–46]. Это видно по слабому загибу IMPS в первом квадранте. Такой результат согласуется с повышенной длиной диффузии дырок (~150 нм) в пленке WO3 по сравнению с α-Fe2O3 (2–4 нм) и с хорошими транспортными характеристиками электронов (около 12 см2 В−1 с−1) [1–3]. Из рис. 6 также видно, что при добавке 20% C3H5(OH)3 в фоновый электролит загиб IMPS в 1 квадранте практически исчезает, что указывает на подавление рекомбинационных потерь этим деполяризатором. Таким образом, для пленки WO3 (при E = 0.7 В) константа скорости рекомбинации электронно-дырочных пар в водном растворе 0.5 M Na2SO4 не велика и снижается при добавке C3H5(OH)3.
Рис. 6. IMPS-зависимости для пленочного фотоанода WO3(50 мин)/FTO при потенциале 0.7 В в водных растворах: (1) 0.5 M Na2SO4; (2) 0.5 M Na2SO4 + 20% C3H5(OH)3. Освещение монохроматическим светом 407 нм. Мощность освещения 14 мВт см−2.
Изменение природы деполяризатора влияет на величину фототока как через изменение константы скорости рекомбинации, так и через изменение константы скорости окисления деполяризатора. На рис. 6 фототок при отсутствии рекомбинационных потерь характеризуется точкой пересечения IMPS c осью Х (точки а и б). Из рис. 6 видно, что значение этого фототока значительно растет при переходе от фонового электролита (точка а) к раствору 0.5 M Na2SO4 + 20% C3H5(OH)3 (точка б). Это указывает на более высокую константу скорости фотоэлектроокисления C3H5(OH)3 по сравнению с водой. В 20% растворах молярная концентрация спиртов быстро снижается при переходе от MeOH к C2H2(OH)2 и далее к C3H5(OH)3, что могло приводить к снижению плотности фототока. Наблюдаемый на рис. 3 рост плотности фототока в последовательности MeOH < C2H2(OH)2 < C3H5(OH)3 можно связать только с ростом в той же последовательности константы их скорости окисления. Такой результат можно объяснить увеличением количества адсорбционных мест на поверхности фотоанода по мере увеличения количества OH-групп в молекуле спирта.
ФИНАНСИРОВАНИЕ
Спектры поглощения, спектры КР и дифрактограммы наноразмерных пленок WO3 получены на оборудовании ЦКП ФМИ ИФХЭ РАН. Работа выполнена в рамках госзадания ИФХЭ РАН (Тема 47.23).
About the authors
В. В. Емец
Институт физической химии и электрохимии им. А.Н. Фрумкина РАН (ИФХЭ)
Author for correspondence.
Email: victoremets@mail.ru
Russian Federation, Москва
В. А. Гринберг
Институт физической химии и электрохимии им. А.Н. Фрумкина РАН (ИФХЭ)
Email: victoremets@mail.ru
Russian Federation, Москва
А. А. Аверин
Институт физической химии и электрохимии им. А.Н. Фрумкина РАН (ИФХЭ)
Email: victoremets@mail.ru
Russian Federation, Москва
А. А. Ширяев
Институт физической химии и электрохимии им. А.Н. Фрумкина РАН (ИФХЭ)
Email: victoremets@mail.ru
Russian Federation, Москва
References
- Valentin C. Di, Pacchioni G. // Acc. Chem. Res. 2014. V. 47. № 11. P. 3233–3241.
- Mi Q., Zhanaidarova A., Brunschwig B.S. et al. // Energy Environ. Sci. 2012. V. 5. P. 5694–5700.
- Huang Z.F., Song J., Pan L. et al. // Adv. Mater. 2015. V. 27. P. 5309–5327.
- Solarska R., Alexander B.D., Braun A. et al. // Electrochimica Acta. 2010. V. 55. P. 7780–7787.
- Ng C., Ye C.H., Ng Y.H., Amal R. // Crystal Growth & Design. 2010. V. 10. P. 3794–3801.
- Amano F., Li D., Ohtani B. // Chem. Comm. 2010. V. 46. P. 2769–771.
- Yang B., Li H.J., Blackford M. et al. // Curr. Appl. Phys. 2006. V. 6. P. 436–439.
- Sun Y., Murphy C.J., Reyes-Gil K.R. et al. // Int. J. Hydrogen Energy. 2009. V. 34. P. 8476–8484.
- Cole B., Marsen B., Miller E. et al. // J. Phys. Chem. C. 2008. V. 112. P. 5213–5220.
- Wang H., Quan X., Zhang Y., Chen S. // Nanotechnol. 2008. V. 19. P. 065704.
- Fulop G.F., Taylor R.M. // Annu Rev. Mater. Sci. 1985. V. 15. P. 197–210.
- Kwong W.L., Savvides N., Sorrell C.C. // Electrochimica Acta. 2012. V. 75. P. 371–380.
- Baeck S.H., Jaramillo T., Stucky G.D., McFarland E.W. // Nano Lett. 2002. V. 2. P. 831–834.
- Soliman H.M.A., Kashyout A.B., El Nouby M.S. et al. // J. Mater. Sci-Mater. Electron. 2010. V. 21. P. 1313–1321.
- Deepa M., Srivastava A.K., Agnihotry S.A. // Acta Mater. 2006. V. 54. P. 4583–4595.
- Deepa M., Srivastava A.K., Saxena T.K., Agnihotry S.A. // Appl. Surface Sci. 2005. V. 252. P. 1568–1580.
- Wentworth W.E., Chen P.J. // Solar Energy. 1994. P. 52253–52263.
- Martinez-de la Cruz A., Martinez D.S., Cuellar E.L. // Solid State Sci. 2010. V. 12. P. 88–94.
- Kwong W.L., Qiu H., Nakaruk A. et al. // Energy Procedia. 2013. V. 34. P. 617–626.
- Sayama K., Hayashi H., Arai T. et al. // Appl. Catal. B-Environ. 2010. V. 94. P. 150–157.
- Liu Y., Ohko Y., Zhang R.Y. et al. // J. Hazard. Mater. 2010. V. 184. P. 386–391.
- Kim J., Lee C.W., Choi W. // Environ. Sci. Technol. 2010. V. 44. P. 6849–6854.
- Sun S., Wang W., Zeng S. et al. // J. Hazard. Mater. 2010. V. 178. P. 427–433.
- Jansson I., Yoshiri K., Hori H. et al. // Appl. Catal. A-Gen. 2016. V. 521. P. 208–219.
- Ghoreishi K.B., Asim N., Ramli Z.A. et al. // J. Porous Mater. 2016. V. 23 P. 629–637.
- Sudrajat H., Babel S. // Sol. Energ. Mat. Sol. C. 2016. V. 149. P. 294–303.
- Dozzi M.V., Marzorati S., Longhi M. et al. // Appl. Catal. B-Environ. 2016. V. 186. P. 157–165.
- Alexander B.D., Kulesza P.J., Rutkowska I. et al. // J. Mater. Chem. 2008. V. 18. P. 2298–2303.
- Solarska R., Jurczakowski R., Augustynski J. // Nanoscale. 2012. V. 4. P. 1553–1556.
- Sarnowska M., Bienkowski K., Barczuk P.J. et al. // Adv. Energy Mater. 2016. P. 1600526.
- Feng X., Chen Y., Qin Z. et al. // Appl. Mater. Interfaces. 2016. V. 8. P. 18089–18096.
- Fabrega C., Murcia-Lopez S., Monllor-Satoca D. et al. // Appl. Catal. B-Environ. 2016. V. 189. P. 133–140.
- Hu C., Kelm D., Schreiner M. et al. // Chem. Sus. Chem. 2015. V. 8. P. 4005–4015.
- Yang J., Liao W., Liu Y. et al. // Electrochimica Acta. 2014. V. 144. P. 7–15.
- Tsarenko A., Gorshenkov M., Yatsenko A. et al. // ChemEngineering. 2022. V. 6. P. 31.
- Raptisa D., Dracopoulos V., Lianosa P. // Journal of Hazardous Materials. 2017. V. 333. P. 259–264.
- Yu J., González-Cobos J., Dappozze F. et al. // Applied Catalysis B: Environmental. 2022. V. 318. P. 121843.
- McCrory C.C.L., Jung S. et al. // J. AM. Chem. Soc. 2015. V. 137. P. 4347–4357.
- Liu Y., Li J., Li W. et al. // Electrochimica Acta. 2016. V. 210. P. 251–260.
- Pauporte T. // J. Electrochem. Soc. 2002. V. 149. P. C539–C545.
- Daniel M.F., Desbat B., Lassegues J.C. et al. // J. Solid State Chem. 1987. V. 67. P. 235–247.
- Grinberg V.A., Emets V.V., Mayorova N.A. et al. // Russ. J. Electrochem. 2022. V. 58. P. 667–675.
- Grinberg V.A., Emets V.V., Mayorova N.A. et al. // Catalysts. 2022. V. 12. P. 1243.
- Grinberg V.A., Emets V.V., Mayorova N.A. et al. // Int. J. Mol. Sci. 2023. V. 24. P. 14046.
- Grinberg V.A., Emets V.V., Modestov A.D. et al. // Coatings. 2023. V. 13. P. 1080.
- Grinberg V.A., Emets V.V., Modestov A.D. et al. // Catalysts. 2023. V. 13. P. 1397.
Supplementary files








