Analysis of the SF6 Phase Equilibrium Line Based on Scale Theory and the Clausius–Clapeyron Equation
- Authors: Kudryavtseva I.V.1, Rykov S.V.2, Rykov V.A.1, Ustyuzhanin E.E.3
-
Affiliations:
- ITMO University
- Military Institute (Engineering and Technical), Khrulev Military Academy of Logistics
- National Research University MEI
- Issue: Vol 61, No 4 (2023)
- Pages: 514-524
- Section: Articles
- URL: https://ogarev-online.ru/0040-3644/article/view/232741
- DOI: https://doi.org/10.31857/S0040364423030158
- ID: 232741
Cite item
Full Text
Abstract
A system of mutually consistent equations describing the pressure
, vapor density
, and liquid density
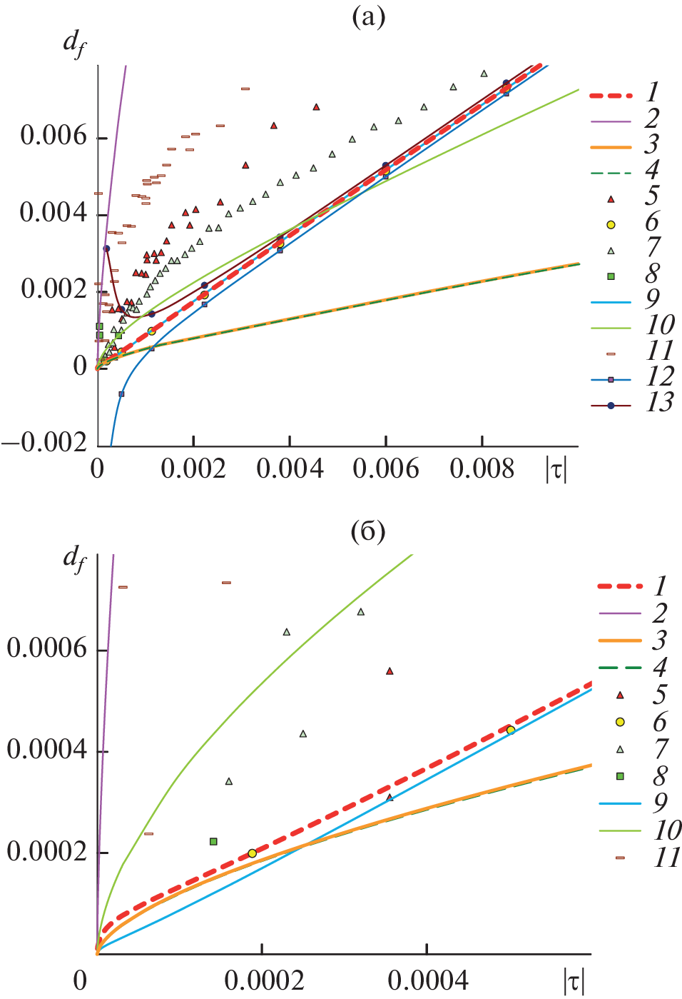
on the phase equilibrium line of technically important substances in the range from the triple to critical points has been proposed. At the stage of development of this system, the following have been considered: (a) the features of the behavior of a number of properties ( is the average diameter of the saturation line, and
is the order parameter) in the critical region; (b) some concepts of the scale theory of critical phenomena and renormalization group theory, which was adapted by Wang L. et al. (2013) for substances with a given molecular structure, including SF6; (c) the Clausius–Clapeyron equation, in which the “apparent” vaporization heat
is used instead of the vaporization heat
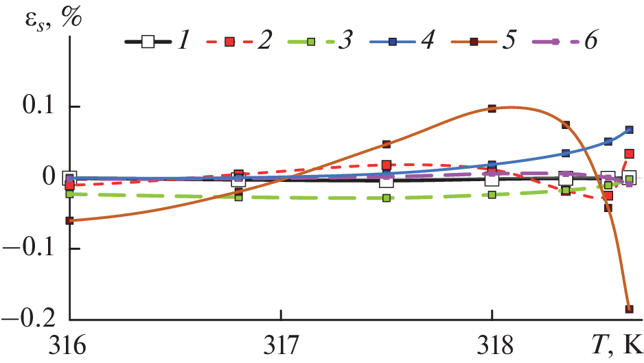
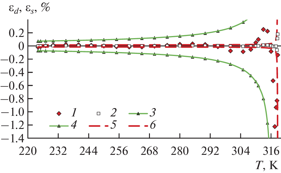
. At the stage of approbation of this system of equations, a method for calculating the adjustable coefficients included in this system using the example of SF6, for which precision data on the thermal properties including the experimental () data are available, has been proposed. Using the proposed technique, the coefficients of the system of equations have been determined using the precision data for SF6 and the calculated values of the SF6 properties in a given temperature range have been obtained. The uncertainty of the calculated data has been statistically analyzed; in particular, the average squared deviations of the experimental () data from the corresponding equations have been found. It has been shown that the proposed system describes the listed properties with less uncertainty than that of the properties corresponding to the original equations of Funke et al. (2001). The temperature dependence
of the proposed model satisfactorily agrees with the model
developed by Wang et al. (2013) for the SF6 critical region
About the authors
I. V. Kudryavtseva
ITMO University
Email: togg1@yandex.ru
St. Petersburg, Russia
S. V. Rykov
Military Institute (Engineering and Technical), Khrulev Military Academy of Logistics
Email: togg1@yandex.ru
St. Petersburg, Russia
V. A. Rykov
ITMO University
Email: togg1@yandex.ru
St. Petersburg, Russia
E. E. Ustyuzhanin
National Research University MEI
Author for correspondence.
Email: togg1@yandex.ru
Moscow, Russia
References
- Weiner J., Langley K.H., Ford Jr. N.C. Experimental Evidence for a Departure from the Law of the Rectilinear Diameter // Phys. Rev. Lett. 1974. V. 32. P. 879.
- Pestak M.W., Goldstein R.E., Chan M.H.W., de Bruyn J.R., Balzarini D.A., Ashcroft N.W. Three-body Interactions, Scaling Variables, and Singular Diameters in the Coexistence Curves of Fluids // Phys. Rev. B. 1987. V. 36. P. 599.
- Wang L., Zhao W., Wu L., Li L., Cai J. Improved Renormalization Group Theory for Critical Asymmetry of Fluids // J. Chem. Phys. 2013. V. 139. 124103.
- Воробьев В.С., Устюжанин Е.Е., Очков В.Ф., Шишаков В.В., Тун Аунг Ту Ра, Рыков В.А., Рыков С.В. Исследование границы фазового перехода для C6F6 и SF6 в условиях микрогравитации // ТВТ. 2020. Т. 58. № 3. С. 355.
- Funke M., Kleinrahm R., Wagner W. Measurement and Correlation of the (p, ρ, T) Relation of Sulphur Hexafluoride (SF6). II. Saturated-liquid and Saturated-vapour Densities and Vapour Pressures Along the Entire Coexistence Curve // J. Chem. Thermodyn. 2001. V. 34. P. 735.
- Kudryavtseva I.V., Rykov V.A., Rykov S.V., Ustyuzhanin E.E. A Model System of the Liquid Density, the Gas Density and the Pressure on the Saturation Line of SF6 // J. Phys.: Conf. Ser. 2019. V. 1385. 012010.
- Wagner W. New Vapour Pressure Measurements for Argon and Nitrogen and a New Method for Establishing Rational Vapour Pressure Equations // Cryogenics. 1973. V. 13. P. 470.
- Rykov S.V., Kudryavtseva I.V., Rykov V.A., Ustyuzhanin E.E., Ochkov V.F. Analysis of the Saturation Line on the Basis of Clapeyron–Clausius and Gibbs–Duhem Equations // J. Phys.: Conf. Ser. 2019. V. 1147. 012017.
- Gilgen R., Kleinrahm R., Wagner W. Measurements of the (Pressure, Density, Temperature) Relation of Sulphur Hexafluoride (SF6) in the Homogeneous Region at Temperatures from 321.15 K to 333.15 K and at Pressures up to 8 MPa and on the Coexistence Curve at Temperatures from 288.15 K to 315.15 K // J. Chem. Thermodyn. 1992. V. 24. P. 953.
- Vorob’ev V.S., Rykov V.A., Ustyuzhanin E.E., Shishakov V.V., Popov P.V., Rykov S.V. Comparison of the Scaling Models for Substance Densities Along Saturation Line // J. Phys.: Conf. Ser. 2016. V. 774. 012017.
- Kolobaev V.A., Popov P.V., Kozlov A.D., Rykov S.V., Kudryavtseva I.V., Rykov V.A., Sverdlov A.V., Ustyuzhanin E.E. Methodology for Constructing the Equation of State and Thermodynamic Tables for a New Generation Refrigerant // Meas. Tech. 2021. V. 64. P. 109.
- Vorobev V.S., Ochkov V.F., Rykov V.A., Rykov S.V., Ustyuzhanin E.E., Pokholchenko V.A. Development of Combined Scaling Models for Liquid and Gas Densities at the Saturation Line: Structures and Numerical Data for SF6 // J. Phys.: Conf. Ser. 2019. V. 1147. 012016.
- Форсайт Дж., Малькольм Н., Моулер К. Машинные методы математических вычислений. М.: Мир, 1980. 280 с.
- Hurly J.J., Defibaugh D.R., Moldover M.R. Thermodynamic Properties of Sulfur Hexafluoride // Int. J. Thermophys. 2000. V. 21. P. 739.
- Berg J., Wagner Z. Vapour–Liquid Equilibrium in the Sulphur Hexafluoride–n-pentane System at High Pressure // Fluid Phase Equilib. 1990. V. 54. P. 35.
- Biswas S.N., Ten Seldam C.A. Determination of the Coexistence Curve of Sulfur Hexafluoride from Isochoric Intercepts // Fluid Phase Equilib. 1989. V. 47. P. 67.
- Biswas S.N., Trappeniers N.J., Hoogland J.H.B. PVT Properties of Sulfur–Hexafluoride in the Gas–Liquid Critical Region // Physica A. 1984. V. 126. P. 384.
- Mears W.H., Rosenthal E., Sinka J.V. Physical Properties and Virial Coefficients of Sulfur Hexafluoride // J. Phys. Chem. 1969. V. 73. P. 2254.
- Clegg H.P., Rowlinson J.S., Sutton J.R. The Physical Properties of Some Fluorine Compounds and Their Solutions // Trans. Faraday Soc. 1955. V. 51. P. 1327.
- Miller H.C., Verdelli L.S., Gall J.F. Some Physical Properties of Sulfur Hexafluoride // Ind. Eng. Chem. 1951. V. 43. P. 1126.
- Schumb W.C., Gamble E.L. The Preparation of Sulfur Hexafluoride and Some of Its Physical Properties // J. Am. Chem. Soc. 1930. V. 52. P. 4302.
- Tison J.K., Hunt E.R. Self-diffusion, Spin-lattice Relaxation, and Density of SF6 near the Critical Point // J. Chem. Phys. 1971. V. 54. P. 1526.
- Atack D., Schneider W.G. The Coexistence Curve of Sulfur Hexafluoride in the Critical Region // J. Phys. Chem. 1951. V. 55. P. 532.
- Otto J., Thomas W. Thermische Zustandsgrößen von Schwefelhexafluorid // Zeitschrift für Physikalische Chemie. 1960. Bd. 23. S. 84.
- Zhou Z., Cai J., Hu Y. A Self-consistent Renormalisation Group Theory for Critical Asymmetry of One-component Fluids // Molecular Physics. 2022. V. 120. P. e1987541.
- Ustyuzhanin E.E., Shishakov V.V., Abdulagatov I.M., Popov P.V., Rykov V.A., Frenkel M.L. Scaling Models of Thermodynamic Properties on the Coexistence Curve: Problems and Some Solutions // Russ. J. Phys. Chem. B. 2012. V. 6. № 8. P. 912.
- Guder C., Wagner W. A Reference Equation of State for the Thermodynamic Properties of Sulfur Hexafluoride (SF6) for Temperatures from the Melting Line to 625 K and Pressures up to 150 MPa // J. Phys. Chem. Ref. Data. 2009. V. 38. P. 33.
Supplementary files









