Model of Extraction from a Pore into the Ambient Space
- Authors: Aleksandrova L.Y.1, Moshinski A.I.1, Sorokin V.V.1, Turmanidze G.N.1
-
Affiliations:
- St. Petersburg State Chemical Pharmaceutical University
- Issue: Vol 57, No 2 (2023)
- Pages: 194-201
- Section: Articles
- Published: 01.03.2023
- URL: https://ogarev-online.ru/0040-3571/article/view/138445
- DOI: https://doi.org/10.31857/S0040357123020033
- EDN: https://elibrary.ru/EITWJC
- ID: 138445
Cite item
Full Text
Abstract
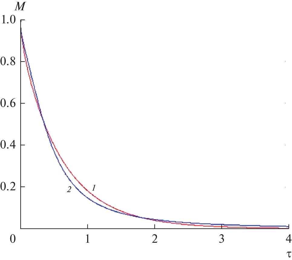
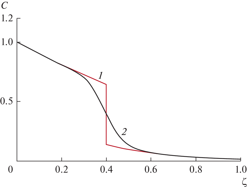
The problem of extraction a target component from a cylindrical pore is studied. The solution of this problem is used as a basis for the mathematical model of mass transfer in a porous medium. The proposed model is applicable for the description of a number of processes, in particular, extraction and sediment washing. Some graphical illustrations explaining the process of washing within the proposed model are given.
About the authors
L. Yu. Aleksandrova
St. Petersburg State Chemical Pharmaceutical University
Email: pisce-capricorn@inbox.ru
197022, St. Petersburg, Russia
A. I. Moshinski
St. Petersburg State Chemical Pharmaceutical University
Email: pisce-capricorn@inbox.ru
197022, St. Petersburg, Russia
V. V. Sorokin
St. Petersburg State Chemical Pharmaceutical University
Email: pisce-capricorn@inbox.ru
197022, St. Petersburg, Russia
G. N. Turmanidze
St. Petersburg State Chemical Pharmaceutical University
Author for correspondence.
Email: pisce-capricorn@inbox.ru
197022, St. Petersburg, Russia
References
- Аксельруд Г.А., Лысянский В.М. Экстрагирование (система твердое тело-жидкость). М.: Химия, 1974.
- Романков П.Г., Курочкина М.И. Экстрагирование из твердых материалов. Л.: Химия, 1983.
- Бабенко Ю.И., Иванов Е.В. Экстрагирование из капилляра с переменным коэффициентом диффузии // Теор. осн. хим. технол. 2008. Т. 42. № 4. С. 355.
- Ганин П.Г., Маркова А.В., Мошинский А.И., Рубцова Л.Н., Сорокин В.В. Расчет выхода вещества из пористой системы при переменном коэффициенте диффузии // Теор. осн. хим. технол. 2020. Т. 54. № 5. С. 565.
- Кокотов Ю.А., Золотарев П.П., Елькин Г.Е. Теоретические основы ионного обмена. Сложные ионообменные системы. Л.: Химия, 1986.
- Ромм Е.С. Структурные модели порового пространства горных пород. Л.: Недра, 1985.
- Развитие исследований по теории фильтрации в СССР 1917–1967) / Под ред. П.Я. Полубариновой-Кочиной и др. М.: Наука, 1969.
- Han C.D., Bixler H.J. Washing of the liquid Retained by Granular Solids // Am. Inst. Chem. Eng. J. 1967. V. 13. № 6. P. 1058.
- Turner G.A. The frequency response of some illustrative models of porous media // Chem. Eng. Sci. 1959. V. 10. № 1. P. 14.
- Aris R. Diffusion and reaction in flow system of Turners’ stracture // Chem. Eng. Sci. 1959. V. 10. № 1/2. P. 80.
- Буевич Ю.А. Проблемы переноса в дисперсных средах // Тепломассообмен ММФ. Проблемные доклады. Секция 4, 5. Минск, 1988. С. 100.
- Бондаренко А.Г., Колобашкин В.М., Кудряшов Н.А. Диффузия и адсорбция радиоактивного газа в пористой среде // Изв. АН СССР. Механика жидкости и газа. 1976. № 5. С. 85.
- Бабенко Ю.И. Иванов Е.В. Экстрагирование из тела с бидисперсной пористой структурой // Теор. осн. хим. технол. 2009. Т. 43. № 4. С. 408.
- Мошинский А.И. Математическая модель тепломассопереноса в бидисперсном пористом материале // Прик. мех. техн. физ. 2009. Т. 50. № 5. С. 121.
- Мошинский А.И. Описание начальной стадии процессов пропитки и экстрагирования на основе бидисперсной модели // Теор. осн. хим. технол. 2012. Т. 46. № 1. С. 94.
- Мошинский А.И. Извлечение вещества из пористого тела в движущуюся жидкость // Прик. мех. техн. физ. 2019. Т. 60. № 4. С. 100.
- Мошинский А.И. Тепломассоперенос в пористом материале при учете релаксации потока массы // Мат. модел. 2015. Т. 27. №4. С. 97.
- Мошинский А.И. Математическая модель пропитки и экстрагирования в случае бидисперсного пористого материала // Теор. осн. хим. технол. 2009. Т. 43. № 4. С. 401.
- Долинский А.А. Использование принципа дискретно-импульсного ввода энергии для создания эффективных энергосберегающих технологий // Инж.-физ. ж. 1996. Т. 69. № 6. С. 885.
- Мошинский А.И., Иванов Е.В. Фильтрация жидкости в пористой частице под воздействием импульсов давления на локальных участках ее поверхности // Теор. осн. хим. технол. 2008. Т. 42. № 2. С. 160.
- Абиев Р.Ш., Островский Г.М. Моделирование процесса экстрагирования из капиллярно-пористой частицы с бидисперсной структурой // Теор. осн. хим. технол. 2001. Т. 35. № 3. С. 270.
- Абиев Р.Ш. Исследование процесса экстрагирования из капиллярно-пористой частицы с бидисперсной структурой // Журн. прикл. химии. 2001. Т. 74. № 5. С. 754.
- Малышев Р.М., Кутепов А.М., Золотников А.Н. и др. Влияние наложения поля низкочастотных колебаний на эффективность экстрагирования и математическая модель процесса // Докл. РАН. 2001. Т. 381. № 6. С. 800.
- Мошинский А.И. Влияние пульсационного движения жидкости в бидисперсной пористой среде на распространение в ней вещества // Изв. РАН. Механика жидкости и газа. 2010. № 6. С. 109.
- Абиев Р. Ш. Вычислительная гидродинамика и теплообмен. Введение в метод конечных разностей. Учебное пособие. СПб. Изд-во НИИ Химия СПбГУ. 2002.
- Мошинский А.И. Эффективная диффузия динамически пассивной примеси в узких траншеях // Журн. прикл. мех. и техн. физ. 1987. № 3. С. 62.
- Лебедев Н.Н., Скальская И.П., Уфлянд Я.С. Сборник задач по математической физике. М.: ГИТТЛ, 1955.
- Малинецкий Г.Г. Математические основы синергетики: Хаос, структуры вычислительный эксперимент. 5-е изд. М.: Изд-во ЛКИ. 2007.
- Годунов С.К. Уравнения математической физики. М.: Наука, 1971.
- Мошинский А.И. Математическое моделирование химико-технологических и биотехнологических процессов. М.: Изд-во КНОРУС, 2021.
- Тихонов А.Н., Самарский А.А. Уравнения математической физики. М.: Наука, 1977.
- Мошинский А.И. Теория размерности в проблемах химической технологии. Saarbrücken: Lambert Academiс. 2017.
Supplementary files








