Fluctuations of correlation estimations in digital communications on the base of noise random signals with time Window
- Authors: Kalinin V.I.1, Byshevski-Konopko O.A.1
-
Affiliations:
- Frayzino branch Kotel’nikov Institute of Radio-engineering and Electronics of RAS
- Issue: Vol 69, No 1 (2024)
- Pages: 59-68
- Section: СТАТИСТИЧЕСКАЯ ФИЗИКА
- URL: https://ogarev-online.ru/0033-8494/article/view/259726
- DOI: https://doi.org/10.31857/S0033849424010044
- EDN: https://elibrary.ru/LADQJI
- ID: 259726
Cite item
Full Text
Abstract
A statistical analysis of correlation fluctuations during information transmission using spectrum spreading based on continuous noise signals with spectral modulation was carried out. Discrete information is introduced as a result of the interference of the reference noise signal and the delayed noise signal, which is modulated by binary symbols of opposite sign. A numerical calculation of correlation and spectral characteristics during information transmission in a channel with additive Gaussian white noise was carried out. An asymptotic limitation has been discovered for the deviation of correlation fluctuations due to intra-system interference. The possibility of reducing fluctuations of the correlation effect when transmitting information based on continuous noise signals with time windows is shown.
Full Text
ВВЕДЕНИЕ
Системы радиосвязи используют технологии расширения спектра для повышения помехоустойчивости при передаче дискретной информации с высокой скоростью в каналах, подверженных воздействию помех и многолучевому распространению [1–5]. Шумовые хаотические системы радиосвязи с расширением спектра характеризуются скрытой передачей информации в беспроводных каналах со сложными условиями распространения [6–11]. Сверхширокополосные (СШП) шумовые системы используют относительные методы передачи так, что в канал радиосвязи одновременно поступают информационный и опорный шумовые сигналы с разделением во времени, по частотному спектру или по ортогональным поляризациям [5, 12–14]. В шумовых системах с разделением сигналов во времени осуществляется суперпозиция между опорным шумовым сигналом и задержанным сигналом, умноженным на значение двоичных символов в потоке передаваемой информации [7]. Задержка информационного шумового сигнала производится в линии задержки на время, значительно превышающее время когерентности [12]. Спектральная плотность мощности суммарного шумового сигнала приобретает периодическую модуляцию по частоте, период которой обратно пропорционален сдвигу во времени информационного сигнала [14].
В процессе автокорреляционной обработки происходит обратное сжатие шумовых СШП-сигналов со спектральной модуляцией в полосу частот информационных символов с последующим выделением передаваемых сообщений [15, 16]. Альтернативным методом обработки шумовых сигналов со спектральной модуляцией является двойной спектральный анализ, в результате которого определяется корреляционный пик со сдвигом во времени, равным задержке информационного шумового сигнала [17, 18].
Энергия несущих шумовых сигналов изменяется случайным образом в потоке передаваемой информации. При исследовании помехоустойчивости шумовых систем передачи информации возникает проблема корреляционных оценок с нестационарными характеристиками [3, 19].
В данной работе выполнен статистический анализ нестационарных корреляционных оценок и показана возможность уменьшения флуктуаций корреляционного эффекта при передаче информации на основе шумовых СШП-сигналов с временными окнами.
1. ПЕРЕДАЧА ИНФОРМАЦИИ НА ОСНОВЕ СПЕКТРАЛЬНОЙ ИНТЕРФЕРЕНЦИИ
Передача дискретной информации производится на основе непрерывных шумовых сигналов со спектральной модуляцией [14]. От источника 1 в передатчике (рис. 1а) шумовые хаотические сигналы x(t) с равномерным спектром поступают на вход полосно-пропускающего фильтра 2 в диапазоне частот от нижней fн = 3100 МГц до верхней fв = 4100 МГц со средней частотой f₀ = 3600 МГц. Время когерентности шумового сигнала y(t) на выходе полосового фильтра обратно пропорционально его полосе пропускания Δf = 1000 МГц и составляет величину τс ≈ 1/Δf = 1 нс.
Рис. 1. Функциональные схемы передатчика (а) и приемника (б) в системе передачи информации с противоположными шумовыми сигналами: 1 – источник шумового сигнала; 2 – полосовой фильтр; 3, 4 – задержка; 5 – интегратор; 6 – пороговое устройство.
С выхода полосового фильтра в передатчике несущий сигнал y(t) разделяется на информационный и опорный каналы (см. рис. 1а). В информационном канале шумовой сигнал y(t) задерживается линией задержки 3 на время Т = 6 нс, которое превышает время его когерентности τc = 1 нс. Задержанный сигнал умножается на противоположные значения bₗ = ±1 информационных символов с номерами l = 1, 2, 3, …, N и поступает в виде на вход сумматора, на другой вход которого следует опорный сигнал y(t). В линейном сумматоре происходит суперпозиция между опорным сигналом и задержанным информационным сигналом в виде
(1)
При передаче информации относительным методом задержанный сигнал , модулированный противоположными символами, поступает в линию связи вместе с опорным сигналом y(t). Временная реализация суммарного шумового сигнала в линии связи не отличается по внешнему виду от флуктуационного шума в той же полосе частот (рис. 2).
Рис. 2. Временная реализация суммарного шумового сигнала в линии связи при передаче противоположных информационных битов.
Спектр мощности суммарного шумового сигнала модулирован периодической функцией в виде
(2)
где и – случайные оценки за время следования Тb битов для спектров мощности суммарного (1) и опорного y(t) сигналов соответственно.
В результате линейной суперпозиции (1) некогерентных между собой информационного и опорного y(t) сигналов, если задержка Т значительно превышает время когерентности и выполняется условие
или , (3)
спектральная плотность мощности (2) модулируется гармонической функцией в зависимости от частоты с периодом, равным . Из соотношений (3) вытекает условие Δf >> Fm. В полосе частот Δf шумового сигнала помещается много периодов Fm спектральной модуляции. Тонкая интерференционная картина в спектре (2) для суммарного шумового сигнала (1), поступающего в линию связи при передаче двоичных символов bₗ = ±1, показана на рис. 3а, 3б.
Рис. 3. Смещение интерференционной картины в спектре при передаче положительного “+1” (а) и отрицательного “ –1” (б) символов.
Из сравнения спектров на рис. 3а и 3б следует, что периодическая модуляция для спектра смещается на половину периода Fm/2 = 1/2Т = 83.33 МГц согласно выражению (2) при передаче противоположных символов bₗ = ±1.
Мощность суммарного шумового сигнала zₗ(t) определяется его дисперсией
где – коэффициент корреляции со сдвигом Т для несущего сигнала y(t). При выполнении условия (3) можно пренебречь величиной . Тогда мощность суммарного сигнала можно принять равной удвоенной мощности несущего сигнала y(t).
Поток двоичных символов bₗ = ±1 с периодом следования Тb занимает полосу частот Fb ≈ 1/Тb. В результате спектральной модуляции происходит расширение спектра информационных сообщений до полосы частот ∆f суммарного сигнала , поступающего в линию связи. Коэффициент расширения спектра задается отношением B = ∆f/Fb и составляет величину B = 1000 при передаче данных со скоростью Сb = 1/ Tb = 1 Мб/с на основе сигналов в полосе частот ∆f = 1000 МГц. Произведение полосы частот ∆f и длительности бита Tb определяет базу B = ∆fTb передаваемых сигналов, от величины которой зависит интенсивность корреляционных флуктуаций.
2. КОРРЕЛЯЦИОННЫЕ ОЦЕНКИ
Суммарный сигнал передается в канале связи с аддитивным гауссовым белым шумом (АГБШ) n(t). На входе приемника присутствует смесь передаваемых шумовых сигналов c помехой:
(4)
Мы рассматриваем АГБШ-помеху n(t) в той же полосе частот Δf, что и у опорного шумового сигнала y(t). Корреляционная функция для внешней помехи зависит от коэффициента корреляции Rn(τ) и мощности помехи. При выполнении условия (3) отношение сигнал/помеха в канале связи определяется в виде
(5)
Отношение (5) можно использовать для характеристики энергетической скрытности системы связи [5, 15]. Соотношение между q в канале (5) и отношением сигнал/помеха на один бит ( – спектральная плотность внешней помехи) дается в виде
В результате автокорреляционной обработки в приемнике (см. рис. 1б) за время следования Тb каждого бита осуществляется обратное сжатие спектра передаваемых шумовых сигналов со спектральной модуляцией в полосу частот Fb ≈ 1/Тb информационных сообщений. Длительность задержки 4 в корреляторе приемника соответствует задержке Т информационного сигнала в передатчике. Статистическая оценка на выходе интегратора в приемнике определяется в виде корреляционного интеграла:
(6)
где tₗ = t₀ + (l – 1)Tb – начальный момент времени при поступлении bₗ бита с номером l = 1, 2, 3, …, N. Характеристика (6) является случайной корреляционной оценкой, усредненной за время следования Tb каждого бита.
Корреляционный эффект (6) на выходе интегратора 5 для поступившего сигнала (4) при равных задержках в передатчике и приемнике вычисляется по выражению
(7)
Здесь и – случайные оценки, вычисленные за время Тb следования bₗ - бита, для корреляционных функций несущего шумового сигнала y(t) и помехи n(t) со сдвигом τ = 0, T, 2T:
(8)
Полезный эффект на выходе корреляционного приемника зависит от первого слагаемого в формуле (7), отвечающего случайной оценке для мощности несущего сигнала со сменой знака при поступлении противоположных битов bₗ = ±1.
Истинное значение корреляционного эффекта на выходе интегратора 5 определяется математическим ожиданием оценки
(9)
которое зависит от средней мощности шумового сигнала y(t). Смена знака для истинного значения (9), происходящая синхронно темпу следования битов bₗ = ±1, свидетельствует о возможности однозначного восстановления передаваемой информации в приемнике [2, 3]. Второе и третье слагаемые в формуле (7) являются случайными оценками автокорреляции и со сдвигом 2Т и Т для сигнала y(t). Собственные помехи в системе определяются суммой флуктуационных составляющих корреляционных оценок в формуле (7) для несущего сигнала y(t) за вычетом истинного значения в виде
(10)
которые зависят от информационной задержки Т и значения передаваемого символа bₗ = ±1 в потоке битов. Внутрисистемные помехи определяются флуктуациями мощности несущего шумового сигнала в сумме с флуктуациями корреляционных оценок и . Влияние внутрисистемных помех (10) с ненулевым средним значением приводит к случайному изменению и нестационарному смещению корреляционного эффекта (7) на выходе интегратора 5 в приемнике. Внутрисистемные помехи (10) оказывают маскирующее воздействие на приемник в течение всего сеанса передачи данных как в отсутствие, так и при наличии внешних помех в канале.
Четвертое слагаемое в соотношении (7) является случайной оценкой для корреляционной функции внешней помехи n(t) со сдвигом τ = Т. Полагаем, внешние помехи n(t) согласованы по спектру в той же полосе частот , что и для несущего шумового сигнала y(t). Для широкополосных помех n(t) с малым временем когерентности относительно задержки Т выполняется условие , подобное требованию (3) к задержке для информационного сигнала. В результате усреднения за время следования Тb каждого бита в корреляционном приемнике происходит эффективное подавление внешних помех до низкого уровня боковых выбросов со сдвигом Т для оценки корреляционной функции внешних помех.
При вычислении корреляционного интеграла (6) следует учитывать случайные оценки со сдвигом в виде
(11)
которые определяются интегралом от произведения шумового сигнала y(t) и внешней помехи n(t+τ) на интервале следования bₗ-бита. Мультипликативные оценки являются малыми случайными величинами с нулевым средним значением при условии статистической независимости шумового сигнала y(t) и внешней помехи n(t). Мультипликативные помехи в виде
(12)
определяются суммой оценок (11) и содержатся в правой части выражения (7).
Внешние и внутрисистемные помехи совместно с мультипликативными помехами приводят к возрастанию флуктуаций корреляционного эффекта на выходе приемника по мере увеличения скорости передачи данных Cb = 1/Tb.
3. ФЛУКТУАЦИИ КОРРЕЛЯЦИОННЫХ ОЦЕНОК
Флуктуации случайных оценок (7) приводят к ошибкам при измерении корреляционного эффекта на выходе приемника в шумовой системе радиосвязи. Ошибки при корреляционной обработке шумовых сигналов (4) разделяются на два вида. Ошибки первого вида возникают вследствие случайного разброса значений корреляционных оценок, измеренных по разным выборкам принимаемых шумовых сигналов за конечное время длительности Тb каждого бита bₗ. Носителями информации в системе связи являются широкополосные шумовые сигналы со спектральной модуляцией. По этой причине неизбежны случайные ошибки в процессе корреляционной обработки при переходе от одной выборки шумового сигнала к другой в потоке битов. Ошибки второго вида являются систематическими и появляются в виде нестационарного смещения корреляционного эффекта на выходе интегратора 5 в приемнике. Среднее значение корреляционного эффекта (7) вычисляется в виде математического ожидания:
(13)
Здесь первое слагаемое определяет истинное значение корреляционного эффекта при восстановлении бита bₗ; остальные слагаемые характеризуют фиксированное смещение корреляционной оценки (7) относительно истинного значения (9). Соотношение (13) справедливо при условии статистической независимости между несущим шумовым сигналом y(t) и аддитивной помехой n(t). Тогда мультипликативные составляющие (12) в формуле (7) обнуляются при усреднении по ансамблю. Смещение корреляционной оценки (7) в потоке битов bₗ определяется математическим ожиданием оценки (13) за вычетом истинного значения (9):
(14)
Нестационарное смещение (14) зависит от значения bₗ = ±1 поступающего бита и определяется боковыми выбросами корреляционных функций для несущего сигнала и помехи с аргументом, равным либо кратным информационной задержке Т. Мы полагаем АГБШ помеху n(t) в широкой полосе частот такой же, как для несущего сигнала y(t). Нестационарное смещение (14) уменьшается при увеличении информационной задержки относительно времени когерентности для несущего сигнала y(t) и для внешней помехи n(t). Смещение (14) сохраняется вследствие внутрисистемных помех (10) даже при отсутствии внешних помех в канале связи, когда слагаемое kn (Т) = 0.
4. ЧИСЛЕННОЕ МОДЕЛИРОВАНИЕ ШУМОВОЙ СИСТЕМЫ
Численное моделирование шумовой системы с различной скоростью передачи информации выполнено при использовании несущих шумовых СШП-сигналов двух видов: с прямоугольным спектром и с временным окном для уменьшения флуктуаций корреляционных оценок [22]. При формировании несущих сигналов в полосе Δf = 1000 МГц используются полоснопропускающие фильтры 2 (рис.1а) двух типов: с прямоугольной амплитудной частотной характеристикой (АЧХ) и с конечной импульсной (КИХ). Представление шумовых сигналов x(t) на входе и y(t) на выходе полосовых фильтров производится дискретными отсчетами x(k) и y(k), которые следуют во времени t(k) = kd с шагом d = 1/(8f₀) ≈ 0.035 нс, составляющим одну восьмую часть от периода колебаний на средней частоте f₀ = 3600 МГц.
Импульсная характеристика (ядро) идеального прямоугольного фильтра определяется в дискретном времени t(m) = md в виде разности функций [21]:
(15)
где Fн = fнd, Fв = fв d– нижняя и верхняя нормированные частоты в полосе пропускания фильтра. На рис. 4а представлен график ядра hp(m) из М = 256 дискретных отсчетов с высокими боковыми выбросами во временной области.
Рис. 4. Импульсная характеристика идеального фильтра (а) и полосового фильтра с конечной импульсной характеристикой (б); m – номер отсчета.
Коэффициенты h(m) конечной импульсной характеристики для полосового фильтра 2 (рис. 1а) вычисляются в результате перемножения ядра hp(m) с функцией временного окна w(m) по выражению
(16)
Для ограничения длины и сглаживания вредных пульсаций конечной импульсной характеристики (16) используется четырехзвенное окно Блэкмана–Харриса с функцией временного окна w(m) в виде [22]
(17)
где a0 = 0.35875, a1 = 0.48829, a2 = 0.14128, a3 = 0.01168. Импульсная характеристика, рассчитанная согласно (15)–(17) и построенная на рис. 4б для полосового фильтра с временным окном, ограничена по длительности, имеет низкий уровень боковых выбросов по сравнению с ядром на рис. 4а для идеального фильтра с такой же полосой пропускания. Длительность временного окна Td = Md = 8.88 нс превышает задержку T = 6 нс информационного сигнала и время его когерентности τc = 1нс. На выходе полосового фильтра формируется дискретный во времени шумовой сигнал в виде свертки на длине временного окна:
(18)
Каждый отсчет y(k) определяется суммой (18) из m = 1, 2,…, M отсчетов исходного сигнала x(k – m), взятых с весом h(m) в окне из М = 256 отсчетов.
Суммарный сигнал и внешняя помеха в канале связи представляются дискретными отсчетами:
(19)
Корреляционная оценка на выходе приемника вычисляется подобно интегралу (6) усреднением по дискретному времени t(k) = kd в виде суммы:
, (20)
где K = Tb/d – количество отсчетов с шагом d на длине Tb реализации принимаемого сигнала (19) при передаче каждого бита, L = T/d = 171 – количество отсчетов на времени T = 6 нс информационной задержки.
Среднее отклонение корреляционного эффекта на выходе интегратора 5 в приемнике относительно истинных значений в потоке двоичных битов bₗ = ±1 определяется усреднением по ансамблю в виде [21]
. (21)
Количество равновероятных по знаку битов в сообщении составляет N = 106.
5. ФЛУКТУАЦИОННЫЕ ХАРАКТЕРИСТИКИ
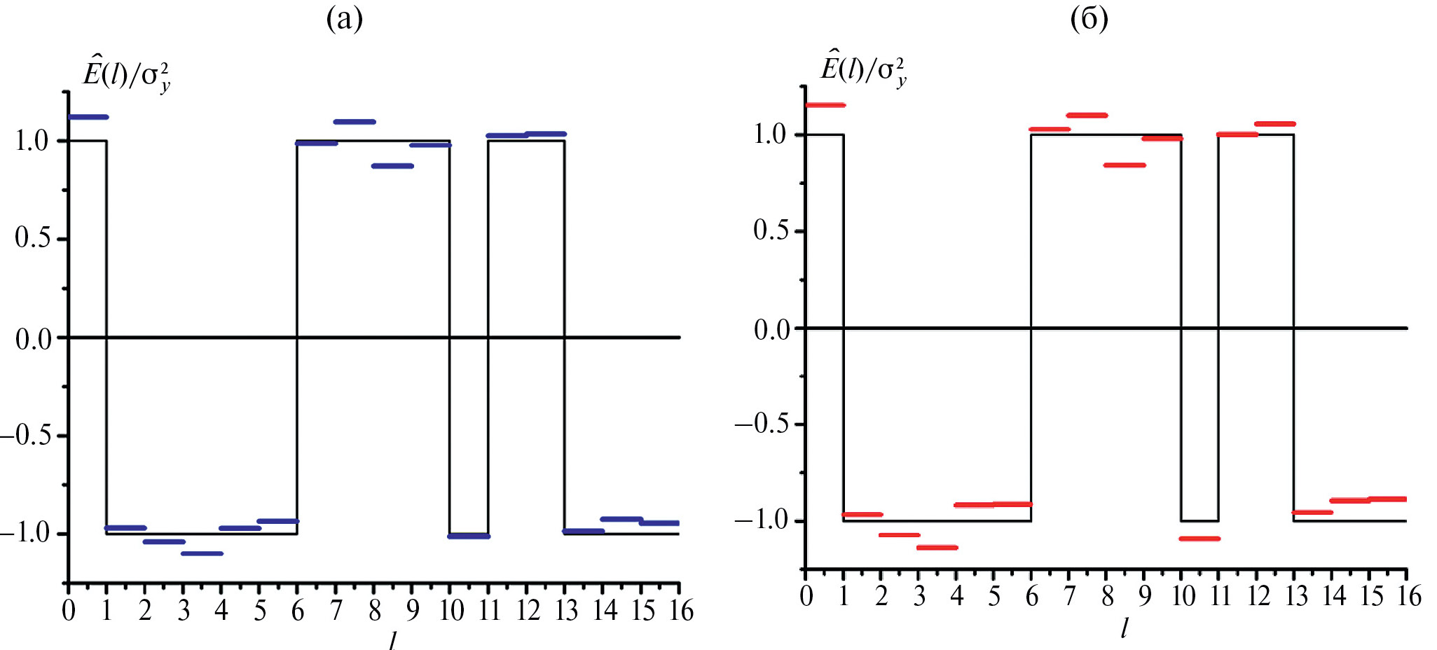
Случайные отклонения нормированного корреляционного эффекта на выходе интегратора в приемнике относительно истинных значений показаны на рис. 5а,5б при передаче противоположных битов bₗ = ±1 со скоростью С = 1 Мб/с на основе несущих шумовых СШП-сигналов с временными окнами.
Рис. 5. Флуктуации корреляционных оценок (жирные линии) относительно истинных значений в потоке битов bₗ = ±1 при отсутствии (а) и при воздействии (б) внешних помех q = 1; l – номер бита.
База несущих сигналов составляет B = ΔfTb = 1000. Влияние внутрисистемных помех (10) приводит к собственным флуктуациям корреляционного эффекта, девиация которых достигает величины при отсутствии внешних помех (рис. 5а). Корреляционные флуктуации возрастают при воздействии внешних помех в канале связи вследствие вклада от всех составляющих в правой части соотношения (7). Как показано на рис. 5б, сохраняется возможность уверенного восстановления информации, передаваемой в канале с внешними помехами, когда отношение сигнал/помеха в канале равно q = 0 дБ. В этом случае девиация случайных отклонений составляет величину .
Флуктуации корреляционного эффекта зависят от воздействия всех видов помех: внешних и внутрисистемных совместно с малыми мультипликативными . При условии (3) для передаваемых шумовых сигналов (1) и при выполнении подобного условия для внешней помехи n(t) нестационарное смещение (14) становится малым настолько, что им можно пренебречь при установлении порога в процессе восстановления передаваемой информации и принятии решения о значении бита . В этом случае порог 6 на выходе интегратора может принимать нулевое значение [15].
На рис. 6 представлены четыре семейства характеристик для нормированного среднего отклонения (девиации) в зависимости от отношения сигнал/помеха на входе приемника при различной базе несущих сигналов B = ΔfTb = 50, 100, 200, 1000. Полоса частот равна Δf = 1000 МГц для несущих сигналов с прямоугольным спектром и для сигналов с временными окнами. Внешняя шумовая помеха n(t) согласована по спектру с несущими сигналами y(t) в той же полосе частот Δf.
Повышение базы несущих сигналов от В = 50 до 1000 приводит к уменьшению девиации флуктуаций для корреляционных оценок. Верхнее семейство на рис. 6 вычислено для базы сигналов B = 50 и скорости передачи С = 20 Мб/с, два средних семейства – при значении B = 100, 200 и скорости С = 10 и 5 Мб/с, нижнее семейство для базы B = 1000 и скорости С = 1 Мб/с. В каждом семействе кривых на рис. 6 нижняя кривая отвечает несущим шумовым сигналам с временным окном, верхняя кривая соответствует сигналам с прямоугольным спектром. Сравнение характеристик на рис. 6 показывает, что использование несущих шумовых сигналов с временными окнами приводит к уменьшению флуктуаций корреляционного эффекта при большой базе В ≥ 100 сигналов. Выигрыш в отношении сигнал/помеха на входе приемника возрастает по мере увеличения базы так, что превышает q > 3 дБ при достижении базы В = 1000. При низкой базе B = 50 отсутствует выигрыш от использования сигналов с временными окнами.
Рис. 6. Девиация флуктуаций корреляционного эффекта в зависимости от отношения сигнал/помеха q в канале при различной базе B для сигналов с прямоугольным спектром (кривые c треугольниками) и сигналов с временным окном (кривые с кружочками): В = 50 (1), 100 (2), 500 (3), 1000 (4).
По мере увеличения отношения сигнал/помеха q в канале связи уменьшается девиация случайных отклонений , плавно приближаясь к асимптотическому уровню для каждой величины базы сигнала B = ΔfTb. Асимптотическое ограничение каждой из характеристик на рис. 6 при увеличении q происходит вследствие внутрисистемных помех (17) при полном отсутствии внешних помех в канале связи. При повышении базы несущих сигналов от В = 50 до 1000 асимптотический уровень для девиации флуктуаций снижается в четыре раза.Анализ флуктуаций корреляционных оценок с меняющимися во времени характеристиками представляет интерес при выборе оптимальных несущих сигналов в автокорреляционной шумовой системе передачи информации с расширением спектра [20, 21].
ЗАКЛЮЧЕНИЕ
Передача дискретной информации с расширением спектра производится относительным методом на основе интерференции между опорным шумовым сигналом и задержанным шумовым сигналом, модулированным по знаку противоположными информационными символами. Восстановление передаваемой информации в приемнике осуществляется в процессе автокорреляционной обработки суммарных шумовых сигналов со спектральной модуляцией за время следования каждого бита.
При передаче сообщений на основе широкополосных шумовых сигналов возникает проблема корреляционных оценок с изменяющимися во времени характеристиками. Флуктуации мощности несущих шумовых сигналов в потоке передаваемой информации совместно с воздействием внешних, внутрисистемных и мультипликативных помех приводят к случайным отклонениям и к нестационарным смещениям корреляционного эффекта на выходе приемника. Случайные отклонения возникают вследствие флуктуаций корреляционных оценок, измеренных по разным выборкам принимаемых шумовых сигналов за конечное время длительности бита. Нестационарные смещения оценок зависят от значения поступающего бита и определяются боковыми лепестками корреляционных функций для несущего сигнала и помехи с аргументом, равным или кратным информационной задержке.
Численное моделирование шумовой системы передачи информации с расширением спектра выполнено при использовании несущих шумовых сигналов двух видов: с прямоугольным спектром либо с временным окном. Передача информации на основе несущих шумовых сигналов с временными окнами позволяет существенно уменьшить интенсивность флуктуаций для корреляционных оценок при большой базе несущих сигналов, превышающей сто единиц. В этом случае возможно значительное улучшение отношения сигнал/помеха на входе приемника. Асимптотическое ограничение девиации корреляционных флуктуаций происходит вследствие внутрисистемных помех при увеличении отношения сигнал/помеха в канале.
Результаты анализа корреляционных флуктуаций могут быть полезны для расчета вероятностных характеристик скрытых шумовых систем беспроводной передачи информации с расширением спектра, предназначенных для применения в персональных локальных WPAN-сетях микроволнового и терагерцового диапазонов частот [5, 6].
Авторы заявляют об отсутствии конфликта интересов.
ФИНАНСИРОВАНИЕ РАБОТЫ
Работа выполнена в рамках государственного задания ИРЭ им. В.А. Котельникова РАН.
About the authors
V. I. Kalinin
Frayzino branch Kotel’nikov Institute of Radio-engineering and Electronics of RAS
Author for correspondence.
Email: val.kalinin@mail.ru
Russian Federation, Fryazino Moscow region, 141190
O. A. Byshevski-Konopko
Frayzino branch Kotel’nikov Institute of Radio-engineering and Electronics of RAS
Email: val.kalinin@mail.ru
Russian Federation, Fryazino Moscow region, 141190
References
- Феер K. Беспроводная цифровая связь: методы модуляции и расширения спектра. М.: Радио и связь, 2000.
- Kennedy M.P., Kolumban G., Kis G., Jako Z. // IEEE Trans. 2000. V. CS-I-47. № 12. P. 1673.
- Kolumban G. // IEEE Trans. 2000. V. CS-I-47. № 12. P. 1692.
- Назаров Л.Е., Зудилин А.С., Каевицер В.И., Смольянинов И.В. // РЭ. 2021. Т. 66. № 1. С. 62. https://doi.org/10.31857/s003384942101006x
- Narayanan R.M., Chuang J. // Electron. Lett. 2007. V. 43. № 22. Р. 1211.
- Bloch M.R. // IEEE Trans. 2016. V. IT-62. № 5. P. 2334. https://doi.org/10.1109/TIT.2016.2530089
- Калинин В.И. // Письма в ЖТФ. 2005. Т. 31. № 21. С. 58.
- Sobers T.V., Bash B.A., Guha S. et al. // IEEE Trans. 2017. V. WC-16. № 9. P. 6193. https://doi. org/10.1109/TWC.2017.2720736.
- Кузьмин Л.В., Гриневич А.В., Ушаков М.Д. // Письма в ЖТФ. 2018. Т. 44. № 16. С. 48. https://doi. org/10.21883/PJTF.2018.16.46476.17392
- Lipski M. V., Kompella S., Narayanan R. M. // IEEE Trans. 2021. V. AES-57, № 2. P. 1227. https://doi. org/10.1109/TAES.2020.3040059
- Агейкин Н.А., Грачев В.И., Рябенков В.И., Колесов В.В. // РЭНСИТ: Радиоэлектроника. Наносистемы. Информ. технологии. 2022. Т. 14. № 1. С. 47. https://doi.org/10.17725/rensit.2022.14.047.
- Калинин В.И., Чапурский В.В. // РЭ. 2015. Т. 60. № 10. С. 1025. https://doi. org/10.7868/S0033849415100046
- Дмитриев А.С., Мохсени Т.И., Сьерра-Теран К.М. // РЭ. 2018. Т. 63. № 10. С. 1. https://doi. org/10.1134/S0033849418100078
- Калинин В.И. // Письма в ЖТФ. 2018. Т. 44. № 24. С. 45. https://doi. org/10.21883/PJTF.2018.24.47029.17301
- Калинин В.И., Чапурский В.В. // Успехи совр. радиоэлектроники. 2015. № 8. С. 38.
- Калинин В.И. // Журн. радиоэлектроники. 2018. № 9. http://jre.cplire.ru/jre/sep18/5/text.pdfhttps://doi.org/10.30898/1684-1719.2018.9.5
- Калинин В.И., Радченко Д.Е., Черепенин В.А. // Радиотехника. 2015. № 8. С. 84.
- Калинин В.И., Радченко Д.Е., Черепенин В.А. // Электромагнитные волны и электрон. системы. 2016. Т. 21. № 3. С. 40.
- Kiyono K., Tsujimoto Yu. // Physica A: Statistical Mechanics and its Applications. 2016. V. 462. P. 807. https://doi.org/10.1016/j.physa.2016.06.129
- Павлова О.Н., Павлов А.Н. // Письма в ЖТФ. 2021. Т. 47. № 9. С. 52. https://doi. org/10.21883/PJTF.2021.09.50910.18653
- Бендат Дж., Пирсол А. Применения корреляционного и спектрального анализа. М.: Мир, 1983.
- Proakis J., Manolakis D. Digital Signal Processing. L.: Pearson, 2006.
Supplementary files








