Development and Synthesis of Analog Devices on Elementary Units
- Authors: Mart’yanov P.S.1
-
Affiliations:
- Scientific and Technological Center of Unique Instrumentation, Russian Academy of Sciences
- Issue: Vol 68, No 5 (2023)
- Pages: 438-444
- Section: THEORY AND METHODS OF SIGNAL PROCESSING
- URL: https://ogarev-online.ru/0033-8494/article/view/138240
- DOI: https://doi.org/10.31857/S003384942305011X
- EDN: https://elibrary.ru/UHVVOF
- ID: 138240
Cite item
Full Text
Abstract
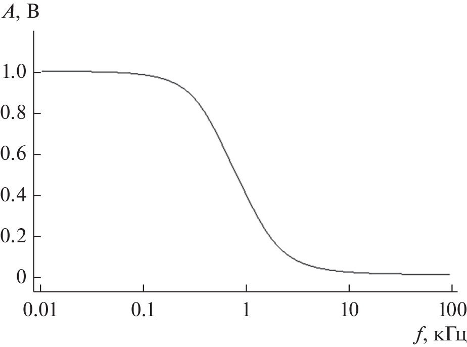
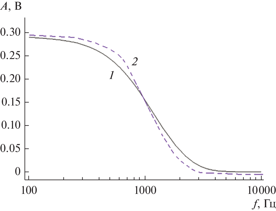
The technique for synthesis of analog devices with the use of elementary units of electronics, such as integrating, differentiating, adding (subtracting), multiplying (dividing), and multiplexing (demultiplexing) elements, is described. The proposed technique of synthesis is justified theoretically and the elementary units used are called the proposed element base of analog electronics. The description of the theory, as well as an example of developing a model of an analog low-pass filter with the use of the proposed technique, are
presented.
Keywords
About the authors
P. S. Mart’yanov
Scientific and Technological Center of Unique Instrumentation, Russian Academy of Sciences
Author for correspondence.
Email: La3232@mail.ru
Moscow, 117342 Russia
References
- Мишин Г.Т. Современная аналоговая микроэлектроника. М.: Радиотехника, 2007.
- Мишин Г.Т. Естественно-научные основания аналоговой электроники. М.: МИЭМ, 2003.
- Лэм Г. Аналоговые и цифровые фильтры. М.: Мир, 1982.
- Ланнэ А.А. Оптимальный синтез линейных электронных схем. М.: Связь, 1978.
- Сахарова Т.М. Расчет частотных характеристик рабочего затухания электрических фильтров. М.: Связь, 1968.
- Влах И., Сингхал К. Машинные методы анализа и проектирования электронных схем. М.: Радио и связь, 1988.
- Mapтьянoв П.C. // PЭ. 2018. T. 63. № 11. C. 1197.
Supplementary files










