An integrated closed-loop flowsheet for production of highly enriched 63Ni isotope and coatings on its base
- Authors: Mazgunova V.A.1, Kostylev A.I.1, Babain V.A.1,2, Alyapyshev M.Y.3
-
Affiliations:
- Deimos Designing, Production, and Implementation Enterprise
- Khlopin Radium Institute
- Polymetal Engineering
- Issue: Vol 66, No 6 (2024)
- Pages: 519-527
- Section: Articles
- URL: https://ogarev-online.ru/0033-8311/article/view/291876
- DOI: https://doi.org/10.31857/S0033831124060014
- ID: 291876
Cite item
Full Text
Abstract
The existing technologies for the production, separation, and purification of 63Ni, as well as methods for preparation of nickel coatings for the fabrication of betavoltaic nuclear battery have been considered. A new integrated closed-loop flowsheet for the production of highly enriched 63Ni and coatings on its base using a single reagent, phosphorus trifluoride (PF3), at all stages of the technological process is proposed. It has been shown that the use of the tetrakis(trifluorophosphine)nickel (Ni[PF3]4) allows isotopic enrichment of 62Ni and 63Ni, purification of irradiated Ni to remove radioactive impurities, and deposition of highly enriched 63Ni onto a semiconductor substrate. The proposed flowsheet allows reduction of the amount of liquid radioactive waste generated during isotope purification and coating deposition, compared to traditional “wet” chemistry methods.
Full Text
ВВЕДЕНИЕ
Бета-вольтаические атомные батареи преобразуют энергию распада бета-излучающих радионуклидов в электрическую энергию с помощью полупроводниковых преобразователей – структур с разделением заряда, таких как как акцепторно-донорные (PN) переходы и барьерные переходы Шоттки. В сравнении с химическими источниками тока у них есть преимущества высокой плотности энергии, длительного срока службы, сильной помехоустойчивости, широкого рабочего диапазон температур и давлений. В сравнении с тепловыми преобразователями энергии радиоактивного распада, например с радионуклидными термоэлектрическими преобразователями, их преимуществом является миниатюрность, безопасность, возможность интеграции в микроэлектронные устройства. Обычный диапазон их электрической мощности – от десятков микроватт до единиц милливатт, что делает их идеальными источниками питания для интегральных схем, беспроводных датчиков, микроэлектромеханических систем и других миниатюрных электронных устройств [1–4]. Особенно ценно это для длительных космических миссий, систем удаленного доступа без возможности обслуживания и других сфер применения, где требуется сверхминиатюрный, надежный источник питания с длительным сроком службы.
В ряде обзоров [5–7] представлено современное развитие теории и практики бета-вольтаических батарей и определены проблемы в части полупроводникового материала, структуры преобразователя и конструкции батареи. Показано, что из целого ряда радионуклидов для создания атомных батарей наиболее полно требованиям долговечности, эффективности и безопасности отвечает 63Ni [8].
Перспективы практического использования 63Ni для этих целей ставят вопросы технологии производства и применения этого изотопа. Во-первых, на сегодня 63Ni – достаточно дефицитный и дорогой искусственный изотоп: стоимость около $4000/Ки или около $4 000 000/мВт при КПД около 10% [9] (а фактически достигнутый к настоящему времени КПД не превышает 1%). Это ограничивает его широкое практическое применение из-за стоимости. Столь высокая стоимость 63Ni связана в значительной степени с технологией его наработки, основанной на облучении 62Ni в уникальных высокопоточных реакторах с потоком нейтронов около 5 × 1015 н·с–1·см–2. Стоимость облучения (стоимость нейтронов) в таких реакторах чрезвычайно высокая.
Во-вторых, в 63Ni возможно наличие радиоактивных примесей с жестким гамма-излучением, например 60Со, что может создать проблемы радиационной безопасности. Поэтому технология производства 63Ni для атомных батарей обязательно включает радиохимическую очистку от примесей. На сегодня радиохимическая очистка 63Ni от примесей – это сложный комплекс радиохимических операций с высокоактивными растворами в тяжелых боксах с большим числом радиационно-опасных операций и большим объемом жидких радиоактивных отходов. Это также вносит значительный вклад в стоимость производства 63Ni.
В-третьих, КПД существующих атомных батарей на сегодня составляет не более 0.5–1% при теоретическом пределе на уровне 30%. Это в определенной степени связано с существующими в настоящее время электрохимическими технологиями нанесения 63Ni на полу структуры. Эти технологии мало технологичны и неэффективны для подложек сложной геометрии, например 3D полупроводниковых структур. Логичным является применение неких планарных технологий нанесения 63Ni, подобных используемым при производстве микросхем: химическое или физическое осаждение из газовой фазы.
Таким образом, перспективы широкого применения бета-вольтаических батарей на 63Ni в значительной степени связаны с решением трех научно-технологических задач:
1) снижением затрат на наработку 63Ni;
2) разработкой малоотходных и радиационно более безопасных методов очистки сырьевого 63Ni от радиоактивных примесей;
3) применением эффективных технологий нанесения 63Ni на полупроводниковые преобразователи.
Целью данной статьи является анализ существующих схем производства 63Ni для получения ядерных батарей и возможностей их совершенствования.
ПРОИЗВОДСТВО 63NI
Производство 63Ni может потенциально проводиться четырьмя основными методами:
— облучением 62Ni тепловыми нейтронами по реакции 62Ni(n,γ)63Ni;
— облучением 63Cu быстрыми нейтронами по реакции 63Cu(n,p)63Ni;
— облучением 64Ni быстрыми нейтронами по реакции 64Ni(n,2n)63Ni;
— облучением 66Zn быстрыми нейтронами по реакции 66Zn(n,α)63Ni.
Оценки выхода 63Ni для практически доступных типов реакторов по альтернативным схемам наработки представлены в табл. 1. Эти оценки показывают, что практическое значение может иметь только облучение 62Ni тепловыми нейтронами в высоко- или среднепоточном реакторе. Получение 63Ni облучением в реакторе на быстрых нейтронах 63Cu, 66Zn и 64Ni возможно, но вряд ли целесообразно из-за малого сечения реакции [10, 11].
Таблица 1. Оценка выхода 63Ni в типичных реакторах, используемых для наработки изотопов [12]
Номер реакции | Реакция | Выход 63Ni, г/г стартового изотопа за 1 год облучения | ||
высокопоточный реактор типа HFIR, поток тепловых нейтронов 1 × 1015 н·с–1·см–2 | среднепоточный реактор, поток тепловых нейтронов ٢ × ١٠14 н·с–1·см–2 | среднепоточный реактор, поток тепловых нейтронов ١ × ١٠14 н·с–1·см–2 | ||
1 | 62Ni(n,γ)63Ni | 0.27 | 0.038 | 0.016 |
2 | 63Cu(n,p)63Ni | 0.00021 | 0.000012 | 0.000007 |
3 | 64Ni(n,2n)63Ni | 0.00005 | 0.00003 | 0.00002 |
4 | 66Zn(n,α)63Ni | 0.00001 | 0.000007 | 0.000005 |
В настоящее время производство 63Ni ведут облучением никеля, обогащенного по изотопу 62Ni, в высокопоточном (поток нейтронов порядка 1 × 1015 н·с–1·см–2) ядерном реакторе. Этот способ получения 63Ni реализован на реакторе HFIR в США [13, 14], на реакторе СМ [15] в РФ и на HFETR [16] в Китае. На практике при наработке 63Ni в высокопоточном реакторе (поток нейтронов около 1015 н·с–1·см–2) облучение проводят в течение примерно 1 года (около 350 эффективных суток). Большое сечение выгорания 63Ni – 24 барна при сечении накопления 14.5 барн – не позволяет получить в облученной мишени концентрацию 63Ni более 27% от исходной концентрации 62Ni, а практически эту величину редко поднимают выше 18%. Это связано с тем, что после достижения содержания 63Ni 18% дальнейший прирост его концентрации требует все большего времени облучения. Небольшой облучательный объем в высокопоточных реакторах и высокая стоимость времени облучения вносят основной вклад в стоимость производства 63Ni в этих типах реакторов.
В более доступных реакторах со средним потоком нейтронов порядка 1014 н·с–1·см–2 образование 63Ni будет происходить с существенно более низкой скоростью [12]. При плотности потока нейтронов около 1 × 1014 н·с–1·см–2 накопление 63Ni за 2 года облучения составит около 2.5 Ки/г. Однако в подобных реакторах одновременно можно облучать значительные количества 62Ni, и стоимость облучения в них значительно меньше.
С ориентацией на облучение 62Ni в доступных реакторах со средним потоком нейтронов был предложен и опробован способ получения 63Ni, ориентированный на получение значительных количеств этого изотопа [17–19]. Метод основан на облучении 62Ni тепловыми нейтронами в реакторе с невысоким потоком с последующим выделением и обогащением 63Ni. Данный метод позволяет перейти от облучения малых количеств 62Ni (с содержанием 62Ni 90–97%) в реакторе с супервысоким нейтронным потоком (1 × 1015 н·с–1·см–2) к облучению гораздо большего количества 62Ni (с содержанием 62Ni 80–90%) в ядерных реакторах с “заурядным” потоком тепловых нейтронов в диапазоне 5 × 1013–1014 н·с–1·см–2. Таким образом, облучение мишени можно проводить в ядерных реакторах, где облучение является доступным и не таким “дорогим”, как в уникальных высокопоточных реакторах.
Однако при облучении в этих условиях в течение 1–2 лет содержание 63Ni в облучаемой мишени из 62Ni будет существенно меньше, чем при облучении в высокопоточном реакторе. Обычно это около 2 Ки/г, что соответствует обогащению 2–4%. Повышение обогащения в этом случае возможно с использованием технологий разделения изотопов (газовые центрифуги, лазерные методы, масс-сепарация и др.).
В мировой практике до настоящего времени методы разделения изотопов используются преимущественно для выделения стабильных изотопов. Процессы выделения высоко радиоактивных изотопов из их смеси с другими стабильными и радиоактивными изотопами, повышения их удельной активности стали развиваться только в последние десятилетия. Успешными примерами таких процессов является производство высокообогащенных 14С, 55Fe, 85Kr, 99Мо из низкообогащенного сырья, в котором целевой радиоактивный изотоп находится в смеси с другими изотопами данного элемента [20–22]. В качестве метода разделения изотопов использовались газовые центрифуги или лазерные методы.
В настоящее время наиболее популярным методом разделения стабильных изотопов Ni является разделение в газовых центрифугах с использованием комплекса Ni(PF3)4 в качестве рабочего газа [23, 24]. Аналогичный подход может быть успешно использован для получения высокообогащенного 63Ni с помощью газовых центрифуг [25, 26]. В качестве рабочего газа для изотопного обогащения используется тетракис(трифторфосфин)никель, который синтезируют при обработке облученной мишени трифторидом фосфора. В результате обогащения рабочего газа получают две фракции газа: целевую фракцию, обогащенную по 63Ni, и отвальную фракцию газа, обедненную по изотопу 63Ni и содержащую преимущественно 62Ni.
Эта технология не только позволяет удешевить производство 63Ni, но и делает возможным производить 63Ni высокого обогащения: 60–80% (35–45 Ки/г) вместо стандартного 63Ni с обогащением 20–25% (10–15 Ки/г), что делает батареи более эффективными.
Технология получения 63Ni, основанная на облучении 62Ni в реакторе со средним потоком нейтронов с последующим изотопным разделением 63Ni на газовых центрифугах [18], а также методом ионизации атомов в атомарном пучке (АВЛИС метод) [27] или иными лазерными методами, позволяет потенциально производить сотни грамм 63Ni с высоким обогащением (вплоть до 100%). Наработка граммовых количеств 63Ni путем облучения 62Ni в энергетическом реакторе (плотность потока нейтронов 1 × 1014 н·с–1·см–2) с последующим обогащением 63Ni с 6 до 80% была продемонстрирована в работе [25].
ОЧИСТКА 63NI ОТ РАДИОАКТИВНЫХ ПРИМЕСЕЙ
Производство 63Ni связано с длительным облучением стартового 62Ni в потоке нейтронов. Следовые количества примесей в никеле неизбежно также активируются и определяют практически всю гамма-активность полученного препарата. Для обеспечения радиационной безопасности атомных батарей гамма-активность примесей в 63Ni не должна в среднем превышать 1 мкКи/г. Очистка облученного Ni от продуктов активации примесей представляет собой основную радиохимическую задачу при производстве 63Ni для атомных батарей.
Состав и количество примесных радионуклидов зависят от материала облучательного устройства и чистоты стартового материала. Как правило, дозоопределяющими примесными радионуклидами являются 60Со, 65Zn, 59Fe, 51Cr, 46Sc, 124Sb и 117mSn. Стандартные методы очистки 63Ni основаны на комплексе осадительных [28, 29], ионообменных [30] или комбинации осадительных и ионообменных методов [31].
Например, с использованием осадительных методов очистку 63Ni от примесей после облучения 62Ni в высокопоточном реакторе осуществляют при последовательном выполнении следующих осадительных операций [29, 30]:
— растворение облученной мишени;
— очистка Ni от 59Fe, 60Со, 51Cr, 54Mn, 124Sb, 46Sc, 117mSn их соосаждением с гидроксидом кобальта(III);
— очистка Ni от 65Zn осаждением фторида цинка с изотопным и неизотопным носителями;
— концентрирование очищенного Ni путем осаждения в виде малорастворимого соединения никеля.
В ходе этих операций достигается очистка от большинства примесей в 102–103 раз, но очистка сопровождается значительными потерями 63Ni. Эти методы “мокрой” химии требуют, как правило, значительного числа ручных операций (что создает большие проблемы в плане радиационной опасности) и характеризуются значительными объемами жидких радиоактивных отходов.
МЕТОДЫ ПОЛУЧЕНИЯ НИКЕЛЕВЫХ ПОКРЫТИЙ ПРИ ИЗГОТОВЛЕНИИ АТОМНЫХ БАТАРЕЙ
Рабочий элемент атомных батарей – это полупроводниковый материал с нанесенным на него слоем 63Ni. Мощность атомных батарей при прочих равных условиях определяется рабочей площадью полупроводникового элемента и потоком бета-частиц через единицу площади. Поток бета-частиц через единицу площади ограничен эффектом самопоглощения. Это определяется тем, что спектр и максимальная энергия бета-частиц, испускаемых изотопом 63Ni, на границе с полупроводниковым преобразователем зависят от состава (концентрации 63Ni) и толщины эмитирующего образца, что описывается известными аналитическими зависимостями [32].
Теоретические оценки показывают [33], что для 63Ni с 100%-ным обогащением удельная поверхностная плотность энергии достигает максимума при толщине слоя никеля около 3 мкм.
Эффект самопоглощения бета-частиц в слое 63Ni определяет прямую зависимость удельной объемной мощности батареи от степени обогащения 63Ni. Поток бета-частиц на поверхности полупроводникового преобразователя и, соответственно, мощность батареи невозможно увеличить за счет толщины слоя изотопа 63Ni, поскольку эффект самопоглощения бета-излучения ограничивает эффективную толщину слоя 63Ni значением около 3 мкм [34, 35].
По этой причине для увеличения удельной мощности батареи и одновременно повышения КПД 63Ni следует, во-первых, применять 63Ni высокого обогащения (желательно 70–80% и выше) при минимальной толщине слоя 63Ni на поверхности подложки (0.5–1 мкм) для минимизации потерь энергии излучения за счет эффекта самопоглощения. Во-вторых, для минимизации габаритов батареи можно использовать полупроводниковые преобразователи с большой удельной поверхностью, что делает возможным увеличить рабочую поверхность 63Ni–полупроводник в единице объема преобразователя. Например, это может достигаться при использовании трехмерной текстурированной структуры полупроводникового устройства с увеличенной площадью поверхности. В этом направлении для увеличения выходной мощности используются различные трехмерные структуры с высокой площадью поверхности [36].
Стандартными методами нанесения 63Ni на подобные структуры являются химическое или электрохимическое осаждение никеля из соответствующего водного электролита [32, 37]. Однако достигнутые реальные результаты существенно ниже теоретических. Эффективность преобразователей достаточно низкая: менее 1%.
По-видимому, это связано с тем, что при нанесении пленок 63Ni такие узкие поры не удается заполнить электролитом полностью, поэтому сбор электронов высоких энергий полупроводниковым преобразователем резко ухудшается. Недостаточная эффективность процесса заполнения микроканалов никелем доказана с помощью сканирующей электронной микроскопии и рентгеноспектрального микроанализа с использованием электронного сканирующего микроскопа для сбора электронов [32]. Подтверждением этого является также тот факт, что аналогичные источники на основе газообразного трития показывают высокие характеристики, поскольку тритий легко проникает в поры. Кроме того, сама процедура электрохимического осаждения кроме вопросов радиационной безопасности и жидких радиоактивных отходов достаточно сложно применима при создании микробатарей в составе электронных микромодулей.
Для нанесения тонких слоев 63Ni на сложные поверхности в качестве альтернативы электрохимическому методу может быть использован метод нанесения 63Ni по CVD-технологии. CVD (Chemical Vapor Deposition) – осаждение металлических пленок и покрытий из газовой фазы летучих металлосодержащих соединений. CVD-технология осаждения пленок и покрытий из никеля с использованием различных соединений [38–40] достаточно подробно изучена [41].
КОМПЛЕКСНАЯ ЗАМКНУТАЯ ТЕХНОЛОГИЧЕСКАЯ СХЕМА
Предложена новая комплексная замкнутая технологическая схема, включающая в себя:
— наработку изотопа 63Ni облучением в реакторе природного Ni, обогащенного по изотопу 62Ni;
— очистку облученного Ni от радиоактивных примесей;
— обогащение очищенного облученного Ni по изотопу 63Ni;
— нанесение покрытий металлического 63Ni на полупроводниковую подложку.
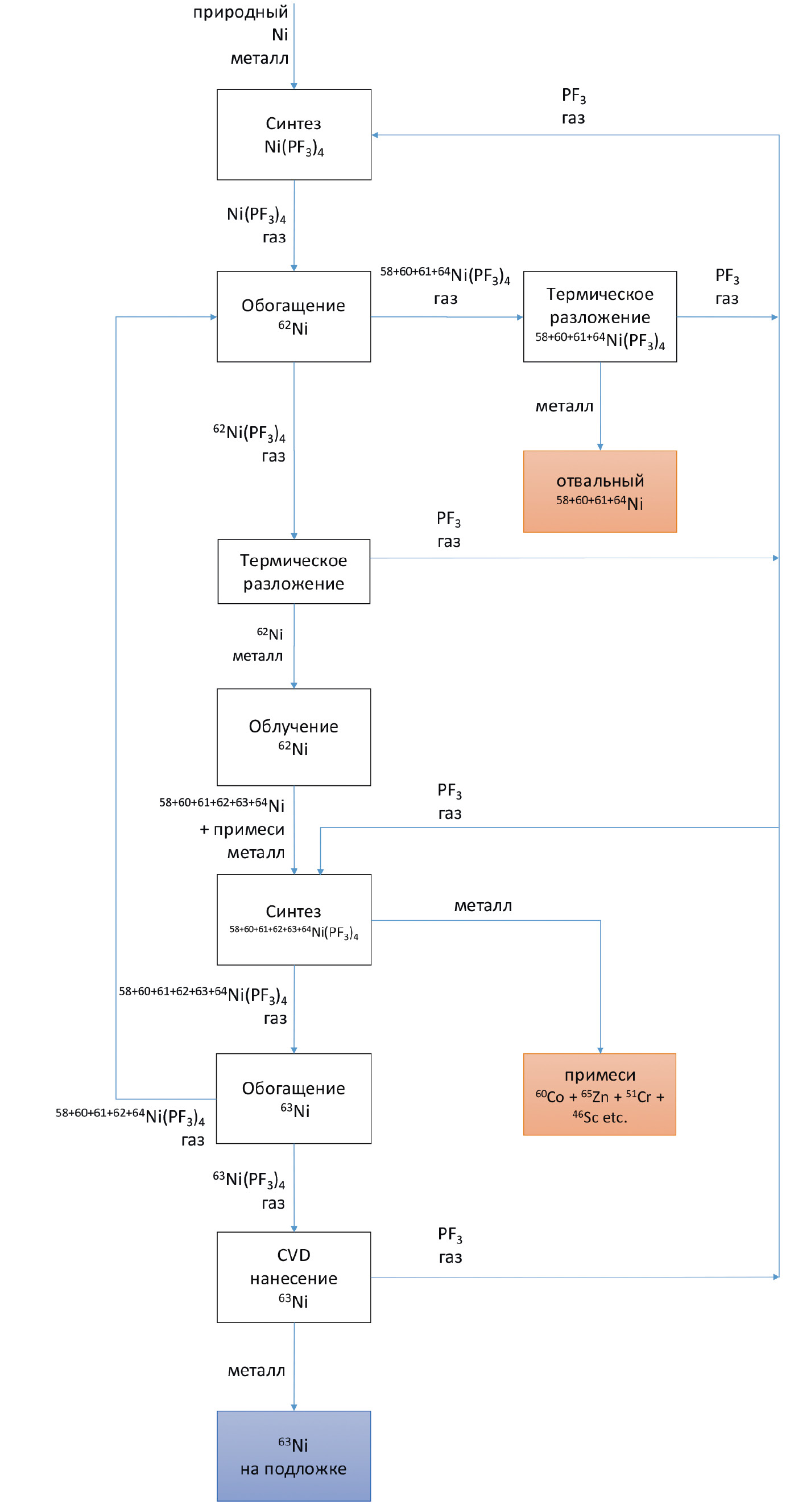
Технологическая схема нового процесса представлена на рис. 1.
Рис. 1. Технологическая схема процесса.
Ключевым соединением в этой технологической схеме является тетракис(трифторфосфин)никель. Ni(PF3)4 – это комплексное соединение 0-валентного никеля, образующееся с высоким выходом из металлического никеля-63 и трифторида фосфора в относительно мягких условиях [42] по реакции:
.
Ni(PF3)4 при нормальных условиях представляет собой прозрачную жидкость с температурой замерзания –55°С и температурой кипения 70.5°С. В составе молекулы Ni(PF3)4 и фтор, и фосфор моноизотопны, а само соединение имеет высокое давление паров (около 300 мм рт. ст.). Ni(PF3)4 относительно стабилен на воздухе, не воспламеняется и взрывобезопасен. Благодаря этим свойствам Ni(PF3)4 является идеальным соединением для обогащения изотопов Ni с помощью газовых центрифуг, лазерных методов и сверхзвукового сопла.
Большинство других металлов в условиях автоклавного синтеза Ni(PF3)4 не образуют с трифторидом фосфора летучих соединений [43]. Это позволяет отделить никель в виде его летучего комплекса от примесей простой перегонкой (переконденсацией), что благоприятно для технологии.
Новая технология основана на следующих решениях:
- Для снижения стоимости и увеличения потенциала производства 63Ni его получение осуществляют облучением 62Ni в достаточно доступных реакторах со средним потоком нейтронов: ~5 × 1013–~5 × 1014 н·с–1·см–2.
- Для радиохимической очистки облученного Ni от примесей применяют безводный метод – перевод металлического никеля в Ni(PF3)4 по реакции с трифторидом.
- Полученный из облученного никеля Ni(PF3)4 дополнительно обогащают по изотопу 63Ni (до уровня 80% и более) методами изотопного разделения.
- Для осаждения 63Ni на полупроводниковую подложку применяют метод химического осаждения из газовой фазы (CVD) с использованием 63Ni в виде 63Ni(PF3)4.
ОПИСАНИЕ ТЕХНОЛОГИЧЕСКОЙ СХЕМЫ
Наработку 63Ni ведут облучением природного никеля, обогащенного по изотопу 62Ni, нейтронами по реакции:
Получение никеля, обогащенного по изотопу 62Ni проводят традиционным способом. Никель природного изотопного состава (с содержанием 62Ni 3.635%) переводят в тетракис(трифторфосфин)никель Ni(PF3)4 и направляют на обогащение в газовых центрифугах. После обогащения никель 62Ni переводят обратно в металл, изготавливают из металла мишень и направляют на облучение в ядерный реактор для наработки изотопа 63Ni. Освободившийся трифторид фосфора возвращают в процесс.
Мишень из 62Ni облучают в доступных ядерных реакторах со средним потоком нейтронов: ~5 × 1013–~5 × 1014 н·с–1·см–2 [17–19]. После 2 лет облучения мишень содержит 6% 63Ni [23].
Облученный металлический никель (мишень) переводят в тетракис(трифторфосфин)никель. Процесс ведут в условия автоклавного синтеза [44]. Примеси, образовавшиеся в процессе облучения (60Со, 65Zn, 59Fe, 51Cr, 46Sc, 124Sb и 117mSn), не образуют в этих условиях летучих соединений с трифторфосфином. Таким образом, перевод никеля в тетракис(трифторфосфин)никель автоматически обеспечивает очистку никеля от других радионуклидов, в том числе короткоживущих. Остаточное содержание 60Со и других гамма-излучающих нуклидов в очищенном материале не превышает 1 мкКи/г никеля (коэффициент очистки более 1000), что позволяет без ограничений использовать полученный таким образом 63Ni для изготовления атомных батарей. По сравнению с традиционным методом не требуется растворять мишень и проводить длительные разделения в растворах, а затем конвертировать соли никеля обратно в металл. Резко сокращается количество жидких отходов и ускоряется процесс очистки. В отличие от технологии очистки никеля “мокрым” методом, данный процесс может быть автоматизирован.
Облученный очищенный от примесей никель в виде тетракис(трифторфосфин)никеля Ni(PF3)4 направляют на обогащение по изотопу 63Ni в газовых центрифугах. Обогащение ведут до уровня 80% и более. Обедненную по 63Ni фракцию тетракис(трифторфосфин)никеля, содержащую в основном 62Ni, возвращают на стадию получения никеля, обогащенного по изотопу 62Ni. Обогащенную по 63Ni фракцию Ni(PF3)4 направляют на получение покрытий.
Обогащенную по 63Ni фракцию тетракис(трифторфосфин)никеля направляют на получение никелевых покрытий CVD-методом на поверхности кремниевых полупроводниковых структур [45, 46]. При этом методе нанесения никеля 63Ni(PF3)4 подается в виде паров к нагретой поверхности полупроводникового элемента, пары 63Ni(PF3)4 свободно проникают в узкие каналы и при температурах выше 155°С разлагаются на полупроводниковой подложке на металлический 63Ni и трифторид фосфора. Металлический 63Ni в виде тонкой пленки осаждается на подложку, а трифторид фосфора удаляется из зоны реакции с помощью вакуумной системы. Таким образом, при нанесении никелевых покрытий из Ni(PF3)4 методом CVD на поверхности кремниевых полупроводниковых структур достигается формирование кристаллического слоя никеля с высокой электропроводностью толщиной ~1 мкм. При проведении процесса в указанных условиях и при скорости роста покрытия 0.1–0.2 мкм/мин формируется плотный равномерный кристаллический слой никеля с высокой электропроводностью [46]. Освободившийся PF3 возвращают на стадии синтеза Ni(PF3)4.
Полученные данные говорят о хороших перспективах использования процесса CVD с тетракис(трифторфосфин)никелем-63 в качестве прекурсора для изготовления атомных β-вольтаических батарей на основе 63Ni. Применение CVD-технологии с использованием тетракис(трифторфосфин)никеля для нанесения 63Ni позволяет сделать важный шаг в микро-наноинтеграции и модульной сборке батарей, поскольку в едином технологическом процессе методом CVD может выращиваться и полупроводниковая структура с p–n-переходом. В частности, могут изготавливаться многослойные батареи с оптимальной толщиной p–n-перехода и минимальной толщиной 63Ni. Этим путем может быть достигнута интеграция ядерных батарей с наноматериалами, что необходимо для разработки наноустройств или интеллектуальных миниатюрных медицинских устройств [47].
Достоинствами данной схемы по сравнению с другими являются:
— радиационно безопасный способ за счет исключения из процесса “мокрой” химии (исключение стадий выпаривания, фильтрования и сорбции радиоактивных растворов);
— сокращение количества жидких и твердых радиоактивных отходов, в том числе отработанных радиоактивных ионнообменных смол;
— ускорение процесса очистки за счет одностадийности и исключения стадии выдержки мишени для распада короткоживущих радионуклидов (при условии автоматизации процесса);
— на всех стадиях используется только один реагент (PF3).
ЗАКЛЮЧЕНИЕ
Рассмотрены существующие технологии наработки, выделения и очистки 63Ni, а также методы получения никелевых покрытий при производстве атомных батарей. Предложена новая комплексная замкнутая технологическая схема получения обогащенного 63Ni и покрытий из него с использованием на всех стадиях технологического процесса одного реагента – трифторида фосфора (PF3). Тетракис(трифторфосфин)никель – комплексное соединение, позволяющее относительно легко переводить никель из металла в комплекс и осуществлять обратную реакцию – перевод никеля из комплекса в металл. Схема обогащения природного никеля с получением образцов, обогащенных никелем-62, является отработанным процессом. Преимуществом этого комплекса является то, что как фосфор, так и фтор – моноизотопные элементы, следовательно, обеспечивается высокая эффективность разделения изотопов никеля. Использование тетракис(трифторфосфин)никеля обеспечивает получение после облучения никеля-63 с высоким содержанием, очистку его от радиоактивных примесей и в дальнейшем нанесение на подложку с прецизионным контролем толщины слоя никеля. Предложенная комплексная технологическая схема, включающая использование тетракис(трифторфосфин)никеля на каждой стадии, позволяет отказаться от трудоемкой стадии отделения радиоактивных примесей методами растворной химии, что приводит к ускорению процесса и сокращению жидких радиоактивных отходов. Нанесение никелевого покрытия методом CVD позволяет отказаться от растворных методов нанесения никелевого покрытия, что также приводит к сокращению потерь никеля-63, исключению жидких радиоактивных отходов и снижению трудоемкости. На каждой стадии перевода комплекса в металл в качестве побочного продукта получается трифторфосфин, который используется повторно.
Таким образом, предложенная “зеленая” комплексная технологическая схема позволяет сократить трудоемкость и количество жидких радиоактивных отходов.
Конфликт интересов
Авторы заявляют об отсутствии конфликта интересов.
About the authors
V. A. Mazgunova
Deimos Designing, Production, and Implementation Enterprise
Author for correspondence.
Email: vbabain@khlopin.ru
Russian Federation, St. Petersburg
A. I. Kostylev
Deimos Designing, Production, and Implementation Enterprise
Email: vbabain@khlopin.ru
Russian Federation, St. Petersburg
V. A. Babain
Deimos Designing, Production, and Implementation Enterprise; Khlopin Radium Institute
Email: vbabain@khlopin.ru
Russian Federation, St. Petersburg; St. Petersburg
M. Yu. Alyapyshev
Polymetal Engineering
Email: vbabain@khlopin.ru
Russian Federation, St. Petersburg
References
- Prelas M.A., Weaver C.L., Watermann M.L. // Prog. Nucl. Energyю 2014. Vol. 75. P. 117–148. https://doi.org/10.1016/j.pnucene.2014.04.007
- Kumar S. arXiv: 1511.07427. 2015. https://doi.org/10.48550/arXiv.1511.07427
- Naseem M.B., Kim H.S., Lee J., Kim C.H., In S.I. // J. Phys. Chem. C. 2023. Vol. 127. N 16. P. 7565–7579. https://doi.org/10.1021/acs.jpcc.3c00684
- Цветков Л.А., Цветков С.Л., Пустовалов А.А., Вербецкий В.Н., Баранов Н.Н., Мандругин А.А. // Радиохимия. 2022. Т. 64. № 3. С. 281–288. https://doi.org/10.31857/S003383112203011X
- Zhou C., Zhang J., Wang X., Yang Y., Xu P., Li P., Wu W. // ECS J. Solid State Sci. Technol. 2021. Vol. 10. N 2. ID 027005. https://doi.org/10.1007/s41365-023-01189-0
- Spencer M.G., Alam T. // Appl. Phys. Rev. 2019. Vol. 6. N 3. ID 031305. https://doi.org/10.1063/1.5123163
- Alam T.R., Tchouaso M.T., Prelas M.A. Photovoltaics for Space. Elsevier, 2023. P. 293–345. https://doi.org/10.1016/B978-0-12-823300-9.00012-1
- Alam T.R., Pierson M.A. // J. Energy Power Sources. 2016. Vol. 3. N 1. P. 11–41.
- Adams T. Betavoltaics: PhD Thesis. Aug. 25, 2015. https://ndiastorage.blob.core.usgovcloudapi.net/ndia/2015/power/17927adams.pdf
- Зотов Э.А., Тарасов В.А., Вахетов Ф.З., Ревякин Ю.Л., Андреев О.И., Корнилов А.С., Филимонов В.Т., Топров Ю.Г. Патент RU 2282259. Опубл. 20.08.2006. // Б.И. 2006. № 23.
- Мокров Ю.Г., Логунов М.В. Патент RU 2629014. Опубл. 24.08.2017 // Б.И. 2017. № 24.
- Mazgunova V.A., Babain V.A., Kostylev A.I., Trifonov Y.I., Dushin V.N., Firsin N.G., Jakovlev V.A. // Proc. LXX Int. Conf. “NUCLEUS-2020.” 2020. P 160. https://www.ornl.gov/news/making-radioactive-63ni-target-explosives https://www.ornl.gov/content/doe-ip-production-site
- Karelin Y.A. https://inis.iaea.org/collection/NCLCollectionStore/Public/29/057/29057199.pdf
- Chunlin Z., Haitao L., Jiangyun Z., Liang C., Ketian L., Lisi L. // Nucl. Power Eng. (in Chinese). 2020. Vol. 41. N 2. P. 168–172.
- Пустовалов А.А., Тихомиров А.В., Цветков Л.А. Патент RU 2313149. Опубл. 20.12.2007 // Б.И. 2007. № 35.
- Bryskin B., Pustovalov A., Tsvetkov L., Fedorov V., Kostylev A. // Energy Technol. 2014. Vol. 2. N 2. P. 210–214. https://doi.org/10.1002/ente.201300147
- Гаврилов П.М., Меркулов И.А., Дудукин В.А., Друзь Д.В., Обедин А.В., Бараков Б.Н., Козловский А.П. Патент RU 2654535. Опубл. 21.05.2018 // Б.И. 2018. № 15.
- Изотопы: свойства, получение, применение / Под ред. В.Ю. Баранова. М.: Физматлит, 2005. Т. 1.
- Душин В.Н., Трифонов Ю.И., Яковлев В.А., Мирославов А.Е. Патент RU 2703994. Опубл. 23.10.2019 // Б.И. 2019. № 30.
- Костылев А.И., Годисов О.Н., Мазгунова В.А. Патент RU 2765864. Опубл. 03.02.2022 // Б.И. 2022. № 4.
- Cheltsov A.N., Sosnin L.Yu., Khamylov V.K. // J. Radioanal. Nucl. Chem. 2014. Vol. 299. P. 981–987. https://doi.org/10.1007/s10967-013-2755-9
- Orlov A.A., Ushakov A.A., Sovach V.P. // Theor. Found. Chem. Eng. 2019. V. 53. № 2. P. 193–198. https://doi.org/10.1134/S0040579519020131
- Kostylev A., Ryzhov I., Filimonov S., Gavrilov P., Mazgunova V., Merkulov I., et al. // Proc. 17th Radiochem. Conf. RadChem 2014. Mariánské Lázně, May 11–16, 2014. P. 246; https://inis.iaea.org/collection/NCLCollectionStore/_Public/45/081/45081012.pdf
- Асадулин Р.С., Галкин Д.Е., Маслов А.Ю., Палиенко А.А., Совач В.П., Тухватуллин В.К., Ушаков А.А. Патент RU 2748573. Опубл. 27.05.2021 // Б.И. 2021. № 15.
- Цветков Г.О., Дьячков А.Б., Горкунов А.А., Лабозин А.В., Миронов С.М., Фирсов В.А., Панченко В.Я. // Квант. электроника. 2017. Т. 47. № 1. С. 48–53. https://doi.org/10.1070/QEL16241
- Корнилов А.С., Черноокая Е.В., Дитяткин В.А., Казакова Е.В., Буткалюк П.С., Копанева К.О. // Сб. тр. АО ГНЦ НИИАР. 2020. Вып. 1. С. 13–21.
- Буткалюк П.С., Буткалюк И.Л., Корнилов А.С., Черноокая Е.В., Дитяткин В.А. Патент RU 2720703. Опубл. 12.05.2020 // Б.И. 2020. № 14.
- Williams D.F., O’Kelley G.D., Knauer J.B. // Radiochim. Acta. 1994. Vol. 64. N 1. P. 49–55. https://doi.org/10.1524/ract.1994.64.1.49
- Андреев О.И., Корнилов А.С., Филимонов В.Т. Патент RU 2219133. Опубл. 20.12.2003 // Б.И. 2003. № 35.
- Kanaya K., Okayama S. // J. Phys. D: Appl. Phys. 1972. Vol. 5. P. 43–58. https://doi.org/10.1088/0022-3727/5/1/308
- Liu Y.M., Lu J.B., Li X.Y., Xu X., He R., Zheng R.Z., Wei G.D. // Chin. Phys. Lett. 2018. Vol. 35. N 7. ID 072301. https://doi.org/10.1088/0256-307X/35/7/072301
- Ershova N.A., Krasnov A.A., Legotin S.A., Rogozev B.I., Murashev V.N. // IOP Conf. Ser.: Mater. Sci. Eng. 2020. Vol. 950. N 1. ID 012007. https://doi.org/10.1088/1757-899X/950/1/012007
- Wu K., Dai C., Guo H. // Proc. 6th IEEE Int. Conf. on Nano/Micro Engineered and Molecular Systems. 2011. P. 724–727. https://doi.org/10.1109/NEMS.2011.6017456
- Alam T.R. Doctoral Dissertation. Virginia Tech, 2017. https://vtechworks.lib.vt.edu/server/api/core/bitstreams/a58228d6-a78a-45f1-afe9-40bc48753c6c/content
- Xu C., Zhang X., Tu K.N., Xie Y. // J. Electrochem. Soc. 2007. Vol. 154. N 3. P. D170. https://doi.org/10.1149/1.2793718
- Maruyama T., Tago T. // J. Mater. Sci. 1993. Vol. 28. P. 5345–5348. https://doi.org/10.1007/BF00570088
- Van Hemert R.L., Spendlove L.B., Sievers R.E. // J. Electrochem. Soc. 1965. Vol. 112. N 11. P. 1123. https://doi.org/10.1557/PROC-337-697
- Kang J.K., Rhee S.W. // J. Mater. Res. 2000. Vol. 15. N 8. P. 1828–1833. https://doi.org/10.1557/JMR.2000.0264
- Hampden‐Smith M.J., Kodas T.T. // Chem. Vapor Depos. 1995. Vol. 1. N 1. P. 8–23. https://doi.org/10.1002/CVDE.19950010103
- Kruck T., Baur K. // Chem. Ber. 1965. Bd 98. Hf. 9. S. 3070–3080.
- Kruck T. // Angew. Chem. Int. Ed. Engl. 1967. Vol. 6. N 1. P. 53–67.
- Гаврилов П.М., Меркулов И.А., Дудукин В.А., Друзь Д.В., Сеелев И.Н., Бараков Б.Н., Рыжов И.В., Костылев А.И., Мазгунова В.А., Филимонов С.В., Бочаров К.Г. Патент RU 2650955. Опубл. 18.04.2018 // Б.И. 2018. № 11.
- Kostylev A., Mazgunova V., Alyapyshev M. // Proc. Ninth Int. Conf. on Nuclear and Radiochemistry: NRC9. Helsinki, Finland, Aug. 29–Sept. 2, 2016. P. 481.
- Харитонов И.Д., Мазгунова В.А., Бабаин В.А., Костылев А.И., Меркушкин А.О., Шемухин А.А., Балакшин Ю.В., Кожемяко А.В., Калмыков С.Н., Магомедбеков Э.П. // Радиохимия. 2018. Т. 60. № 2. С. 143–147.
- Katiyar N.K., Goel S. // Nucl. Sci. Tech. 2023. Vol. 34. N 3. P. 33. https://doi.org/10.1007/s41365-023-01189-0
Supplementary files



