Применение спектральной интерферометрии на двух длинах волн для исследования разлета мишеней, нагретых ультракоротким лазерным импульсом
- Autores: Борисов Е.С.1, Гаврилов Д.С.1, Какшин А.Г.1, Лобода Е.А.1, Потапов А.В.1, Говрас Е.А.1
-
Afiliações:
- Всероссийский федеральный ядерный центр – Всероссийский научно-исследовательский институт технической физики им. академика Е.И. Забабахина
- Edição: Nº 4 (2024)
- Páginas: 149-155
- Seção: ОБЩАЯ ЭКСПЕРИМЕНТАЛЬНАЯ ТЕХНИКА
- URL: https://ogarev-online.ru/0032-8162/article/view/279069
- DOI: https://doi.org/10.31857/S0032816224040176
- EDN: https://elibrary.ru/NYBXJL
- ID: 279069
Citar
Texto integral
Resumo
Методом спектральной интерферометрии чирпированным импульсом проведено измерение скорости движения свободной поверхности медной мишени при воздействии мощного ультракороткого лазерного импульса с интенсивностью порядка 1018 Вт/см2. Для получения информации о движении слоев плазмы с различающейся плотностью разработан двухканальный интерферометр, обеспечивающий регистрацию гидродинамических параметров процесса разлета мишени на длинах волн излучения 1054 нм и 527 нм. Определены пространственные и временные зависимости фазового сдвига и коэффициента отражения зондирующего излучения, восстановлен профиль скорости поверхностей критической плотности.
Texto integral
ВВЕДЕНИЕ
Мощные лазерные системы с ультракороткими импульсами (УКИ) являются одним из перспективных экспериментальных инструментов в материаловедческих задачах, связанных с получением “теплого” плотного вещества (WDM – Warm Dense Matter) [1, 2] и изучением его уравнений состояния. Нагрев мишеней УКИ посредством электронного теплопереноса [1, 3–7] или сгенерированными им пучками ионов [8–12] происходит за столь малые времена, что процесс можно считать изохорическим.
Сквозное моделирование процесса взаимодействия лазерного излучения с веществом мишени, позволяющее установить гидродинамические характеристики ее разлета и определить такой важный параметр, как градиент плотности, является достаточно сложной задачей, требующей экспериментальной верификации. Одним из эффективных методов физических измерений динамики вещества в условиях воздействия УКИ может выступать спектральная интерферометрия чирпированными импульсами [13–17], которая позволяет получать информацию о скорости разлета зондируемой поверхности мишени. Важными достоинствами метода являются однозначная связь мгновенной частоты лазерного излучения со временем взаимодействия с мишенью и высокое временное разрешение, сопоставимое со спектрально-ограниченной длительностью импульса. При этом время регистрации процессов определяется длительностью чирпированного импульса (ЧИ).
В данной работе представлен метод спектральной интерферометрии ЧИ, примененный при зондировании мишеней излучением на двух длинах волн: основной и второй гармониках неодимового лазера. Поскольку в приближении плавности изменения пространственных величин в расширяющейся плазме ее разлет можно считать адиабатическим [18], начальное давление в мишени может быть представлено через адиабатическую скорость звука и показатель адиабаты. Эти величины, в свою очередь, могут быть найдены из измеренных характеристик скорости движения двух поверхностей с различными плотностями. В то же время температура нагретой мишени может быть определена по измерению контраста интерференционной картины, связанной с коэффициентом отражения зондирующего излучения от мишени. Таким образом, полученных экспериментальных данных достаточно для построения уравнения состояния.
Работа выполнена на лазерной установке с пикосекундной длительностью импульса при интенсивности греющего излучения порядка 1018 Вт/см2. Получены экспериментальные временные зависимости коэффициента отражения излучения и фазового сдвига отраженного от мишени излучения на двух длинах волн, восстановлен профиль скорости разлета плазмы во времени. В качестве мишени применены плоские медные пластины толщиной 15 мкм. Зондирующий пучок является репликой рабочего излучения, что обеспечивает надежную синхронизацию с греющим импульсом. В измерительной схеме реализовано пространственное разрешение по объекту, позволяющее восстанавливать профили измеряемых величин вдоль выбранного сечения возмущенной области мишени.
ЭКСПЕРИМЕНТАЛЬНАЯ УСТАНОВКА
Принципиальная схема постановки экспериментов представлена на рис. 1. Зондирующий пучок организован путем ответвления части энергии (50–70 мДж) рабочего излучения из усилительного тракта (УТ) лазерной установки. В схеме измерения реализована трансляция изображения зондирующего пучка, имеющего гладкий профиль интенсивности, по ключевым элементам тракта, включая поверхность мишени и щели спектрографов. Длительность чирпированного импульса в канале зондирования при помощи вспомогательного компрессора сокращалась с первоначальных τЧИ = 600 пс до 150 пс. Форма спектра импульса близка к гауссовой с шириной на половине высоты, равной 3 нм. Далее импульс направлялся в линию конверсии излучения во вторую гармонику на кристалле KDP с I-типом фазового синхронизма. Энергетический коэффициент преобразования излучения в 2ω0 составлял 10%.
Рис. 1. Принципиальная схема измерений.
Светофильтры, используемые в аттенюаторе, были подобраны таким образом, чтобы интенсивность падающего излучения не превышала экспериментально установленного значения 1.5 ⋅ 109 Вт/см2, при котором наблюдалась деформация материала мишени из-за избыточной лучевой нагрузки.
Оптическая линия задержки обеспечивала плавную регулировку прихода зондирующих пучков к мишени и их синхронизацию с греющим импульсом. Телескопическая система с единичным увеличением, состоящая из двух ахроматических микрообъективов и расположенной между ними мишени, размещалась внутри вакуумной мишенной камеры (МК). Мишень устанавливалась за фокальной плоскостью первого объектива (см. вставку на рис. 1), в результате чего размер пучков на зондируемой поверхности с учетом угла падения излучения на мишень θ = 42° составлял 450 × 610 мкм2 (поле зондирования). Центр поля зондирования на свободной поверхности мишени смещен по отношению к зоне облучения силовым УКИ примерно на 200 мкм с тем, чтобы обеспечить в отраженном зондирующем излучении область, не возмущаемую действием греющего импульса в течение времени регистрации.
После отражения от мишени пучки с частотами ω0 и 2ω0 направлялись в отдельные интерферометры Маха–Цендера, в плечах которых обеспечивались равные оптические пути и создавался необходимый пространственно-угловой сдвиг для формирования на входе спектрографов интерференционной картины в виде полос, перпендикулярных направлению щелей (рис. 2). Пространственный сдвиг при этом обеспечивает наложение реплик исходного пучка с возмущенным и невозмущенным участками, а угол между направлениями отвечает за частоту интерференционных полос.
Рис. 2. Формирование интерференционной картины на входной щели спектрографа.
Спектрографы выполнены по схеме Черны–Тернера c единичным пространственным увеличением. В качестве регистратора применялись ПЗС-камеры фирмы Videoscan с размером пикселя 8.3 × 8.3 мкм2. Измеренные коэффициенты линейного увеличения в системе “мишень – ПЗС-камера” составляли 12.5 и 16, пространственное разрешение по объекту – 7.1 мкм и 2.9 мкм соответственно для ω0 и 2ω0 Временное разрешение метода составляет [14], где τУКИ – спектрально-ограничен-ная длительность ультракороткого импульса.
Мишени изготовлены из медных фольг, отполированных с двух сторон до зеркального состояния. Толщина мишеней в поле зондирования в зависимости от изготовленной партии находилась в пределах 14.5–15 мкм.
ЭКСПЕРИМЕНТАЛЬНЫЕ РЕЗУЛЬТАТЫ
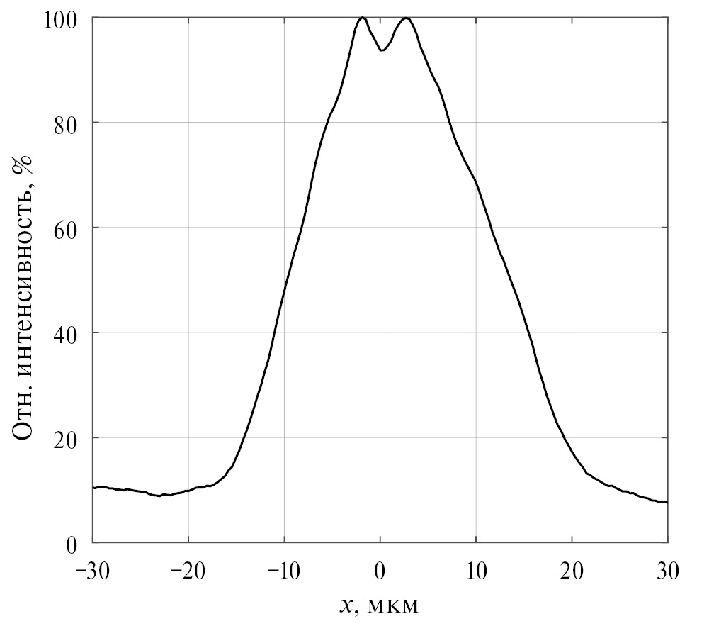
В проведенной экспериментальной серии энергия греющего лазерного импульса на мишени составляла 5.3 ± 0.8 Дж, длительность импульса – 0.80 ± 0.02 пс (FWHM). Для организации на облучаемой поверхности гладкого гауссоподобного профиля интенсивности излучения мишень смещалась (удалялась от фокусирующего элемента) относительно фокальной плоскости на 30 мкм. Диаметр пучка при нормальном падении излучения на мишень составлял 19.5 ± 2 мкм (FWHM), интенсивность греющего излучения достигала порядка 1018 Вт/см2. Распределение освещенности на поверхности мишени, создаваемое греющим пучком, представлено на рис. 3.
Рис. 3. Распределение интенсивности излучения на мишени (сечение через центр пучка).
Типичные изображения опорной и сигнальной интерферограмм приведены на рис. 4. За нулевой момент времени принят момент прихода греющего ЛИ на мишень, нулевое значение по координате x соответствует центру области воздействия ЛИ. Информация о фазовом сдвиге восстанавливается из характера изменения положения интерференционных полос, а коэффициент отражения R(t) определяется динамикой контраста интерференционной картины. Смещения поверхностей критической плотности и скорости их движения определяются следующими формулами:
(1)
(2)
где θ – угол падения излучения на мишень, λ – длина волны зондирующего излучения (1054 нм или 527 нм). Необходимо отметить, что при наклонном падении лазерного излучения его отражение, строго говоря, происходит от поверхности, где плотность плазмы меньше критической: ncr·cos2θ [4]. Ниже мы будем опускать эту подробность и говорить об отражении от поверхности критической плотности.
Рис. 4. Экспериментальные интерферограммы: а – опорная интерферограмма на длине волны 1054 нм, б – сигнальная интерферограмма на длине волны 1054 нм, в – опорная интерферограмма на длине волны 527 нм, г – сигнальная интерферограмма на длине волны 527 нм.
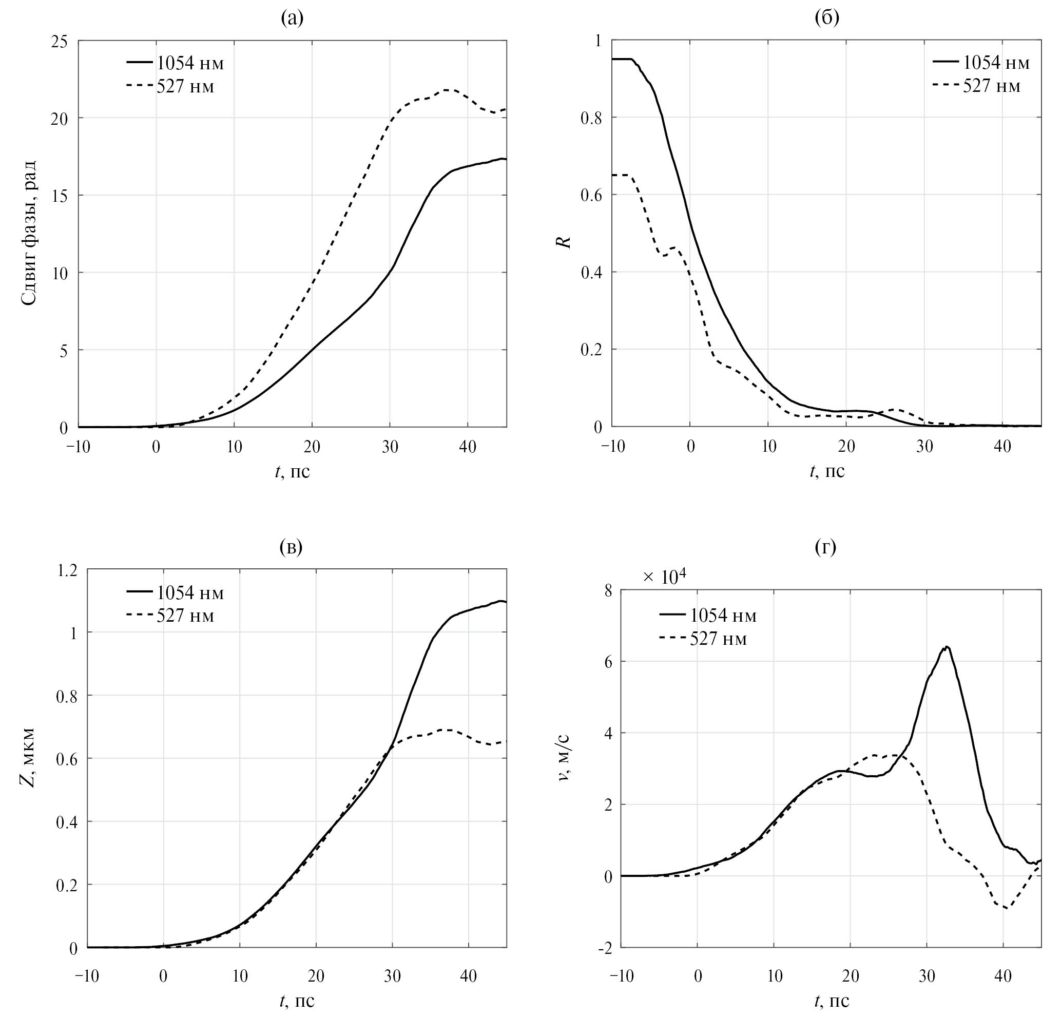
На рис. 4 видно, что через 50 пс после воздействия греющего УКИ интерференционная картина в области x = 0 становится практически неразличимой. Это связано с тем, что коэффициент отражения возмущенной области мишени за указанное время уменьшается практически до нуля. Изменение коэффициента отражения тыльной поверхности мишени, как следует из рис. 5б, начинается за 6–8 пс до прихода к мишени максимума интенсивности УКИ, что может быть связано с воздействием на мишень предымпульса в виде нарастающего пьедестала УКИ.
Рис. 5. Временные зависимости фазового сдвига излучения (а), коэффициента отражения тыльной поверхности мишени (б), координаты отражающей поверхности (в) и скорости отражающей поверхности (г).
На рис. 5г приведены профили скорости движения поверхностей критической плотности для ω0 и 2ω0, восстановленные из фазовых измерений. В течение первых 20–25 пс после прихода к мишени греющего УКИ скорости движения отражающих поверхностей практически совпадают для обеих длин волн зондирующего излучения. В дальнейшем происходит пространственное разделение поверхностей критической плотности, при этом ускорение движения поверхности, отражающей излучение на второй гармонике, сменяется замедлением. Следует отметить, что при t > 30 пс практически отсутствуют изменения координаты поверхности критической плотности для второй гармоники (рис. 5в). Небольшие биения, вызывающие, в частности, падение скорости движения ниже нуля в области 35–45 пс, могут быть связаны с ухудшением интерферограммы и, как следствие, с увеличением погрешности обработки результатов.
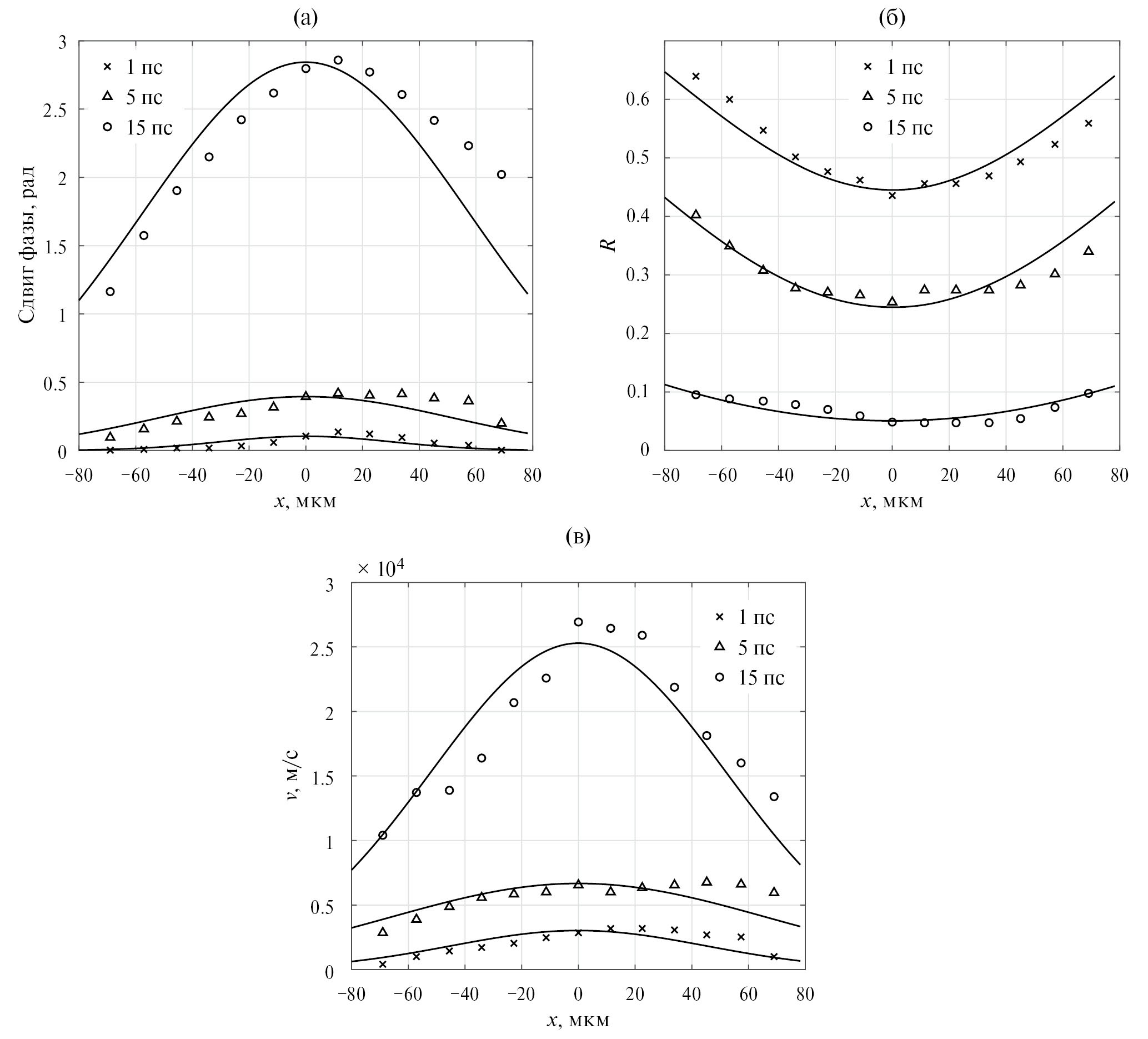
Постановка измерений, примененная в рамках данной работы, позволила определить не только временные, но и пространственные профили фазы и коэффициента отражения. На рис. 6 приведен пример распределений фазового сдвига излучения, коэффициента отражения и скорости движения поверхности по сечению области разлета мишени, полученные на длине волны зондирующего излучения 1054 нм. При обработке интерферограмм в расчет принимались только максимумы интерференционных полос. Профили имеют форму подобную гауссовой, неоднородности различного пространственного масштаба могут быть связаны с особенностями распределения интенсивности греющего излучения в фокальном пятне, остаточными неровностями поверхностей и внутренними дефектами мишени.
Рис. 6. Пространственные профили фазового сдвига излучения (а), коэффициента отражения тыльной поверхности мишени (б) и скорости отражающей поверхности (в) в различные моменты времени для излучения с длиной волны 1054 нм.
ЗАКЛЮЧЕНИЕ
Для определения параметров гидродинамического разлета свободной поверхности мишени, нагретой в результате воздействия мощного ультракороткого лазерного излучения, применен метод спектральной интерферометрии чирпированными импульсами. Эксперименты выполнены на пикосекундной лазерной установке при воздействии на медные мишени толщиной 15 мкм греющих импульсов с интенсивностью порядка 1018 Вт/см2. Временные зависимости фазы и коэффициента отражения зондирующего излучения от поверхностей с различными плотностями измерены при помощи чирпированных импульсов длительностью 150 пс на двух длинах волн: 1054 нм и 527 нм, соответствующих основной и удвоенной частотам излучения неодимового лазера.
Определено, что коэффициент отражения зондируемой поверхности мишени снижается практически до нуля в течение 30–40 пс после воздействия ультракороткого лазерного импульса. Временная форма скорости поверхностей критической плотности, восстановленная по изменению фазы отраженного излучения, показывает, что примерно до 25 пс с момента воздействия греющего импульса отражение пучков с частотами ω0 и 2ω0 происходит от единой границы. В дальнейшем градиент плотности плазмы увеличивается, и наблюдается пространственное разделение отражающих поверхностей.
Важно отметить, что полученные в настоящей работе временные профили сдвига фазы и коэффициента отражения излучения обладают достаточно крутыми фронтами нарастания/спада характеристик, сравнимыми с текущим разрешением метода. Это указывает на необходимость повышения точности диагностики, которая может быть достигнута путем сокращения длительности чирпированного импульса, вносящей определяющий вклад во временное разрешение. Кроме того, дополнительное повышение точности измерений может быть обеспечено статистическим методом за счет наращивания пространственной плотности интерференционных полос, приходящихся на единицу возмущенной поверхности.
Sobre autores
Е. Борисов
Всероссийский федеральный ядерный центр – Всероссийский научно-исследовательский институт технической физики им. академика Е.И. Забабахина
Email: dep5@vniitf.ru
Rússia, Снежинск, Челябинская обл.
Д. Гаврилов
Всероссийский федеральный ядерный центр – Всероссийский научно-исследовательский институт технической физики им. академика Е.И. Забабахина
Email: dep5@vniitf.ru
Rússia, Снежинск, Челябинская обл.
А. Какшин
Всероссийский федеральный ядерный центр – Всероссийский научно-исследовательский институт технической физики им. академика Е.И. Забабахина
Email: dep5@vniitf.ru
Rússia, Снежинск, Челябинская обл.
Е. Лобода
Всероссийский федеральный ядерный центр – Всероссийский научно-исследовательский институт технической физики им. академика Е.И. Забабахина
Email: dep5@vniitf.ru
Rússia, Снежинск, Челябинская обл.
А. Потапов
Всероссийский федеральный ядерный центр – Всероссийский научно-исследовательский институт технической физики им. академика Е.И. Забабахина
Email: dep5@vniitf.ru
Rússia, Снежинск, Челябинская обл.
Е. Говрас
Всероссийский федеральный ядерный центр – Всероссийский научно-исследовательский институт технической физики им. академика Е.И. Забабахина
Autor responsável pela correspondência
Email: dep5@vniitf.ru
Rússia, Снежинск, Челябинская обл.
Bibliografia
- Lütgert J., Vorberger J., Hartleyet N.J. et al. // Sci. Rep. 2021. V. 11. P. 12883. https://doi.org/10.1038/s41598-021-91769-0
- Wu D., Yu W., Sheng Z. M., Fritzsche S., He X.T. // Phys. Rev. E. 2020. V. 101. P. 051202. https://doi.org/10.1103/PhysRevE.101.051202
- Antici P., Fuchs J., Borghesi M. et al. // Phys. Rev. Lett. 2008. V. 101. P. 105004. https://doi.org/10.1103/PhysRevLett.101.105004
- Antici P., Chen S.N., Gremillet L. et al. // Rev. Sci. Instrum. 2010. V. 81. P. 113302. https://doi.org/10.1063/1.3499250
- Eggert J., Hicks D., Celliers P. et al. // Nat. Phys.2010. V. 6. P. 40. https://doi.org/10.1038/nphys1438
- Antici P. Albertazzi B., Audebert P. et al. // New J. Phys. 2012. V. 14. P. 063023. https://doi.org/10.1088/1367-2630/14/6/063023
- Antici P.,Gremillet L., Grismayer T. et al. //Phys. Plasmas2013. V. 20. P. 123116. https://doi.org/10.1063/1.4833618
- Mancic A., Robiche J., AnticiP. et al.// High Energ. Dens. Phys.2010. V. 6. P. 21. https://doi.org/10.1016/j.hedp.2009.06.008
- Bang W., Albright B.J., BradleyP.A. et al. // Phys. Rev. 2015. V. 92. P. 063101. https://doi.org/10.1103/PhysRevE.92.063101
- Feldman S., Dyer G., Kuk D.,Ditmire T. // Phys. Rev. 2017. V. 95. P. 031201. https://doi.org/10.1103/PhysRevE.95.031201
- Ping Y.,Whitley H.D., McKelvey A. et al. // Phys. Rev. 2019. V. 100. P. 043204. https://doi.org/10.1103/PhysRevE.100.043204.
- Roycroft, R., Bowers B., SmithH. et al. // AIP Adv. 2020. V. 10. P. 045220. https://doi.org/10.1063/1.5121538
- Rebibo S., Geindre J.-P., AudebertP. et al. // Laser Part. Beams. 2001. V. 19. P. 67. https://doi.org/10.1017/S026303460119110X
- Geindre J.-P., Audebert P., Rebibo S., Gauthier J.C. // Optics Lett. 2001. V.26. № 20. P. 1612. https://doi.org/10.1364/OL.26.001612
- Chen J.-P., Li R.-X., Zeng Z.-N., Wang X.-T., Cheng C.-F., Xu Z.-Z. // Chin. Phys. Lett. 2003. V. 20. № 4. P. 541. https://doi.org/10.1088/0256-307X/20/4/329
- Prasad Y.B.S.R., Barnwal S., Naik P.A., Chakera J.A., Gupta P.D. // J. Appl. Phys. 2011. V. 110. P. 023305. https://doi.org/10.1063/1.3610792
- Green J. S0.,Murphy C.D., Booth N. et al. // J. Instrum.2014. V. 9. P. P03003. https://doi.org/10.1088/1748-0221/9/03/P03003
- Зельдович Я.Б., Райзер Ю.П. Физика ударных волн и высокотемпературных гидродинамических явлений. М.: Физматлит, 2008.
Arquivos suplementares







