Модификации бессепарационного расходомера нефть‒вода‒газ с двухизотопным гамма-плотномером для частных случаев применения
- Authors: Филиппов А.Ю.1, Филиппов Ю.П.2, Коврижных A.М.2
-
Affiliations:
- Научно-исследовательский университет “Московский энергетический институт”
- Объединенный институт ядерных исследований
- Issue: No 2 (2024)
- Pages: 156–169
- Section: ФИЗИЧЕСКИЕ ПРИБОРЫ ДЛЯ ЭКОЛОГИИ, МЕДИЦИНЫ, БИОЛОГИИ
- URL: https://ogarev-online.ru/0032-8162/article/view/266151
- DOI: https://doi.org/10.31857/S0032816224020206
- EDN: https://elibrary.ru/QRSNPO
- ID: 266151
Cite item
Full Text
Abstract
На примере трехфазного расходомера горизонтальной ориентации с номинальным диаметром DN 100 предложены варианты проектирования и создания сравнительно простых двухфазных расходомеров без устройств для измерения средней плотности смеси маловязких потоков, например, вода‒газ, пользуясь только коническими сужающими устройствами (СУ) различных размеров, для которых характерны такие особенности, как кризис гидравлического сопротивления в СУ и разные количественные характеристики, описывающие этот кризис. Предложен расчетно-экспериментальный способ, демонстрирующий принципиальную возможность нахождения объемного расходного газосодержания® по отношению перепадов давления на обоих СУ. Предложена необычная расчетная модель, основанная на необходимости знать пару измеренных перепадов давления ∆Р и предварительные экспериментальные калибровочные зависимости ∆Р(b) для обоих СУ при различных объемных расходах жидкости Ql, и показано, что полученные погрешности определения Ql и b вполне приемлемы для практики в некоторых случаях. Предложена и создана универсальная конструкция двухфазного расходомера, позволяющая работать с потоками жидкость‒газ не только относительно низкой вязкости, но и сравнительно высокой вязкости, а также с двухфазными жидкостными потоками. Она основана на комбинации пары СУ и камертонного плотномера, что обеспечивает приемлемую для практики точность измерений. Представлен также вариант трехфазного расходомера нефть‒вода‒газ.
Full Text
1. Введение
Бессепарационные расходомеры на основе сужающего устройства (СУ) и двухизотопного γ-плотномера, например [1‒3], применяются для диагностики сравнительно сложных трехфазных потоков нефть–вода–газ. Однако на практике могут встречаться более простые случаи – двухфазные потоки жидкость–газ и жидкость1–жидкость2, для мониторинга которых можно применять только часть компонентов упомянутого трехфазного расходомера, что зависит от особенностей характеристик разных типов двухфазных потоков. Рассмотрим такие частные случаи применения горизонтального бессепарационного трехфазного расходомера, представленного на рис. 1, который заимствован из работы [3].
Рис. 1. Конструкция бессепарационного трехфазного расходомера “нефть‒вода‒газ” горизонтальной ориентации DN 100: 1 – соединительный фланец, 2 – двухизотопный гамма-источник, 3 – платиновые датчики Pt1000 температуры потока Tf и корпуса Tb, 4 – датчик давления, 5 – сужающее устройство 70/50 мм, 6 ‒ датчик перепада давления, 7 – крепежная рама, 8 – взрывобезопасный корпус электроники, 9 – разъемы датчиков, гамма-детектора, питание 24 В и Ethernet, 10 – спектрометрический гамма-детектор.
Этот расходомер с номинальным диаметром DN 100 состоит из двухизотопного γ-плотномера для определения компонентного состава трехфазного потока с γ-источниками 241Am и 137Cs, размещенными в общем корпусе 2, спектрометрического γ-детектора 10, основного СУ 70/50 мм (позиция 5) для измерения перепада давления ∆P и последующего определения суммарного расхода смеси Q, а также расположенного на входе потока вспомогательного СУ 98/70 мм, предназначенного для предварительного ускорения многофазного потока, что обосновано в [3, 4]. Начнем рассмотрение со случая двухфазных потоков жидкость‒газ.
Способы диагностики потоков жидкость‒газ представлены, в частности, в работах [5‒8], где предложены способы определения расходов и газосодержания посредством комбинации пары СУ разных типов и размеров, т. е. без применения устройств для нахождения средней плотности двухфазного потока. Однако остались неясными оценки метрологических характеристик расходомеров [5‒7] ‒ точность определения расходов Q и объемного расходного газосодержания β, а также границы применимости предлагаемых расчетных соотношений для Q и β. Вместе с тем в [9, 10] показано, что при прочих равных условиях поведение двухфазных потоков жидкость‒газ существенно зависит от вязкости используемой жидкости, и одна и та же расчетная модель может давать разные точностные характеристики и границы ее применимости. Отметим также, что, например, в [8] указаны точности двухфазного расходомера ДФР-01. Так, предел допускаемой относительной погрешности при измерении расхода жидкой фазы оценен величиной ±(2.5 + (Gg /Gl))%, где G – массовый расход, индексы “g” и “l” относятся к газу и жидкости, что вполне приемлемо для практики. Однако эта величина при измерении массового расхода газовой фазы ±(2.5 + 20(Gl/Gg))% представляется слишком пессимистичной (±22.5%) даже при Gl /Gg = 1, что не реализуемо в условиях представленного ниже эксперимента.
Цель работы состоит в устранении отмеченных выше пробелов при диагностике горизонтальных двухфазных потоков: выборе необходимых измерительных компонентов расходомеров и оценке погрешностей измерения расхода смеси и газосодержания двухфазных потоков жидкость‒газ без устройств для определения средней плотности на основе экспериментальных исследований и предложенных расчетных моделей, оценке границ применимости этих моделей, зависящих от вязкости жидкой фазы, включая двухфазные потоки жидкость1‒жидкость2, а также в подборе дополнительных измерителей средней плотности, не основанных на применении γ-метода, для расширения диапазона применимости элементов двухфазного расходомера.
2. Базовые экспериментальные данные для двухфазного расходомера на основе пары конических СУ
Как отмечалось, простейшим двухфазным расходомером представляется комбинация пары различных СУ. За основу рассмотрения особенностей работы таких устройств взяты результаты наших экспериментальных исследований пары конических сужающих устройств с углом сужения 30о от большего диаметра D1 = 98 мм до промежуточного диаметра D2 = 70 мм и до малого диаметра D3 = 50 мм с разными геометрическими размерами 98/70 и 70/50 мм [4, 9‒11], которые использованы в бессепарационной системе диагностики трехфазных потоков нефть‒вода‒газ, показанной на рис. 1. Соотношение диаметров для обеих пар СУ одинаковое ‒ 1.4. Во время экспериментов импульсные трубки дифференциальных манометров для измерения ΔP располагались на горизонтальных участках на расстояниях D1/2, D2/2 и D3/2 от конусов СУ [10]. Перепады давления ΔP1, ΔP2 и давления потока P измерялись соответственно преобразователями Сапфир-22МПС и Endress & Houser со стандартными выходными сигналами 4‒20 мА и относительной точностью 0.25%.
Эксперименты были проведены во ВНИИР (г. Казань) на государственном эталоне многофазных потоков ГЭТ195-2011, который обеспечивал потоки имитатора нефти ‒ эксола D100 с плотностью 815.5 кг/м3 и кинематической вязкостью около 3.5 мм2/с при температуре около 293 K (20 oС), потоки пресной водопроводной воды и смесей эксола и воды различных концентраций w с объемными расходами жидкостей Ql от 0.0055 до 0.0167 м3/с (от 20 до 60 м3/ч) и потоки сжатого до давления 0.5 MПа (5 бар) воздуха с объемными нормальными расходами Qg от 0 до 0.0694 Нм3/с (от 0 до 250 Нм3/ч). Поскольку в нефтедобывающей отрасли принято измерение часовых объемных расходов в м3/ч и именно в них расходы компонентов задавались на стенде, в дальнейшем будем придерживаться этих единиц. Во время экспериментов стенд обеспечивал максимальные относительные погрешности (δQl /Ql)max ≈ ±1% и (δβ/β)max ≈ ±1.5%, где β = Qg/(Ql + Qg) ‒ объемное расходное газосодержание. Стенд снабжен также стеклянной трубой с внутренним диаметром 100 мм для визуализации режимов течения многофазных потоков. В качестве исходных данных использовался тот же пакет экспериментальных данных ОИЯИ, который упоминается в работах [3, 4, 9‒11] и в приведенных там ссылках. В рамках этой статьи использованы результаты для потоков воды Ql = 24, 32, 40, 48 и 56 м3/ч и объемных газосодержаний β от 0 до 70%. Для уменьшения статистических погрешностей каждый набор экспериментальных данных проводился в течение 300 с [9, 10].
Для начала остановимся на относительно маловязких потоках вода‒газ. В этом случае поведение пары представленных СУ различаются режимами течения двухфазных потоков и, следовательно, характеризуются различными гидродинамическими параметрами потоков. Кроме того, необходимо учитывать факторы трения и возможные кризисы гидравлического сопротивления в СУ [9‒11]. Под кризисом будем понимать процесс, когда по мере роста газосодержания β измеренный перепад давления через СУ все более отстает от величины, определенной в соответствии с моделью, учитывающей усредненное истинное объемное газосодержание j = Ag/(Al + Ag), где A – площадь сечения.
Как отмечалось в [9, 10], при анализе полученных результатов обращает на себя внимание, прежде всего, существенное различие в поведении однофазных жидкостных и двухфазных потоков с газовой фракцией. Так, для потоков воды, эксола и их смесей величины P и ΔP практически постоянны во времени t, а зависимости ∆P(Q2) представляют собой линейную функцию.
Для потоков с газом наблюдались существенные колебания P(t) и ΔP(t), причем чем больше объемное газосодержание β, тем выше амплитуда колебаний. Например, для потока вода–газ при Ql = 32 м3/ч, Р ≈ 0.5 MПа и β = 60% колебания давления составляли около ±0.015 MPa (0.15 бар). Относительные колебания на датчике перепада давления выше по сравнению с этой характеристикой для датчика давления. Однако найденная подходящая настройка параметров датчиков и измерительной электроники привели к практически одинаковым значениям усредненных по времени величин ΔP при последующих повторных измерениях при прочих равных условиях [9]. Следует отметить, что минимальное время усреднения сигнала ΔP составляло около 20 с, а результаты усреднений были практически одинаковыми при Δt = 20 с и Δt = 200 с [9‒11].
Полученные экспериментальные данные для СУ 98/70 мм представлены на рис. 2 [11], где приведены усредненные измеренные величины ΔP(β) при различных расходах жидкости Ql. Анализ показывает, что все зависимости ΔP(β) аппроксимируются квадратичными параболами со сравнительно небольшими максимальными относительными отклонениями (около ±2%) от них большинства экспериментальных точек, что можно считать довольно хорошим результатом для рассматриваемого случая.
Рис. 2. Зависимости усредненных измеренных перепадов давления ΔP через сужающее устройство 98/70 мм от объемного газосодержания β при различных объемных расходах воды Ql и давлении 0.5 MПа (5 бар).
Аналогичные результаты для СУ 70/50 мм представлены на рис. 3 [10].
Рис. 3. Зависимости усредненных измеренных перепадов давления ΔP через сужающее устройство 70/50 мм от объемного газосодержания β при различных объемных расходах воды Ql и давлении 0.5 MПа (5 бар).
Результаты экспериментальных исследований, представленные на рис. 2 и 3, показывают, что перепады давления для обоих СУ существенно различаются как по абсолютным величинам, так и по чувствительностям d∆P/dβ и d∆P/dQ, которые заметно выше для СУ 70/50 мм во всем диапазоне β. Покажем теперь, как можно использовать эти данные для достижения поставленной цели.
3. Предпосылки определения объемного газосодержания γ посредством пары СУ
Возможность определения объемного расходного газосодержания β на основе характеристик двух представленных СУ можно оценить, зная для них зависимости истинных объемных газосодержаний j от массовых расходных газосодержаний x = Gg /(Gg + Gl) при разных расходах потока. В свою очередь, такие зависимости можно оценить на основе приведенных выше экспериментальных данных или методики расчета массового расхода G двухфазного потока жидкость–газ с помощью конического сужающего устройства с сечениями А1 и А2, которая представлена, в частности, в работе [12] для гелия с относительно низкими вязкостями. В этой работе получено решение в виде G = f(∆P, А1, А2, ρ, ρg , ρl, x, φ1, φ2) , где ∆P ‒ измеренный перепад давления через СУ, ρ = ρgφ + ρl(1 – φ) – средняя плотность смеси. Однако использование подобного соотношения для решения поставленной задачи затруднено из-за отсутствия достоверных исходных данных, касающихся величин φ1 и φ2 для смеси вода–газ в сечениях СУ. Особенно это касается величины φ2 в узком сечении, что также отмечено в [6]. В принципе, задачу можно упростить, если вместо φ1 и φ2 использовать некое среднее значение в СУ φ = f(φ1, φ2), преобразовав соотношение для расхода G к виду [10, 11]
(1)
где Q = G/ρ – суммарный объемный расход, ξ = A1A2[2/(A12 – A22)]1/2 – геометрический параметр СУ, а поправочный коэффициент K(G,j), учитывающий влияние структуры двухфазного потока в работе [12], может быть принят равным единице, что характерно для гомогенизированных потоков в СУ, а для других режимов течения неточности такого выбора могут быть скомпенсированы при определении величины j [11]. Однако, как показано в [10, 11], этот путь сравнительно непрост и требует дополнительной корректировки, обусловленной необходимостью учета трения и возможного кризиса гидравлического сопротивления в СУ.
В работе [11] представлена другая методика, основанная на коррекции гомогенной модели, когда φ = β. Суть ее состоит в том, что соотношение для определения суммарного объемного расхода двухфазной смеси вода–сжатый воздух представлено в виде
(2)
Объемные расходы воды и газа определяются как
(3)
где k = (1 + λ(Re)ϒξ2)-1/2 – фактор трения [13], λ = 0.3164/Re1/4 – коэффициент трения по формуле Блазиуса, обоснованный в [10], ϒ – экспериментальный калибровочный параметр СУ, Re – число Рейнольдса, параметр ϒ можно найти при калибровке СУ с водой [10] из соотношения ϒ = ΔP/λρQ2 – 1/λξ2, Chc(β)= ∆P/∆Ph – корректирующий коэффициент, а ∆Ph = ρ(β)Q2/(k2ξ2) ‒ расчет по гомогенной модели с учетом трения, ρ = ρgβ + ρl(1 ‒ β). В свою очередь величины β могут находиться по показаниям γ-плотномера, как это сделано в [9, 11].
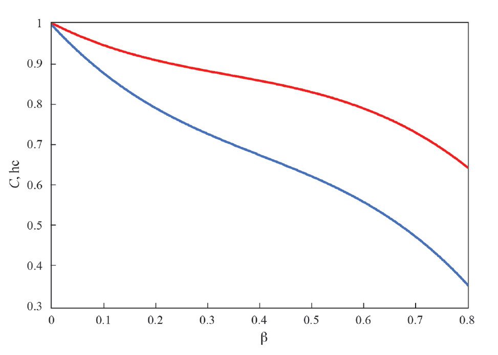
Рассмотрим теперь зависимости корректирующих коэффициентов Chc(β). Так, для СУ 98/70 мм они представлены в [11], где показано, что величины Chc слабо зависят от Ql и в первом приближении могут определяться усредненной кубической параболой:
(4)
Как отмечено в [11], некоторые отличия коэффициентов Chc(β = 0) от единицы на величины около 2.8% объясняются неидеальной настройкой ΔP-датчика для СУ 98/70 мм в этой серии экспериментов, что приводит соответственно к систематическому завышению расходов воды Ql на довольно небольшую величину около 1.4% [11]. Скорректированная на значение 0.028 зависимость (4) для СУ 98/70 показана на рис. 4 нижней синей линией.
Рис. 4. Обобщающие зависимости корректирующих коэффициентов Chc для СУ 98/70 (синяя кривая) и СУ 70/50 мм (красная кривая) от объемного газосодержания β двухфазных потоков вода‒газ при давлении 0.5 MПа (5 бар).
Поскольку зависимости φ(х) для СУ 98/70 и СУ 70/50 мм существенно различаются [10] из-за различия режимов течения в них потоков вода‒газ [4], то можно ожидать соответствующих различий и в поведении корректирующих коэффициентов Chc. Анализ экспериментальных данных показал, что зависимости Chc(β) для СУ 70/50 мм также слабо зависят от Ql и могут определяться другой усредненной кубической параболой:
(5)
Зависимость (5) тоже показана на рис. 4 верхней красной линией, откуда видно, что она располагается заметно выше синей кривой для СУ 98/70 мм.
Сравнительно универсальный вид обеих кривых Chc(β) объясняется двумя факторами: различием при одинаковых массовых расходных газосодержаниях х плотностей двухфазного потока, определяемых посредством величин φ или β, если используется гомогенная модель, и наличием или отсутствием реального кризиса гидравлического сопротивления, когда датчик перепада давления ∆P может показывать меньшее значение по отношению к расчету посредством альтернативной модели, учитывающей величины φ и ∆Pφ [10, 11].
Зная зависимости (4) и (5) для пары СУ, можно в принципе определить величину β без специального измерительного устройства. Покажем теперь, как это сделать.
4. Практическая реализация определения расходов и газосодержаний для маловязких потоков вода‒газ
Поскольку объемные расходы, найденные по соотношению (2), одинаковы для обоих СУ, то отношение перепадов давления выглядит как
(6)
где индексы “s” и “b” относятся к СУ с меньшим и большим геометрическими параметрами ξ соответственно, а Сhcs = Cs и Сhcb = Cb. Анализ зависимостей факторов трения k(β, Ql), представленных в [10, 11] для обоих СУ, показывает, что их отношение kb/ks ≈ 1.05 ±0.01 при изменении величин β и Ql в диапазонах от 0 до 0.7 и от 24 до 48 м3/ч соответственно. Поэтому соотношение (6) можно представить в виде
(7)
где n = (ξbkb/ξsks)2 ≈ 4.3. Частное от деления выражений (4) и (5) представляет собой квадратичную параболу 1 + β ‒ aβ2, что иллюстрирует рис. 5. Это позволяет оценить величину β из соотношения (7)
(8)
которое при ∆Ps/∆Pb = 4.3 дает β ≈ 0, при ∆Ps /∆Pb = 5 имеем β ≈ 0.21, а при ∆Ps /∆Pb = 5.9 величина β ≈ 0.59, что удовлетворительно согласуется с экспериментальными данными, показанными на рис. 2, 3. Пределы применения соотношения (8) по величине отношения перепадов давления ∆Ps /∆Pb составляют от 4.3 до 6.
Рис. 5. Зависимость отношения корректирующих коэффициентов Cs /Cb от величины β.
Как показано в [10], при известной величине β для определения массового расхода воды в двухфазных потоках вода–газ вместо выражений (2) и (3) предпочтительнее использовать соотношение (9), полученное для СУ 70/50 мм, поскольку оно дает лучшие результаты: большинство отклонений Gl /Gl не превышает ±2%:
(9)
где φ = C1β, C1 = 0.8 (квазигомогенная модель [10]), x = [1 + (1 ‒ β)ρl/(ρgβ)]‒1 [14], а массовый расход газа определяется как
(10)
Такой подход возможен из-за приближенности режимов течения в СУ 70/50 мм к гомогенизированным структурам двухфазных потоков [10, 11], тогда как вероятность таких режимов в СУ 98/70 мм мала.
Отмеченная погрешность определения расходов по соотношению (9) получена для идеального случая, когда величины β принимаются равными показаниям экспериментального стенда. На практике они могут быть выше из-за реального разброса точек ∆Рs и ∆Рb, входящих в соотношение (8), и разброса данных от аппроксимирующих кривых на рис. 4. Некоторые результаты расчетов величин βc предложенным способом по соотношению (8) и сравнение со значениями, заданными на испытательном стенде βtb, представлены в табл. 1 в качестве примера при Ql = 40 м3/ч. Из этой таблицы следует, что в диапазоне 0 < β < 30% расхождения βtb ‒ βc не превышают значения δβ = ±6%, а в конце диапазона разница составляет всего ‒0.2%, что может быть приемлемо в некоторых практических случаях для оценок величин β. Однако при β > 30% расхождения становятся весьма высокими, δβ > 20%. Качественно похожие результаты наблюдаются и при других расходах воды. Так, при Ql = 32 м3/ч расхождения в диапазоне β < 30% получаются несколько меньшими и не превышают δβ = ±5%, а при βtb = 35.2 и 44.2% расхождения увеличиваются до δβ = 9.7 и 8.6% соответственно, однако при βtb = 57.1 и 61% имеем δβ ≈ ‒13%. В свою очередь, расхождения в определении величин β приводят к ошибкам при нахождении расходов воды по соотношению (9), и различие, например, в 10% (βtb ‒ βc = (50–40)%) приводит к расхождению плотностей и соответствующему существенному изменению массового расхода воды Gl в 1.064 раза, или на 6.4%.
Таблица 1. Результаты расчетов газосодержаний βc по соотношению (8) и сравнение со стендовыми величинами βtb для расхода воды Ql = 40 м3/ч
βtb, % | 0 | 3.8 | 8.5 | 15.7 | 29.6 | 38 | 48.1 |
βc, % | 2.8 | 9.0 | 4.3 | 9.9 | 29.8 | 61.5 | 77.4 |
βtb ‒ βc | ‒2.8 | ‒5.2 | 4.2 | 5.8 | ‒0.2 | ‒23.5 | ‒29.3 |
Таким образом, предложенный способ определения расходных характеристик потоков вода–сжатый воздух посредством соотношений (8), (9) и (10) на основе измеренных перепадов давления ∆Ps и ∆Pb может применяться лишь как индикативный вариант в сравнительно узком диапазоне содержаний газа β ⩽ 30% или несколько шире. В этом случае предпочтение при определении расходов следует отдавать показаниям СУ 70/50 мм, так как его чувствительность выше, чем СУ 98/70 мм, и дифференциальный датчик давления работает в более выгодном диапазоне измерений. Как отмечено в [4, 10, 11], расчеты по соотношениям (9) и (10) нужно проводить методом последовательных приближений, корректируя при необходимости фактор трения k(Re) по мере уточнения расхода Q или G, что, однако, не всегда удобно.
Что касается повышения точности расчетов и удобства практического применения рассматриваемого метода посредством применения пары СУ, то для маловязких двухфазных потоков вода–газ предпочтение может быть отдано предлагаемому ниже аналогу на основе показаний датчиков перепада давления ∆Р1 и ∆Р2 и калибровочных характеристик обоих СУ, полученных на стенде, которые представлены на рис. 2, 3. Последовательность процедур при этом следующая. Сначала задаются исходные уравнения для каждого СУ вида
при расходах воды 24, 32, 40, 48 и 56 м3/ч. При необходимости для повышения точности расчетов шаг по расходу на стенде можно сужать, например, до ∆Q = 6 м3/ч. Далее, зависимости ∆Р1(β)Q и ∆Р2(β)Q перестраиваются в координатах Q ‒ ∆Р при постоянных параметрах β и получаются необходимые системы уравнений вида Q1(∆Р)β и Q2(∆Р)β, образующие соответственно для каждого СУ криволинейную сетку, внутри которой возможна линейная интерполяция с достаточной для практики точностью. При этом в диапазоне β от 0 до 0.15, где чувствительности СУ d∆P/dβ минимальны, шаг по ∆β целесообразно снизить до ∆β = 0.025, а далее через ∆β = 0.05 до значения β = 0.2, после чего ∆β = 0.1.
Алгоритм нахождения необходимых величин Q и β поясним для идеального случая, когда, например, ∆Р1 = 3.32 кПа и ∆Р2 = 17.13 кПа, которые взяты из аппроксимирующих кривых на рис. 2, 3 при Ql = 40 м3/ч и β = 0.3. Расчеты с помощью полученных сеток данных Q1(∆Р)β и Q2(∆Р)β начинались с β = 0, что дает величины Q1 ≈ 41.8 и Q2 ≈ 45.6 м3/ч. Сравнивая их, видно, что они не равны, в связи с чем делается следующая итерация и т. д. Результаты расчетов представлены в табл. 2, которая показывает, что минимальное расхождение δQ = Q2 ‒ Q1 ≈ 0.044 м3/ч или δQ/Q2 ≈ 0.11% достигается при β = 0.3, а при β = 0.4 знак δQ меняется на противоположный. Следовательно, при заданных ∆Р1 и ∆Р2 можно принять искомые величины по данным для СУ 70/50 мм: Q2 ≈ 40.073 м3/ч и β ≈ 0.30, что очень хорошо согласуется с данными на рис. 2, 3. Средняя величина Q = (Q1 + Q2)/2 = 40.052 м3/ч дает дополнительное улучшение расчетов.
Таблица 2. Результаты расчетов Q1(∆Р)β и Q2(∆Р)β при ∆Р1 = 3.32 кПа, ∆Р2 = 17.13 кПа и различных β
β | 0 | 0.1 | 0.2 | 0.3 | 0.4 |
Q1(∆Р)β | 41.816 | 41.659 | 41.263 | 40.029 | 38.206 |
Q2(∆Р)β | 45.627 | 44.175 | 42.346 | 40.073 | 37.463 |
δQ, м3/ч | 3.811 | 2.516 | 1.083 | 0.044 | ‒0.743 |
δQ/Q2, % | 8.35 | 5.70 | 2.56 | 0.11 | ‒1.98 |
Пример другого идеального случая в диапазоне низкой чувствительности СУ при ∆Р1 = 3.06 кПа, ∆Р2 = 13.74 кПа, Ql = 40 м3/ч и β = 0.05 представлен в табл. 3, откуда можно получить результаты Q ≈ 40.034 м3/ч = (40.039 + 40.029)/2 и β ≈ 0.063 ((0.05 + 0.075/2), что также очень хорошо согласуется с реперными параметрами: величины Q и β получены линейной интерполяцией.
Таблица 3. Результаты расчетов Q1(∆Р)β и Q2( ∆Р)β при ∆Р1 = 3.06 кПа, ∆Р2 = 13.74 кПа и различных β
β | 0 | 0.0025 | 0.05 | 0.063 | 0.075 | 0.10 |
Q1(∆Р)β | 40.016 | 39.972 | 40.032 | 40.039 | 40.045 | 39.868 |
Q2(∆Р)β | 40.668 | 40.435 | 40.174 | 40.029 | 39.883 | 39.540 |
δQ, м3/ч | 0.652 | 0.463 | 0.142 | ‒0.01 | ‒0.161 | ‒0.327 |
δQ/Q2, % | 1.60 | 1.145 | 0.353 | ‒0.025 | ‒0.406 | ‒0.828 |
Реальные результаты могут быть хуже из-за отклонений экспериментальных точек от аппроксимирующих кривых, и их можно получить на основе пар измеренных данных ∆Р1 и ∆Р2 при одинаковых β, с помощью которых построены графики на рис. 2, 3, и сравнить полученные расчетные значения Qc и βc с величинами, заданным стендом Qtb и βtb. Такие результаты представлены в табл. 4 в качестве примера при Ql = 24 м3/ч.
Из табл. 4 следует, что метод сеток обеспечивает значительно лучшие результаты по сравнению с вариантом определения газосодержания β по соотношению (8). Так, в диапазоне 0 < β < 30% абсолютная максимальная погрешность δβ = βtb ‒ βc не превышает 3.4 %, а в диапазоне 30 < β < 70% величина δβ не превышает ±5%. Что касается относительных погрешностей δQ/Qtb, то в диапазоне 0 < β < 30% максимальная величина не превышает ±1% при βtb = 13.4%, а при β = 55.4% она составляет ‒3.7%. Можно отметить, что одна точка в начале диапазона при βtb = 0 дает довольно высокое отклонение δβ = ‒7%, хотя и при δQ/Qtb = ‒1%, а в конце диапазона при βtb = 70% для одной из точек получается почти идеальное совпадение: δβ = 0 и δQ/Qtb = ‒0.7%. Такие показатели можно считать довольно хорошим результатом для этого простого метода определения Ql и β.
Таблица 4. Результаты расчетов Ql и β с помощью метода сеток для случая минимального расхода воды Ql = 24 м3/ч
βtb, % | 0 | 2.8 | 8.3 | 13.4 | 30.5 | 45.9 | 55.4 | 70.0 |
βc, % | 0 | 0 | 6.3 | 10.0 | 32.0 | 50.0 | 51.0 | 65.0 |
Qtb, м3/ч | 24 | 24 | 24 | 24 | 24 | 24 | 24 | 24 |
Qс, м3/ч | 24.16 | 23.88 | 24.15 | 23.81 | 23.89 | 23.5 | 24.88 | 24.79 |
Что касается расчетов при Qtb = 32 м3/ч, то результаты здесь примерно такие же, как для Qtb = 24 м3/ч, но в более широком диапазоне 0 < β < 44.3%: δβmax ≈ ±4%, δQ/Qmax < ±2%. Однако в конце диапазона эти величины возрастают до δβmax ≈ ±8% и δQ/Qmax ≈ 6% при β = 0.57 и β = 0.61, что можно отнести к худшим результатам: таких точек три.
При дальнейшем увеличении расхода воды до Qtb = 40 м3/ч картина в диапазоне 0 < β < 38% выглядит похожей на результаты при Qtb = 32 м3/ч: в основном δβ ≈ ±2%, а δβmax = ‒4% при β = 38%, преимущественно δQ/Qtb < ±1%, а δQ/Qmax = ‒2.5% при β = 3.8%. Однако в конце диапазона погрешности составляют: δβmax ≈ 8‒13% и δQ/Qmax = 5‒7.5% при β = 48.1%, но таких точек, оцененных как наихудший результат, обнаружено две.
При максимальном расходе Qtb = 48 м3/ч погрешности не превышают δβmax ≈ ±4%, величины δQ/Qtb < ±1%, а δQ/Qmax = ‒2.9% при β = 39.1 и 40%.
Таким образом, число пар точек с хорошими или удовлетворительными результатами расчетов составляет около 84% (32 из 38 экспериментальных пар точек на рис. 2, 3), а предложенный метод сеток позволяет существенно улучшить метрологические характеристики двухфазного расходомера при работе с маловязкими потоками вода–газ по сравнению с вариантом определения объемного газосодержания β с помощью соотношения (8). Помимо повышения точности расчетов дополнительное достоинство предложенного метода сеток состоит в непосредственном определении расхода воды Ql без влияния газосодержания β на результаты расчета Ql, что свойственно случаю применения соотношения (9). В свою очередь, необходимые сетки Q1(∆Р)β и Q2(∆Р)β должны определяться при калибровке каждого типового расходомера с номинальными диаметрами DN 100, DN 80 и/или DN 50.
5. Двухфазные потоки повышенной вязкости эксол‒газ
Остановимся теперь на другом случае двухфазных потоков с газом, когда вязкость жидкости в несколько раз превышает вязкость воды. Такие экспериментальные данные для потоков эксол‒газ представлены на рис. 6 для обоих СУ. На этом рисунке видно, что в отличие от аналогичных данных для потоков вода‒газ, зависимости ∆Р1(β)Q для СУ 98/70 мм стали неоднозначными при относительно низких расходах эксола Ql и в них появились минимумы по β, значения которых снижается от β ≈ 0.3 при Ql = 20 м3/ч до β ≈ 0.1 при Ql = 32 м3/ч. Кроме того, это СУ может работать неустойчиво: при β ≈ 0.05 и расходах Ql = 20 и 28 м3/ч перепады давления заметно превышают соседние значения при β = 0 и β ≈ 0.1. Что касается СУ 70/50 мм, то для него тоже есть минимум ‒ β ≈ 0.2 при минимальном расходе Ql = 20 м3/ч, а в диапазоне β от 0 до примерно 0.1 при Ql ⩾ 28 м3/ч наблюдается зона нечувствительности при всех расходах эксола, когда d∆P/dβ ≈ 0.
Рис. 6. Зависимости усредненных измеренных величин перепада давления ΔP через сужающие устройства 98/70 и 70/50 мм от объемного газосодержания β при различных объемных расходах эксола Ql и давлении 0.5 MПа (5 бар).
Таким образом, применение метода для маловязких двухфазных потоков вода‒газ, представленного выше, может быть неприемлемо для потоков эксол‒газ во всем диапазоне исследованных расходов жидкости и газосодержаний. В связи с этим возникает необходимость использования одного из каналов γ-плотномера 2, 10, представленного на рис. 1, или другого устройства для определения средней плотности двухфазного потока, которое представлено ниже.
6. Двухфазные жидкостные потоки
Как показано в работах [10, 11], в случае двухфазных жидкостных потоков эксол‒вода особенности режимов течения и их характеристик в обоих СУ состоят в том, что, в частности, корректирующие коэффициенты Chc в выражении (2) равны единице. В этом случае соотношение (7), полученное из (2) для двухфазных жидкостных потоков при равных объемных расходах Q, выглядит как ∆Ps /∆Pβ = (ξbkb/ξsks)2 при одинаковых величинах обводненности нефти w = (ρ ‒ ρo)/(ρw ‒ ρo), где индексы “o” и “w” относятся к нефти и воде. Экспериментальные зависимости ∆Р(Q2) для СУ 70/50 мм представлены для наглядности на рис. 7, который заимствован из работы [3], а зависимости ∆Р(Q2) для СУ 98/70 мм качественно выглядят так же, но с другими наклонами прямых.
Рис. 7. Зависимости ∆Ps от квадрата расхода Q2 для смеси эксол‒вода в СУ 70/50 мм [3] при различных обводненностях w и давлении 0.5 МПа (5 бар).
Из этих характеристик можно получить искомые отношения ∆Ps /∆Pb, которые представлены в табл. 5 при различных Ql и w. Из табл. 5 следует, что отношение экспериментальных перепадов давления ∆Ps /∆Pb практически не чувствительно к изменению обводненности w и Ql. Таким образом, кажущаяся возможность определения величины w из-за заметной разницы коэффициентов наклона в зависимостях ∆P(Ql 2)w= aQl 2 + β для обоих СУ при различных w представляется практически нереализуемой. Кроме того, на рис. 7 видно, что чувствительность такого способа при относительно низких расходах Ql ⩽ 32 м3/ч представляется явно недостаточной. Поэтому для практической реализации измерений Ql и w тоже требуется устройство для определения средней плотности двухфазного жидкостного потока.
Таблица 5. Отношения ∆Ps /∆Pb для СУ 98/70 (∆Pb) и СУ 70/50 (∆Ps) для жидкостных двухфазных потоков зксол-вода при разных Q и w и давлении 0.5 MПа (5 бар)
w | 0 (эксол) | 0.5 | 1 (вода) | Ql, м3/ч |
∆Ps /∆Pb | 4.45 | 4.45 | 4.33 | 24 |
∆Ps /∆Pb | 4.72 | 4.65 | 4.33 | 32 |
∆Ps /∆Pb | 4.85 | 4.76 | 4.37 | 40 |
∆Ps /∆Pb | 4.90 | 4.85 | 4.33 | 48 |
7. Практическая реализация универсального двухфазного расходомера
Для практической реализации универсального двухфазного расходомера горизонтальной ориентации, работающего при любых упомянутых выше расходах Ql и компонентных составах β или w, в качестве основы можно использовать конструкцию, показанную на рис. 1, а в качестве измерителя средней плотности двухфазных потоков применять, например, 137Cs-канал γ-плотномера, как отмечено в работе [3]. В этом случае абсолютные погрешности определения β и w составляют δβ ≈ ±2% в диапазоне 0 ⩽ β ⩽ 70% и δw ≈ ±1% во всем диапазоне w от 0 до 100% [3]. Эти результаты получены на основе экспериментальных исследований на трехфазном стенде североморская нефть‒газ‒соленая вода фирмы TUV SUD NEL [15]. Однако применение γ-плотномеров в этом случае может быть не всегда оправданным, поскольку наряду с хорошей точностью они отличаются довольно непривлекательными массогабаритными характеристиками [3]. Кроме того, их использование требует оформления специальных документов уведомительного характера, хотя они относятся к пятому классу опасности радиоизотопных устройств, т.е. не представляют опасности для здоровья человека. Как отмечалось, в случае использования какого-либо плотномера расход Q целесообразно определять с помощью перепада давления ∆P на меньшем СУ из-за его большей чувствительности, а большее СУ применять для предварительного ускорения двухфазного потока, как рекомендовано в работах [3, 10].
В предлагаемом варианте для определения величин β или w представляется целесообразным использовать вибрационный плотномер 804 камертонного типа [16] массой около 2 кг со стандартными выходными сигналами 4‒20 мА или RS485, в котором частота колебаний чувствительного элемента – камертона обратно пропорциональна плотности среды в объеме, где он установлен. В соответствии с [16] погрешности определения плотности ∆ρ в нормальных условиях не превышают величины 1 кг/м3 в пределах от 0 до 2000 кг/м3.
Такой плотномер установлен в конструкции разработанного и созданного двухфазного расходомера, который представлен на рис. 8. Плотномер 804 расположен в выходном конусе сужающего устройства после меньшего СУ 70/50 мм (рис. 1), а диаметр выходного сечения, где установлен плотномер 804, обоснован в [3] и составляет D804 = 70 мм. В этом случае показания плотномера практически не зависят от расхода жидкости при всех расходах Ql > 16 м3/ч из-за гомогенизации двухфазных потоков при сужении в СУ 98/70 мм и соответствующем росте массовой скорости m = G/A [3]. Расположение чувствительного камертона плотномера 804 по высоте в нижней части диаметра D = 70 мм может быть определено экспериментально на стенде. По сравнению с γ-плотномером такой прибор в десятки раз легче по массе, он проще вводится в эксплуатацию и существенно дешевле γ-плотномера, использованного в [3, 9] для определения величин w и β. Кроме того, его показания не зависят от степени солености воды, что свойственно емкостным высокочастотным датчикам плотности [3]. В случае двухфазных жидкостных потоков абсолютная погрешность определения w посредством плотномера 804 может быть принята равной величине δw ≈ ±1%, что согласуется с погрешностью определения плотности ∆ρ ⩽ 1 кг/м3, указанной в паспорте плотномера 804 [16], и проверено на нашем циркуляционном стенде на смесях компрессорное масло‒соленая вода. В случае потоков жидкость‒газ величину δβ можно в первом приближении принять такой же, как для γ-плотномера ‒ δβ ≈ ±2% [3], что при необходимости может быть уточнено на стенде, например, ГЭТ195-2011, ВНИИР (г. Казань). Погрешность определения расхода жидкости может быть принята такой же, как для трехфазного расходомера эксол‒вода‒газ DN 100 [4]: относительные отклонения расчетов объемных расходов жидкости не превышают величины δQ/Ql = ±3% для 88% точек из 208-компонентных составов и расходов, при этом δQ/Ql ⩽ ±2% для 74% точек в диапазонах 20 ⩽ Ql ⩽ 56 м3/ч, 0 ⩽ β ⩽ 70% и 0 ⩽ w ⩽ 100%.
Рис. 8. Универсальный двухфазный расходомер DN 100: комбинация пары конических сужающих устройств 98/70 и 70/50 мм, камертонного плотномера 804 (справа от датчиков перепада давления), тонкопленочных датчиков температуры Pt1000 [17] и измерительной системы на базе промышленного компьютера (ПК).
Размеры двухфазного расходомера, показанного на рис. 8, следующие: внутренний диаметр 98 мм, длина (расстояние между фланцами) 725 мм, высота по датчику перепада давления 460 мм, масса с блоком электроники на базе промышленного компьютера во взрывозащитном корпусе 67 кг, расчетное давление 100 бар. Для негорючих веществ целесообразно использовать обычный корпус 6-слотового промышленного компьютера (ПК) [18], который также показан на рис. 8 с открытой крышкой. В 6-слотовом ПК установлены стандартная процессорная плата и платы собственного производства [18] для измерения температур, сигналов датчиков со стандартными выходными токами 4‒20 мА (две двухканальных платы), плата 13-битного 8-канального цифро-аналогового преобразователя и при необходимости плата радиомодема. Связь с сервером осуществляется по Ethernet-кабелю посредством стандартного TCP/IP-протокола [19]. Дополнительная программа для реализации метода сеток посредством процессорной платы ПК написана на языке С++.
При необходимости двухфазный расходомер, показанный на рис. 8, может быть трансформирован в горизонтальный трехфазный расходомер нефть‒вода‒газ. Для этого необходимо к стандартному фланцу двухфазного расходомера присоединить блок имеющегося двухизотопного (137Cs и 241Am) γ-плотномера длиной L = 460 мм с таким же фланцем [19] и профилирующей поток вставкой, выполненной согласно приведенной в [3] рекомендации ‒ Dγ = 70 мм, а его соединение с процессорной платой ПК осуществить через разъем RS485. В этом случае сравнительно дешевый и точный плотномер 804 может служить в качестве источника дополнительной уточняющей информации [3]. Двухизотопный γ-плотномер показан на рис. 9, который заимствован из работы [19]. В настоящее время в нем используется γ-детектор на основе кристалла BGO (германат висмута) [19]. Характеристики компонент трехфазного расходомера нефть‒вода‒газ горизонтальной ориентации представлены в [3, 4, 19].
Рис. 9. Внешний вид макета двухизотопного γ-плотномера DN 100 во время испытаний на стенде многофазных потоков ГЭТ195-2011, ВНИИР (г. Казань).
8. Выводы
На примере многофазного расходомера с номинальным диаметром DN 100 показано, что для сравнительно маловязких двухфазных потоков жидкость‒газ, например, вода‒газ, расходомер горизонтальной ориентации можно создать на основе пары конических сужающих устройств со входным, промежуточным и узким диаметрами D1, D2 и D3 соответственно, различающимися как D1/D2 = D2/D3 = 21/2. Для определения объемного расхода воды Ql и объемного расходного газосодержания β целесообразно использовать предложенный метод криволинейных сеток на основе экспериментальных калибровок обоих СУ вида ∆P(β)Q при постоянных Ql и пар измеренных перепадов давления ∆P1 и ∆P2: погрешности δQ/Ql составляют в этом случае в основном от ±1 до ±3% и δβ (абсолютная) ‒ преимущественно от ±2 до ±4% для 84% экспериментальных точек при расходах воды 24 ⩽ Ql ⩽ 48 м3/ч с предпочтительным диапазоном применения 0 ⩽ β ⩽ 50%. При этом величины δQ/Ql примерно в полтора раза выше по сравнению с традиционным определением расхода воды по соотношению (9) посредством СУ 70/50 мм в случае минимизации погрешности нахождения величин β на основе данных экспериментального стенда [10].
Для определения расходов и компонентных составов любых двухфазных горизонтальных потоков жидкость‒газ таких как, например, эксол/нефть‒газ и вода‒газ, а также жидкостных потоков, например, эксол/нефть‒вода, целесообразно использовать комбинацию камертонного плотномера 804 (для нахождения средней плотности потоков и компонентного состава) с парой конических СУ (рис. 1, 8), причем СУ больших размеров используется для предварительного ускорения потока, а СУ меньших размеров применяется в качестве источника основного сигнала ∆P для определения суммарного объемного расхода Q. В этом случае максимальные погрешности могут составлять: δQ/Ql ≈ ±(2‒3)% (в случае минимизации погрешностей нахождения β и/или обводненности w [4]), δβ ≈ ±2% или δw ≈ ±1% (по аналогии с γ-плотномером [3]).
Один из вариантов горизонтального трехфазного расходомера нефть‒вода‒газ DN 100 можно получить путем комбинации созданного универсального двухфазного расходомера (рис. 8) и двухизотопного γ-плотномера (рис. 9) с BGO-γ-детектором и профилирующей поток вставкой.
About the authors
А. Ю. Филиппов
Научно-исследовательский университет “Московский энергетический институт”
Email: fyp@dubna.ru
Russian Federation, 111250, Москва, ул. Красноказарменная, 14
Ю. П. Филиппов
Объединенный институт ядерных исследований
Author for correspondence.
Email: fyp@dubna.ru
Russian Federation, 141980, Дубна, Московская обл., ул. Жолио-Кюри,6
A. М. Коврижных
Объединенный институт ядерных исследований
Email: fyp@dubna.ru
Russian Federation, 141980, Дубна, Московская обл., ул. Жолио-Кюри,6
References
- Atkinson I., Berard M., Hanssen B.-V., Segeral G. // The 19-th International North Sea Flow Measurement Workshop. Oslo, Norwegian, 1999. P. 154.
- Babelli I.M.M. // Proceedings of INC ‘97 - International Nuclear Conference. MINT. Bangi, Selangor, Malaysia, 1997. P. 465.
- Филиппов А.Ю., Филиппов Ю.П., Коврижных А.М. // ПТЭ. 2023. № 4. C. 132. https://doi.org/10.31857/S0032816223030047 EDN: IRIZAW
- Филиппов А.Ю., Филиппов Ю.П. // Тепловые Процессы в Технике. 2022. T. 14. № 5. C. 225. https://doi.org/10.34759/tpt-2022-14-5-225-240
- Кормашова Е.Р., Елин Н.Н. // Теплоэнергетика. 1999. № 2. С. 66.
- Елин Н.Н., Кормашова Е.Р. Способ измерения массового расхода и массового паросодержания парожидкостного потока. Авт. Св. RU2164341C2.
- Вакулин А.А., Аксенов Б.Г., Татосов А.В., Вакулин А.А. // Вестник Тюменского государственного университета. 2012. № 4. С. 42.
- Расходомер двухфазный ДФР-01. Руководство по эксплуатации КРАУ2.833.010РЭ, ООО НПФ “Вымпел”, Саратов, 2015.
- Filippov Yu.P., Filippov A.Yu. // Flow Measurement and Instrumentation. 2019. V. 68. P. 101578. http://doi.org/10.1016/j.flowmeasinst.2019.101578
- Филиппов А.Ю., Филиппов Ю.П. // Теплоэнергетика. 2022. № 5. C. 18. https://doi.org/10.1134/S0040363622050010
- Филиппов Ю.П., Филиппов А.Ю. // Тепловые Процессы в Технике. 2021. Т. 13. № 3. C. 98. https://doi.org/10.34759/tpt-2021-13-3-98-110
- Filippov Y.P., Panferov K.S. // Cryogenics. 2011. V. 51. P. 640. https://doi.org/10.1016/j.cryogenics.2011.09.013
- Filippov Y.P., Panferov K.S. // International Journal of Multiphase Flow. 2012. V. 41. P. 36. https://doi.org/10.1016/j.ijmultiphaseflow.2011.12.005
- Two-phase flow and heat transfer / Ed. by D. Butterwoth and G.F. Hewitt, Oxford: University Press, 1977.
- https://www.tuvsud.com/en-gb/industries/chemical-and-process/flow-measurement.
- Плотномер 804. https://www.piezoelectric.ru/Products/Densimeter804/
- Микляев В.М., Филиппов Ю.П., Филиппов А.Ю. // Письма в ЭЧАЯ. 2020. Т. 17. № 1(226). С. 27. https://www.elibrary.ru/item.asp?id=42347863
- Filippov Y.P., Romanov S.V., Panferov K.S, Sveshnikov B.N. // Proceedings of the 22-th International Cryogenic Engineering Conf. (ICEC 22), Seoul, Korea, 2008. P. 419.
- Свешников Б.Н., Смирнов С.Н., Филиппов А.Ю., Филиппов Ю.П. // Письма в ЭЧАЯ. 2021. Т.18. № 1(233). C. 58.
Supplementary files











