New Species of the Genus Oryctocephalus Walcott from the Middle Cambrian of the Siberian Platform
- Authors: Korovnikov I.V.1,2
-
Affiliations:
- Trofimuk Institute of Petroleum Geology and Geophysics, Siberian Branch, Russian Academy of Science
- Novosibirsk State University
- Issue: No 4 (2023)
- Pages: 54-59
- Section: Articles
- URL: https://ogarev-online.ru/0031-031X/article/view/137116
- DOI: https://doi.org/10.31857/S0031031X23040062
- EDN: https://elibrary.ru/OHATSQ
- ID: 137116
Cite item
Full Text
Abstract
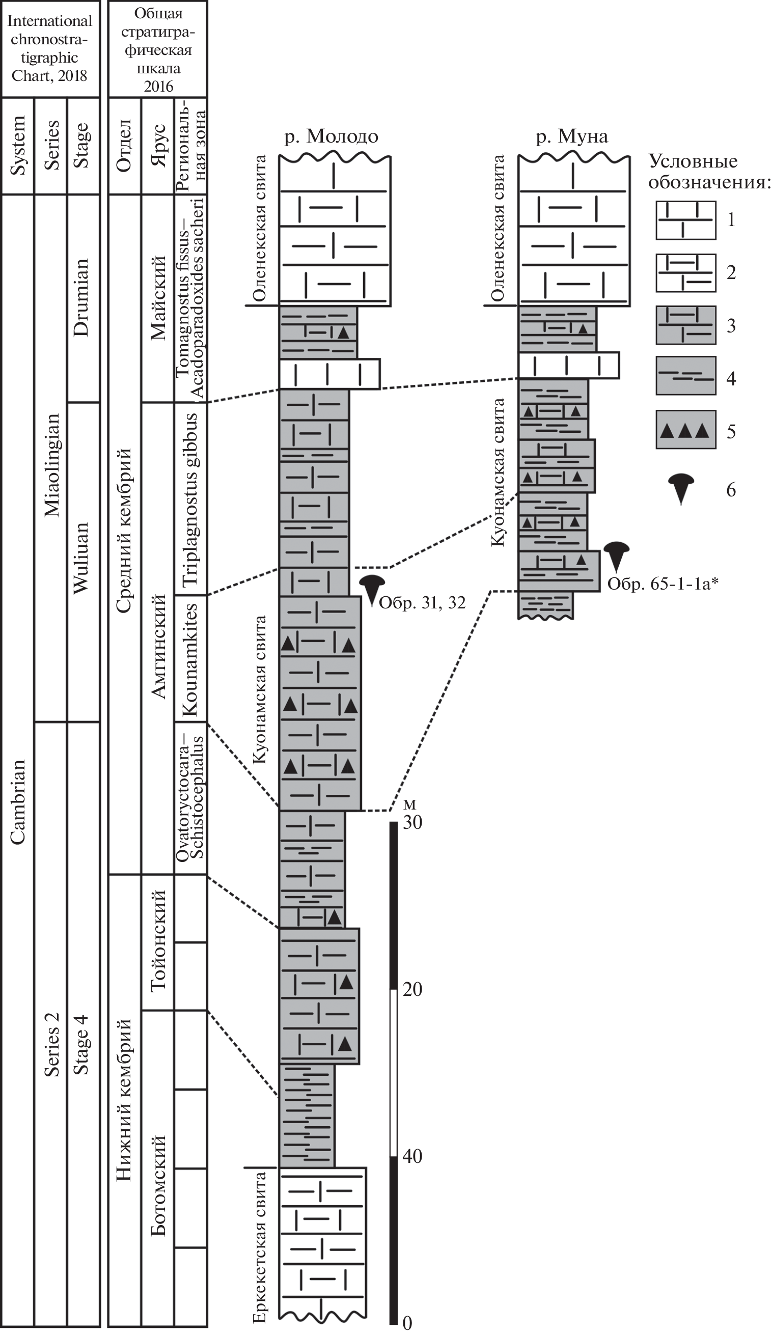
Two new species of trilobites of the Oryctocephalus Walcott, 1886 from the Amgan Stage of the Middle Cambrian of the Siberian Platform were described: Oryctocephalus doliformis sp. nov. and O. molodoensis sp. nov. wich were found in the middle part of the Kuonamka Formation in the Molodo and Muna Rivers sections.
Keywords
About the authors
I. V. Korovnikov
Trofimuk Institute of Petroleum Geology and Geophysics, Siberian Branch, Russian Academy of Science; Novosibirsk State University
Author for correspondence.
Email: KorovnikovIV@ipgg.sbras.ru
Russia, 630090, Novosibirsk; Russia, 630090, Novosibirsk
References
- Коровников И.В. Динамика развития трилобитов нижнего и низов среднего кембрия востока Сибирской платформы. Семейства Protolenidae и Oryctocephalidae. Новосибирск: ИНГГ, 2018. 113 с.
- Коровников И.В., Шабанов Ю.Я. Трилобиты пограничных отложений нижнего и среднего кембрия стратотипического разреза на р. Молодо (восток Сибирской платформы) // Разрезы кембрия Сибирской платформы – кандидаты в стратотипы подразделений Международной стратиграфической шкалы (стратиграфия и палеонтология). Новосибирск: Изд-во СО РАН, 2008. С. 71–104.
- Лермонтова Е.В. Описание трилобитов // Атлас руководящих форм ископаемых фаун СССР. М: Госгеолиздат, 1940. С. 112–157.
- Пельман Ю.Л. Среднекембрийские беззамковые брахиоподы реки Муны (Лена, нижнее течение) // Биостратиграфия и палеонтология нижнего и среднего кембрия Северной Азии. М.: Наука, 1982. С. 115–128.
- Чернышева Н. Е. Кембрийские трилобиты семейства Oryctocephalidae // Проблемы нефтегазоносности Советской Арктики. Палеонтология и биостратиграфия. Л.: Изд-во нефтяной и горно-топливной лит-ры, 1962. С. 3–64.
- Чернышева Н.Е., Суворова Н.П., Левицкий Е.С. и др. Словарь морфологических терминов и схема описания трилобитов. М.: Наука, 1982. 60 с.
- Шабанов Ю.Я., Коровников И.В., Переладов В.С. и др. Разрез куонамской свиты на р. Молодо – кандидат глобального стратотипа нижней границы среднего кембрия (восток Сибирской платформы) // Разрезы кембрия Сибирской платформы – кандидаты в стратотипы подразделений международной стратиграфической шкалы (стратиграфия и палеонтология). Новосибирск: Изд-во СО РАН, 2008. С. 59–70.
- Blaker M.R., Peel J.S. Lower Cambrian trilobites from North Greenland // Medd. Groøland, Geosci. 1997. № 35. 145 p.
- Hughes N.C. The Cambrian palaeontological record of the Indian subcontinent // Earth-Sci. Rev. 2016. V. 159. P. 428–461.
- Reed F.R.C. The Cambrian fossils of Spiti // Mem. Geol. Surv. India. 1910. Ser. 15. № 7. P. 1–70.
- Resser C.E. Four contribution to nomenclature of Cambrian trilobites // Smithson. Misc. Coll. 1938. V. 97. № 10. P. 1–43.
- Saito K. Older Cambrian Trilobita and Conchostraca from northwestern Korea // Jpn. J. Geol. Geogr. 1934. V. 11. № 3–4. P. 211–237.
- Shergold J.H. Oryctocephalidae (Trilobita: Middle Cambrian) of Australia // Bull. Bureau Miner. Res., Geol. Geophys. 1969. № 104. P. 1–66.
- Sundberg F.A., McCollum L.B. Trilobites of the Lower Middle Cambrian Poliella delicate biozone (new) of Southeastern Nevada // J. Paleontol. 2003. V. 77. № 2. P. 331–359.
- Treatise on invertebrate paleontology. Part O. Arthropoda 1 / Ed. Kaesler R.L. Lawrence, Kansas: Univ. Kansas Press, 1997. 530 p.
- Yuan J.L., Zhao Y.L., Li Y., Huang Y.Z. Trilobite fauna of the Kaili Formation (Uppermost Lower Cambrian – Lower Middle Cambrian) from southeastern Guizhou, South China. Shanghai: Shanghai Sci. and Technology Press, 2002. 423 p. [In Chinese with English summary].
Supplementary files






