Inactivation of type 3 fimbriae Increases adhesion of Klebsiella oxytoca to lung epithelial cells
- Authors: Giliazeva A.G.1, Mardanova A.M.1
-
Affiliations:
- Kazan Federal University
- Issue: Vol 58, No 5 (2024)
- Pages: 784-796
- Section: МОЛЕКУЛЯРНАЯ БИОЛОГИЯ КЛЕТКИ
- URL: https://ogarev-online.ru/0026-8984/article/view/281587
- DOI: https://doi.org/10.31857/S0026898424050084
- EDN: https://elibrary.ru/HUMBXW
- ID: 281587
Cite item
Full Text
Abstract
Klebsiella oxytoca is a causative agent of various community-acquired and nosocomial infections in humans, including urinary tract infections, nosocomial pneumonia, antibiotic-associated diarrhea, etc. However, the virulence factors of this species have not been sufficiently studied. In this study, we characterized the adhesive potential of the urological isolate К. oxytoca NK-1 using different substrates. Our findings indicate that this strain effectively adheres to epithelial cell lines, glycosylated and non-glycosylated proteins and polystyrene. Furthermore, it induces yeast agglutination, indicating the presence of type 1 and type 3 fimbriae – organelles that facilitate the adhesion of enterobacteria to a diverce range of substrates. Both type 1 and type 3 fimbrial operons were identified in the strain´s genome, with the latter presented in two copies. Mutants with inactivated genes encoding these fimbriae were constructed. It has been shown that the inactivation of type 1 fimbrial genes does not affect bacterial adhesion, while the inactivation of type 3 fimbrial genes increases the adhesion of К. oxytoca NK-1 to lung epithelial cells (line H1299), with mannose serving as an additional inducer of the increased adhesion. At the same time, the adhesion of this mutant to other substrates is not affected. These findings lead us to the conclusion that the adhesive apparatus of К. oxytoca is multifactorial. Additionally, they suggest the possibility of compensatory expression or overexpression of genes encoding alternative adhesins in the absence of types 1 and/or 3 fimbriae.
Full Text
Сокращения: БСА – бычий сывороточный альбумин; ИМП – инфекция мочевыводящих путей; КАИМП – катетер-ассоциированная инфекция мочевыводящих путей; КОЕ – колониеобразующая единица; ЛБ – лизогенный бульон; ПЦР – полимеразная цепная реакция; ФСБ – фосфатно-солевой буфер; COVID-19 – коронавирусная инфекция 2019 года; FRT-сайт – сайт узнавания Flp-рекомбиназой; SOC – супероптимальный бульон с подавлением катаболитов.
Введение
Порядок Enterobacterales включает множество абсолютно и условно патогенных бактерий. Факторы вирулентности абсолютных патогенов, таких как Yersinia spp., Salmonella enterica, Shigella spp. и др., изучены достаточно подробно, тогда как гораздо меньше известно о факторах вирулентности условных патогенов, таких как Klebsiella oxytoca. К. oxytoca представлена комплексом видов: К. oxytoca, К. michiganensis, К. pasteurii, К. grimontii, К. spallanzanii, К. huaxiensis и тремя новыми неназванными видами, дифференцируемыми по нуклеотидной последовательности гена blaOXA, кодирующего β-лактамазу [1]. Фенотипически виды этого комплекса неотличимы друг от друга, поэтому в рутинной практике все бактериальные изоляты, как правило, определяют как вид К. oxytoca.
К. oxytoca – второй по клинической значимости вид внутри этого рода после К. pneumoniae [2]. Установлено, что пенициллинотерапия приводит к дисбиозу кишечной микробиоты и чрезмерному росту бактерий К. oxytoca [3], что, в свою очередь, может привести к развитию воспалительного заболевания кишечника – антибиотик-ассоциированного геморрагического колита [3], а также к развитию позднего неонатального сепсиса, менингита или некротизирующего энтероколита у недоношенных младенцев [4]. К. oxytoca является также возбудителем инфекций мочевыводящих путей (ИМП), в том числе катетер-ассоциированных (КАИМП), мягких тканей, ран, внутрибрюшных инфекций, бактериемии и внутрибольничной пневмонии [3, 5–8]. В частности, доля К. oxytoca в спектре уропатогенных возбудителей варьирует между 1 и 3.5%, однако среди беременных женщин это значение достигает 19–38% [9].
Недавно было показано, что у пациентов с COVID-19 микробиота легких насыщается К. oxytoca [10]. Кроме того, у находящихся на искусственной вентиляции легких (ИВЛ) пациентов, в том числе с COVID-19, часто развивается нозокомиальная пневмония, имеющая бактериальную природу [11]. По данным Национальной сети безопасности здравоохранения США за 2006–2007 гг. развитие ИВЛ-ассоциированной пневмонии в 2.2% случаев вызвано К. oxytoca [12]. Тем не менее, этиология ИВЛ-ассоциированной пневмонии зависит от многих факторов, включая демографические особенности, географическое положение и др. [11].
Изучение факторов вирулентности патогенов важно не только с фундаментальной точки зрения, но и с практической: за последние десятилетия возрос интерес к разработке и применению новых лекарственных средств, действующих на факторы вирулентности возбудителей – вакцин и патоблокаторов [13, 14]. Вакцинация направляет иммунные реакции организма на ключевые этапы патогенеза, а патоблокаторы инактивируют структуры, обеспечивающие вирулентность бактерий, тем самым подавляя их способность вызывать заболевание [13, 14]. Таким образом, действие препаратов обоих типов направлено на факторы вирулентности патогенов, а главная роль в защите от них отводится собственным механизмам иммунитета хозяина.
Адгезия бактерий к поверхности является начальным и ключевым этапом развития инфекции [15]. Патогенные бактерии адгезируют к эпителию или имплантируемым медицинским изделиям (катетерам, трахеальным трубкам и др.) с помощью разнообразных поверхностных афимбриальных и фимбриальных белковых адгезинов. Афимбриальные адгезины расположены на поверхности клетки в виде отдельных молекул или многокомпонентных агрегатов. Однако более эффективную адгезию обеспечивают адгезины, расположенные на фимбриях – нитевидных полимерных структурах, присущих большинству грамотрицательных и ряду грамположительных бактерий [16, 17]. Важную роль в патогенезе инфекций играют шаперон-ашерные фимбрии, экспорт и сборка которых происходит с помощью собственного молекулярного аппарата, а не общей системы секреции [18]. Периплазматический шаперон формирует комплекс с каждой структурной субъединицей фимбрии, обеспечивая фолдинг и препятствуя преждевременной полимеризации, и переносит ее к белку-ашеру в наружной мембране, который производит сборку фимбрий на поверхности клетки.
К шаперон-ашерным фимбриям относятся фимбрии типа 1 и 3, характерные для вида К. pneumoniae, близкородственного К. oxytoca. Они обеспечивают адгезию бактерий к клеткам эпителия кишечника, мочевого пузыря и других органов, а также к поверхности медицинских изделий, что необходимо для формирования биопленок [18]. Фимбрии типа 1 и 3 хорошо охарактеризованы у К. pneumoniae, тогда как у К. oxytoca их функциональное значение подробно не изучено, а имеющиеся данные сводятся лишь к результатам скрининговых описательных исследований. Так, в ряде работ отмечена взаимосвязь продукции фимбрий типа 1 и 3 и способности клинических штаммов К. oxytoca к формированию биопленок [19, 20]. Продукция этих фимбрий описана также у штаммов К. oxytoca, способных к адгезии на эпителиальные клетки [21, 22]. В связи с этим, цель данной работы заключалась в том, чтобы охарактеризовать адгезивный потенциал К. oxytoca NK-1 и оценить вклад фимбрий типа 1 и 3.
Экспериментальная часть
Объект исследования и условия культивирования. Штамм К. oxytoca NK-1 выделен с поверхности мочеточникового стента пациентки с КАИМП. Бактерии культивировали при 37°C в лизогенном бульоне (ЛБ) [23], при необходимости добавляли антибиотики: гентамицин (7 мкг/мл), хлорамфеникол (20 мкг/мл) или канамицин (50 мкг/мл). Агаризированная среда содержала 2% агара. Бактерии для оценки их адгезивных свойств выращивали в условиях, оптимальных для продукции фимбрий (без аэрации в течение 48 ч при 37°C); для подавления продукции фимбрий бактерии выращивали в тех же условиях, но при 30°C [24]. Для восстановления жизнеспособности бактерий после трансформации использовали супероптимальный бульон с подавлением катаболитов (SOC) [23]; для получения ночной культуры бактерии культивировали с аэрацией в течение 16 ч.
Плазмиды и клеточные линии, использованные в работе, любезно предоставлены доктором Rafał Kolenda, сотрудником лаборатории многопараметрического анализа Бранденбургского технического университета Cottbus-Senftenberg (Германия). Плазмиды pKD4, pKD46-Gm и pCP20 [25, 26] использовали на разных этапах инактивации генов и оперонов. Линии клеток эпителия мочевого пузыря (5637), кишечника (Caco-2) и легких человека (H1299) использовали для определения адгезивности бактерий. Клеточные линии выращивали в коммерческих средах (“Merck”, Германия; 5637 в RPMI-1640, остальные линии в DMEM/F12), содержащих дополнительно 10% эмбриональной сыворотки крупного рогатого скота, 2 мМ L-глутамин, 1 мМ пируват натрия, 1% заменимых аминокислот (только для H1299) и антибиотики – пенициллин и стрептомицин (по 100 ЕД /мл). Клеточные линии культивировали при 37°C, повышенной влажности и 5% CO2.
Характеристика адгезивных свойств бактерий. Фимбрии на поверхности штамма К. oxytoca NK-1 выявляли методом дрожжевой агглютинации [27]. Бактерии (ОП600 = 1) и 2%-ные пекарские дрожжи, ресуспендированные в фосфатно-солевом буфере (ФСБ), смешивали на предметном стекле в равном соотношении (по 15 мкл); для определения типа фимбрий к смеси добавляли 15 мкл 0.2 М маннозы. Степень агглютинации определяли визуально и оценивали по скорости образования хлопьев как слабую (+ – время образования более 20 с), умеренную (++ – время образования 5–20 с), высокую (+++ – до 5 с).
Адгезию исследовали на плоскодонных полистирольных планшетах Nunc (“Thermo Fisher Scientific”, США) разного формата. В качестве субстратов для адгезии использовали клеточные линии и адсорбированные белки – гликозилированные (РНКаза B) и негликозилированные (бычий сывороточный альбумин, БСА). Клеточные линии выращивали в 24-луночных планшетах с поверхностью Nunclon Delta (“Thermo Fisher Scientific”) до достижения 80–90% монослоя, промывали 2 раза в ФСБ и добавляли в лунки свежую среду без антибиотиков. В лунки 96-луночного планшета MaxiSorp добавляли РНКазу В (“Sigma-Aldrich”, США) или БСА (“Roth”, Германия) – 50 мкл в концентрации 5 мг/мл в 0.1 М Na2CO3 рН 9.6. После инкубации в течение 12 ч при 4°C лунки промывали 1%-ным БСА и высушивали на воздухе.
Бактериальную культуру центрифугировали при 4500 об/мин в течение 10 мин. Клетки промывали 3 раза в ФСБ и ресуспендировали в среде для культивирования клеточных линий без антибиотиков (для анализа адгезии к эукариотическим клеткам) или 1% БСА (для анализа адгезии к адсорбированным белкам). Лунки инфицировали бактериальной суспензией – 20 × 106 бактерий (клеточные линии) или 5 × 106 бактерий (белки). После 2 ч инкубации лунки 3 раза промывали ФСБ для удаления несвязавшихся бактерий. Клетки эукариот с адгезированными бактериями разрушали, добавляя в лунку 200 мкл 0.1%-го Тритона X-100 на 5 мин. Готовили серию десятикратных разведений, которые высевали на агаризованную среду ЛБ для подсчета колониеобразующих единиц (КОЕ). Результаты выражали как количество КОЕ на 1 мм2 поверхности монослоя (площадь поверхности лунки 1.9 см2). Бактерии, связанные с белками, фиксировали в 4%-ном параформальдегиде, промывали в ФСБ, окрашивали иодидом пропидия и сканировали с помощью автоматизированной системы флуоресцентной микроскопии Aklides (“Medipan”, Германия); подсчет бактерий в 1 мм2 проводили в программе Maxislider v.4.02. О влиянии инактивации на адгезивность мутанта судили по эффективности адгезии, выраженной как отношение уровня адгезии мутанта к уровню адгезии штамма дикого типа, принятого за 100%.
Для визуализации адгезированных бактерий клеточную линию 5637 выращивали на стерильных покровных стеклах в 24-луночном планшете. Инфицированные и промытые клетки фиксировали 1%-ным глутаровым альдегидом (“Sigma-Aldrich”) в течение 12 ч, промывали 2 раза в ФСБ и обезвоживали растворами этанола в восходящей концентрации (от 30 до 96%) по 2 раза в течение 30 мин. Анализировали с помощью сканирующего электронного микроскопа Merlin (“Carl Zeiss”, Германия) [28].
Поиск генов фимбрий в геноме штамма NK-1, секвенированном нами ранее [29], проводили с помощью программы BLAST (https://blast.ncbi.nlm.nih.gov/Blast.cgi). Сравнительный анализ геномных локусов проводили с помощью программы Easyfig v. 2.2.3. Белковые мотивы в аминокислотных последовательностях предсказывали с помощью программы ScanProsite (https://prosite.expasy.org/scanprosite/).
Инактивацию генов и оперонов проводили с помощью системы рекомбинации фага λ Red по методу, описанному ранее [25], с модификациями для энтеробактерий [30]. Удаляли как гены адгезинов, так и полные опероны, чтобы исключить вклад других структурных субъединиц в адгезию.
На всех этапах генетический материал доставляли в клетки бактерий с помощью электропорации: 50 мкл электрокомпетентных клеток и 1 мкл плазмиды (40–50 нг) или 5 мкл ПЦР-продукта (1000 нг) помещали в холодную кювету с зазором 4 мм. Процедуру проводили с помощью прибора MicroPulser (“Bio-Rad”, США) при следующих параметрах: напряжение 2.5 кВ, емкость 25 мкФ, сопротивление 200 Ом. Сразу после воздействия электрического импульса к клеткам добавляли 900 мкл среды SOC.
Для получения электрокомпетентных клеток нативного штамма ночную культуру инокулировали в свежую среду в соотношении 1 : 100 и выращивали с аэрацией до ОП600 = 0.5–0.6. Далее клетки инкубировали на льду = в течение 30 мин, осаждали (12 мин при 4500 g), 2 раза промывали холодной дистиллированной водой и концентрировали в ней же в 100 раз относительно первоначального объема культуры. Далее клетки трансформировали плазмидой pKD46-Gm, кодирующей рекомбиназу фага λ Red, и культивировали при 30°C с аэрацией в течение 1 ч.
Трансформанты культивировали на плотной среде ЛБ с гентамицином при 30°C и использовали для получения вторичных электрокомпетентных клеток. После достижения ОП600 = 0.2–0.3 к культуре добавляли 0.2% арабинозы для индукции экспрессии гена рекомбиназы фага λ Red. После дальнейшего культивирования в течение 30–45 мин культуру инкубировали в течение 15 мин в водяной бане при 42°C и далее 15 мин во льду. После осаждения и промывания клетки трансформировали ПЦР-амплификатом гена устойчивости к канамицину kan, фланкированного прямыми повторами (FRT-сайтами). Благодаря использованию составных праймеров для инактивации (табл. 1), ген был фланкирован также участками удаляемого элемента, по которым ген kan, фланкированный FRT-сайтами, в ходе гомологичной рекомбинации встраивался в геном вместо удаляемого элемента с помощью накопленной в клетках рекомбиназы. После трансформации клетки культивировали при 37°C в течение 2 ч с аэрацией, а затем в течение 2 ч без аэрации. Скрининг мутантов проводили на плотной среде ЛБ с канамицином, используя праймеры для верификации (табл. 2). ПЦР-продукты анализировали с помощью электрофореза в 1.5%-ном агарозном геле [31], ДНК-маркер – GeneRuler 1 kb Plus (“Thermo Fisher Scientific”).
Таблица 1. Праймеры для инактивации, использованные в работе
Ген/оперон | Праймер | Нуклеотидная последовательность* | Т, °С |
fimH | Ko.fH.ina f | aagaggaatgaaaaaaatagtcaccctgttgttaac GTGTAGGCTGGAGCTGCTTC | 63.5 |
Ko.fH.ina r | ttattcgtaaacaaaggttactccgataattgactg ATGGGAATTAGCCATGGTCC | ||
mrkD (обе копии) | Ko.mD.ina f | agtcaggaaaaaacaaaggaaacgctatgtcgctaa GTGTAGGCTGGAGCTGCTTC | 62.0 |
Ko.mD.ina r | caattgtgctgaatcacgcatacccgcctcccgaat ATGGGAATTAGCCATGGTCC | ||
fim | Ko.fim.ina f | atgaacaaattagccgttatcgttttttcagcactgttcctgagcgctacGTGTAGGCTGGAGCTGCTTC | 64.5 |
Ko.fim.ina r | ctacactgcgatgccggactgcggctccgcttcgcctgagagctccgccaATGGGAATTAGCCATGGTCC | ||
mrk1 (первая копия) | Ko.mrk1.ina f | atgaaaaaggttcttctctctgctgcaatggcgactgcgttttttggtatGTGTAGGCTGGAGCTGCTTC | 65.5 |
Ko.mrk1.ina r | tcaattataaacaagttcccaggtcgcccagctggtcaacggaccgctggATGGGAATTAGCCATGGTCC | ||
mrk2 (вторая копия) | Ko.mrk2.ina f | gcggcaaatgctgctgataccaatgtaggcggcggtcaggttaatttcttGTGTAGGCTGGAGCTGCTTC | 66.0 |
Ko.mrk2.ina r | tcgctttttccggcgctggcgtaacgtagccaatgtaataagtaaatatcATGGGAATTAGCCATGGTCC |
* Нижний регистр обозначает выступы целевого гена/оперона.
Полученные мутантные штаммы использовали для получения электрокомпетентных клеток, которые затем трансформировали плазмидой pCP20, кодирующей Flp-рекомбиназу. Эта рекомбиназа, узнающая FRT-сайты, вырезала ген kan из генома. Протокол приготовления электрокомпетентных клеток был таким же, как для нативного штамма. Трансформанты культивировали на плотной среде ЛБ с хлорамфениколом при 30°C.
Для элиминации плазмиды pCP20 из мутантных штаммов бактерии культивировали на плотной среде ЛБ без антибиотиков при 42°C. Колонии мутантов, утративших устойчивость ко всем трем антибиотикам, использовали для подтверждения инактивации с помощью ПЦР с праймерами для верификации (табл. 2).
Таблица 2. Праймеры для верификации мутантов, использованные в работе
Сайт амплификации | Праймер | Нуклеотидная последовательность | Т, °С |
Фланкирующие праймеры | |||
fimH | Ko.fH f | GGAACGATCCAGGCGGTGAT | 56.0 |
Ko.fH r | CGACAGGATGCAGTCGACCT | 56.0 | |
mrkD | Ko.mD f | GAAGGCCACGGTTAAGTGGA | 54.0 |
Ko.mD r | AGGGCCAGTTGAATGAGTCG | 54.0 | |
fim | Ko.fim f | AGCATTGCTTCAGGATTATT | 50.0 |
Ko.fim r | ATCCTTGATGAACTGATTGT | 50.0 | |
mrk1 | Ko.mrk1 f | TGCTCATTGATACTTAATTC | 51.0 |
Ko.mrk1 r | ATTGTAACATTTGCGCAAGA | 50.0 | |
mrk2 | Ko.mrk2 f | ATCCATAAAACAGTCTCAAT | 52.0 |
Ko.mrk2 r | TTAATGCAAAAAGATTCTGG | 51.0 | |
Внутренние праймеры | |||
fimH/fim | Ko.inn.fH f | CGGTTCATTAATCGCGGTCC | 54.0 |
mrkD | Ko.inn.mD f | ACGGCAATAACCCGATCCTC | 54.0 |
mrk1/mrk2 | Ko.inn.mrk f | TATTCTCGCCGGAAAGCGGC | 56.0 |
kan | К2 f | CGGTGCCCTGAATGAACTGC | 56.0 |
К1 r | CAGTCATAGCCGAATAGCCT | 52.0 | |
Статистическая обработка результатов. Эксперименты проводили 3–5 раз по три повторности в каждой серии. Данные представлены в виде среднего ± ошибка среднего. Статистическую обработку поводили с помощью программы PSPP-1.4.1-g79ad47. Данные сравнивали с использованием непарного двухвыборочного t-критерия Стьюдента. Различия считали статистически значимыми при р <0.05.
Результаты и обсуждение
К. oxytoca NK-1 обладает способностью к адгезии к широкому кругу субстратов
Культура штамма NK-1, выращенная при 37°C, вызывала умеренную агглютинацию клеток дрожжей (++), которая подавлялась маннозой (+), что указывает на продукцию бактериями чувствительных и нечувствительных к маннозе фимбрий типов 1 и 3 соответственно. В то же время, культивирование бактерий при 30°C приводило к снижению агглютинации дрожжей (+), которая при этом не изменялась при добавлении маннозы, что указывало на наличие на поверхности бактерий, выращенных в данных условиях, лишь фимбрий типа 3. Таким образом, температура культивирования влияет на продукцию штаммом NK-1 фимбрий типа 1 и 3. Для дальнейшей характеристики адгезивных свойств бактерии культивировали при 37°C.
Адгезивный потенциал штамма был охарактеризован на разных биотических и абиотических поверхностях. С помощью сканирующей электронной микроскопии показано, что бактерии эффективно адгезируют как к линии клеток 5637 эпителия мочевого пузыря (рис. 1а), так и к стеклу (рис. 1б). Количественная оценка адгезии также подтвердила способность штамма адгезировать к биотическим и абиотическим поверхностям. Так, уровень адгезии штамма к клеткам эпителия кишечника Caco-2, легких H1299 и мочевого пузыря 5637 составлял 2100 ± 100, 1500 ± 100 и 450 ± 30 КОЕ/мм2 соответственно. На разных абиотических субстратах адгезивность штамма была примерно одинаковой, составляя 23000 ± 3000 бактерий/мм2 на РНКазе B, 17000 ± 3000 бактерий/мм2 на БСА и столько же на полистироле без адсорбированных белков. Адгезия штамма к РНКазе B, богатой остатками маннозы, может объясняться продукцией фимбрий типа 1, адгезин которых (FimH) специфически связывает маннозилированные белки [32]. В свою очередь, фимбрии типа 3 участвуют в неспецифической адгезии и могут быть фактором эффективной адгезии штамма NK-1 к БСА и полистиролу [33, 34].
Рис. 1. Адгезивный потенциал К. oxytoca NK-1. С помощью сканирующей электронной микроскопии (увеличение 15000× и 2000×) показано, что бактерии способны адгезировать как к живым клеткам эпителия мочевого пузыря 5637 (а), так и к стеклу (б).
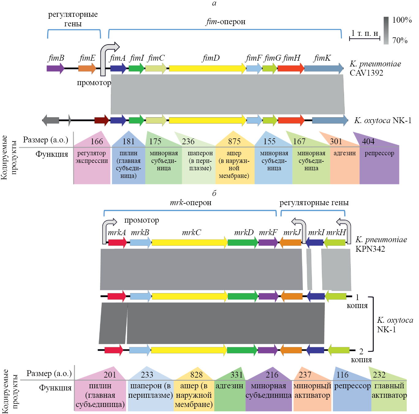
Геном К. oxytoca NK-1 кодирует фимбрии типа 1 и 3
С помощью BLAST-анализа в геноме К. oxytoca NK-1 обнаружены кластеры генов, участвующих в биогенезе фимбрий типа 1 и 3 (fim- и mrk-опероны соответственно) (рис. 2). Общими для этих оперонов являются следующие структурные гены:
- fimA и mrkA, кодирующие главную субъединицу тела фимбрий;
- fimC и mrkB, кодирующие шаперон, обеспечивающий фолдинг и транспорт субъединиц через периплазму;
- гены fimD и mrkC ашера, обеспечивающего сборку субъединиц на наружной мембране;
- гены fimH и mrkD адгезина, расположенного на дистальном конце тела фимбрии и обеспечивающего специфичное прикрепление бактерий.
Оперон фимбрий типа 1 (fim-оперон) представлен в геноме одной копией размером 8.05 т.п.н. Подобно fim-оперону К. pneumoniae, fim-оперон К. oxytoca NK-1 включает восемь генов: fimA, fimC, fimD, fimH и следующие минорные гены:
- fimI с неохарактеризованной функцией. Имеющиеся данные позволяют предположить, что продукт этого гена терминирует сборку фимбрии и закрепляет ее на наружной мембране;
- fimF и fimG – продукты этих генов закрепляют адгезин на теле фимбрии и контролируют ее длину;
- дополнительный ген fimK кодирует белок-репрессор экспрессии fim-оперона Klebsiella spp, отсутствующий у Escherichia coli [35, 36].
Рис. 2. Сравнительный анализ генных кластеров, ответственных за продукцию фимбрий типа 1 (а) или типа 3 (б), в геномах К. pneumoniae и К. oxytoca. Под генами представлены гипотетические генные продукты в аминокислотных остатках (а.о.). Цветная шкала – степень идентичности сравниваемых генов
В то же время, в отличие от К. pneumoniae, перед fim-опероном К. oxytoca NK-1 вместо генов рекомбиназ fimB и fimE, меняющих ориентацию промотора и тем самым регулирующих экспрессию оперона [36], расположен ген гипотетического белка. Согласно проведенному нами BLAST-анализу, гомологи этого гена характерны только для членов видового комплекса К. oxytoca. С помощью программы ScanProsite в продукте данного гена выявлен структурный мотив “спираль-поворот-спираль”, характерный для ДНК-связывающих регуляторных белков [37]. Можно предположить, что экспрессия fim-оперона в клетках К. oxytoca и других членов видового комплекса К. oxytoca контролируется продуктом этого гена.
Оперон фимбрий типа 3 (mrk-оперон) в геноме К. oxytoca NK-1 представлен двумя копиями размером 5.58 и 5.65 т.п.н. (рис. 2б), нуклеотидная последовательность которых идентична на 94%. Структурно обе копии состоят из пяти генов, они идентичны mrk-оперону К. pneumoniae и, помимо уже упомянутых генов mrkA, mrkB, mrkC, mrkD, включают также минорный ген mrkF, продукт которого участвует в сборке и стабилизации фимбрий [38]. Экспрессия mrk-оперона контролируется прилежащим и расположенным на обратной цепи кластером регуляторных генов, который организован аналогично в соответствующих геномных локусах обеих бактерий и состоит из следующих генов: mrkH (главный активатор), mrkI (репрессор) и mrkJ (минорный активатор). Вместе с тем, нуклеотидные последовательности этих генов различаются. Так, обе копии гена mrkJ К. oxytoca гомологичны соответствующему гену К. pneumoniae. Обе копии гена mrkI К. oxytoca NK-1 гомологичны гену mrkI К. pneumoniae на 70% только в пределах 25% длины последовательности. Интересно отметить, что копии гена mrkH К. oxytoca не гомологичны друг другу по всей длине, лишь одна копия гена mrkH гомологична гену mrkH К. pneumoniae на 74%.
С целью изучения вклада фимбрий типа 1 и 3 в адгезивный потенциал К. oxytoca NK-1 проведен нокаут генов адгезинов – fimH и mrkD соответственно. Чтобы исключить возможное влияние других структурных субъединиц фимбрий на адгезию и другие клеточные процессы, например, при накоплении в периплазме, мы инактивировали также целые опероны фимбрий типа 1 (fim) и типа 3 (mrk). Для полного нокаута фимбрий типа 3 инактивировали вторую копию гена mrkD или оперона mrk у мутантов по первым копиям. Чтобы получить мутантов по обоим типам фимбрий, инактивировали ген адгезина или оперон фимбрий типа 1 у полных мутантов по фимбриям типа 3. В геноме мутантов вместо удаленного элемента оставался так называемый “шрам” меньшего размера, что подтверждено с помощью ПЦР (рис. 3а). На рис. 3б показана линейка мутантов c нокаутом генов отдельных адгезинов фимбрий типа 1 (ΔfimH) или типа 3 (ΔmrkD1, ΔmrkD1,2), оперонов фимбрий типа 1 (Δfim) или типа 3 (Δmrk1, Δmrk1,2), а также генов адгезинов и оперонов фимбрий типа 1 и 3 одновременно (ΔfimH ΔmrkD1,2 и Δfim Δmrk1,2 соответственно).
Рис. 3. Верификация мутантных штаммов К. oxytoca NK-1 (а) и схематичное изображение генотипов полученных мутантов (б). Генетические детерминанты фимбрий типа 1 и 3, которые обеспечивают адгезию энтеробактерий к биотическим и абиотическим поверхностям, инактивированы. Элиминацию генов адгезинов или целых оперонов фимбрий подтверждали с помощью ПЦР, используя пары праймеров к удаляемым элементам генома: генам адгезинов fimH и mrkD, оперонам fim, mrk1 и mrk2. Размеры амплификатов (п.н.), определенные с помощью электрофореза в агарозном геле, указаны на электрофореграммах. М – ДНК-маркер, дт – дикий тип, kan – мутантный тип до элиминации гена устойчивости к канамицину, мт – мутантный тип.
Инактивация генов фимбрий типа 3 повышает адгезию К. oxytoca NK-1 к клеткам эпителия легких
Адгезивные свойства мутантных штаммов исследовали с помощью тех же клеточных линий, белков, адсорбированных на полистироле, и чистого полистирола. Согласно полученным результатам, инактивация генов адгезинов и оперонов обоих типов фимбрий не влияла на адгезию бактерий к абиотическим поверхностям (РНКазе B, БСА и полистиролу), а также к линиям клеток эпителия кишечника Caco-2 и мочевого пузыря 5637 (рис. 4а). Однако на клетках эпителия легких H1299 адгезия мутантов по генам фимбрий типа 3 неожиданно повышалась; и этот эффект усиливался при последующем удалении генов фимбрий типа 1 у данного мутанта. Необходимо отметить, что инактивация только генов фимбрий типа 1 не влияла на адгезию бактерий. При этом фенотип мутантов по генам адгезинов не отличался от фенотипа мутантов по целым оперонам, что позволяет сделать вывод о том, что наблюдаемый эффект действительно вызван отсутствием в геноме детерминант адгезинов фимбрий типа 3. Так, уровень адгезии мутантов по одной копии гена адгезина ΔmrkD1 или оперона Δmrk1 к клеткам линии H1299 повышался относительно дикого типа на 34 ± 10 и 30 ± 5%, соответственно, мутантов по обоим генам адгезина (ΔmrkD1,2) и оперонов (Δmrk1,2) – на 79 ± 7 и 87 ± 4%, а мутантов по фимбриям типа 1 и 3 одновременно, то есть по генам адгезинов ΔfimH ΔmrkD1,2 и оперонам Δfim Δmrk1,2 – на 129 ± 12 и 140 ± ± 13% соответственно (рис. 4а).
Рис. 4. Адгезивные фенотипы мутантов с инактивированными фимбриями типов 1 и/или 3. Чтобы оценить влияние инактивации фимбрий на адгезию К. oxytoca NK-1 к клеткам эпителия легких H1299 (а), эффективность адгезии (%) каждого мутантного штамма рассчитывали как соотношение уровней адгезии мутантного штамма и штамма дикого типа, принятого за 100%. Чтобы оценить влияние маннозы на адгезию штаммов дикого типа и мутантов (б), рассчитывали эффективность адгезии (%) каждого штамма – отношение уровня адгезии после обработки маннозой (опыт) к уровню адгезии до обработки, принятому за 100% (контроль). *p < 0.05.
Инактивация фимбрий типа 1 не влияет на адгезию К. oxytoca NK-1 к клеткам эпителия кишечника и легких, а инактивация фимбрий типа 3 не влияет на адгезию к клеткам эпителия кишечника и мочевого пузыря, что согласуется с данными, описывающими колонизирующую способность К. pneumoniae в модели инфекции у мышей [39]. Однако полученные нами данные об отсутствии эффекта инактивации фимбрий на адгезию К. oxytoca NK-1 к полистиролу и клеткам эпителия мочевого пузыря отличаются от данных для К. pneumoniae [39, 40]. Так, инактивация фимбрий типа 1 или 3 негативно влияла на способность К. pneumoniae колонизировать мочевой пузырь и катетер в мышиной модели КАИМП [40]. Кроме того, инактивация фимбрий типа 3 подавляла способность К. pneumoniae к формированию биопленок на абиотической поверхности – процессу, ключевым этапом которого является неспецифическое прикрепление бактерий [39]. В то же время, в отличие от показанной нами повышенной адгезии мутанта К. oxytoca по фимбриям типа 3 к клеткам эпителия легких, аналогичная мутация у К. pneumoniae никак не сказывалась на способности бактерий колонизировать легкие мышей [39].
Мы предполагаем, что отсутствие влияния инактивации фимбрий типа 1 или 3 на адгезию бактерий к определенным субстратам связано с тем, что их удаление меняет белковый профиль внешней мембраны и в свою очередь вызывает стресс клеточной оболочки, на который бактериальная клетка реагирует компенсаторной экспрессией генов других адгезинов, в частности, сверхэкспрессией адгезинов, тропных к клеточной линии H1299 эпителия легких. Установлено, что у грамотрицательных бактерий реакция клеточной оболочки на стресс обеспечивается двухкомпонентной сигнальной системой Cpx, которая контролирует экспрессию многих генов, в том числе оперонов фимбрий [41, 42].
Компенсаторная экспрессия фимбриальных генов осуществляется за счет механизмов координированной регуляции на уровне как локальных, так и глобальных регуляторов и направлена на предотвращение биогенеза одновременно нескольких типов фимбрий для снижения энергозатрат [43, 44]. Это показано, например, для S-, P-, F1C-фимбрий и фимбрий типа 1 E. coli [45]. В ходе BLAST-анализа мы обнаружили в геноме К. oxytoca NK-1 еще три гипотетических гомолога оперонов шаперон-ашерных фимбрий из 10, описанных у К. pneumoniae [46, 47]: Kpa, Kpg и Ecp. Таким образом, адгезивный профиль мутантных штаммов К. oxytoca может объясняться компенсаторной экспрессией данных оперонов или других генов адгезинов, еще не идентифицированных.
Возможно также, что функциональные особенности фимбрий типа 1 и 3 К. oxytoca не обеспечивают их специфичность, характерную для соответствующих фимбрий у К. pneumoniae, а именно, адгезию к клеткам эпителия мочевого пузыря, гликопротеинам, БСА и полистиролу.
Поскольку у К. pneumoniae экспрессия оперонов фимбрий типа 1 и 3 подвержена компенсаторной регуляции [48], мы предположили, что сверхадгезивность мутанта К. oxytoca NK-1 по фимбриям типа 3 может быть связана с гиперпродукцией фимбрий типа 1. Чтобы понять это, мы исследовали влияние маннозы на адгезивные свойства мутантных штаммов. Поскольку адгезивный фенотип мутантов по генам адгезинов не отличался от фенотипа мутантов по целым оперонам соответствующих фимбрий (рис. 4а), в данном эксперименте использовали только мутантов по генам адгезинов. Перед адгезией бактерии (дикого типа и мутантные) обрабатывали 0.2 М маннозой и рассчитывали эффективность адгезии каждого штамма как отношение адгезии обработанных бактерий к адгезии необработанных, принятой за 100% (контроль). Манноза положительно влияла на адгезивность мутантов с одновременно инактивированными генами адгезинов обоих типов фимбрий в отношении клеток эпителия легких (рис. 4б). Обработка штамма дикого типа маннозой незначительно снижала его адгезивность – остаточная адгезия составляла 79 ± 2% от контроля. Наблюдаемый эффект может быть связан с функционированием маннозачувствительных фимбрий типа 1. Интересно отметить, что манноза не влияла на адгезию мутанта по адгезинам фимбрий типа 3 (ΔmrkD1,2) и неожиданно повышала адгезию мутанта по адгезинам фимбрий обоих типов (ΔfimH ΔmrkD1,2) на 30 ± 3% относительно контроля.
Согласно одной из разновидностей механизма РНК-интерференции [49], трансляция мРНК генного кластера mrkHIJ, расположенного на противоположной цепи после оперона фимбрий типа 3 и кодирующего его регуляторы, в нативном состоянии может быть частично подавлена за счет гибридизации 5´-удлиненного конца его транскрипта с 3´-удлиненным концом транскрипта mrk-оперона. В случае инактивации промотора фимбриальных генов можно было бы допустить, что измененный фенотип мутантов по фимбриям типа 3 вызван частичной дерепрессией кластера mrkHIJ, обусловленной отсутствием mrk-транскрипта, и, как следствие, изменением экспрессии других гипотетических генов адгезинов, перекрестными регуляторами которых являются продукты mrkHIJ. Тем не менее, поскольку инактивация была направлена лишь на структурные гены оперона и не затрагивала промоторы и регуляторные гены, дерепрессия mrkHIJ-кластера возможна лишь у мутанта по целым mrk-оперонам (ввиду полного отсутствия транскрипта), но не у мутанта по генам адгезинов mrkD – в этом случае продолжалось бы частичное подавление. Поскольку адгезивные фенотипы мутантов по генам адгезинов mrkD и целым mrk-оперонам не различались, мы не можем однозначно говорить о вкладе генов-регуляторов mrk-оперона в экспрессию других адгезинов.
Согласно опубликованным данным, манноза усиливает экспрессию генов вирулентности энтеробактерии Edwardsiella piscicida, патогенной для рыб, за счет связывания и активации маннозазависимого активатора транскрипции [50]. В геноме К. oxytoca нами обнаружен ген, на 73% идентичный этому гену-активатору, что позволяет предположить возможность его экспрессии в рамках ответа оболочки К. oxytoca на стресс, связанный с удалением фимбрий типа 3 или одновременно типов 1 и 3. В присутствии экзогенной маннозы это усиливает экспрессию генов адгезинов, тропных к клеткам эпителия легких.
Заключение
Нами показано, что адгезивный аппарат К. oxytoca NK-1 характеризуется многообразием компонентов, которые обеспечивают адгезию к широкому кругу субстратов и способны заменять друг друга. Это осуществляется благодаря перекрестной регуляции экспрессии соответствующих генов и обеспечивает быструю и эффективную адаптацию бактерий к разным экологическим нишам. В частности, высокий природный потенциал штамма К. oxytoca NK-1 к адгезии на клетках эпителия легких повышается при инактивации фимбрий типа 3, и этот эффект усиливается при одновременном отсутствии фимбрий типов 1 и 3, а также в присутствии экзогенной маннозы. Это радикально отличается от эффекта, наблюдаемого после аналогичных манипуляций с фимбриальными генами у близкородственного вида – К. pneumoniae, что может свидетельствовать об отличиях в регуляции механизмов адгезии у К. oxytoca. Учитывая возрастающую клиническую значимость К. oxytoca, важной представляется роль факторов, контролирующих функционирование фимбрий типа 3, которые обладают потенциальной способностью индуцировать компенсаторную сверхэкспрессию генов других адгезинов. Чтобы понять, как это может сказаться на патогенезе инфекций и, в первую очередь, пневмонии, необходимо дальнейшее изучение способности мутантов колонизировать легочный эпителий на животной модели, поскольку адгезины, обеспечивающие повышенную адгезию бактерий in vitro, могут служить антигенами для развития иммунного ответа in vivo в богатой фагоцитами легочной среде и тем самым ускорять элиминацию патогенов. Кроме того, для идентификации структур, обеспечивающих повышенную адгезию мутантов, требуется проведение транскриптомного и протеомного анализа. Таким образом, полученные нами данные поднимают вопросы о механизмах адгезии условно-патогенных бактерий К. oxytoca и приоткрывают новые перспективы в дальнейшем поиске мишеней для патоблокаторов и вакцин, контроля инфекций, вызванных этими возбудителями.
Мы благодарим доктора Rafał Kolenda, сотрудника лаборатории многопараметрического анализа Бранденбургского технического университета Cottbus-Senftenberg (Германия), за предоставление плазмид, использованных в работе.
Работа выполнена за счет средств Программы стратегического академического лидерства Казанского (Приволжского) федерального университета.
Настоящая работа выполнена без привлечения людей и животных в качестве объектов исследования.
Авторы заявляют об отсутствии конфликта интересов.
About the authors
A. G. Giliazeva
Kazan Federal University
Author for correspondence.
Email: adeliyagilyazeva@gmail.com
Institute of Fundamental Medicine and Biology
Russian Federation, Kazan, 420008A. M. Mardanova
Kazan Federal University
Email: adeliyagilyazeva@gmail.com
Institute of Fundamental Medicine and Biology
Russian Federation, Kazan, 420008References
- Yang J., Long H., Hu Y., Feng Y., McNally A., Zong Z. (2022) Klebsiella oxytoca сomplex: update on taxonomy, antimicrobial resistance, and virulence. Clin. Microbiol. Rev. 35, e0000621.
- Broberg C.A., Palacios M., Miller V.L. (2014) Klebsiella: a long way to go towards understanding this enigmatic jet-setter. F1000Prime Rep. 6, 64.
- Herzog K.A., Schneditz G., Leitner E., Feierl G., Hoffmann K.M., Zollner-Schwetz I., Krause R., Gorkiewicz G., Zechner E.L., Högenauer C. (2014) Genotypes of Klebsiella oxytoca isolates from patients with nosocomial pneumonia are distinct from those of isolates from patients with antibiotic-associated hemorrhagic colitis. J. Clin. Microbiol. 52, 1607–1616.
- Cosic A., Leitner E., Petternel C., Galler H., Reinthaler F.F., Herzog-Obereder K.A., Tatscher E., Raffl S., Feierl G., Högenauer C., Zechner E.L., Kienesberger S. (2021) Variation in accessory genes within the Klebsiella oxytoca species complex delineates monophyletic members and simplifies coherent genotyping. Front. Microbiol. 12, 692453.
- Sibi G., Kumari P. Kabungulundabungi N. (2014) Antibiotic sensitivity pattern from pregnant women with urinary tract infection in Bangalore, India. Asian Pac. J. Trop. Med. 7S1, S116–S120.
- Singh L., Cariappa M.P., Kaur M. (2016) Klebsiella oxytoca: an emerging pathogen? Med. J. Armed Forces India. 72S1, S59–S61.
- Papajk J., Mezerová K., Uvízl R., Štosová T., Kolář M. (2021) Clonal diversity of Klebsiella spp. and Escherichia spp. strains isolated from patients with ventilator-associated pneumonia. Antibiotics. 10, 674.
- Neog N., Phukan U., Puzari M., Sharma M., Chetia P. (2021) Klebsiella oxytoca and emerging nosocomial infections. Curr. Microbiol. 78, 1115–1123.
- Yang J., Long H., Hu Y., Feng Y., McNally A., Zong Z. (2022) Klebsiella oxytoca сomplex: update on taxonomy, antimicrobial resistance, and virulence. Clin. Microbiol. Rev. 35, e0000621.
- Han Y., Jia Z., Shi J., Wang W., He К. (2022) The active lung microbiota landscape of COVID-19 patients through the metatranscriptome data analysis. Bioimpacts. 12, 139–146.
- Maebed A.Z.M., Gaber Y., Bakeer W., Dishisha T. (2021) Microbial etiologies of ventilator-associated pneumonia (VAP) in intensive care unit of Beni-Suef University´s Hospital. Beni Suef Univ. J. Basic. Appl. Sci. 10, 41.
- Hidron A.I., Edwards J.R., Patel J., Horan T.C., Sievert D.M., Pollock D.A., Fridkin S.K., National Healthcare Safety Network Team; Participating National Healthcare Safety Network Facilities (2008) NHSN annual update: antimicrobial-resistant pathogens associated with healthcare-associated infections: annual summary of data reported to the National Healthcare Safety Network at the Centers for Disease Control and Prevention, 2006–2007. Infect. Control Hosp. Epidemiol. 29, 996–1011.
- Choi M., Tennant S.M., Simon R., Cross A.S. (2019) Progress towards the development of Klebsiella vaccines. Expert. Rev. Vaccines. 18, 681–691.
- Lau W.Y.V., Taylor P.K., Brinkman F.S.L., Lee A.H.Y. (2023) Pathogen-associated gene discovery workflows for novel antivirulence therapeutic development EBioMedicine. 88, 104429.
- Sarowska J., Futoma-Koloch B., Jama-Kmiecik A., Frej-Madrzak M., Ksiazczyk M., Bugla-Ploskonska G., Choroszy-Krol I. (2019) Virulence factors, prevalence and potential transmission of extraintestinal pathogenic Escherichia coli isolated from different sources: recent reports. Gut. Pathog. 11, 10.
- Mol O., Oudega B. (1996) Molecular and structural aspects of fimbriae biosynthesis and assembly in Escherichia coli. FEMS Microbiol. Rev. 19, 25–52.
- Jin X., Marshall J.S. (2020) Mechanics of biofilms formed of bacteria with fimbriae appendages. PLoS One. 15, e0243280.
- Waksman G., Hultgren S.J. (2009) Structural biology of the chaperone-usher pathway of pilus biogenesis. Nat. Rev. Microbiol. 7, 765–774.
- Hornick D.B., Allen B.L., Horn M.A., Clegg S. (1991) Fimbrial types among respiratory isolates belonging to the family Enterobacteriaceae. J. Clin. Microbiol. 29, 1795–1800.
- Ghasemian A., Mobarez A.M., Peerayeh S.N., Bezmin Abadi A.T. (2018) The association of surface adhesin genes and the biofilm formation among Klebsiella oxytoca clinical isolates. New Microbes New Infect. 27, 36–39.
- Podschun R., Heineken P., Sonntag H.G. (1987) Haemagglutinins and adherence properties to HeLa and intestine 407 cells of Klebsiella pneumoniae and Klebsiella oxytoca isolates. Zentralbl. Bakteriol. Mikrobiol. Hyg A. 263, 585–593.
- Würker M., Beuth J., Ko H.L., Przondo-Mordarska A., Pulverer G. (1990) Type of fimbriation determines adherence of Klebsiella bacteria to human epithelial cells. Zentralbl Bakteriol. 274, 239–245.
- Chan W.T., Verma C.S., Lane D.P., Gan S.К. (2013) A comparison and optimization of methods and factors affecting the transformation of Escherichia coli. Biosci. Rep. 33, e00086.
- Duguid J.P. (1959) Fimbriae and adhesive properties in Klebsiella strains. J. Gen. Microbiol. 21, 271–286.
- Datsenko K.A., Wanner B.L. (2000) One-step inactivation of chromosomal genes in Escherichia coli K-12 using PCR products. Proc. Natl. Acad. Sci. USA. 97, 6640–6645.
- Doublet B., Douard G., Targant H., Meunier D., Madec J.Y., Cloeckaert A. (2008) Antibiotic marker modifications of lambda Red and FLP helper plasmids, pKD46 and pCP20, for inactivation of chromosomal genes using PCR products in multidrug-resistant strains. J. Microbiol. Meth. 75, 359–361.
- Aberg A., Shingler V., Balsalobre C. (2006) (p)ppGpp regulates type 1 fimbriation of Escherichia coli by modulating the expression of the site-specific recombinase FimB. Mol. Microbiol. 60, 1520–1533.
- Ali R., El-Boubbou K., Boudjelal M. (2021) An easy, fast and inexpensive method of preparing a biological specimen for scanning electron microscopy (SEM). MethodsX. 8, 101521.
- Giliazeva A.G., Shagimardanova E.I., Shigapova L.H., Pudova D.S., Sharipova M.R., Mardanova A.M. (2019) Draft genome sequence and analysis of Klebsiella oxytoca strain NK-1 isolated from ureteral stent. Data Brief. 24, 103853.
- Khetrapal V., Mehershahi K., Rafee S., Chen S., Lim C.L., Chen S.L. (2015) A set of powerful negative selection systems for unmodified Enterobacteriaceae. Nucl. Acids Res. 43, e83.
- Wagner M. (1964) Eine Methode für den direkten Nachweis von Desoxyribonukleasen nach Elektrophorese in Agargel. J. Chromatogr. 14, 107–108.
- Hornick D.B., Allen B.L., Horn M.A., Clegg S. (1992) Adherence to respiratory epithelia by recombinant Escherichia coli expressing Klebsiella pneumoniae type 3 fimbrial gene products. Infect. Immun. 60, 1577–1588.
- Jagnow J., Clegg S. (2003) Klebsiella pneumoniae MrkD-mediated biofilm formation on extracellular matrix- and collagen-coated surfaces. Microbiology (Reading). 149, 2397–2405.
- Bulard E., Fontaine-Aupart M.P., Dubost H., Zheng W., Bellon-Fontaine M.N., Herry J.M., Bourguignon B. (2012) Competition of bovine serum albumin adsorption and bacterial adhesion onto surface-grafted ODT: in situ study by vibrational SFG and fluorescence confocal microscopy. Langmuir. 28, 17001–17010.
- Schwan W.R. (2011) Regulation of fim genes in uropathogenic Escherichia coli. World J. Clin. Infect. Dis. 1, 17–25.
- Venkitapathi S., Wijesundara Y.H., Cornelius S.A., Herbert F.C., Gassensmith J.J., Zimmern P.E., De Nisco N.J. (2022) Conserved FimK truncation coincides with increased expression of type 3 fimbriae and cultured bladder epithelial cell association in Klebsiella quasipneumoniae. J. Bacteriol. 204, e0017222.
- Aravind L., Anantharaman V., Balaji S., Babu M.M., Iyer L.M. (2005) The many faces of the helix-turn-helix domain: transcription regulation and beyond. FEMS Microbiol. Rev. 29, 231–262.
- Huang Y.J., Liao H.W., Wu C.C., Peng H.L. (2009) MrkF is a component of type 3 fimbriae in Klebsiella pneumoniae. Res. Microbiol. 160, 71–79.
- Schroll C., Barken K.B., Krogfelt K.A., Struve C. (2010) Role of type 1 and type 3 fimbriae in Klebsiella pneumoniae biofilm formation. BMC Microbiol. 10, 179.
- Murphy C.N., Mortensen M.S., Krogfelt K.A., Clegg S. (2013) Role of Klebsiella pneumoniae type 1 and type 3 fimbriae in colonizing silicone tubes implanted into the bladders of mice as a model of catheter-associated urinary tract infections. Infect. Immun. 81, 3009–3017.
- Cho T.H.S., Wang J., Raivio T.L. (2022) NlpE is an OmpA-associated outer membrane sensor of the Cpx envelope stress response. Cold Spring Harb. Protoc. doi: 10.1101/2022.10.18.512811
- Hunke S., Keller R., Müller V.S. (2012) Signal integration by the Cpx-envelope stress system. FEMS Microbiol. Lett. 326, 12–22.
- Müller C.M., Aberg A., Straseviçiene J., Emody L., Uhlin B.E., Balsalobre C. (2009) Type 1 fimbriae, a colonization factor of uropathogenic Escherichia coli, are controlled by the metabolic sensor CRP-cAMP. PLoS Pathog. 5, e1000303.
- Zhang H., Susanto T.T., Wan Y., Chen S.L. (2016) Comprehensive mutagenesis of the fimS promoter regulatory switch reveals novel regulation of type 1 pili in uropathogenic Escherichia coli. Proc. Natl. Acad. Sci. USA. 113, 4182–4187.
- Snyder J.A., Haugen B.J., Lockatell C.V., Maroncle N., Hagan E.C., Johnson D.E., Welch R.A., Mobley H.L. (2005) Coordinate expression of fimbriae in uropathogenic Escherichia coli. Infect. Immun. 73, 7588–7596.
- Wu C.C., Huang Y.J., Fung C.P., Peng H.L. (2010) Regulation of the Klebsiella pneumoniae Kpc fimbriae by the site-specific recombinase KpcI. Microbiology (Reading). 156(Pt 7), 1983–1992.
- Zhou K., Lokate M., Deurenberg R.H., Arends J., Lo-Ten Foe J., Grundmann H., Rossen J.W., Friedrich A.W. (2015) Characterization of a CTX-M-15 producing Klebsiella pneumoniae outbreak strain assigned to a novel sequence type (1427). Front. Microbiol. 6, 1250.
- Stahlhut S.G., Struve C., Krogfelt K.A., Reisner A. (2012) Biofilm formation of Klebsiella pneumoniae on urethral catheters requires either type 1 or type 3 fimbriae. FEMS Immunol. Med. Microbiol. 65, 350–359.
- Fire A.Z. (2007) Gene silencing by double-stranded RNA. Cell Death Differ. 14, 1998–2012.
- Wei L., Qiao H., Sit B., Yin K., Yang G., Ma R., Ma J., Yang C., Yao J., Ma Y., Xiao J., Liu X., Zhang Y., Waldor M.K., Wang Q. (2019) A bacterial pathogen senses host mannose to coordinate virulence. iScience. 20, 310–323.
Supplementary files





