Stochastic packaging of Cas proteins into exosomes
- Authors: Ponomareva N.I.1,2, Brezgin S.A.1,2, Kostyusheva A.P.1, Slatinskaya O.V.3, Bayurova E.O.4, Gordeychuk I.V.4, Maksimov G.V.3, Sokolova D.V.5, Babaeva G.5, Khan I.I.5, Pokrovsky V.S.5, Lukashev A.S.1, Chulanov V.P.6, Kostyushev D.S.1,2
-
Affiliations:
- First Moscow State Medical University (Sechenov University)
- Sirius University of Science and Technology
- Lomonosov Moscow State University
- Chumakov Federal Scientific Center for Research and Development of Immune-and-Biological Products, Russian Academy of Sciences
- N.N. Blokhin National Medical Research Center of Oncology
- National Medical Research Center of Tuberculosis and Infectious Diseases, Ministry of Health
- Issue: Vol 58, No 1 (2024)
- Pages: 160-170
- Section: МОЛЕКУЛЯРНАЯ БИОЛОГИЯ КЛЕТКИ
- URL: https://ogarev-online.ru/0026-8984/article/view/259803
- DOI: https://doi.org/10.31857/S0026898424010166
- EDN: https://elibrary.ru/NSSZYP
- ID: 259803
Cite item
Full Text
Abstract
CRISPR/Cas systems are perspective molecular tools for targeted manipulation with genetic materials, including gene editing, regulation of gene transcription, modification of epigenome etc. While CRISPR/Cas systems proved to be highly effective for correcting genetic disorders and treating infectious diseases and cancers in experimental settings, the clinical translation of these results is hampered by the lack of efficient CRISPR/Cas delivery vehicles. Modern synthetic nanovehicles based on organic and inorganic polymers have many disadvantages, including toxicity issues, the lack of targeted delivery, complex and expensive production pipelines. In turn, exosomes are secreted biological nanoparticles exhibiting high biocompatibility, physico-chemical stability, and ability to cross biological barriers. Early clinical trials found no toxicity associated with exosome injections. In recent years, exosomes have been considered as perspective delivery vehicles for CRISPR/Cas systems in vivo. The aim of this study was to analyze the efficacy of CRISPR/Cas stochastic packaging into exosomes at several human cell lines. Here, we show that Cas9 protein is effectively localized into the compartment of intracellular exosome biogenesis, but stochastic packaging of Cas9 into exosomes turns to be very low (~1%). As such, stochastic packaging of Cas9 protein is very ineffective, and cannot be used for gene editing purposes. Developing novel tools and technologies for loading CRISPR/Cas systems into exosomes is required.
Keywords
Full Text
Введение
CRISPR/Cas (Сlustered Regularly Interspaced Short Palindromic Repeats/CRISPR-associated protein) – известный молекулярный инструмент, созданный на основе систем противовирусного иммунитета бактерий и архей [1, 2]. С 2013 года системы CRISPR/Cas были адаптированы для модификации ДНК и РНК в клетках эукариот и манипуляций с генетическим материалом млекопитающих [3]. Описаны сотни различных систем CRISPR/Cas, а изучение генома различных микроорганизмов ежегодно приводит к открытию и описанию десятков новых систем CRISPR/Cas.
В простейшем случае основными компонентами систем CRISPR/Cas являются Cas-белок и РНК-проводник. Классические системы нуклеаз CRISPR/Cas вносят двухцепочечные разрывы в ДНК, которые могут репарироваться с образованием мутаций, в основном по типу делеций и вставок нуклеотидов [2]. Одни из первых систем CRISPR/Cas, адаптированных к направленному редактированию генома, были выделены из бактерий Streptococcus pyogenes. Описаны многочисленные ортологичные варианты CRISPR/Cas из таких организмов, как Staphylococcus aureus, S. thermophilus¸ Neisseria meningitidis, Francisella novicida, Campylobacter jejuni и др. [4]. Ортологичные системы различаются молекулярной массой Cas-белков (минимальную массу имеет Cas-белок C. jejuni – 114.91 кДа), а также спектром потенциальных мишеней и специфичностью действия. С помощью генной инженерии на основе CRISPR/Cas созданы многочисленные молекулярные инструменты для манипуляции с ДНК, РНК, белками, изучения трехмерной структуры генома и др. [5, 6].
Подходы на основе CRISPR/Cas позволили исправлять мутации, вызывающие развитие наследственных заболеваний, резистентность к лекарственным препаратам [7, 8], а также разрушать и элиминировать вирусы, инфицирующие человека [9–13]. В частности, уже проводят клинические исследования подходов к лечению транстиретинового амилоидоза, серповидноклеточной анемии, β-талассемии и ВИЧ-инфекции [14]. Системы CRISPR/Cas могут использоваться для создания аллогенных CAR-T-клеток, эффективных при опухолевых заболеваниях. В фазе I клинических исследований находятся CRISPR-модифицированные CAR-T-клетки, направленные на некоторые лимфомы и солидные опухоли [15].
Несмотря на большие терапевтические перспективы систем CRISPR/Cas, одним из основных препятствий к их использованию является отсутствие эффективных методов упаковки и доставки белков Cas и РНК-проводников [16]. Cas-белки не способны самостоятельно проникать в клетки; кроме того, сывороточные белки, протеазы, РНКазы и антитела могут быстро связывать и инактивировать комплексы CRISPR/Cas при системном введении [16]. Использование традиционных систем доставки на основе органических и неорганических наночастиц также затруднено, поскольку Cas-белки имеют большую молекулярную массу и положительный заряд. Кроме того, разнообразие белков Cas и их физико-химических характеристик делает практически невозможным создание универсальных носителей для доставки CRISPR/Cas [16].
Методы доставки систем CRISPR/Cas подразделяются на вирусные и невирусные [16]. К вирусным относится упаковка и доставка систем генетического редактирования с помощью аденоассоциированных вирусов, аденовирусов или лентивирусов [17, 18]. Однако использование вирусных векторов приводит к неконтролируемой длительной экспрессии CRISPR/Cas в клетках, способствуя их нецелевой активности. Исходами нецелевого разрезания CRISPR/Cas могут быть короткие делеции, делеции длиной несколько тысяч нуклеотидов и др. [19]. В результате возможно нарушение функции генов и хромосомные аберрации. В этой связи наиболее эффективным и безопасным подходом считается использование невирусных методов доставки короткоживущих рибонуклеопротеиновых комплексов CRISPR/Cas [20]. Один из перспективных невирусных методов доставки – использование биологических наночастиц, в частности секретируемых экзосом либо внеклеточных наночастиц [21].
Экзосомы – наноразмерные внеклеточные везикулы, образуемые путем слияния мультивезикулярных телец с плазматической мембраной; являются механизмом межклеточной коммуникации, поскольку переносят различные сигнальные молекулы, включая короткие РНК, пептиды, лиганды, рецепторы и др. [22, 23]. Экзосомы секретируются практически всеми видами клеток человека, включая клетки различных опухолей. Экзосомы были описаны еще в 1980-х годах, однако только в конце 2010-х впервые показали возможность доставки терапевтических биомолекул (малых интерферирующих РНК ) с помощью экзосом [24].
Преимущества экзосом как средств доставки лекарственных соединений основаны на их уникальных характеристиках, обусловленных естественным происхождением, а также высокой биосовместимостью и безопасностью [25, 26]. Внеклеточные везикулы обладают высокой пакующей емкостью, они могут эффективно преодолевать внеклеточные и внутриклеточные биологические барьеры [27]. В отличие от синтетических наночастиц, экзосомы, попавшие в кровоток, экранируют от внешних воздействий транспортируемое содержимое (карго). Важным преимуществом экзосом является возможность программирования их свойств, в том числе свойств поверхности, что можно использовать в создании тропных экзосом для целевой доставки в органы и нужные ткани [28]. Особенно важно, что за последние несколько лет фактически удалось решить основные технические задачи, связанные с масштабной продукцией и очисткой экзосом, что позволяет нарабатывать их в производственных объемах [29].
Возможность стохастической (случайной) упаковки рибонуклеопротеиновых комплексов CRISPR/Cas в экзосомы опухолевых клеток и их переноса в клетки человека были показаны ранее [30]. Известно, что в клетках, подвергшихся онкотрансформации, изменены процессы сигнальной трансдукции, нарушены системы адгезии и транспорта. Подобные свойства способствуют более активному транспорту компонентов системы в экзосомы и их секреции [31]. В нашей работе впервые изучена эффективность стохастической упаковки комплексов CRISPR/Cas в экзосомы на разных линиях клеток: нетрансформированных, трансформированных и раковых.
Экспериментальная часть
Культивирование клеток человека. Линии клеток человека культивировали в условиях, представленных в табл. 1. Клетки рассевали в 6-луночные планшеты до достижения ~60% конфлюентности в день трансфекции. Трансфекцию проводили с помощью реагента Lipofectamine3000 согласно протоколу производителя (“Thermo Fisher Scientific”, США) плазмидой, кодирующей белок dCas9-BFP (addgene #46910), плазмидой CD63-EGFP (addgene #62964) либо Rab27A-EGFP (addgene #49605). Эффективность трансфекции оценивали по числу EGFP-положительных клеток по каналу FITC на проточном цитофлуориметре BD FACSCanto II (“BD Biosciences”, США). Данные получены с помощью программного обеспечения BD FACSDiva и проанализированы с помощью программного обеспечения NovoExpress (“ACEA Biosciences”, США).
Таблица 1. Линии клеток, использованные в работе*
Клеточная линия | Описание | Условия культивирования |
HeLa S3 | Эпителиоидная карцинома шейки матки | Cреда ЕМЕМ Сыворотка – эмбриональная бычья, 10% Др. компоненты – NEAA 1%, 2 мМ L-глутамин, 100 ЕД/мл пенициллина и 100 мкг/мл стрептомицина |
Jurkat | Т-лимфобластный лейкоз | Среда RPMI 1640 Сыворотка – эмбриональная бычья, 10% др. компоненты – 2 мМ L-глутамин, 100 ЕД/мл пенициллина и 100 мкг/мл стрептомицина |
SK-HEP-1 | Аденокарцинома печени человека | Среда ЕМЕМ Сыворотка – эмбриональная бычья, 10% Др. компоненты – NEAA 1%, 2 мМ L-глутамин, 100 ЕД/мл пенициллина и 100 мкг/мл стрептомицина |
RPMI 1788 | Лимфобластоид кроветворной ткани человека | Среда RPMI 1640 Сыворотка – эмбриональная бычья, 20% Др. компоненты – 2 мМ L-глутамин, 100 ЕД/мл пенициллина и 100 мкг/мл стрептомицина |
AsPC-1 | Аденокарцинома поджелудочной железы человека | Среда RPMI 1640 Сыворотка – эмбриональная бычья, 20% Др. компоненты – 2 мМ L-глутамин, 100 ЕД/мл пенициллина и 100 мкг/мл стрептомицина |
RPMI 8226 | Миелома человека | Среда RPMI 1640 Сыворотка – эмбриональная бычья, 10% Др. компоненты – 2 мМ L-глутамин, 100 ЕД/мл пенициллина и 100 мкг/мл стрептомицина |
MCF-7 | Аденокарцинома молочной железы человека | Среда ЕМЕМ Сыворотка – эмбриональная бычья, 10% Др. компоненты – NEAA 1%, бычий инсулин, 10 мкг/мл, 2 мМ L-глутамин, 100 ЕД/мл пенициллина и 100 мкг/мл стрептомицина |
HepG2 | Гепатоцеллюлярная карцинома человека | Среда DMEM Сыворотка – эмбриональная бычья, 10% Др. компоненты – 2 мМ L-глутамин, 100 ЕД/мл пенициллина и 100 мкг/мл стрептомицина |
HEK293T | Эмбриональные почки человека | Среда DMEM Сыворотка – эмбриональная бычья, 10% Др. компоненты – 2 мМ L-глутамин, 100 ЕД/мл пенициллина и 100 мкг/мл стрептомицина |
* Линии клеток получены от ЦКП “Коллекция культур клеток позвоночных”.
Флуоресцентная и конфокальная микроскопия. Флуоресцентную микроскопию проводили на микроскопах LeicaDMI6000 и Leica Thunder Imager 3D (“Leica”, Германия). Колокализацию изучали с помощью конфокальной микроскопии и технологии Airyscan. Работу проводили с использованием оборудования ЦКП ИБР им Н.К. Кольцова РАН. Колокализацию анализировали в программе ImageJ с помощью утилиты JACoP.
Получение и очистка экзосом. Линию клеток HEK293T использовали для получения экзосом. Клетки культивировали во флаконах Т175 в среде DMEM с высоким содержанием глюкозы (4.5 г/л), 2 мкМ L-глутамина и 1% пенициллина/стрептомицина с добавлением 10% фетальной бычьей сыворотки (FBS, “Biosera”, FB-1280, Франция), очищенной от экзосом с помощью ультрафильтрации на концентраторах Amicon Ultra-15 100 кДа (“Merck Millipore”, Германия), как описано ранее [32]. Клетки рассевали во флаконы Т175 для достижения ~70% конфлюентности в день трансфекции. Клетки трансфицировали с помощью полиэтиленимина плазмидой CD63EGFP либо плазмидой, кодирующей dCas9EGFP. На следующий день после трансфекции клетки отмывали и через 48 ч добавляли полную среду DMEM с 10% FBS, очищенной от экзосом. Экзосомы выделяли из 300 мл культуральной среды с помощью анионообменной хроматографии на приборе BioRad BioLogic LP (“BioRad”, США) с использованием анионообменной смолы MacroPrep DEAE Media (“BioRad”) с последующей ультрафильтрацией на центрифужных концентраторах (Amicon Ultra-15, 100 кДа, “Merck”, Германия). Анионообменную колонку калибровали с использованием буфера A (50 мМ HEPES, 100 мМ NaCl). Культуральную среду центрифугировали на скорости 2000 g в течение 10 мин, а затем наносили на хроматографическую колонку со скоростью 6.5 мл/мин. Далее колонку промывали буфером А, а затем для удаления белковой фракции, не содержащей экзосомы, проводили ступенчатую промывку: 95% буфера А/5% буфера В (50 мМ HEPES, 2 М NaCl) – 5 объемов колонки, 90% буфера А/10% буфером В – 10 объемов колонки. Фракцию, содержащую везикулы, элюировали при помощи 60% буфера А/40% буфера В и промывали колонку буфером В. Элюат концентрировали, далее образцы разбавляли PBS для замены буфера и дважды повторяли концентрирование.
Определение размера и ζ-потенциала экзосом. Распределение экзосом по размеру определяли при помощи метода динамического светорассеяния (DLS), а ζ-потенциал измеряли методом электрофоретического светорассеяния (ELS) с использованием Zetasizer NanoZS и программного обеспечения Zetasizer (версия 8.01.4906) (“Malvern Instruments”, Великобритания). Проведено пять измерений образца при следующих параметрах: экзосомы разводили в 1000 раз от исходной концентрации фосфатным буфером, отфильтрованным через регенерированную целлюлозу (“Corning”, США) с диаметром пор 0,2 мкм. Для определения размера экзосом 1.5 мл полученного раствора помещали в полистирольную одноразовую кювету для измерения DLS (DTS0012, “Malvern”) с толщиной поглощающего слоя 12 мм и тщательно перемешивали во избежание образования пузырей. Измерения проводили в термостатирующей ячейке при 25°С, время адаптации образца к температуре – 60 с, количество снятых измерений – 100. При измерении ζ-потенциала образец помещали шприцем в одноразовую капиллярную поликарбонатную U-образную кювету (DTS1070, “Malvern”) с золотыми электродами. Измерение ζ-потенциала проводили при 25°С, время адаптации образца к температуре составило 100 с. Фон измеряли, используя фильтрованный раствор фосфатного буфера.
Вестерн-блот-анализ. Экзосомы лизировали в 50 мкл буфера RIPA (50 мМ Tрис-HCl pH 8.0, 150 мМ NaCl, 1% Nonidet P-40 (NP-40), 0.5% дезоксихолата натрия, 0.1% додецилсульфата натрия (SDS), 1 мМ ортованадата натрия, 1 мМ NaF). Образцы смешивали с буфером для образцов (Laemmli buffer, 60 мкг/лунка) и загружали в полиакриламидный гель с 10% SDS с последующим переносом на нитроцеллюлозную мембрану. Мембрану блокировали 5%-ным молоком в буфере TBS-T (20 мМ Трис pH 7.5, 150 мМ NaCl, 0.1% Tween 20). Окрашивание проводили первичными антителами к маркерам экзосом (EXOAB-KIT-1 для CD63, CD81 и Hsp70, “SBI”, США) 1 : 1000 в течение ночи при 4°С. Далее мембраны трижды промывали буфером TBS-T и инкубировали в течение 1 ч с антителами козы к антителам кролика, конъюгированным с пероксидазой хрена (Ab6721, “Abcam”, Великобритания), или с антителами козы к антителам мыши, конъюгированным с пероксидазой хрена (Ab6787; “Abcam”), в разведении 1 : 5000 в 5%-ном молоке в буфере TBS-T. Мембраны промывали 3 раза буфером TBS-T. Хемилюминесцентный сигнал получен с помощью SuperSignal™ West Femto Maximum (“Thermo-Fisher Scientific”) и обнаружен на рентгеновской пленке после экспозиции в течение 2 ч.
Оценка стохастической упаковки белка Саs в экзосомы. Выделенные экзосомы добавляли к клеткам HEK293T, которые культивировали в полной среде DMEM, очищенной от экзосом, и анализировали с помощью проточного цитофлуориметра BD FACSCanto II (“BD Biosciences”, США) через 2 и 6 ч после добавления частиц. В процессе пробоподготовки из планшетов удаляли культуральную среду и дважды промывали клетки в PBS. Данные анализировали с использованием программного обеспечения NovoExpress (“ACEA Biosciences”, США).
Статистический анализ. Статистическую обработку данных проводили в программе GraphPad Prism 8 с помощью t-критерия Стьюдента.
Результаты исследования
Определение эффективности трансфекции линий клеток человека
На первом этапе определения возможности использования различных трансформированных и нетрансформированных линий клеток человека для упаковки белков Cas9 оценили уровни трансфекции 9 линий клеток человека. Высокая эффективность трансфекции является необходимым условием использования клеточных линий при рутинном получении экзосом, загруженных белком Cas9. Трансфекцию проводили с помощью реагента Lipofectamine3000 с плазмидами CD63-EGFP и dCas9-BFP (рис. 1а) по оптимизированному протоколу, описанному ранее.
Уровень GFP/BFP-позитивных клеток в большинстве клеточных культур не превышал 15% (линии клеток HeLa S3, Jurkat, SK-HEP-1, RPMI 1788, AsPC-1, RPMI 8226, MCF-7) (рис. 1). Напротив, эффективность трансфекции линий клеток HEK293T и HepG2 составляла до 99 и 85% соответственно. Следовательно, клетки HEK293T и HepG2 наиболее пригодны для изучения стохастической упаковки Cas-белков в экзосомы с использованием трансфекции плазмидами, кодирующими репортерные Cas-белки.
Рис. 1. Трансфекция трансформированных и нетрансформированных клеток человека плазмидами CD63-EGFP и dCas9-BFP. а – График эффективности котрансфекции изучаемых линий клеток. б – Микрофотографии линий клеток, трансфицированных плазмидой CD63-EGFP. EGFP – зеленый флуоресцентный белок. BFP – синий флуоресцентный белок.
Cas9 колокализуется с факторами биогенеза экзосом
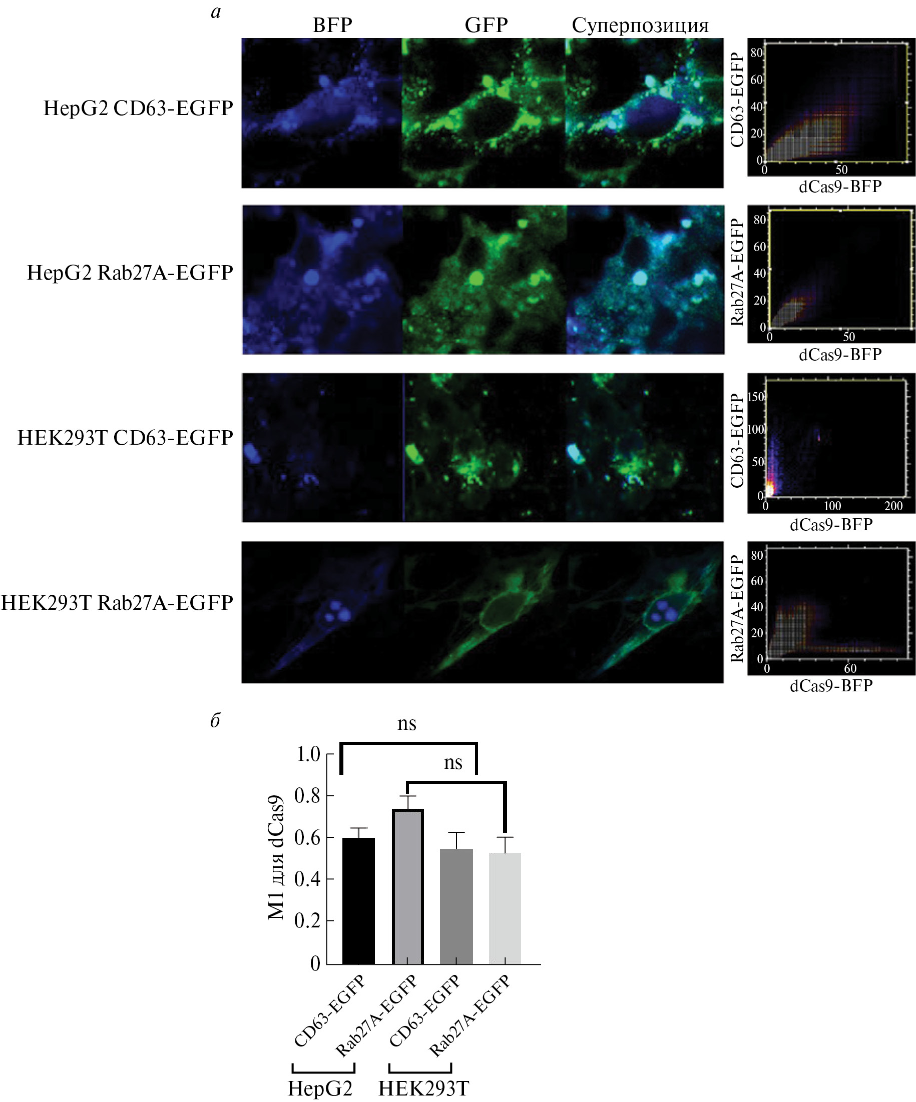
Колокализация белков с компонентами биогенеза экзосом, например CD63 [33] и Rab27А [34], свидетельствует о возможности их транспорта в мультивезикулярные тельца (MVB) и упаковке в экзосомы [35]. С помощью конфокальной микроскопии проведен анализ колокализации репортерного белка dCas9-BFP с CD63-EGFP и Rab27А-EGFP в клетках HEK293T и HepG2 (рис. 2а). Эффективность колокализации оценивали с помощью коэффициента Мандерса 1 (М1) – соотношения суммарной интенсивности сигнала пикселей одного канала (dCas9-BFP), также содержащих сигнал второго канала (CD63-EGFP либо Rab27А-EGFP), и суммарной интенсивности сигналов всех пикселей первого канала (рис. 2б). Коэффициенты М1 рассчитывают в диапазоне от 0 до 1 [36]. При этом низкий уровень колокализации характеризуется значениями от 0.2 до 0.4, средний – от 0.4 до 0.6, а высокий от 0.6 и выше [37].
Рис. 2. Оценка уровней колокализации белка dCas9-BFP с факторами биогенеза экзосом в линиях клеток HEK293T и HepG2. а – Репрезентативные конфокальные изображения клеток, трансфицированных dCas9-BFP с CD63-EGFP либо Rab27А-EGFP. В крайнем правом ряду представлены цитофлуорограммы светимости dCas9-BFP и CD63-GFP либо Rab27А-EGFP. б – Полуколичественные данные колокализации dCas9-BFP с белками CD63-EGFP и Rab27А-EGFP, рассчитанные с помощью коэффициента М1. Планки погрешностей соответствуют стандартным отклонениям.
Значения коэффициента колокализации М1 для dCas9-BFP и CD63-EGFP на линиях клеток HEK293T и HepG2 составили 0.55 ± 0.08 и 0.61 ± 0.05 соответственно. При этом показан высокий уровень колокализации dCas9 c белком Rab27A в линии HepG2 (0.74 ± 0.06) и средний уровень колокализации сигналов в клетках HEK293Т (0.54 ± 0.07). Эти результаты свидетельствуют о высоких уровнях колокализации dCas9 с белками-маркерами экзосом – Rab27А и CD63 – в линии клеток HepG2. При этом сравнение колокализации сигналов dCas9/CD63 и dCas9/Rab27А между линиями клеток HEK293T и HepG2 не выявило статистически значимых различий, несмотря на меньшие значения M1 в клетках HEK293T.
По совокупности результатов трансфекции клеток и колокализации Cas9 с факторами биогенеза экзосом для дальнейшего изучения стохастической упаковки Cas9-белков в экзосомы была выбрана линия HEK293T.
Физические и биологические характеристики экзосом
Для получения экзосом клетки HEK293T сначала трансфицировали плазмидами, кодирующими CD63-EGFP либо dCas9-BFP. Экзосомы получали из трансфицированных и нетрансфицированных контрольных клеток HEK293T с помощью анионообменной хроматографии с последующим этапом концентрирования методом ультрафильтрации (см. Экспериментальную часть) [38].
Физические свойства экзосом изучали с помощью метода динамического светорассеяния: частицы имели средний размер 96 нм (экзосомы dCas9-EGFP) и 104 нм (экзосомы CD63-EGFP) (рис. 3а). Анализ распределения частиц по размеру выявил высокую однородность экзосом в изолятах (рис. 3б). Выделенные частицы имели отрицательный заряд (рис. 3в): средние значения ζ-потенциала составляли -14 мВ у экзосом dCas9-EGFP и -8 мВ у экзосом CD63-EGFP. Согласно рекомендациям MISEV [39, 40], для подтверждения природы выделенных биологических наночастиц изучили также экспрессию маркеров экзосом: CD63, CD81 и Hsp70 (рис. 3г). Оказалось, что изоляты биологических наночастиц позитивны по всем трем изученным биомаркерам. В совокупности полученные данные свидетельствуют о соответствии выделенных изолятов биологических наночастиц критериям экзосом, а также указывают на отсутствие значительного эффекта трансфекции экзосомпродуцирующих клеток плазмидами, кодирующими CD63 и dCas9.
Рис. 3. Характеристика наночастиц. а – Анализ измерения размера экзосом методом динамического светорассеяния. d – Диаметр, нм. б – Распределение частиц по размеру. в – Анализ ζ-потенциала наночастиц. г – Вестерн-блот-анализ экспрессии белков CD63, CD81, Hsp70 в изолятах биологических наночастиц.
Стохастическая упаковка белка Сas9 в экзосомы
С целью анализа стохастической упаковки белка Cas9 в экзосомы изоляты экзосом, выделенные из клеток, трансфицированных CD63-EGFP либо dCas9-EGFP, использовали для обработки клеток HEK293T. Через 2 и 6 ч после добавления экзосом методом проточной цитофлуориметрии оценивали число EGFP-позитивных клеток (рис. 4а). Через 2 ч после добавления экзосом EGFP-позитивные клетки фактически отсутствовали, в то время как через 6 ч детектировались редкие (до 1%) клетки, позитивные на канале FITC (рис. 4б).
Рис. 4. Оценка уровней стохастической упаковки белка Cas9 в экзосомы. а – Оценка доли EGFP-позитивных клеток методом проточной цитофлуориметрии. б – Гистограммы распределения сигнала EGFP в контрольных клетках и в клетках через 2 и 6 ч после добавления экзосом.
Обсуждение результатов
Создание универсальных систем упаковки и доставки инструментов CRISPR/Cas – одно из ключевых направлений в области биомедицины [16]. Решение проблемы невирусной доставки рибонуклеопротеиновых комплексов CRISPR/Cas обеспечит практическое внедрение многочисленных терапевтических подходов на основе CRISPR/Cas. Экзосомы считаются одной из наиболее перспективных систем доставки CRISPR/Cas, поскольку обладают высочайшей биосовместимостью, способностью преодолевать биологические барьеры, высокой пакующей емкостью, при этом поверхность экзосом можно программировать с помощью химических и генетических методов [16, 29]. Возможность стохастической (случайной) упаковки CRISPR/Cas в экзосомы, а также активность стохастически загруженных экзосом в экспериментах по генетическому редактированию и подавлению репликации вирусов была показана ранее, однако в последние годы предпринимаются активные попытки разработки методов усиленной и контролируемой упаковки CRISPR/Cas в экзосомы [30]. В частности, с этой целью используются технологии управляемой (индуцируемой стимулами) димеризации, включая методы индуцируемой химически [41] и светом димеризации, а также создание химерных Cas-белков с рН-чувствительными линкерами [42] либо доменами, которые обеспечивают усиленный транспорт Cas-белков в экзосомы [43]. В данной работе впервые на различных линиях клеток исследована эффективность транспорта белков Cas9 в компартмент биогенеза экзосом, а также впервые изучен стохастический транспорт Cas9 в экзосомы.
Несмотря на выраженную колокализацию Cas9 с факторами биогенеза экзосом CD63 и Rab27А, уровни стохастической упаковки Cas9 белка в экзосомы и их доставки в целевые клетки оказываются крайне низкими и не превышают 1%. Следовательно, стохастическая упаковка белка Cas9 неэффективна и не может использоваться в практических целях генного редактирования. Одной из проблем, связанных с низким уровнем сигнала GFP (рис. 4а,б), может быть неэффективный эндосомальный выход, в результате чего может происходить внутриклеточное разрушение экзосом и их содержимого. Существует множество подходов, основанных на использовании индукторов эндолизосомного выхода, которые обеспечивают эффективное высвобождение содержимого экзосом и их внутриклеточную доставку [38, 44]. Полученные результаты свидетельствуют о неэффективности стохастической упаковки белков Cas в экзосомы. Дополнительным фактором, снижающим доставку белков Cas в составе наночастиц в клетки-реципиенты, может быть низкая эффективность эндосомного выхода экзосом.
Стоит отметить, что в последние несколько лет были решены основные проблемы, связанные с масштабным получением биологических наночастиц, включая экзосомы [29]. В данной работе для получения и очистки экзосом использовали такой эффективный метод, как анионообменная хроматография с последующей ультрафильтрацией. Анионообменная хроматография основана на взаимодействии отрицательно заряженных наночастиц с положительно заряженной смолой. Метод характеризуется высокой скоростью получения наночастиц из десятков литров культуральной среды. Полученные таким способом частицы имеют сходный размер и отрицательный заряд поверхности, а также экспрессируют биологические маркеры, характерные для экзосом (рис. 3). Не выявлено существенных различий между экзосомами из клеток, сверхэкспрессирующих CD63-EGFP либо dCas9-EGFP (рис. 4). Стоит отметить, что результаты, полученные в отдельных работах, посвященных доставке систем генетического редактирования с помощью экзосом, могут быть завышенными за счет контаминации изолятов экзосом другими внеклеточными везикулами, включая наночастицы размером от 100 до 1000 нм, особенно при использовании таких устаревших методов, как преципитация полимерными соединениями, ультрацентрифугирование и ультрафильтрация.
В проведенном исследовании зарегистрирована высокая однородность физико-химических и биологических свойств изолятов экзосом. Низкая эффективность стохастической упаковки указывает на необходимость создания новых технологий упаковки CRISPR/Cas в экзосомы, причем обоих компонентов систем генетического редактирования (как белков Cas, так и РНК-проводников). Для получения неиммуногенных наночастиц с запрограммированной тропностью к определенным органам и тканям может потребоваться всесторонняя модификация клеток-продуцентов экзосом.
В заключение следует отметить, что системная доставка CRISPR/Cas, особенно органо- и тканеспецифичная, необходима для практического внедрения подходов к лечению наследственных, инфекционных и отдельных онкологических заболеваний. Стохастическая упаковка белков Cas9 в экзосомы остается неэффективной, несмотря на большие перспективы использования экзосом в качестве средств доставки CRISPR/Cas. Необходимы новые методы и подходы к направленной упаковке CRISPR/Cas в экзосомы и другие биологические наночастицы.
Работа выполнена при поддержке гранта Российского научного фонда (№ 20-15-00373). Исследования по трансфекции линий клеток человека выполнены в рамках государственного задания Министерства науки и высшего образования РФ № 075-01551-23-00 (FSSF-2023-0006) (Покровский В.С.).
Настоящая работа выполнена без привлечения людей или животных в качестве объектов исследований.
Авторы заявляют об отсутствии конфликта интересов.
About the authors
N. I. Ponomareva
First Moscow State Medical University (Sechenov University); Sirius University of Science and Technology
Author for correspondence.
Email: ponomareva.n.i13@yandex.ru
Martsinovsky Institute of Medical Parasitology, Tropical and Vector-Borne Diseases, Department of Pharmaceutical and Toxicological Chemistry
Russian Federation, Moscow, 119991; Sochi, 354340S. A. Brezgin
First Moscow State Medical University (Sechenov University); Sirius University of Science and Technology
Email: ponomareva.n.i13@yandex.ru
Martsinovsky Institute of Medical Parasitology, Tropical and Vector-Borne Diseases
Russian Federation, Moscow, 119991; Sochi, 354340A. P. Kostyusheva
First Moscow State Medical University (Sechenov University)
Email: ponomareva.n.i13@yandex.ru
Martsinovsky Institute of Medical Parasitology, Tropical and Vector-Borne Diseases
Russian Federation, Moscow, 119991O. V. Slatinskaya
Lomonosov Moscow State University
Email: ponomareva.n.i13@yandex.ru
Faculty of Biology
Russian Federation, Moscow, 119991E. O. Bayurova
Chumakov Federal Scientific Center for Research and Development of Immune-and-Biological Products, Russian Academy of Sciences
Email: ponomareva.n.i13@yandex.ru
Russian Federation, Moscow, 108819
I. V. Gordeychuk
Chumakov Federal Scientific Center for Research and Development of Immune-and-Biological Products, Russian Academy of Sciences
Email: ponomareva.n.i13@yandex.ru
Russian Federation, Moscow, 108819
G. V. Maksimov
Lomonosov Moscow State University
Email: ponomareva.n.i13@yandex.ru
Faculty of Biology
Russian Federation, Moscow, 119991D. V. Sokolova
N.N. Blokhin National Medical Research Center of Oncology
Email: ponomareva.n.i13@yandex.ru
Russian Federation, Moscow, 115478
G. Babaeva
N.N. Blokhin National Medical Research Center of Oncology
Email: ponomareva.n.i13@yandex.ru
Russian Federation, Moscow, 115478
I. I. Khan
N.N. Blokhin National Medical Research Center of Oncology
Email: ponomareva.n.i13@yandex.ru
Russian Federation, Moscow, 115478
V. S. Pokrovsky
N.N. Blokhin National Medical Research Center of Oncology
Email: ponomareva.n.i13@yandex.ru
Russian Federation, Moscow, 115478
A. S. Lukashev
First Moscow State Medical University (Sechenov University)
Email: ponomareva.n.i13@yandex.ru
Martsinovsky Institute of Medical Parasitology, Tropical and Vector-Borne Diseases
Russian Federation, Moscow, 11999V. P. Chulanov
National Medical Research Center of Tuberculosis and Infectious Diseases, Ministry of Health
Email: ponomareva.n.i13@yandex.ru
Russian Federation, Moscow, 127994
D. S. Kostyushev
First Moscow State Medical University (Sechenov University); Sirius University of Science and Technology
Email: ponomareva.n.i13@yandex.ru
Martsinovsky Institute of Medical Parasitology, Tropical and Vector-Borne Diseases
Russian Federation, Moscow, 119991; Sochi, 354340References
- Банников А.В., Лавров А.В. (2017) CRISPR/Cas9 – король геномного редактирования. Молекуляр. биология. 51, 582–594.
- Wiedenheft B., Sternberg S.H., Doudna J.A. (2012) RNA-guided genetic silencing systems in bacteria and archaea. Nature. 482, 331–338.
- Ran F.A., Hsu P.D., Wright J., Agarwala V., Scott D.A., Zhang F. (2013) Genome engineering using the CRISPR-Cas9 system. Nat. Protoc. 8, 2281–2308.
- Kostyushev D., Brezgin S., Kostyusheva A., Zarifyan D., Goptar I., Chulanov V. (2019) Orthologous CRISPR/Cas9 systems for specific and efficient degradation of covalently closed circular DNA of hepatitis B virus. Cell. Mol. Life Sci. 76, 1779–1794.
- Brezgin S., Kostyusheva A., Kostyushev D., Chulanov V. (2019) Dead Cas systems: types, principles, and applications. Int. J. Mol. Sci. 20(23), 6041.
- Kostyusheva A., Brezgin S., Babin Y., Vasilyeva I., Glebe D., Kostyushev D., Chulanov V. (2022) CRISPR-Cas systems for diagnosing infectious diseases. Methods. 203, 431–446.
- Chen S., Lee B., Lee A.Y., Modzelewski A.J., He L. (2016) Highly efficient mouse genome editing by CRISPR ribonucleoprotein electroporation of zygotes. J. Biol. Chem. 291(28), 14457–14467.
- Bharathkumar N., Sunil A., Meera P., Aksah S., Kannan M., Saravanan K.M., Anand T. (2022) CRISPR/Cas-based modifications for therapeutic applications: a review. Mol. Biotechnol. 64, 355–372.
- Brezgin S., Kostyusheva A., Ponomareva N., Volia V., Goptar I., Nikiforova A., Shilovskiy I., Smirnov V., Kostyushev D., Chulanov V. (2020) Clearing of foreign episomal DNA from human cells by crispra-mediated activation of cytidine deaminases. Int. J. Mol. Sci. 21, 1–17.
- Kostyushev D., Brezgin S., Kostyusheva A., Ponomareva N., Bayurova E., Zakirova N., Kondrashova A., Goptar I., Nikiforova A., Sudina A., Babin Y., Gordeychuk I., Lukashev A., Zamyatnin A., Ivanov A., Chulanov V. (2023) Transient and tunable CRISPRa regulation of APOBEC/AID genes for targeting hepatitis B virus. Mol. Ther. Nucl. Acids. 32, 478–493.
- Kostyushev D., Kostyusheva A., Brezgin S., Ponomareva N., Zakirova N.F., Egorshina A., Yanvarev D.V., Bayurova E., Sudina A., Goptar I., Nikiforova A., Dunaeva E., Lisitsa T., Abramov I., Frolova A., Lukashev A., Gordeychuk I., Zamyatnin A.A., Ivanov A., Chulanov V. (2023) Depleting hepatitis B virus relaxed circular DNA is necessary for resolution of infection by CRISPR-Cas9. Mol. Ther. Nucl. Acids, 31, 482–493.
- Костюшева А.П., Костюшев Д.С., Брезгин С.А., Зарифьян Д.Н., Волчкова Е.В., Чуланов В.П. (2019) Низкомолекулярные ингибиторы путей репарации двухцепочечных разрывов ДНК усиливают противовирусное действие системы CRISPR/Cas9 на моделях вируса гепатита B. Молекуляр. биология. 53, 311–323.
- Костюшева А.П., Брезгин С.А., Пономарева Н.И., Гоптарь И.А., Никифорова А.В., Гегечкори В.И., Полуэктова В.Б., Туркадзе К.А., Судина А.Е., Чуланов В.П., Костюшев Д.С. (2022) Противовирусное действие рибонуклеопротеиновых комплексов CRISPR/Cas9 на модели вируса гепатита В in vivo. Молекуляр. биология. 56, 884–891.
- Sharma G., Sharma A.R., Bhattacharya M., Lee S., Chakraborty C. (2021) CRISPR-Cas9 : a preclinical and clinical perspective for the treatment of human diseases. Mol. Ther. 29(2), 571–586.
- Rafii S., Tashkandi E., Bukhari N., Al-shamsi H.O. (2022) Current status of CRISPR/Cas9 application in clinical cancer research: opportunities and challenges. Cancers (Basel). 14(4), 1–14.
- Kostyushev D., Kostyusheva A., Brezgin S., Smirnov V., Volchkova E., Lukashev A., Chulanov V. (2020) Gene editing by extracellular vesicles. Int. J. Mol. Sci. 21, 1–34.
- Li A., Lee C.M., Hurley A.E., Jarrett K.E., De Giorgi M., Lu W., Balderrama K.S., Doerfler A.M., Deshmukh H., Ray A., Bao G., Lagor W.R. (2019) A self-deleting AAV-CRISPR system for in vivo genome editing. Mol. Ther. Methods Clin. Dev. 12, 111–122.
- Scott T., Moyo B., Nicholson S., Maepa M.B., Watashi K., Ely A., Weinberg M.S., Arbuthnot P. (2017) SsAAVs containing cassettes encoding SaCas9 and guides targeting hepatitis B virus inactivate replication of the virus in cultured cells. Sci. Rep. 7 (1), 7401.
- Bulcha J.T., Wang Y., Ma H., Tai P.W.L., Gao G. (2021) Viral vector platforms within the gene therapy landscape. Signal Transduct. Target. Ther. 6(1), 53.
- Jiang C., Mei M., Li B., Zhu X., Zu W., Tian Y., Wang Q., Guo Y., Dong Y., Tan X. (2017) A non-viral CRISPR/Cas9 delivery system for therapeutically targeting HBV DNA and pcsk9 in vivo. Cell. Res. 27(3), 440–443.
- Vader P., Mol E.A., Pasterkamp G., Schiffelers R.M. (2016) Extracellular vesicles for drug delivery. Adv. Drug Deliv. Rev. 106, 148–156.
- Doyle L.M., Wang M.Z. (2019) Overview of extracellular vesicles, their origin, composition, purpose, and methods for exosome isolation and analysis. Cells. 8(7), 727.
- Phillips W., Willms E., Hill A.F. (2021) Understanding extracellular vesicle and nanoparticle heterogeneity: novel methods and considerations. Proteomics. 21(13–14), e2000118.
- Alvarez-erviti L., Seow Y., Yin H., Betts C., Lakhal S., Wood M.J.A. (2011) Delivery of siRNA to the mouse brain by systemic injection of targeted exosomes. Nat. Biotechnol. 29(4), 341–345.
- Yang B., Chen Y., Shi J. (2019) Exosome biochemistry and advanced nanotechnology for next-generation theranostic platforms. Adv. Mater. 31(2), e1802896.
- Kim M.S., Haney M.J., Zhao Y., Mahajan V., Deygen I., Klyachko N.L., Inskoe E., Piroyan A., Sokolsky M., Okolie O., Hingtgen S.D., Kabanov A.V., Batrakova E.V. (2016) Development of exosome-encapsulated paclitaxel to overcome MDR in cancer cells. Nanomedicine. 12(3), 655–664.
- Yuan D., Zhao Y., Banks W.A., Bullock K.M., Haney M., Batrakova E., Kabanov A.V. (2017) Macrophage exosomes as natural nanocarriers for protein delivery to inflamed brain. Biomaterials. 142, 1–12.
- Kim H., Yun N., Mun D., Kang J.Y., Lee S.H., Park H., Park H., Joung B. (2018) Cardiac-specific delivery by cardiac tissue-targeting peptide-expressing exosomes. Biochem. Biophys. Res. Commun. 499(4), 803–808.
- Brezgin S., Parodi A., Kostyusheva A., Ponomareva N., Lukashev A., Sokolova D., Pokrovsky V.S., Slatinskaya O., Maksimov G., Zamyatnin A.A. Jr., Chulanov V., Kostyushev D. (2023) Technological aspects of manufacturing and analytical control of biological nanoparticles. Biotechnol. Adv. 64, 108122.
- Chen R., Huang H., Liu H., Xi J., Ning J., Zeng W., Shen C., Zhang T., Yu G., Xu Q., Chen X., Wang J., Lu F. (2019) Friend or foe? Evidence indicates endogenous exosomes can deliver functional gRNA and Cas9 protein. Small. 15(38), e1902686.
- Dai J., Su Y., Zhong S., Cong L., Liu B., Yang J., Tao Y., He Z., Chen C., Jiang Y. (2020) Exosomes : key players in cancer and potential therapeutic strategy. Signal. Transduct. Target. Ther. 5(1), 145.
- Kornilov R., Puhka M., Mannerström B., Hiidenmaa H., Peltoniemi H., Siljander P., Seppänen-Kaijansinkko R., Kaur S. (2018) Efficient ultrafiltration-based protocol to deplete extracellular vesicles from fetal bovine serum. J. Extracell. Vesicles. 7(1), 1422674.
- Hessvik N.P., Llorente A. (2018) Current knowledge on exosome biogenesis and release. Cell. Mol. Life Sci. 75(2), 193–208.
- Ostrowski M., Carmo N.B., Krumeich S., Fanget I., Raposo G., Savina A., Moita C.F., Schauer K., Hume A.N., Freitas R.P., Goud B., Benaroch P., Hacohen N., Fukuda M., Desnos C., Seabra M.C., Darchen F., Amigorena S., Moita L.F., Thery C. (2009) Rab27a and Rab27b control different steps of the exosome secretion pathway. Nat. Cell Biol. 12(1), 19–30.
- Gurung S., Perocheau D., Touramanidou L., Baruteau J. (2021) The exosome journey : from biogenesis to uptake and intracellular signalling. Cell Commun. Signal. 19(1), 47.
- Manders E.M., Verbeek F., Aten J. (1992) Measurement of co-localization of objects in dual colour confocal images. J. Microsc. 169, 375–382.
- Luo T., Mitra S., McBride J.W. (2018) Ehrlichia chaffeensis TRP75 interacts with host cell targets. mSphere. 3(2), e00147–18.
- Brezgin S., Kostyusheva A., Ponomareva N., Bayurova E., Kondrashova A., Frolova A., Slatinskaya O., Fatkhutdinova L., Maksimov G., Zyuzin M., Gordeychuk I., Lukashev A., Makarov S., Ivanov A., Zamyatnin A.A. Jr., Chulanov V., Parodi A., Kostyushev D. (2023) Hydroxychloroquine enhances cytotoxic properties of extracellular vesicles and extracellular vesicle – mimetic nanovesicles loaded with chemotherapeutics. Pharmaceutics. 15(2), 534.
- Théry C., Witwer K.W., Aikawa E., Alcaraz M.J., Anderson J.D., Andriantsitohaina R., Antoniou A., Arab T., Archer F., Atkin‐Smith G.K. (2018) Minimal information for studies of extracellular vesicles 2018 (MISEV2018): a position statement of the International Society for extracellular vesicles and update of the MISEV2014 guidelines. J. Extracell. Vesicles. 7(1), 1535750.
- Witwer K.W., Goberdhan D.C., O’Driscoll L., Théry C., Welsh J.A., Blenkiron C., Buzás E.I., Di Vizio D., Erdbrügger U., Falcón-Pérez J.M., Fu Q.L, Hill A.F., Lenassi M., Lötvall J., Nieuwland R., Ochiya T., Rome S., Sahoo S., Zheng L. (2021) Updating MISEV : Evolving the minimal requirements for studies of extracellular vesicles. J. Extracell. Vesicles. 10(14), e12182.
- Gee P., Lung M.S.Y., Okuzaki Y., Sasakawa N., Iguchi T., Makita Y., Hozumi H., Miura Y., Yang L.F., Iwasaki M., Wang X.H., Waller M.A., Shirai N., Abe Y.O., Fujita Y., Watanabe K., Kagita A., Iwabuchi K.A., Yasuda M., Xu H., Noda T., Komano J., Sakurai H., Inukai N., Hotta A. (2020) Extracellular nanovesicles for packaging of CRISPR-Cas9 protein and sgRNA to induce therapeutic exon skipping. Nat. Commun. 11(1), 1334.
- Liang X., Gupta D., Xie J., Wonterghem E., Van Hoecke L., Van Hean J., Niu Z., Wiklander O.P.B., Zheng W., Wiklander R.J., , Rui He, Doste R. Mamand, Bost J., Zhou G., Zhou H., Roudi S., Zickler A.M., Görgens A., Hagey D.W., de Jong O.G., Uy A. G., Zong Y., Mäger Imre., Perez C.M., Roberts T.C., Vader P., Vandenbroucke R.E., Nordin J.Z., EL-Andaloussiet S. (2023) Multimodal engineering of extracellular vesicles for efficient intracellular protein delivery. bioRxiv. 2023.04.30.535834. doi: 10.1101/2023.04.30.535834
- Li T., Zhang L., Lu T., Zhu T., Feng C., Gao N., Liu F., Yu J., Chen K., Zhong J., Tang Q., Zhang Q., Deng X., Ren J., Zeng J., Zhou H., Zhu J. (2023) Engineered extracellular vesicle-delivered CRISPR / CasRx as a novel RNA editing tool. Adv. Sci. (Weinh). 10(10), e2206517.
- Patel S., Kim J., Herrera M., Mukherjee A., Kabanov A.V., Sahay G. (2019) Brief update on endocytosis of nanomedicines. Adv. Drug Deliv. Rev. 144, 90–111.
Supplementary files





