Структура и эволюция гена AqE у насекомых
- Авторы: Пузакова Л.В.1, Пузаков М.В.1
-
Учреждения:
- Институт биологии южных морей им. А.О. Ковалевского Российской академии наук
- Выпуск: Том 57, № 1 (2023)
- Страницы: 56-70
- Раздел: ГЕНОМИКА. ТРАНСКРИПТОМИКА
- URL: https://ogarev-online.ru/0026-8984/article/view/138594
- DOI: https://doi.org/10.31857/S0026898423010135
- EDN: https://elibrary.ru/AXMDWN
- ID: 138594
Цитировать
Полный текст
Аннотация
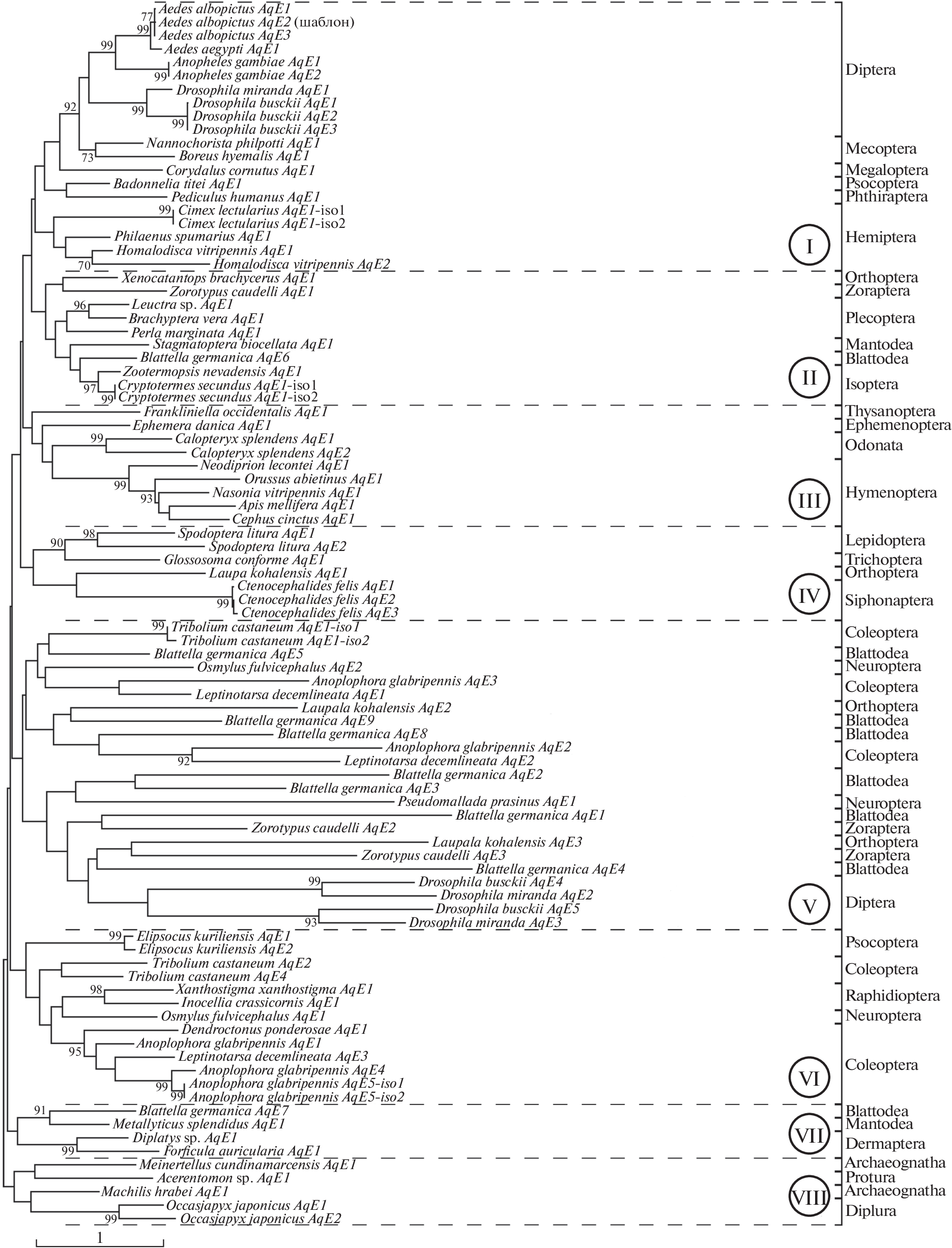
Ген AqE, кодирующий сульфолактатдегидрогеназа-подобный фермент семейства LDH2/MDH2-оксидоредуктаз, найден в геномах бактерий и грибов, животных и растений, образ жизни которых связан с водной средой, а также членистоногих, в частности, насекомых, которые ведут преимущественно сухопутный образ жизни. Чтобы проследить эволюционную судьбу гена AqE, мы изучили распространенность этого гена и его структуру в классе насекомых. Обнаружено, что ген AqE представлен не во всех отрядах/подотрядах насекомых, наблюдается потеря гена. В некоторых отрядах он дуплицирован или мультиплицирован. Установлена вариабельность гена как по длине, так и по экзон-интронной структуре ‒ от безинтронной до многоинтронной. Обнаружено, что мультипликация гена AqE насекомых имеет древнюю природу, однако есть и “молодые” дупликации. Не исключено, что в связи с появлением паралогов ген приобрел новую функцию.
Ключевые слова
Об авторах
Л. В. Пузакова
Институт биологии южных морей им. А.О. Ковалевского Российской академии наук
Автор, ответственный за переписку.
Email: kvluda@yandex.ru
Россия, 299011, Севастополь
М. В. Пузаков
Институт биологии южных морей им. А.О. Ковалевского Российской академии наук
Email: kvluda@yandex.ru
Россия, 299011, Севастополь
Список литературы
- Honka E., Fabry S., Niermann T., Palm P., Hensel R. (1990) Properties and primary structure of the L-malate dehydrogenase from the extremely thermophilic archaebacterium Methanothermus fervidus. Eur. J. Biochem. 188, 623–632. https://doi.org/10.1111/j.1432-1033.1990.tb15443.x
- Jendrossek D., Kratzin H.D., Steinbuchel A. (1993) The Alcaligenes eutrophus ldh structural gene encodes a novel type of lactate dehydrogenase. FEMS Microbiol. Lett. 112, 229–235. https://doi.org/10.1111/j.1574-6968.1993.tb06453.x
- Muramatsu H., Mihara H., Kakutani R., Yasuda M., Ueda M., Kurihara T., Esaki N. (2005) The putative malate/lactate dehydrogenase from Pseudomonas putida is an NADPH-dependent delta1-piperideine-2-carboxylate/delta1-pyrroline-2-carboxylate reductase involved in the catabolism of D-lysine and D-proline. J. Biol. Chem. 280(7), 5329‒5335. https://doi.org/10.1074/jbc.M411918200
- Muramatsu H., Mihara H., Goto M., Miyahara I., Hirotsu K., Kurihara T., Esaki N. (2005) A new family of NAD(P)H-dependent oxidoreductases distinct from conventional Rossmann-fold proteins. J. Biosci. Bioeng. 99, 541‒754. https://doi.org/10.1263/jbb.99.541
- Puzakova L.V., Puzakov M.V., Soldatov A.A. (2019) Gene encoding a novel enzyme of LDH2/MDH2 family is lost in plant and animal genomes during transition to land. J. Mol. Evol. 87, 52‒59. https://doi.org/10.1007/s00239-018-9884-2
- Irimia A., Madern D., Zaccaï G., Vellieux F.M. (2004) Methanoarchaeal sulfolactate dehydrogenase: prototype of a new family of NADH-dependent enzymes. EMBO J. 23, 1234‒1244. https://doi.org/10.1038/sj.emboj.7600147
- Denger K., Cook A.M. (2010) Racemase activity effected by two dehydrogenases in sulfolactate degradation by Chromohalobacter salexigens: purification of (S)-sulfolactate dehydrogenase. Microbiology (Reading). 156, 967‒974. https://doi.org/10.1099/mic.0.034736-0
- Zhang Y., Schofield L.R., Sang C., Dey D., Ronimus R.S. (2017) Expression, purification, and characterization of (R)-sulfolactate dehydrogenase (ComC) from the rumen methanogen Methanobrevibacter millerae SM9. Archaea. 6, 5793620. https://doi.org/10.1155/2017/5793620
- Puzakova L.V., Puzakov M.V., Gostyukhina O.L. (2021) Newly discovered AqE gene is highly conserved in non-tetrapod vertebrates. J Mol Evol. 89, 214‒224. https://doi.org/10.1007/s00239-021-09997-x
- Berthelot C., Brunet F., Chalopin D., Juanchich A., Bernard M., Noël B., Bento P., Da Silva C., Labadie K., Alberti A., Aury J. M., Louis A., Dehais P., Bardou P., Montfort J., Klopp C., Cabau C., Gaspin C., Thorgaard G.H., Boussaha M., Quillet E., Guymard R., Galiana D., Bobe J., Volff J.N., Genêt C., Wincker P., Jaillon O., Roest Crollius H., Guiguen Y. (2014) The rainbow trout genome provides novel insights into evolution after whole-genome duplication in vertebrates. Nat. Commun. 5, 3657.
- Petit J., David L., Dirks R., Wiegertjes G.F. (2017) Genomic and transcriptomic approaches to study immunology in cyprinids: what is next? Devel. Compar. Immunol. 75, 48‒62.
- Пузакова Л.В., Пузаков М.В. (2022) Тканеспецифичность активности гена AqE у желтого горбыля Larimichthys crocea. Генетика. 58, 540–549.
- Altschul S.F., Madden T.L., Schäffer A.A., Zhang J., Zhang Z., Miller W., Lipman D.J. (1997) Gapped BLAST and PSI-BLAST: a new generation of protein database search programs. Nucl. Acids Res. 25, 3389‒3402. https://doi.org/10.1093/nar/25.17.3389
- Edgar R.C. (2004) MUSCLE: multiple sequence alignment with high accuracy and high throughput. Nucl. Acids Res. 32, 1792‒1797. https://doi.org/10.1093/nar/gkh340
- Kumar S., Stecher G., Li M., Knyaz C., Tamura K. (2018) MEGA X: molecular evolutionary genetics analysis across computing platforms. Mol. Biol. Evol. 35(6), 1547‒1549. https://doi.org/10.1093/molbev/msy096
- Rogozin I.B., Carmel L., Csuros M., Koonin E.V. (2012) Origin and evolution of spliceosomal introns. Biol. Direct. 7, 11. https://doi.org/10.1186/1745-6150-7-11
- Cardoso-Moreira M., Long M. (2012) The origin and evolution of new genes. In: Evolutionary Genomics. Methods Mol. Biol. (Methods and Protocols). Ed. Anisimova M. 856. Humana Press, 161–186. https://doi.org/10.1007/978-1-61779-585-5_7
- Taylor J.S., Raes J. (2004) Duplication and divergence: the evolution of new genes and old ideas. Annu. Rev. Genet. 38, 615‒643. https://doi.org/10.1146/annurev.genet.38.072902.092831
- Lynch M., Conery J.S. (2000) The evolutionary fate and consequences of duplicate genes. Science. 290, 1151‒1155. https://doi.org/10.1126/science.290.5494.1151
- Журавлева Г.А., Инге-Вечтомов С.Г. (2009) Возникновение новых белков за счет дупликации генов ‒ что общего в эволюции зрительных цветочувствительных белков и факторов терминации трансляции. Молекуляр. биология. 43, 759‒771.
- Copley S.D. (2017) Shining a light on enzyme promiscuity. Curr. Opin. Struct. Biol. 47, 167‒175. https://doi.org/10.1016/j.sbi.2017.11.001
- Ohno S. (1970) Introduction. In: Evolution by Gene Duplication. Berlin, Heidelberg: Springer, https://doi.org/10.1007/978-3-642-86659-3_1
- Hahn M.W. (2009) Distinguishing among evolutionary models for the maintenance of gene duplicates. J. Hered. 100, 605‒617. https://doi.org/10.1093/jhered/esp047
- Markert C.L. (1971) Developmental Genetics. Heinrich Ursprung. 214 p.
- Markert C.L., Shaklee J.B., Whitt G.S. (1975) Evolution of a gene. Multiple genes for LDH isozymes provide a model of the evolution of gene structure, function and regulation. Science. 189, 102‒114. https://doi.org/10.1126/science.1138367
- Zuckerkandl E. (1978) Multilocus enzymes, gene regulation, and genetic sufficiency. J. Mol. Evol. 12, 57‒89. https://doi.org/10.1007/BF01732545
- Eventhoff W., Rossman M. G. (1975) The evolution of the dehydrogenases and kinases. CRC Crit. Rev. Biochem. 3, 111–140.
- Moreau R., Dabrowski K. (1998) Body pool and synthesis of ascorbic acid in adult sea lamprey (Petromyzon marinus): an agnathan fish with gulonolactone oxidase activity. Proc. Natl. Acad. Sci. USA. 95, 10279‒10282. https://doi.org/10.1073/pnas.95.17.10279
- Drouin G., Godin J.R., Pagé B. (2011) The genetics of vitamin C loss in vertebrates. Curr Genomics. 12, 371‒378. https://doi.org/10.2174/138920211796429736
- Albalat R., Cañestro C. (2016) Evolution by gene loss. Nat. Rev. Genet. 17, 379‒391. https://doi.org/10.1038/nrg.2016.39
- Greenberg A.J., Moran J.R., Coyne J.A., Wu C.I. (2003) Ecological adaptation during incipient speciation revealed by precise gene replacement. Science. 302, 1754‒1757. https://doi.org/10.1126/science.1090432
- Graupner M., Xu H., White R.H. (2000) Identification of an archaeal 2-hydroxy acid dehydrogenase catalyzing reactions involved in coenzyme biosynthesis in methanoarchaea. J. Bacteriol. 182, 3688–3692.
- Мещерякова О.В. (2004) Динамика активности изоферментов лактатдегидрогеназы, малатдегидрогеназы и α-глицерофосфатдегидрогеназы в процессе адаптации рыб к различным факторам окружающей среды. Автореферат дисс. канд. биол. наук. Петрозаводск. 24 с.
- Kandoi D., Mohanty S., Tripathy B.C. (2018) Overexpression of plastidic maize NADP-malate dehydrogenase (ZmNADP-MDH) in Arabidopsis thaliana confers tolerance to salt stress. Protoplasma. 255, 547‒563. https://doi.org/10.1007/s00709-017-1168-y
- Wang Q.J., Sun H., Dong Q.L., Sun T.Y., Jin Z.X., Hao Y.J., Yao Y.X. (2016) The enhancement of tolerance to salt and cold stresses by modifying the redox state and salicylic acid content via the cytosolic malate dehydrogenase gene in transgenic apple plants. Plant Biotechnol. J. 14, 1986–1997.
- Yao Y.X., Dong Q.L., Zhai H., You C.X., Hao Y.J. (2011) The functions of an apple cytosolic malate dehydrogenase gene in growth and tolerance to cold and salt stresses. Plant Physiol. Bioch. 49, 257–264.
Дополнительные файлы




