A survey and outline taxonomy of the Phragmidium mucronatum (Pucciniales) and related species inhabiting roses in the European part of Russia
- Authors: Malysheva V.F.1, Dudka V.A.1, Malysheva E.F.1, Kapelyan A.I.1
-
Affiliations:
- Komarov Botanical Institute of the Russian Academy of Sciences
- Issue: Vol 58, No 5 (2024)
- Pages: 368-380
- Section: БИОРАЗНООБРАЗИЕ, СИСТЕМАТИКА, ЭКОЛОГИЯ
- URL: https://ogarev-online.ru/0026-3648/article/view/271950
- DOI: https://doi.org/10.31857/S0026364824050058
- EDN: https://elibrary.ru/uoxwsj
- ID: 271950
Cite item
Full Text
Abstract
The article presents the results of a detailed survey of cultivated roses growing in the European territory of Russia for their infestation by fungi of the genus Phragmidium causing rose rust disease. The main study area was the rose garden of the Peter the Great Botanical Garden of BIN RAS (St. Petersburg). A total of five wild species and 43 varieties of roses from seven garden groups were studied. As a result of morphological analysis of affected plant parts, detailed microscopy (using light and scanning electron microscopes) of collected fungal specimens and analysis of DNA data, four species of the genus (Phragmidium mucronatum, P. fusiforme, P. tuberculatum, and P. rosae- pimpinellifoliae) were identified. Interestingly, all identified species appeared to belong to the group of morphologically similar species from the P. mucronatum complex. During the study, the nucleotide sequences of ITS for P. fusiforme, P. mucronatum, and P. rosae- pimpinellifoliae and LSU for P. rosae-pimpinellifoliae, previously missing from databases, were obtained for the first time. Refined morphological descriptions and illustrations of macro- and microstructures are provided for all Phragmidium species studied. To compare the studied species with other representatives of the genus and to determine their phylogenetic position, phylogenetic analysis based on ITS and LSU sequences was performed.
Keywords
Full Text
INTRODUCTION
Phragmidium Link is the largest genus in the family Phragmidiaceae (Pucciniales, Pucciniomycotina, Basidiomycota). All species of Phragmidium, having an autoecious life-cycle, are single-host obligate parasites mainly on plants of the genera Potentilla, Rosa, Rubus, and Sanguisorba in Holarctic region, all from the family Rosaceae. About 70 species of Phragmidium are currently known worldwide, also predominantly in the Northern Hemisphere, and thirty of these have been reported to infect wild Rosa species and often cause serious rust diseases of ornamental roses in gardens and homestead plots (Cummins, Hiratsuka, 2003; Liu et al., 2020). About 12 species are known on Rosa spp. in Russia (Mokritskaya, 1974; Kuprevitch, Ulyanishchev, 1975; Azbukina, 2005).
Four morphologically similar species of Phragmidium [P. mucronatum (Pers.) Schltdl., P. fusiforme J. Schröt., P. tuberculatum Jul. Müll., and P. rosae-pimpinellifoliae (Rabenh.) Dietel] are widespread in Europe including the European part of Russia. Among them, P. mucronatum and P. tuberculatum are the most common and well-known pathogens of ornamental roses worldwide. However, there are still some gaps in knowledge of their morphology, biology and distribution.
These species have similar and often overlapping morphological characters, so their taxonomic history has been rather confused (Dietel, 1905; Gäumann, 1959). The taxonomy of all rust fungi has traditionally been based on the classification of host plants and morphological characters observed in herbarium and fresh specimens, mainly the morphology of different stages (Kasai, 1910; Sydow, 1921; Wei, 1988). However, morphological characters of many species are often not a reliable criterion for identification (Wahyuno et al., 2001).
With the advent of DNA data analysis, it has become necessary to combine morphological and molecular characteristics to recognize and classify Phragmidium species (Maier et al., 2003; Wingfield et al., 2004; Aime, 2006; Scholler, Aime, 2006; Yun et al., 2011; Ono, 2019; Zhao et al., 2021). The well-known fungal barcoding marker ITS as well as LSU are most often used to distinguish closely related species or species complexes in rust fungi (Alaei et al., 2009; Barilli et al., 2010; Aime et al., 2018; Sun et al., 2022).
In our study, we investigated which Phragmidium species occur on wild Rosa species and rose cultivars growing in the Peter the Great Botanical Garden collection. The modern collection of roses in the Botanical Garden began to be created in 1950 by Prof. S. G. Saakov (Tkachenko, Kapelian, 2022). Currently, the rose garden of the Peter the Great Botanical Garden of the Komarov Botanical Institute RAS (BIN RAS) is one of the large collection complexes. It is the primary center of rose introduction in North-West Russia. Here were first introduced into culture such species as Rosa alberti Regel, R. amblyotis C. A. Mey., R. davurica Pall., R. fedtschenkoana Regel, R. platiacantha Schrenk, R. multiflora Thunb., as well as R. rugosa Thunb., which is currently widely used in landscaping of St. Petersburg (Svyazeva, 2005). According to the latest inventory data (Adritskaya, Kapelyan, 2023), the rose collection of the Peter the Great Botanical Garden includes about 350 species, garden forms and varieties of roses.
The main goal of the present study was to obtain new data on the morphology and phylogeny of European species of the genus Phragmidium inhabiting roses. The specific objectives were as follows: 1) to survey the species diversity of fungi causing rust disease of roses in the rosarium of the BIN RAS, 2) to carry out their taxonomic identification using modern research methods, 3) to generate nucleotide sequences of two genetic markers of ribosomal DNA (ITS and LSU), 4) to obtain new data on the morphology of the identified Phragmidium species.
MATERIALS AND METHODS
Sample collection. Rust-infected plant parts (leaves, shoots, fruits) were collected from different wild Rosa species and varieties in the rose garden of the BIN RAS during August of 2023. We examined five species of wild roses and their hybrids and 43 varieties of roses belonging to garden groups: Hybrid Tea, Floribunda, Grandiflora, Miniature, Shrub, Climbing and Old Garden Roses.
A total of 48 specimens of rust fungi were collected, dried using standard methods and deposited in the Mycological Herbarium of BIN RAS (LE F). Macrophotographs of the affected plant were taken during the collection process.
Morphological analyses. Microscope photographs of affected plant sections were taken using a Stereo Microscope with Motorized 20× Zoom SteREO Discovery.V20 (Carl Zeiss, Germany) to examine in detail the unique symptoms of each developmental stage (aecia, uredinia, and telia) of Phragmidium.
For light microscopy (LM) observation, spores and leaf sections were mounted in a drop of water. Microscopic structures were observed and photographed using an Axiolab 5 light microscope equipped with AxioCam MRc 5 camera (CarlZeiss, Germany). For each specimen, approximately 30 spores of each stage were randomly selected and measured. Spores dimensions are given following the form (a–)b–c(–d), with b–c containing at least 90% of all values and the extremes (a, d) enclosed in parentheses.
To prepare samples for surface structure examination using scanning electron microscopy (SEM), small plant parts with aeciospores, urediniospores and teliospores were adhered onto aluminium stubs covered with double-adhesive tape, coated with gold and then observed with a JEOL JSM-6390LA Analytical Scanning Electron Microscope (USA).
DNA extraction and sequencing. DNA was extracted from aeciospores, urediniospores or teliospores, depending on which stage predominated in the sample. In addition to our specimens from rose garden, we isolated DNA from three herbarium previously identified collections of P. fusiforme (LE F-341026), P. rosae-pimpinellifoliae (LE F-347568) and P. mucronatum (LE F-208775) to add data for comparison.
Rust spores were scraped from dried plant tissues using a sterile scalpel. The procedure of DNA extraction completely corresponded to the manufacturer’s protocol of the Phytosorb Kit (ZAO Syntol, Russia). The following primers were used for amplification and sequencing: Rust2inv and ITS4rust (Aime, 2006; Beenken et al., 2012) for the 5.8S–ITS2 (nuclear ribosomal internal transcribed spacer – ITS) fragment; LROR and LR6 (Vilgalys, Hester, 1990) for D1-D3 domains of the large subunit (LSU) of the ribosomal RNA gene. PCR products were purified applying the CleanMag DNA PCR (Evrogen, Russia). Sequencing was performed with an ABI model 3500 Genetic Analyzer (Applied Biosystems, CA, USA). Raw data were edited and assembled in MEGA 11 (Tamura et al., 2021). Sequences generated during this study were deposited at GenBank with corresponding accession numbers.
All microscopic and molecular studies of specimens were carried out at the Center for collective use of scientific equipment “Cellular and molecular technology of studying plants and fungi” (Komarov Botanical Institute of the Russian Academy of Sciences, St. Petersburg).
Molecular phylogenetic analyses. For this study, 22 new ITS sequences and seven LSU sequences were generated (Table 1). In addition, 18 ITS sequences and 36 LSU sequences of taxa from the genus Phragmidium inhabiting on Rosa spp. and Kuehneola uredinis (as an outgroup), were retrieved from the GenBank database (www.ncbi.nlm.nih.gov/GenBank/) for molecular analyses. The taxonomic identities of these sequences and collection information for taxa are given in the phylogenetic tree (Fig. 1). The sequences of both genetic markers were aligned using MAFFT v. 7 (https://mafft.cbrc.jp/alignment/server/index.html; Katoh et al., 2019) with the FFT-NS-i option and manually adjusted where necessary using MEGA11.
Table 1. Taxon sampling and sequences generated for this study used for phylogenetic analyses
Taxon | Specimen voucher | Plant host | GenBank accession no. | |
ITS | LSU | |||
Phragmidium fusiforme | LE F-347559 | Rosa rugosa | PP621923 | PP621906 |
LE F-347560 | R. majalis | PP621921 | PP621905 | |
LE F-341026 | PP621922 | |||
P. mucronatum | LE F-347567 | R. × alba “Maiden’s Blush” | PP621929 | PP621908 |
LE F-208775 | R. canina | PP621930 | ||
P. rosae-pimpinellifoliae | LE F-347562 | R. pulverulenta | PP621927 | |
LE F-347561 | R. tomentosa | PP621928 | ||
LE F-347563 | R. × hybr. hort. cv. “Reine des Violettes” | PP621925 | PP621904 | |
LE F-347564 | old bushes Rosa sp. | PP621924 | PP621903 | |
LE F-347568 | R. canina | PP621926 | PP621902 | |
P. tuberculatum | LE F-347565 | R. × hybr. hort. cv. “Charles Aznavour” | PP621919 | |
LE F-347566 | R. × hybr. hort. cv. “De Ruiter’s Herald” | PP621920 | PP621907 | |
LE F-347569 | R. × hybr. hort. cv. “Illusion” | PP621911 | ||
LE F-347570 | R. × hybr. hort. cv. “Lavaglut” | PP621909 | ||
LE F-347572 | R. × hybr. hort. “Landora” | PP621917 | ||
LE F-347573 | R. × hybr. hort. cv. “George Arends” | PP621916 | ||
LE F-347574 | R. × hybr. hort. “Bluenette” | PP621918 | ||
LE F-347576 | R. × hybr. hort. cv. “Mr. Lincoln” | PP621910 | ||
LE F-347579 | R. × hybr. hort. cv. “Shalom” | PP621914 | ||
LE F-347580 | R. × hybr. hort. “Lawinia” | PP621913 | ||
LE F-347590 | R. × hybr. hort. cv. “Elfe” | PP621912 | ||
LE F-347571 | R. × hybr. hort. cv. “Waikiki” | PP621915 | ||
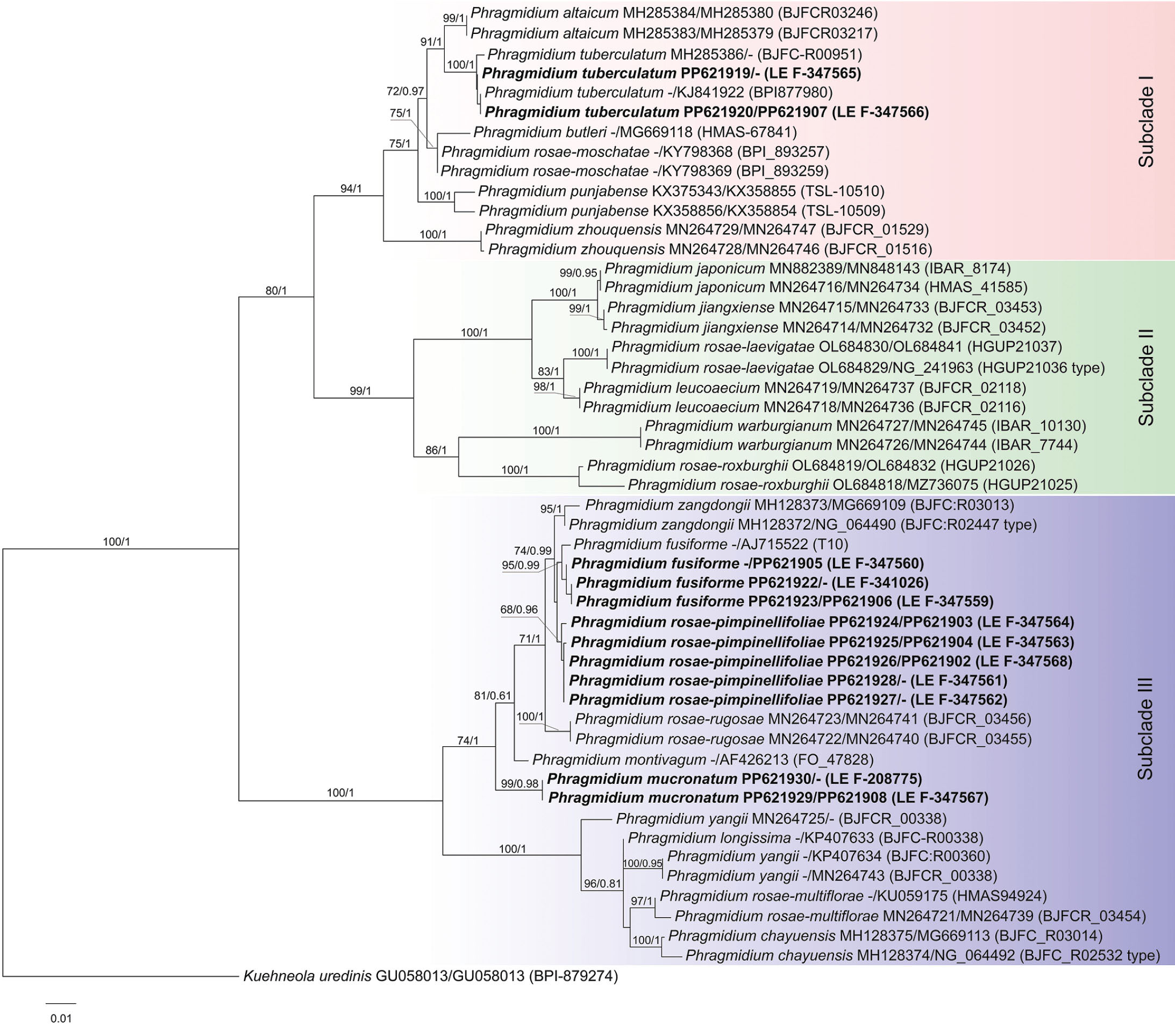
Fig. 1. Phylogenetic tree of Phragmidium species inhabiting roses derived from the ITS + LSU dataset using ML analysis. The ML bootstrap/Bayesian PP supports are shown above branches. For all taxa the GenBank accession numbers (ITS/LSU) and vouchers are presented. The specimens studied for this article are highlighted in bold. Scale bar indicates the mean number of nucleotide substitutions per site.
Phylogenetic reconstructions were performed with Maximum Likelihood (ML) and Bayesian Inference (BI) analyses for combined ITS + LSU dataset. Before the analyses, the best-fit substitution model was estimated for alignment using FindModel web server (http://www.hiv.lanl.gov/content/sequence/findmodel/findmodel.html) under the Akaike information criterion. The GTR + G model was chosen for concatenated ITS + LSU dataset.
Maximum likelihood analysis was run on IQ-Tree web server (http://iqtree.cibiv.univie.ac.at/; Trifinopoulos et al., 2016) with 1000 rapid bootstrap replicates. BI analysis was performed with MrBayes 3.2.7 software (Ronquist et al., 2012), for two independent runs, each with 5 000 generations under described model and four chains with sampling every 100 generations. To check for convergence of MCMC analyses and to get estimates of the posterior distribution of parameter values, Tracer v. 1.7.1 was used (Rambaut et al., 2018). We accepted the result where the ESS (Effective Sample Size) was above 200 and the PSRF (Potential Scale Reduction Factor) was close to 1. Branches with bootstrap support (BS) and posterior probabilities (PP) values greater than or equal to 70% and 0.90, respectively, were considered significantly supported (Hillis, Bull, 1993; Alfaro et al., 2003). Tree topologies were then edited and visualized in iTOL (Letunic, Bork, 2019).
RESULTS
Phylogeny
The combined dataset of ITS + LSU sequences for members of Phragmidium inhabiting on roses contained 1600 characters, including gaps (ITS: 1–573 and LSU: 574–1600). Both Bayesian and Maximum likelihood analyses produced the same topology. Therefore, we present only the ML tree with both BS and PP values (Fig. 1). The output ML tree resulting from the phylogenetic analyses encompassed a total of 49 specimens belonging to Phragmidium with one specimen Kuehneola uredinis as an outgroup (BPI-879274).
All Phragmidium species included in the analyses formed three strongly supported subclades (Subclade I, Subclade II, and Subclade III), in agreement with the earlier studies (Liu et al., 2018; Sun et al., 2022).
According to the phylogenetic analyses, P. tuberculatum collected from Rosa × hybr. hort. cv. “De Ruiter’s Herald” and Rosa × hybr. hort. cv. “Charles Aznavour” formed independent and highly supported (BS = 100% and PP = 1.00) monophyletic clade, which is sister to P. altaicum Y. M. Liang et Y. Liu, a recently described species from China and Uzbekistan (Liu et al., 2019). The other three species, P. fusiforme, P. rosae-pimpinellifoliae and P. mucronatum, were clustered within Subclade III and organized in distinct, high-supported monophyletic clades (Fig. 1). The ITS and LSU sequences of P. rosae-pimpinellifoliae generated for the first time in our study, were combined into a clade sister to P. fusiforme. The sequences of P. mucronatum collected from Rosa “Maiden’s Blush” and R. canina L. formed their own branch with high support values (BS = 99%, PP = 0.98), which occupies a separate position from the other two species in Subclade III.
Taxonomy
Phragmidium fusiforme J. Schröt., Abh. Schles. Ges. Vaterl. Kult., Abth. Naturw. Med. 48: 24, 1870 [1869] (Fig. 2).
Fig. 2. Morphological structures of Phragmidium fusiforme (LE F-347559, LE F-347560): a – infected leaf (scale bar = 1 cm); b – telia and uredinia on leaf surface (scale bar = 500 μm); c – telium under SEM; d – uredinia with paraphyses under SEM; e – urediniospores under SEM; f – urediniospores under LM (scale bar = 20 μm); g – teliospores under LM (scale bar = 20 μm); h, i – teliospore under SEM.
Description: Spermogonia and aecia not observed. Uredinia occur on the underside of leaves, but cause yellow-brown spots on the upper side of leaves, scattered or clustered in groups, very small, 0.1–0.2 mm in diam., pale or bright yellow to orange, surrounded by numerous curved clavate paraphyses 60–70 µm long and 10–18 µm wide. Urediniospores globose, subglobose, ellipsoid or ovoid, pear-shaped, tuberculate, pale yellow to colorless, 19.5– 22.6 × (15.6– )16.6– 18.3(–19.3) µm; wall approximately 1.5–2.0 μm thick, uniformly echinulate, colorless, with 5–8 scattered pores, slightly intruding inside when swolling in water. Telia are formed at the site of uredinia, scattered or clustered in small groups to 0.5 mm in diam., black. Teliospores cylindrical to fusiform-cylindrical, (6)9- to 12(14)-celled (mostly 9–10-celled), not constricted at the septa, the base rounded, the upper cell almost triangular, (63.8–)68.2–86.5 × 23.5–27.7 µm, copper-brown to mahogany brown, with a pale or hyaline apical papilla to 10 µm in length; the wall 3–5 µm thick and irregularly ornamented with robust verrucae, with 2–3 germ pores in each cell; pedicel hyaline, slightly colored on the top, length longer than the length of spores, (121.0–)122.6–161.9(–189.3) × (6.4–)7.1–9.2(–10.3) µm, base slightly swelling in water and enlargeing to 20–22 µm in diam., elongate or sword-shaped, without tearing of the outer layer.
Known hosts in Europe: Rosa acicularis Lindley, R. gallica L., R. glauca Pourret, R. glutinosa Sibth. et Sm., R. majalis J. Herrmann, R. mollis Sm., R. pendulina L., R. villosa L.
Known distribution: Northern Hemisphere.
Material examined: Russia, St Petersburg, rosarium of the St Petersburg Botanical Garden – on Rosa rugosa, 28.08.2023, coll. V. Dudka, V. Malysheva (LE F-347559); on R. majalis, bush, planted in the 1960s, 30.08.2023, coll. V. Dudka, V. Malysheva (LE F-347560); Khanty-Mansi Autonomous Area – Yugra, Shapssha village, on R. acicularis, 09.08.2021, coll. V. Dudka (LE F-341026).
Notes: The species is characterized by (6–)9- to 12(–14)-celled, fusiform, dark brown teliospores and elongate or sword-shaped pedicel base (Table 2). Phragmidium fusiforme was observed previously on Rosa majalis (Gäumann, 1959). Our finding is the first record on R. rugosa.
Table 2. A comparison of Phragmidium spp. found in the rose garden of the BIN RAS
Species | Urediniospores (µm) | Number of cells in teliospores | Teliospores head (µm) | Teliospores pedicel (µm) |
Phragmidium fusiforme | 19.5–22.6 × 16.6–18.3 | (6)9- to 12(14) (mostly 9–10) | fusiform, copper-brown to mahogany brown, 68.2–86.5 × 23.5–27.7 | 122.6–161.9 × 7.1–9.2, base slightly swelling in water and enlarging to 20–22 µm in diam., elongate or sword-shaped, without tearing of the outer layer |
P. mucronatum | 22.3 –28.9 × 16.0–20.0 | (4)5- to 9 (mostly 7–8) | ellipsoid-cylindrical to broadly cylindrical, copper-brown, mahogany brown to black red, 75.5– 87.3 × 26.9–31.4 | 92.8–108.9 × 7.6–9.8, base swelling in water and enlarging to 25– 45 µm in diam. without tearing of the outer layer |
P. rosae-pimpinellifoliae | 20.0–23.7 × 17.0–21.6 | (5)6- to 9 (mostly 7–8) | broadly cylindrical, orange-brown to copper-brown, 63.5– 76.3 × 28.4–34.8 | 91.4–137.0 × 6.0–8.6, base swelling in water and enlarging to 20– 36 µm in diam. without tearing of the outer layer |
P. tuberculatum | 23.0–30.0 × 16.4–19.3 | 4- to 6 (more rarely 7) | ellipsoid-cylindrical to broadly cylindrical, copper-brown to rust brown, 74.0–91.8 × 25.6–30.8 | 80.6–106.2 × 8.2–11.8, base swelling in water and enlarging to 25–27 µm in diam. with tearing of the outer layer |
Phragmidium mucronatum (Pers.) Schltdl., Fl. berol. (Berlin) 2: 156, 1824 (Fig. 3).
Fig. 3. Morphological structures of Phragmidium mucronatum (LE F-347567): a – infected leaf (scale bar = 1 cm); b – aecium on fruit (scale bar = 0.5 cm); c – telia and uredinia on leaf surface (scale bar = 500 μm); d – urediniospores under LM (scale bar = 20 μm); e – telia under SEM; f – aeciospores under SEM; g – aeciospores under LM (scale bar = 20 μm); h – teliospores under LM (scale bar = 20 μm); i – teliospore under SEM.
Description: Spermogonia not observed. Aecia occur on veins on the underside of leaves, petioles, young stems and fruits, scattered or coalescing into powdering groups, bright yellow to orange, eventually discoloring, surrounded by clavate paraphyses to 80 µm long and 8–12 µm wide. Aeciospores globose, subglobose, broadly ellipsoid or ovoid, tuberculate, yellow-orange, (20.6–)21.2–25.4(–26.5) × (14.5–)15.5–19.3(–20.4) µm; wall approximately 2–2.5 μm thick, uniformly echinulate, colorless, with 6–8 scattered pores. Uredinia occur on the underside of leaves, but cause yellow spots on the upper side of leaves, scattered or clustered in groups, very small, pale or bright yellow to orange, surrounded by inwardly curved clavate paraphyses 60–70 µm long and 10–16 µm wide. Urediniospores globose, subglobose, ellipsoid or ovoid, pear-shaped, tuberculate, pale yellow to colorless, (20.5–)22.3–28.9(–31.0) × (14.7–)16.0–20.0 µm; wall approximately 1–1.5 μm thick, uniformly echinulate, colorless, with 6–10 scattered pores, slightly intruding inside when swollen in water. Telia are formed at the site of uredinia, scattered or clustered in groups and construct a continuous layer on the underside of the leaves, small, black. Teliospores ellipsoid-cylindrical to broadly cylindrical, slightly upwardly widening, (4–)5- to 9-celled (mostly 7–8-celled), not constricted at the septa, the base rounded, the upper cell almost triangular, (63.8–)75.5–87.3(–102) × × (24.4–)26.9–31.4(–33.0) µm, copper-brown, mahogany brown to black red, with a pale or hyaline apical papilla to 20 µm in length; wall 6–7 µm thick, irregularly ornamented with robust verrucae, with 2–3 germ pores in each cell; pedicel hyaline, slightly colored on the top, length persistent, ± equals or slightly longer than the length of the spore, (77.0–)92.8–108.9 (–125.3) × (6.6–)7.6–9.8(–10.3) µm, base swelling in water and enlarging to 25–45 µm in diam. without tearing of the outer layer.
Known hosts in Europe: Rosa agrestis Savi, R. arvensis Hudson, R. blanda Aiton, R. caesia Sm., R. canina, R. corymbifera Borkh., R. elliptica Tausch, R. foetida J. Herrmann, R. gallica, R. glauca, R. jundzillii Besser, R. majalis, R. micrantha Borrer ex Sm., R. mollis, R. orientalis Dup., R. pimpinellifolia L., R. rubiginosa L., R. rugosa, R. sempervirens L., R. subcanina D. H. Christ, R. tomentosa Sm., R. villosa, R. virginiana J. Herrmann, R. vosagiaca Desportes.
Known distribution: Worldwide.
Material examined: Russia, St Petersburg, rosarium of the St Petersburg Botanical Garden, on R. × alba “Maiden’s Blush”, 30.08.2023, coll. V. Dudka, V. Malysheva (LE F-347567); Austria, Niederösterreich, Waldviertel, 6.5 km ESE of Krumau am Kamp, valley of the creek “Fronbach”, ENE of the region called Wilhalmwald, WSW of the hill called Lichtenbigl. 48°34′ N, 15°32′ E. Alt. 520 m. Shrubs at the edge of a forest, on leaves of R. canina, 21.09.1994, coll. H. Wittmann (LE F-208775).
Notes: The main distinguishing features of this species are 6–8-celled black-brown teliospores, pedicel slightly colored on the top, with base swelling in water without tearing of the outer layer (Table 2). Phragmidium mucronatum is capable to produce several generations of aeciospores during vegetation period. It can cause deformation of affected plant tissue and overwinter as mycelium in the stem and root neck of the plant. In the Botanical Garden we collected the studied specimen only on Rosa × alba “Maiden’s Blush”, on a bush planted in 1915. This bush has frosted several times, once to the ground (e. g., in the winter of 1986–87). This variety was known before 1400, and belongs to the Old Garden Roses (OGR), Alba group.
It is a very common species that causes rose rust, probably the most economically important rust of ornamental roses (Shattock, 1988). This fungus is a serious pest of ornamental roses in late summer and autumn. It was found out a long time ago that its teliospores are able to germinate only after exposure to cold (i. e. after wintering in the open air) (Williams, 1938). In addition, the mycelium overwinters on the branches of the host plant and in the spring forms large, often fused aecia, which often occupy large regions of the branch. It often causes distortion and deformation of infected organs (Wenzl, 1936) as well as some anatomical changes, in particular an increase in parenchyma cells. The generation of aeciospores can be repeated 4–6 times, after which uredo- and teliospores develop.
Phragmidium rosae-pimpinellifoliae (Rabenh.) Dietel, Hedwigia 44: 339, 1905 (Fig. 4).
Fig. 4. Morphological structures of Phragmidium rosae-pimpinellifoliae (LE F-347564): a – infected leaf and aecium on fruit (scale bar = 1 cm); b – telia and uredinia on leaf surface (scale bar = 500 μm and 100 μm in sector); c – telium under SEM; d – teliospores under LM (scale bar = 20 μm); e, f – teliospores under SEM; g – uredinia under SEM; h, i – urediniospores under SEM; j – urediniospores under LM (scale bar = 10 μm); k – aeciospores under LM (scale bar = 20 μm); l, m – aeciospores under SEM.
Description: Spermogonia not observed. Aecia occur on the underside of leaves, on leaves veins, petioles, young stems and fruits, scattered or coalescing into powdering groups, bright yellow to reddish-orange, eventually discoloring, paraphyses absent or very rare, to 50 µm long and 10–15µm wide. Aeciospores globose, subglobose, broadly ellipsoid or ovoid, angular, yellow-orange, (20.3–)21.4–25.2(–28.0) × 14.0–20.0 µm; wall approximately 2–2.5 μm thick, sparsely echinulate, colorless, with 4–8 scattered pores. Uredinia occur on the underside of leaves, but cause yellow spots on the upper side of leaves, scattered or clustered in groups, very small, pale or bright yellow to orange, surrounded by inwardly curved clavate paraphyses 30–60 µm long and 5–10 µm wide. Urediniospores globose, subglobose, rare ellipsoid or ovoid, pale yellow-orange to colorless, 20.0– 23.7(– 26.6) × 17.0– 21.6 µm; wall approximately 2–2.5 μm thick, uniformly echinulate, colorless, with 6–8 scattered pores. Telia are formed at the site of uredinia, scattered or clustered in groups and form a continuous powdering layer on the underside of the leaves, small, chestnut-brown. Teliospores broadly cylindrical, slightly upwardly widening, (5–)6- to 9-celled (mostly 7–8-celled), not constricted at the septa, the base rounded, the upper cell hemispherical, (59.4– )63.5– 76.3(–87.1) × 28.4–34.8 µm, orange-brown to copper-brown, with a pale or hyaline, very often with an exudate cap, apical papilla to 11 µm in length; the wall 4–6 µm thick and irregularly ornamented with robust verrucae, with 2–3 germ pores in each cell; pedicel hyaline, slightly colored on the top, (84.0–)91.4–137.0(–139.6) × 6.0–8.6(–9.6) µm, base swelling in water and enlarging to 20–36 µm in diam. without tearing of the outer layer.
Known hosts in Europe: Rosa canina, R. foetida, R. glauca, R. majalis, R. pimpinellifolia, R. rubiginosa, R. vosagiaca.
Known distribution: The entire Northern Hemisphere as well as Australia and New Zealand.
Material examined: Russia, St Petersburg, rosarium of the St Petersburg Botanical Garden – on R. pulverulenta, on a bush grown from seeds in 2013, 28.08.2023, coll. V. Dudka, V. Malysheva (LE F-347562); on R. tomentosa, 28.08.2023, coll. V. Dudka, V. Malysheva (LE F-347561); Rosa × hybr. hort. cv. “Reine des Violettes”, 28.08.2023, coll. V. Dudka, V. Malysheva (LE F-347563); old bushes, 28.08.2023, coll. V. Dudka, V. Malysheva (LE F-347564); Samara Region, Zadelnoe village, on R. canina, 09.06.2023, coll. V. Malysheva, E. Malysheva (LE F-347568).
Notes: The light colored, orange-brown telia and teliospores, as well as the exudate cap on the top of the teliospore apical papilla, easily distinguish this species from the other closely related taxa (Table 2). Phragmidium rosae-pimpinellifoliae is capable to produce several generations of aeciospores during vegetation period. It can overwinter as mycelium in stem and root neck tissues of the plant.
Mainly found on roses of sect. Pimpinellifolia, but also reported on sections Canina and Rubiginosa (Gäumann, 1959; Brandenburger, 1963). Rust caused by this species can lead to sudden dieback, since it covers even very thick branches with its aecia.
Phragmidium tuberculatum Jul. Müll., Ber. dt. bot. Ges. 3: 391, 1885 (Fig. 5).
Fig. 5. Morphological structures of Phragmidium tuberculatum (LE F-347565): a – infected leaf (scale bar = 1 cm); b – telia and uredinia on leaf surface (scale bar = 200 μm); c – telia under SEM; d – uredinia under SEM; e – teliospores under LM (scale bar = 10 μm); f – teliospore under SEM; g – urediniospores under LM (scale bar = 10 μm); h, i – urediniospores under SEM.
Description: Spermogonia and aecia not observed. Uredinia occur on the underside of leaves, but cause yellow spots on the upper side of leaves, scattered or clustered in groups, very small, pale to bright yellow, surrounded by inwardly curved clavate paraphyses to 70 µm long and 6–18 µm wide. Urediniospores globose, subglobose, ellipsoid or ovoid, pear-shaped, tuberculate, dark yellow to orange, (19.6–)23.0– 30.0(– 33.8) × × (15.0– )16.4– 19.3(–20.0) µm; wall approximately 1–1.5 μm thick, uniformly echinulate, colorless, with 6–8 scattered pores, the inner membrane of urediniospores forms a star shape when swelling in water. Telia are formed at the site of uredinia, scattered or clustered in groups and form a continuous layer on the underside of the leaves, small, black. Teliospores ellipsoid-cylindrical to broadly cylindrical, predominantly 4- to 6-celled (more rarely 7-celled), not constricted at the septa, the base rounded, (69.3– )74.0– 91.8(– 100.3) × (24.6–)25.6–30.8(–32.4) µm, the upper cell longer than the others, copper-brown to rust brown, with a pale or hyaline apical papilla to 22 µm in length; the wall 6–7 µm thick and irregularly ornamented with robust verrucae, with 2–3 germ pores in each cell; pedicel hyaline, length persistent, ± equals the length of the spore, (70.8–)80.6– 106.2(–117.0) × 8.2–11.8(–13.3) µm, base swelling in water and enlarging to 25–27 µm in diam. with tearing of the outer layer.
Known hosts in Europe: Rosa acicularis, R. agrestis, R. arvensis, R. caesia, R. canina, R. chinensis Jacq., R. corymbifera, R. gallica, R. glauca, R. glutinosa, R. majalis, R. micrantha, R. multiflora, R. obtusifolia Desv., R. rubiginosa, R. rugosa, R. sicula Tratt., R. tomentosa, R. villosa, R. vosagiaca, etc.
Known distribution: Widespread in the Northern Hemisphere.
Material examined: Russia, St Petersburg, rosarium of the St Petersburg Botanical Garden – on Rosa × hybr. hort. cv. “Charles Aznavour”, 28.08.2023, coll. V. Dudka, V. Malysheva (LE F-347565); on Rosa × hybr. hort. cv. “De Ruiter’s Herald”, 28.08.2023, coll. V. Dudka, V. Malysheva (LE F-347566); on Rosa × hybr. hort. cv. “Illusion”, 28.08.2023, coll. V. Dudka, V. Malysheva (LE F-347569); on Rosa × hybr. hort. cv. “Lavaglut”, 28.08.2023, coll. V. Dudka, V. Malysheva (LE F-347570); on Rosa × hybr. hort. “Landora”, 28.08.2023, coll. V. Dudka, V. Malysheva (LE F-347572); on Rosa × hybr. hort. cv. “George Arends”, 28.08.2023, coll. V. Dudka, V. Malysheva (LE F-347573); on Rosa × hybr. hort. “Bluenette”, 28.08.2023, coll. V. Dudka, V. Malysheva (LE F-347574); on Rosa × hybr. hort. cv. “Dame de Coeur”, 28.08.2023, coll. V. Dudka, V. Malysheva (LE F-347575); on Rosa × hybr. hort. cv. “Mr. Lincoln”, 28.08.2023, coll. V. Dudka, V. Malysheva (LE F-347576); on Rosa × hybr. hort. cv. “Peace” (Gloria Dei), 28.08.2023, coll. V. Dudka, V. Malysheva (LE F-347577); on Rosa × hybr. hort. cv. “Carina”, 28.08.2023, coll. V. Dudka, V. Malysheva (LE F-347578); on Rosa × hybr. hort. cv. “Shalom”, 28.08.2023, coll. V. Dudka, V. Malysheva (LE F-347579); on Rosa × hybr. hort. “Lawinia”, 28.08.2023, coll. V. Dudka, V. Malysheva (LE F-347580); on Rosa × hybr. hort. cv. “Interview”, 28.08.2023, coll. V. Dudka, V. Malysheva (LE F-347581); on Rosa × hybr. hort. cv. “Kazakhstan jubilee”, 28.08.2023, coll. V. Dudka, V. Malysheva (LE F-347582); on Rosa × hybr. hort. cv. “The Poet’s Wife”, 28.08.2023, coll. V. Dudka, V. Malysheva (LE F-347585); on Rosa × hybr. hort. “Probuzeni”, 28.08.2023, coll. V. Dudka, V. Malysheva (LE F-347586); on Rosa × hybr. hort. “Harlekin”, 28.08.2023, coll. V. Dudka, V. Malysheva (LE F-347587); on Rosa variety “Selena”, 28.08.2023, coll. V. Dudka, V. Malysheva (LE F-347588); on Rosa × hybr. hort. “Hamburger Phoenix”, 28.08.2023, coll. V. Dudka, V. Malysheva (LE F-347589); on Rosa variety “Moth”, 28.08.2023, coll. V. Dudka, V. Malysheva (LE F-347592); on Rosa variety “Selena”, 28.08.2023, coll. V. Dudka, V. Malysheva (LE F-347593); on Rosa × hybr. hort. cv. “Ledi Rose”, 28.08.2023, coll. V. Dudka, V. Malysheva (LE F-347594); on Rosa × hybr. hort. cv. “La France”, 28.08.2023, coll. V. Dudka, V. Malysheva (LE F-347595); on Rosa × hybr. hort. cv. “Mme Caroline Testout”, 28.08.2023, coll. V. Dudka, V. Malysheva (LE F-347596); on Rosa × hybr. hort. “Mrs. Jhon Laing”, 28.08.2023, coll. V. Dudka, V. Malysheva (LE F-347597); on Rosa × hybr. hort. cv. “Bremer Stadtmusicanten”, 28.08.2023, coll. V. Dudka, V. Malysheva (LE F-347604); on Rosa × hybr. hort. cv. “Elveshorn”, 28.08.2023, coll. V. Dudka, V. Malysheva (LE F-347605); on Rosa × hybr. hort. cv. “Andalusien”, 28.08.2023, coll. V. Dudka, V. Malysheva (LE F-347598); on Rosa × hybr. hort. cv. “Bonica”, 28.08.2023, coll. V. Dudka, V. Malysheva (LE F-347599); on Rosa × hybr. hort. cv. “Independence”, 28.08.2023, coll. V. Dudka, V. Malysheva (LE F-347603); on Rosa × hybr. hort. cv. “Lafayette”, 28.08.2023, coll. V. Dudka, V. Malysheva (LE F-347600); on Rosa × × hybr. hort. “Rosi Mittermeier”, 28.08.2023, coll. V. Dudka, V. Malysheva (LE F-347601); on Rosa × hybr. hort. cv. “Hurra”, 28.08.2023, coll. V. Dudka, V. Malysheva (LE F-347602); on Rosa × hybr. hort. cv. “Ulmer Munster”, 28.08.2023, coll. V. Dudka, V. Malysheva (LE F-347606); on Rosa × hybr. hort. cv. “Beauty Star”, 30.08.2023, coll. V. Dudka, V. Malysheva (LE F-347584); on Rosa × hybr. hort. cv. “Elfe”, 30.08.2023, coll. V. Dudka, V. Malysheva (LE F-347590); on Rosa × hybr. hort. cv. “Meilland Decor Arlequin”, 30.08.2023, coll. V. Dudka, V. Malysheva (LE F-347591); on Rosa × hybr. hort. cv. “Yunkee Doodle”, 30.08.2023, coll. V. Dudka, V. Malysheva (LE F-347583); on Rosa × hybr. hort. cv. “Waikiki”, 30.08.2023, coll. V. Dudka, V. Malysheva (LE F-347571).
Notes: The main features that distinguish this species from other close taxa are predominantly 5–7 celled copper-brown to rust brown teliospores and that the inner membrane of urediniospores forms a star shape when swelling in water (Table 2).
Along with Phragmidium mucronatum affects numerous species of both wild roses and their cultivated varieties. However, the life cycle of this species is less studied than that of P. mucronatum, in particular it is not known whether it can produce several generations of aeciospores.
DISCUSSION
Four Phragmidium species identified in our study are widespread and infect most wild rose species and cultivars. Although they are not all closely related phylogenetically, they have very similar morphological characters. The species or variety of roses in this case is not significant for taxonomical identification of the parasite, especially under climate change, when rust fungi expand their geographical distribution and range of host plants and, in addition, are able to change the symptoms of disease.
Earlier it was noted that in the conditions of the Leningrad region wild Rosa species are affected by the stem form of rust, which usually undergoes a full life cycle and can overwinter in the form of mycelium, while in cultivated varieties of roses symptoms of rust disease are registered only on leaves (Mokritskaya, 1958). In the present study on ornamental roses, we also observed lesions only on leaves. However, an increase in the number of hybrids among roses, as well as the success of introduction, can change the biology and ecology of rust fungi in the future.
Some previous studies of rose rust showed that P. mucronatum is generally more distributed than P. tuberculatum. It has been suggested that host hybridization may provide a bridge for parasites, allowing them to infect both ancestral lineages and hybrids (Floate, Whitham, 1993). Some authors (Ritz et al., 2005) assumed that P. tuberculatum, which evolved from the Rubus–Sanguisorba rust clade, may be less adapted to roses compared to P. mucronatum, which belongs to the Rosa rust clade and most likely has a longer adaptive or coevolutionary history with its rose hosts. In our study, on the contrary, we observed a wider distribution of P. tuberculatum in the rosarium area; it was found on 38 rose bushes from seven garden groups (predominantly on Hybrid Tea roses). However, P. mucronatum was recorded only sporadically on one old rose variety Rosa × alba “Maiden’s Blush”. The remaining two species (P. rosae-pimpinellifoliae and P. fusiforme) were also represented by sporadic specimens.
It is noteworthy that rose bushes from the “Miniature” garden group, growing in close proximity to infected roses from the other garden groups, showed almost no signs of rust disease (it was detected only on a single bush). In addition, on wild roses (rose hips), which grew in the rosarium along with varietal roses affected by P. tuberculatum, other Phragmidium species have been registered, namely P. rosae-pimpinellifoliae and P. fusiforme. In the plot with the main collection of wild Rosa species, located away from the main rose garden, the plants did not show any signs of rust disease at all.
A detailed study of the morphology of the identified Phragmidium species revealed consistent taxonomically significant differences in teliospore structure. However, for more accurate and rapid identification of rusts, it is important to accumulate molecular data, which is still lacking in publicly available databases. Our study provided new nucleotide sequence data for these widespread rust species that confirmed their morphological identification. The ITS nucleotide sequences for P. fusiforme, P. mucronatum and P. rosae-pimpinellifoliae and LSU for P. rosae-pimpinellifoliae were generated for the first time and filled the gap in the international databases.
We thank N. L. Zaporozhets (BIN RAS) for help in working on the SEM microscope. The field work and morphological study were supported by the project N124013100829-3 of the Komarov Botanical Institute of the Russian Academy of Sciences and molecular study was carried out with the financial support of the Ministry of Education and Science (Agreement N075-15-2021-1056).
About the authors
V. F. Malysheva
Komarov Botanical Institute of the Russian Academy of Sciences
Author for correspondence.
Email: v_malysheva@binran.ru
Russian Federation, 197022, St. Petersburg
V. A. Dudka
Komarov Botanical Institute of the Russian Academy of Sciences
Email: vdudka@binran.ru
Russian Federation, 197022, St. Petersburg
E. F. Malysheva
Komarov Botanical Institute of the Russian Academy of Sciences
Email: e_malysheva@binran.ru
Russian Federation, 197022, St. Petersburg
A. I. Kapelyan
Komarov Botanical Institute of the Russian Academy of Sciences
Email: akapelyan@binran.ru
Russian Federation, 197022, St. Petersburg
References
- Adritskaya N.A., Kapelyan A.I. Assessment of modern garden rose cultivars in the rosarium of Peter the Great Botanical Garden. Contemporary horticulture. 2023. No. 4. P. 145– 155. (In Russ.). https://doi.org/10.52415/23126701_2023_0414
- Aime M.C. Toward resolving family-level relationships in rust fungi (Uredinales). Mycoscience. 2006. V. 47(3). P. 112–122. https://doi.org/10.1007/S10267-006-0281-0
- Aime M.C., Bell C.D., Wilson A.W. Deconstructing the evolutionary complexity between rust fungi (Pucciniales) and their plant hosts. Studies in Mycology. 2018. V. 89. P. 143– 152. https://doi.org/10.1016/j.simyco.2018.02.002
- Alaei H., De Backer M., Nuytinck J. et al. Phylogenetic relationships of Puccinia horiana and other rust pathogens of Chrysanthemum × morifolium based on rDNA ITS sequence analysis. Mycol. Res. 2009. V. 113. P. 668–683. https://doi.org/10.1016/j.mycres.2009.02.003
- Alfaro M.E., Zoller S., Lutzoni F. Bayes or bootstrap? A simulation study comparing the performance of Bayesian Markov chain Monte Carlo sampling and bootstrapping in assessing phylogenetic confidence. Mol. Biol. Evol. 2003. V. 20. P. 255–266. https://doi.org/10.1093/molbev/msg028
- Azbukina Z.M. The rust fungi. (Lover plants, fungi and mosses of the Russian Far East. Fungi; V. 5). Vladivostok, Dalnauka, 2005. (In Russ.)
- Barilli E., Satovic Z., Sillero J.C. et al. Phylogenetic analysis of Uromyces species infecting grain and forage legumes by sequence analysis of nuclear ribosomal internal transcribed spacer region. J. Phytopathol. 2010. V. 159: 137– 145. https://doi.org/10.1111/j.1439-0434.2010.01736.x
- Beenken L., Zoller S., Berndt R. Rust fungi on Annonaceae II: The genus Dasyspora Berk. et M.A. Curtis. Mycologia. 2012. V. 104 (3). P. 659–681. https://doi.org/10.3852/11-068
- Brandenburger W. Vademecum zum Sammeln parasitischer Pilze: mit besonderer Berücksichtigung der in Mitteleuropa vorkommenden Uredinales, Ustilaginales, Erysiphales, Taphrinales und Peronosporales. Stuttgart, Ulmer, 1963.
- Cummins G., Hiratsuka Y. Illustrated genera of rust fungi, 3rd edn. American Phytopathological Society Press, St. Paul, Minnesota, 2003.
- Dietel P. Über die Arten der Gattung Phragmidium. Hedwigia. 1905. V. 44. P. 330–346.
- Floate K.D., Whitham T.G. The hybrid bridge hypothesis – host shifting via plant hybrid swarms. American Naturalist. 1993. V. 141. P. 651–662.
- Gäumann E. Die Rostpilze Mitteleuropas mit besonderer Berücksichtigung der Schweiz. Büchler, Bern, 1959.
- Hillis D.M., Bull J.J. An empirical test of bootstrapping as a method for assessing confidence in phylogenetic analysis. Syst. Biol. 1993. V. 42. P. 182–192. https://doi.org/10.1093/sysbio/42.2.182
- Kasai M. On the Japanese species of Phragmidium. Trans. Sapporo Nat. Hist. Soc. 1910. V. 3. P. 25–51.
- Katoh K., Rozewicki J., Yamada K.D. MAFFT online service: multiple sequence alignment, interactive sequence choice and visualization. Brief. Bioinformatics. 2019. V. 20 (4). P. 1160–1166. https://doi.org/10.1093/bib/bbx108
- Kuprevitch V.F., Ulyanishchev V.I. Keybook to the rust fungi of the USSR. Minsk, Nauka i tekhnika, 1975. (In Russ.)
- Letunic I., Bork P. Interactive Tree Of Life (iTOL) v4: Recent updates and new developments. Nucleic Acids Res. 2019. V. 47. P. W256–W259. https://doi.org/10.1093/nar/gkz239
- Liu Y., Cao B., Tao S. et al. Phragmidium species parasitizing species of Rosaceae in Tibet, China, with descriptions of three new species. Mycol. Progr. 2018. V. 17. P. 967–988. https://doi.org/10.1007/s11557-018-1406-5
- Liu Y., Ono Y., Kakishima M. et al. Taxonomy and phylogenetic position of Phragmidium altaicum, a newly described rust fungus on Rosa, based on molecular and morphological data. Phytotaxa. 2019. V. 423 (3). P. 187–194. https://doi.org/10.11646/phytotaxa.423.3.7
- Liu Y., Liang Y.M., Ono Y. Taxonomic revision of species of Kuehneola and Phragmidium on Rosa, including two new species from China. Mycologia. 2020. V. 112 (4). P. 742–752. https://doi.org/10.1080/00275514.2020.1753426
- Maier W., Begerow D., Weiß M. et al. Phylogeny of the rust fungi: an approach using nuclear large subunit ribosomal DNA sequences. Can. J. Botany. 2003. V. 81 (1). P. 12–23. https://doi.org/10.1139/b02–113
- Mokritskaya M.S. Rose rust and its control measures in the conditions of the Leningrad region. Proc. Inst. Appl. Zool. Phytopathol. 1958. V. 5. P. 67–87. (In Russ.)
- Mokritskaya M.S. Methodical instruction on determination of rust species of the genus Phragmidium Link on Rosa L. 1974. Leningrad, VIR. (In Russ.)
- Ono Y. Phragmidium satoanum, a new rust pathogen of Rosa hirtula in Japan. Mycoscience. 2019. V. 60. P. 237–246. https://doi.org/10.1016/j.myc.2019.05.001
- Rambaut A., Drummond A.J., Xie D. et al. Posterior summarisation in Bayesian phylogenetics using Tracer 1.7. Syst. Biol. 2018. V. 67. P. 901–904. https://doi.org/10.1093/sysbio/syy032
- Ritz Ch.M., Maier W.F.A., Oberwinkler F. et al. Different evolutionary histories of two Phragmidium species infecting the same dog rose hosts. Mycol. Res. 2005. V. 109 (5). P. 603–609. https://doi.org/10.1017/S0953756205002844
- Ronquist F., Teslenko M., van der Mark P. et al. MrBayes 3.2: Efficient Bayesian phylogenetic inference and model choice across a large model space. Syst. Biol. 2012. V. 61. P. 539–542. https://doi.org/10.1093/sysbio/sys029
- Shattock R. Phragmidium rubi-idaei (DC.) P. Karsten. In: I.M. Smith, J. Dunez, R.A. Lelliot, D.H. Phillips, A.S. Archer (eds). European Handbook of Plant Diseases. New York, Wiley, 1988. P. 483.
- Scholler M., Aime M.C. On some rust fungi (Uredinales) collected in an Acacia koa – Metrosideros polymorpha woodland, Mauna Loa Road, Big Island, Hawaii. Mycoscience. 2006. V. 47 (3). P. 159–165. https://doi.org/10.1007/s10267-006-0309-5
- Svyazeva O.A. Trees, shrubs and vines in the Park of the Botanical Garden of the Botanical Institute V.L. Komarov (To the history of the introduction of the culture). St. Petersburg, Rostock, 2005. (In Russ.)
- Sun J.-E., Zhang Q., Luo W.-M. et al. Four new Phragmidium (Phragmidiaceae, Pucciniomycetes) species from Rosaceae plants in Guizhou Province of China. MycoKeys. 2022. V. 93. P. 193–213. https://doi.org/10.3897/mycokeys.93.90861
- Sydow H. Verwandtschaftsverhältnisse und des gegenwärtigen Entwicklungs-anges zur Umgrenzung der Gattungen bei den Uredineen. Mycology. 1921. V. 19. P. 161–175.
- Tamura K., Stecher G., Kumar S. MEGA11: Molecular Evolutionary Genetics Analysis version 11. Mol. Biol. and Evol. 2021. V. 38. P. 3022–3027. https://doi.org/10.1093/molbev/msab120
- Tkachenko K., Kapelian A. The history of the introduction of species of the genus Rosa to St. Petersburg, Russia. In: A. Muratov, S. Ignateva (eds.). Fundamental and applied scientific research in the development of agriculture in the Far East (AFE-2021). AFE2021. Lecture Notes in Networks and Systems (LNNS). Cham, Springer, 2022. Vol. 353. P. 581–588. https://doi.org/10.1007/978-3-030-91402-8_65
- Trifinopoulos J., Nguyen L.-T., von Haeseler A. et al. W-IQ-TREE: a fast online phylogenetic tool for maximum likelihood analysis. Nucleic Acids Res. 2016. V. 44. P. W232–W235. https://doi.org/10.1093/nar/gkw256
- Vilgalys R., Hester M. Rapid genetic identification and mapping of enzymatically amplified ribosomal DNA from several Cryptococcus species. J. Bacteriology. 1990. V. 172 (8). P. 4238–4246. https://doi.org/10.1128/jb.172.8.4238-4246.1990
- Wahyuno D., Kakishima M., Ono Y. Morphological analyses of urediniospores and teliospores in seven Phragmidium species parasitic on ornamental roses. Mycoscience. 2001. V. 42. P. 519–533. https://doi.org/10.1007/BF02460950
- Wei S.X. A taxonomic study of the genus Phragmidium of China. Mycosystema. 1988. V. 1. P. 179–210.
- Wenzl H. Knospengallen durch Rosenrost. Zeitschrift für Pflanzenkrankheiten (Pflanzenpathologie) und Pflanzenschutz. 1936. V. 46 (3/4). P. 204–214.
- Williams P.H. Investigations on the rust of roses, Phragmidium mucronatum Fr. Ann. App. Biol. 1938. V. 25. P. 730–741.
- Wingfield B.D., Ericson L., Szaro T. et al. Phylogenetic patterns in the Uredinales. Australasian Plant Pathol. 2004. V. 33 (3). P. 327–335. https://doi.org/10.1071/AP04020
- Yun H.Y., Minnis A.M., Kim Y.H. et al. The rust genus Frommeëlla revisited: a later synonym of Phragmidium after all. Mycologia. 2011. V. 103 (6). P. 1451–1463. https://doi.org/10.3852/11-120
- Zhao P., Zhang Z.F., Hu D.M. et al. Contribution to rust flora in China I, tremendous diversity from natural reserves and parks. Fungal Diversity. 2021. V. 5 (1). P. 1–58. https://doi.org/10.1007/s13225-021-00482-w
- Адрицкая Н.А., Капелян А.И. (Adritskaya, Kapelyan) Оценка современных сортов садовых роз в розарии Ботанического сада Петра Великого // Современное садоводство. 2023. № 4. С. 145–155. https://doi.org/10.52415/23126701_2023_0414
- Азбукина З.М. (Azbukina) Ржавчинные грибы. (Низшие растения, грибы и мохообразные Дальнего Востока России. Грибы; Т. 5). Владивосток: Дальнаука, 2005. 616 с.
- Купревич В.Ф., Ульянищев В.И. (Kuprevitch, Ulyanishchev) Определитель ржавчинных грибов СССР. Минск: Наука и техника, 1975. 336 с.
- Мокрицкая М.С. (Mokritskaya) Ржавчина роз и меры борьбы с ней в условиях Ленинградской области // Сб. работ ин-та прикладной зоологии и фитопатологии. 1958. Вып. 5. С. 67–87.
- Мокрицкая М.С. (Mokritskaya) Методическое указание по определению видов ржавчины из рода Phragmidium Link на Rosa L. Ленинград, ВИР, 1974. 69 с.
- Связева О.А. (Svyazeva) Деревья, кустарники и лианы парка Ботанического сада Ботанического института им. В.Л. Комарова (К истории введения в культуру). СПб., Росток, 2005. 384 с.
Supplementary files






