Primary Stages of Needles Destruction in Litter Layers of Cowberry Pine Forests of the Kivach State Natural Reserve
- Autores: Solodovnikov A.N.1
-
Afiliações:
- Forest Research Institute of the Karelian Research Centre of the Russian Academy of Sciences
- Edição: Nº 5 (2024)
- Páginas: 545-552
- Seção: RESEARCH
- URL: https://ogarev-online.ru/0024-1148/article/view/282047
- DOI: https://doi.org/10.31857/S0024114824050098
- EDN: https://elibrary.ru/OWLLKH
- ID: 282047
Citar
Texto integral
Resumo
The decomposition of litter occurs in several stages, the most intensive of which is the primary stage. The aim of this is identifying the features of the initial stage of needles’ decomposition in a cowberry pine forest and its dependence on hydrothermal conditions and internal biogeocenotic differences. The trial plot is located on the territory of the Kivach State Nature Reserve in the middle taiga subzone of the Republic of Karelia. Decomposition of needles was carried out by laying bags with needles. The study of the features of decomposition of needles in different microgroups of ground vegetation during the first vegetation period showed insignificant differences within the standard deviation. It was found that the decomposition of needles in the cowberry pine forest in the middle taiga subzone reached 31.5 ± 3.5% during the vegetation period (120 days), 44.0 ± 1.4% during the annual cycle and 55.8 ± 5.1% during a two-year period. The use of the asymptotic model of Berg and Ekbohm showed an overestimation of the annual decomposition value by 10–3%. The proposed logarithmic model is based on two-year empirical data and gives an error of 3–5% in calculating the annual loss of needle mass.
Texto integral
Круговорот органического вещества в экосистеме очень важен для понимания биосферной функции почвы как источника питания растений. Поступая в лесную подстилку, опад препятствует механическому уплотнению почвы, влияет на световой и гидротермический режимы, процессы диффузии и испарения, является благоприятной средой для почвенной биоты (Семенов, Когут, 2015). Почвенная биота, преобразуя свежий растительный материал, формирует и улучшает динамику почвенных агрегатов, таким образом улучшая структуру почв (Tisdall, Oades, 1982). Растительный опад является важной частью запаса почвенной органики, а его деструкция в значительной степени определяет круговорот органического вещества в экосистеме (Six et al., 2004; Weedon et al., 2009; Berg, McClaugherty, 2020). Компонентный состав и масса опада находятся в прямой зависимости от видового разнообразия и пространственной структуры лесных экосистем. В свою очередь, компонентный и химический состав опада, наряду с климатическим фактором, определяют скорость его разложения и преобразования в экосистеме (Talbot et al., 2012; Тулина, Семенов, 2015). Хвойный опад отличается от лиственного присутствием в химическом составе плохо растворимых углеводородов и танинов, ингибирующих процесс его деструкции (Johansson, 1995). Выход легкорастворимых химических компонентов – начальный и наиболее интенсивный этап деструкции опада, являющийся важной частью в годовом обороте элементов питания (Millar, 1974). Наше исследование направлено на выявление особенностей начальной стадии разложения хвои в сосняке брусничном и ее зависимости от гидротермических условий и внутренних биогеоценотических различий. Ранее в Карелии изучали разложение лесных подстилок (Загуральская, 2000), а также целлюлозы и хвойного опада в сосняках (Германова, 2009; Германова и др., 2012), однако основой данных исследований являлось изучение микробиологической активности почв.
ОБЪЕКТЫ И МЕТОДИКА
Пробная площадь расположена на территории Государственного природного заповедника «Кивач» в среднетаежной подзоне Республики Карелии. Климатический режим региона исследований умеренно-холодный и влажный, переходный от морского к континентальному. Размер основной пробной площади – 50×80 м (0.4 га). Тип леса – сосняк брусничный 190 лет; состав древостоя – 10С; средняя высота – 23.1 м; средний диаметр ствола – 31.0 см; запас фитомассы древостоя – 182.1 т/га; класс бонитета III.4. Почва – Podzol Rustic (подзол крупнопесчаный иллювиально-железистый на флювиогляциальных песках). На пробной площади выделяли четыре микрогруппы преобладающей напочвенной растительности: зеленомошную, брусничную, лишайниковую и черничную.
Для сравнения разложения хвои в схожих экосистемах на однотипных почвах с различиями только в гранулометрическом составе в километре от основной закладывали дополнительную пробную площадь: сосняк черничный 190 лет; состав древостоя – 10С; средняя высота – 26.0 м; средний диаметр ствола – 34.0 см; запас стволовой древесины – 404 м3/га; класс бонитета II.5; второй ярус – ель (Picea) с примесью березы (Betula). Почва – Podzol Rustic (подзол мелкопесчаный иллювиально-железистый на флювиогляциальных песках) (Разнообразие почв..., 2006). Выделяли брусничную и черничную микрогруппы преобладающей напочвенной растительности.
Разложение хвои проводили методом закладки мешочков с хвоей (Berg, Ågren, 1984). Мешочки 10×10 см выполнены из сетки неокрашенного полиэфирного волокна, отверстия 1 × 1 мм. Вес хвои в каждом мешочке – 3.5 г (воздушно-сухое вещество). Мешочки с хвоей закладывали вне проекции крон между OF и OН горизонтами подстилки, в каждой из микрогрупп напочвенной растительности. Проводили три серии двухгодичных опытов с закладкой образцов в 2017, 2018, 2019 гг. Отборы образцов в каждой из микрогрупп напочвенной растительности выполняли в пятикратной повторности. В первый после закладки образцов вегетационный период отборы проводили ежемесячно, в последующие годы опыта – в начале и в конце вегетационного периода. Температуру воздуха и почвы, а также относительную влажность воздуха измеряли датчиками iButton DS1923-F5#. Измерение температуры и относительной влажности воздуха выполняли на высоте 2 м с периодичностью в 1 час, температуры нижней части лесной подстилки – с периодичностью в 30 мин. Содержание целлюлозы определяли методом Кюршнера и Хоффера, лигнина/AUR – методом Класона в модификации Комарова, содержание экстрагированных этиловым спиртом веществ – гравиметрическим методом (Оболенская и др., 1965) (данные были получены с помощью оборудования ЦКП «Аналитическая лаборатория» ИЛ КарНЦ РАН). Статистическая обработка данных проведена с использованием пакетов программ Statistica 10, Microsoft Excel.
РЕЗУЛЬТАТЫ И ОБСУЖДЕНИЕ
Пять лет измерений были контрастными по температурно-влажностным погодным условиям (рис. 1). Мониторинг температуры воздуха показал, что за период измерений наиболее холодным был февраль 2018 г. (–19 °С), а наиболее теплым – июль того же года (+19 °С). Средняя температура воздуха за летний период 2017, 2018 и 2019 гг. составила 15.3, 17.1 и 15 °С. Средняя температура в нижней части лесной подстилки в эти же периоды составила 13.1, 14.1 и 12.8 °С соответственно. Наибольшее количество осадков выпало в летний период 2017 г. (230 ± 35 л/м2) и 2018 г. (205 ± 30 л/м2), наименьшее – в 2019 г. (106 ± 20 л/м2). Объем почвенных вод в целом согласуется с объемом выпавших осадков.
Рис. 1. Гидротермические условия сосняка брусничного: средняя температура воздуха (°С), средняя относительная влажность воздуха (%).
Наибольшая разница среднемесячных температур подстилок разных микрогрупп напочвенной растительности зафиксирована в июне 2019 г. между подстилками лишайниковой (14.5 °С) и черничной (12.5 °С) микрогрупп.
Значительное снижение температуры воздуха в сентябре, в свою очередь, снижает и выравнивает температуру подстилок всех микрогрупп до 10–10.5 °С, что на фоне пониженного лизиметрического стока из подстилок (14 ± 1.5 л/м2) уменьшает транспирацию и повышает вклад осадков во влажность подстилки.
Различия в температурном режиме подстилок являются следствием их различий по физическим характеристикам, таким как порозность, плотность, мощность и т.п., обусловленным типом доминирующей растительности. Минимальным запасом подстилок выделяется лишайниковая микрогруппа (19.7 ± 4.6 т/га), максимальным запасом обладают брусничная (30.4 ± 1.6 т/га) и черничная микрогруппы (30.0 ± 2.4 т/га). Зеленомошная микрогруппа растительности занимает промежуточное положение по запасу подстилки (25.0 ± 0.2 т/га).
Анализ химического состава лесных подстилок показал, что подгоризонт OL под брусничной и черничной растительностью в 1.5–2 раза богаче калием и фосфором, чем в подстилках под зеленомошной и лишайниковой растительностью. Отличия в химическом составе подстилок наиболее сильно проявляются в подгоризонте OH, который под лишайниковой растительностью очень беден углеродом и подвижными формами фосфора и калия по сравнению с других микрогрупп аналогичными подгоризонтами, а под зеленомошной, напротив, в 1.5–2 раза богаче углеродом и азотом (Солодовников, 2019).
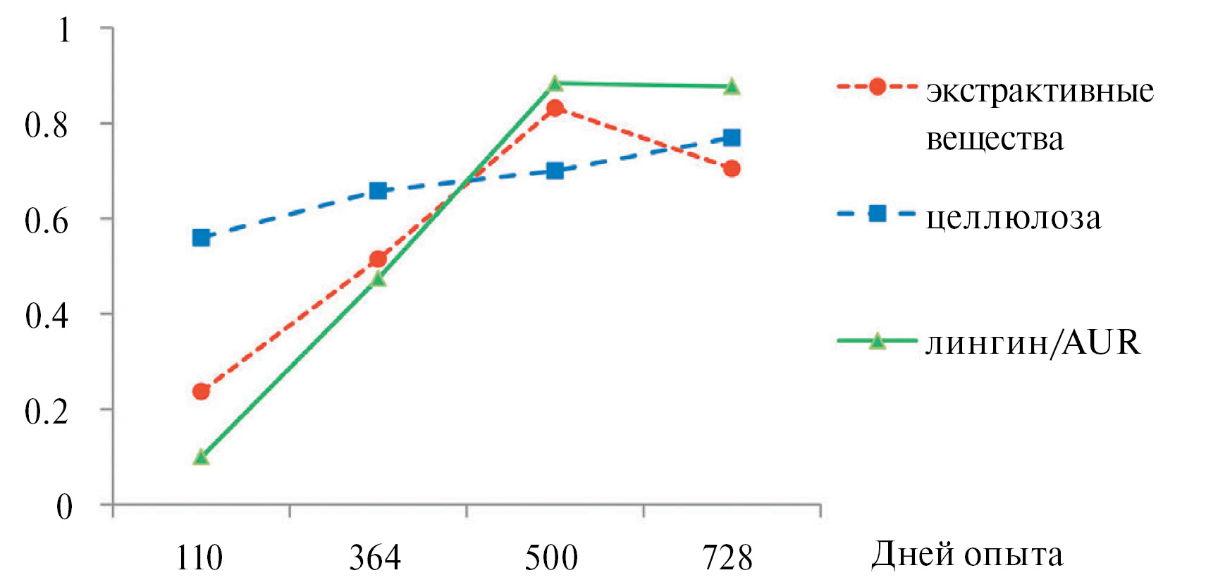
Многочисленные исследования (Berg, Ekbohm, 1991; Coûteaux et al., 1998; Talbot et al., 2012) показали, что химический состав начального субстрата сильно влияет на скорость его разложения. Считается, что в первую очередь вклад в скорость разложения вносят растворимые и низкомолекулярные соединения, затем гемицеллюлозы, особенно те, которые основаны на арабинане (Berg, McClaugherty, 2020). Несколько позже доминирующим видом деятельности становится разложение целлюлозы и, наконец, разложение лигнина (табл. 1).
Таблица 1. Химический состав экспонируемой хвои, в % от начального
Дней опыта | Экстрактивные вещества, % | Целлюлоза, % | Лигнин/AUR, % |
0 | 22.87 ± 0.41 | 25.41 ± 0.12 | 32.34 ± 0.32 |
120 | 11.98 ± 1.19 | 12.53 ± 0.88 | 26.48 ± 1.48 |
364 | 8.35 ± 0.86 | 9.04 ± 1.08 | 24.21 ± 1.03 |
482 | 7.03 ± 0.22 | 6.97 ± 0.99 | 20.36 ± 1.51 |
728 | 5.33 ± 0.94 | 6.1 ± 0.69 | 18.54 ± 1.48 |
В подстилках различных микрогрупп напочвенной растительности деструкция хвои проходила достаточно равномерно. В течение полутора лет каждого из трех опытов было зафиксировано только одно значимое различие в разложении хвои в подстилке лишайниковой микрогруппы растительности (28.6 ± 1.1%), по сравнению с брусничной (33.6 ± 1.7%) и черничной (32.0 ± 1.3%) микрогруппами, что объясняется переувлажнением данной подстилки, имеющей наименьшую мощность и запас, на фоне высоких осадков (Солодовников, 2019). Отмечена повышенная деструкция хвои в брусничной микрогруппе после двух лет (67 и 69%) в двух опытах из трех, но различия с другими микрогруппами растительности значимы лишь в одном из них, что, возможно, является следствием локального распространения деструктивной микрофлоры и фауны в местах закладки опыта (рис. 2). Это подтверждается тем, что после смещения на метр места закладки третьего опыта в брусничной микрогруппе результат деструкции не отличался значимо от результата в других микрогруппах напочвенной растительности. Существует разница в разложении хвои в подстилке лишайниковой микрогруппы растительности в первом и втором экспериментах, однако, если рассматривать все три серии опыта в целом, значимых различий не наблюдается (Solodovnikov, 2021).
Рис. 2. Потеря массы хвои в подстилках различных микрогрупп растительности через 2 года после начала эксперимента (в экспериментах 2017–2019 гг.; 2018-2020 гг.; 2019–2021 гг.).
Проведено сравнение разложения хвои в схожих экосистемах на однотипных почвах с различиями только в гранулометрическом составе. Почвы основной площади более чем на 75% представлены частицами 1–0.25 мм, в верхних горизонтах широко представлены частицы 3–1 мм, при почти полном отсутствии фракции <0.01 мм, тогда как на дополнительной площадке почва представлена в основном фракциями 1–0.01 мм, около 7% составляют фракции <0.01 мм и 2.5% – глинистых частиц. Эксперимент показал повышенную потерю массы хвои в подстилке брусничной микрогруппы (упомянутую ранее) на основной пробной площади, однако высокая вариабельность результатов не позволяет считать различия значимыми и не подтверждается вторым экспериментом.
В целом можно заключить, что в сосновом лесу внутренние биогеоценотические различия в сочетании с различными контрастными погодными условиями оказывают лишь транзиторное и неаккумулируемое влияние на характер деструкции хвои даже на начальной стадии разложения.
Это позволяет объединить результаты, полученные в различных микрогруппах растительности, в единый массив данных для последующей статистической обработки.
Таким образом, потеря массы хвои по отношению к начальной за вегетационный период первого года опытов в среднем достигла 31.5 ± 3.5%, за первый год составила 44.0 ± 1.4%, за два года – 58.9 ± 6.5%. Эти данные довольно близко соответствуют результатам разложения хвои, полученным в шведском, французском и российском экспериментах (Berg, Ekbohm, 1991; Coûteaux et. al., 1998; Германова и др., 2012).
Статистический анализ показал, что скорость потери массы хвои довольно слабо коррелирует со среднемесячным количеством осадков (–0.34), но значительно – с количеством лизиметрических вод, прошедших через лесную подстилку (–0.72), среднемесячной относительной влажностью воздуха (–0.76) и температурой в нижней части подстилки (0.87). Сильная корреляция обнаружена с температурой воздуха (0.90).
В нашем исследовании после 110 дней сравнение потери массы компонентов хвои с потерей общей массы показало наибольшее значение коэффициента корреляции для целлюлозы (0.55), тогда как корреляция с лигнином/AUR (0.1) имела наименьшее значение (рис. 3). После 500 дней опыта корреляция лигнина/AUR (0.88) была максимальной среди компонентов и превысила значения корреляции целлюлозы (0.7). Коэффициенты корреляции между потерей массы хвои и всех компонент стабильно росли с увеличением времени опыта. Это подтверждает тезис, что оставшиеся после быстрой в первой стадии потери вещества, как правило, лигнифицированы и их распад на более поздних стадиях регулируется распадом лигнина.
Рис. 3. Значение коэффициентов корреляции потери массы с химическими компонентами хвои (экстрактивные вещества, лигнин, целлюлоза) в зависимости от продолжительности эксперимента.
Подобный характер распада лигнина/AUR позволяет классифицировать исследованный нами процесс разложения скорее как трехступенчатую модель разложения, предложенную B. Berg и C. McClaugherty (2020). Главное отличие двухступенчатой модели от трехступенчатой заключается в раннем доминирующем влиянии лигнина на процесс разложения.
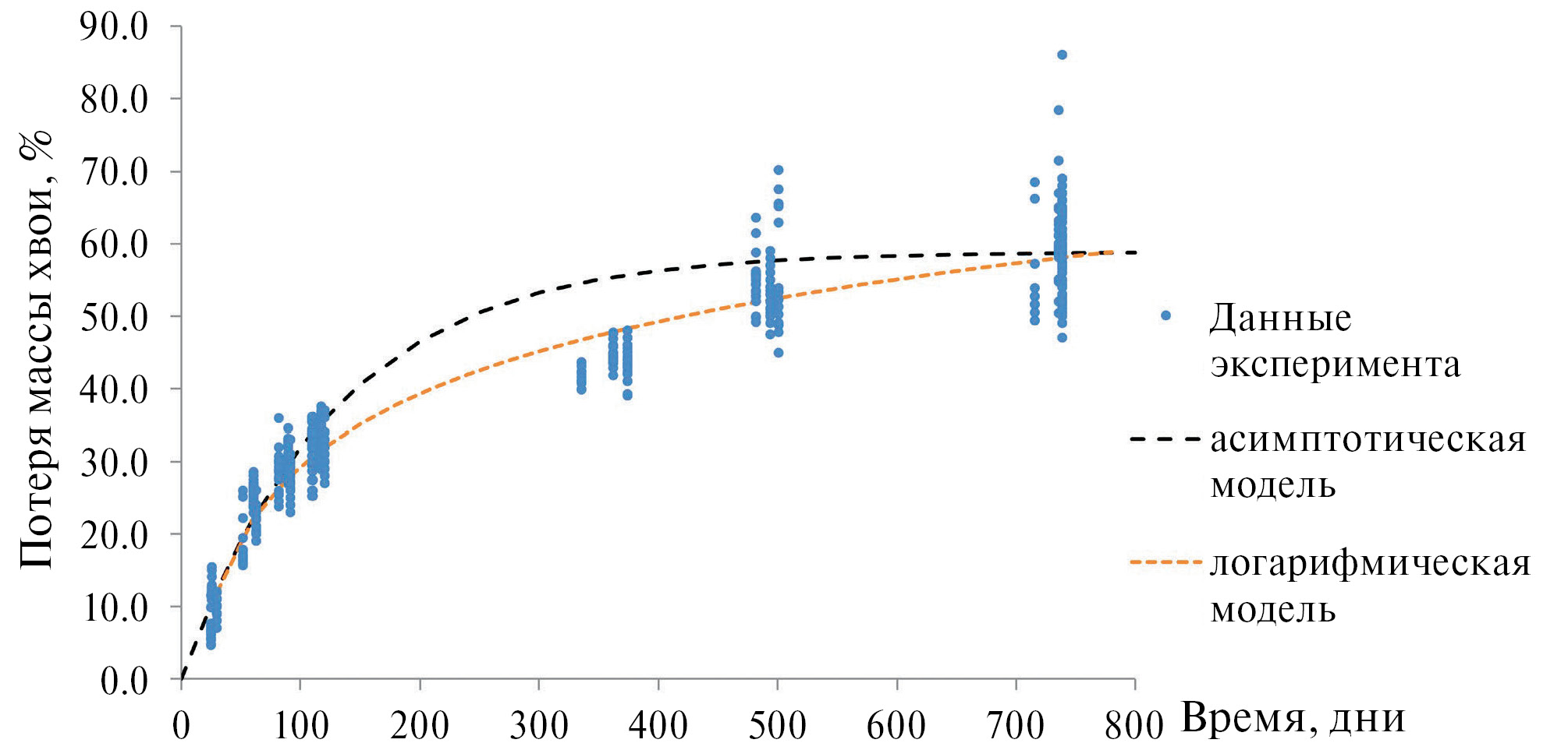
Вполне традиционным уравнением, описывающим деструкцию сосновой хвои, является асимптотическая модель (Berg, Ekbohm, 1991), которая, в свою очередь, базируется на модели, предложенной P. J. A. Howard, D. M. Howard (1974), и представляет ее упрощенный вариант:
,
где ML – общая потеря массы (%), m – асимптотическое (предельное) значение потери массы (%), t – время (дни опыта), k – начальная скорость разложения. Эта модель базируется на наблюдении за разложением некоторых типов подстилки, что приводило к остатку, скорость разложения которого приближалась к нулю.
Используя параметры m = 58.9 и k = 0.46, мы получили довольно близкое соответствие расчетной кривой с данными экспериментов (рис. 4). Однако на графике ясно видно, что расчетная модель завышает величину годовой деструкции хвои примерно на 10–13%, и это подтверждается всеми тремя сериями опытов.
Рис. 4. Сравнение усредненных данных эксперимента с асимптотической и логарифмической регрессионной моделью.
Данные, полученные в результате химического анализа, показали различия в характере деструкции разных компонентов хвои. Взяв за основу подход, учитывающий разные скорости распада разных компонентов (Coûteaux et al., 1998), сделали попытку смоделировать деструкцию каждого компонента и эмулировать общую потерю массы хвои на основе суммы этих моделей.
Получена логарифмическая модель: M L = C ln(t) + D, где t – количество дней опыта; С и D – поправочные коэффициенты. Для нашей модели найдены коэффициенты С = 14.39; D = –36.93, которые дают вполне приемлемый результат. Модель является довольно простой для применения и более точной по сравнению с асимптотической моделью, однако возникает погрешность в 3–5% в вычислении годовой потери массы хвои. Отсутствие физического объяснения и необходимость подбора или расчета эмпирических коэффициентов С и D следует отнести к числу основных недостатков. Можно лишь предположить, что коэффициенты k и m из асимптотического уравнения в той или иной форме присутствуют как в С, так и в D. Логарифмическая модель применима только при значениях 30 < t < 750.
ЗАКЛЮЧЕНИЕ
Анализ гидротермических показателей в воздухе, подстилке и почве показал, что изменения в скорости потери массы хвои значительно коррелируют как с температурой подстилки, так и с параметрами, тесно взаимосвязанными с гидротермическим режимом подстилки: температурой и влажностью воздуха. Тем не менее, можно сделать вывод, что на самой интенсивной, начальной, стадии разложения внутренние биогеоценотические различия, такие как напочвенная растительность, отсутствие крупной фракции в гранулометрическом составе почв даже в сочетании с различными контрастными погодными условиями, оказывают лишь транзиторное и неаккумулируемое влияние на характер деструкции хвои.
В целом потеря массы хвои по отношению к начальной за вегетационный период первого года опытов в среднем достигла 31.5 ± 3.5%, за первый год составила 44.0 ± 1.4%, за два года – 58.9 ± 6.5%. При этом корреляционный анализ химического состава хвои показал, что за два года опыта зависимость потери общей массы хвои от потерь отдельных химических компонентов устойчиво растет. После 500 дней опыта корреляция с потерей лигнина/AUR (0.88) стала максимальной среди компонентов и превысила значения коэффициента корреляции с потерей целлюлозы (0.7).
Данные трех экспериментов показали, что известная асимптотическая модель, применяемая для расчетов деструкции хвои, завышает величину годовой деструкции хвои примерно на 10 – 13%. Предложенная логарифмическая модель основана на двухгодичных эмпирических данных и дает погрешность в 3 – 5% в вычислении годовой потери массы хвои. Следует учитывать ограниченность ее применения как в рамках разлагаемого субстрата, так и во временных рамках. Модель не применима при значениях t<30. Тем не менее для периода от месяца до двух лет данная модель выглядит наиболее оптимальной, и потому, в зависимости от строгости требований к результату расчетов потери массы хвои, желательно применение логарифмической модели для указанного периода разложения вплоть до пересечения значений с асимптотической моделью.
Sobre autores
A. Solodovnikov
Forest Research Institute of the Karelian Research Centre of the Russian Academy of Sciences
Autor responsável pela correspondência
Email: forest@krc.karelia.ru
Rússia, 11, Pushkinskaya St., Petrozavodsk, 185910
Bibliografia
- Berg B., Ågren G.I., Decomposition of needle litter and its organic chemical components: theory and field experiments. Long-term decomposition in a Scots pine forest, Canadian Journal of Botany, 1984, Vol. 62, No. 12, pp. 2880–2888. https://doi.org/10.1139/b84-384
- Berg B., Ekbohm G., Litter mass-loss rates and decomposition patterns in some needle and leaf litter types. Long-term decomposition in a Scots pine forest, Canadian Journal of Botany, 1991, Vol. 69, No. 7, pp. 1449–1456. https://doi.org/10.1139/b91-187
- Berg B., McClaugherty C., Plant litter, Springer, 2020, 341 p. https://doi.org/10.1007/978-3-030-59631-6
- Coûteaux M.M., McTiernan K.B., Berg B., Szuberla D., Dardenne P., Bottner P., Chemical composition and carbon mineralisation potential of Scots pine needles at different stages of decomposition, Soil Biology and Biochemistry, 1998, Vol. 30, No. 5, pp. 583–595. https://doi.org/10.1016/S0038-0717(97)00169-7
- Germanova N.I., Medvedeva M.V., Mamai A.V., Dinamika razlozheniya listovogo opada v srednetaezhnykh nasazhdeniyakh Karelii (Dynamics of the needle-leaf tree waste destruction in the stands of medium boreal Karelia), Izvestiya vuzov. Lesnoi zhurnal, 2012, No. 1, pp. 24–32.
- Germanova N.I., Skorost' razlozheniya rastitel'nogo opada v lesnykh nasazhdeniyakh zapovednika ''Kivach'' (Rate of decomposition of plant litter in forests of Kivach Nature Reserve), In: Ekologo-geokhimicheskie i biologicheskie zakonomernosti pochvoobrazovaniya v taezhnykh lesnykh ekosistemakh (Ecological-geochemical and biological patterns in soil formation in taiga forest ecosystems), Petrozavodsk: Izd-vo KarNTs RAN, 2009, pp. 68–87.
- Howard P.J.A., Howard D.M., Microbial Decomposition of Tree and Shrub Leaf Litter. 1. Weight Loss and Chemical Composition of Decomposing Litter, Oikos, 1974, Vol. 25, No. 3, pp. 341. https://doi.org/10.2307/3543954
- Johansson M.-B., The chemical composition of needle and leaf litter from Scots pine, Norway spruce and white birch in Scandinavian forests, Forestry, 1995, Vol. 68, No. 1, pp. 49–62. https://doi.org/10.1093/forestry/68.1.49
- Millar C., Decomposition of coniferous leaf litter, In: Biology of Plant Litter Decomposition, 1974, Vol. 1, pp. 105–128. http://dx.doi.org/10.1016/b978-0-12-215001-2.50010-6
- Obolenskaya A.V., Shchegolev V.P., Akim G.L., Akim E.L., Prakticheskie raboty po khimii drevesiny i tsellyulozy (Practical work on the chemistry of wood and cellulose), Moscow: Lesnaya promyshlennost', 1965, 412 p.
- Raznoobrazie pochv i bioraznoobrazie v lesnykh ekosistemakh srednei taigi, (Soil diversity and biodiversity in the middle-taiga ecosystems), Moscow: Nauka, 2006, 287 p.
- Semenov V.M., Kogut B.M., Pochvennoe organicheskoe veshchestvo (Soil organic matter), Moscow: GEOS, 2015, 233 p.
- Six J., Bossuyt H., Degryze S., Denef K., A history of research on the link between (micro)aggregates, soil biota, and soil organic matter dynamics, Soil and Tillage Research, 2004, Vol. 79, No. 1, pp. 7–31. https://doi.org/10.1016/j.still.2004.03.008
- Solodovnikov A., Early-stage needle litter decomposition in a cowberry-type pine stand in relation to hydrothermal conditions and phytocoenotic factors, IOP Conf. Series: Earth and Environmental Science, IOP Publishing, 2021, Vol. 862, No. 1, 012063. https://doi.org/10.1088/1755-1315/862/1/012063
- Solodovnikov A.N., Osobennosti nachal'nogo razlozheniya khvoi v sosnyake brusnichnom v srednetaezhnoi podzone Karelii (Early stages of needle litter decomposition in a cowberry pine stand in the middle taiga of Karelia), Trudy Karel'skogo nauchnogo tsentra RAN, 2019, No. 11, pp. 97–106.
- Talbot J.M., Yelle D.J., Nowick J., Treseder K.K., Litter decay rates are determined by lignin chemistry, Biogeochemistry, 2012, Vol. 108, No. 1–3, pp. 279–295. https://doi.org/10.1007/s10533-011-9599-6
- Tisdall J.M., Oades J.M., Organic matter and water-stable aggregates in soils, Journal of Soil Science, 1982, Vol. 33, No. 2, pp. 141–163. https://doi.org/10.1111/j.1365-2389.1982.tb01755.x
- Tulina A.S., Semenov V.M., Evaluation of the sensitivity of the mineralizable pool of soil organic matter to changes in temperature and moisture, Eurasian Soil Science, 2015, Vol. 48, No. 8, pp. 831–840.
- Weedon J., Cornwell W., Cornelissen J., Zanne A., Wirth C., Coomes D., Global meta-analysis of wood decomposition rates: a role for trait variation among tree species?, Ecology Letters, 2009, Vol. 12, No. 1, pp. 45–56. https://doi.org/10.1111/j.1461-0248.2008.01259.x
- Zagural'skaya L.M., Dinamika mikrobiologicheskikh parametrov mineralizatsii organicheskogo veshchestva v pochvakh sosnovykh lesov Karelii (Dynamic pattern of the microbiological parameters of organic matter mineralization in soils of pine forests in Karelia), Lesovedenie, 2000, No. 2, pp. 8–13.
Arquivos suplementares





