Multi-angle spectrophotometric reflectance methods for determining refractive indices
- Authors: Zabelina E.V.1, Kozlova N.S.1, Kasimova V.M.1
-
Affiliations:
- University of Science and Technology MISIS
- Issue: Vol 69, No 5 (2024)
- Pages: 843-850
- Section: ФИЗИЧЕСКИЕ СВОЙСТВА КРИСТАЛЛОВ
- URL: https://ogarev-online.ru/0023-4761/article/view/267139
- DOI: https://doi.org/10.31857/S0023476124050109
- EDN: https://elibrary.ru/ZCWPXJ
- ID: 267139
Cite item
Full Text
Abstract
The experience of developing and applying methods for measuring the refractive coefficients of crystals of the highest and middle categories based on multi-angle spectrophotometric reflection methods is presented: by the reflection spectrum from one face at an angle of incidence of light close to normal, and by the reflection method when light falls at Brewster angle. The advantages and limitations of the methods and the requirements for the samples are described. It is shown that the reflection method at an angle of incidence close to normal is applicable for optically isotropic media. The Brewster angle method is applicable for crystals of the highest and middle categories. The measurement accuracy of both methods has been determined. The applicability of these methods is shown for samples of crystals of the highest and middle categories Gd3Al2Ga3O12:Ce and La3Ga5.5Ta0.5O14 respectively.
Full Text
ВВЕДЕНИЕ
Преломление характеризуется величиной, рассчитывающейся как безразмерное соотношение скорости распространения света в первой среде c1 к скорости распространения света во второй среде c2 или отношением синусов угла падения θi к синусу угла преломления θt на границе раздела этих сред – закон Снеллиуса [1]:
. (1)
Необходимо определить, является ли эта величина показателем или коэффициентом преломления. В соответствии с ГОСТ [2] к коэффициентам относятся безразмерные величины, рассчитывающиеся как отношение величин, а к показателям – размерные величины, обратные расстоянию, на котором величина уменьшается в е или 10 раз. В связи с этим считаем верным использовать термин “коэффициент преломления”.
При этом в части использования терминологии – “коэффициент” или “показатель” преломления – до сих пор существует неоднозначность: в одних работах используется термин “показатель преломления” [1, 3–5], в других – “коэффициент преломления” [6–9]. В [10] величина задается как “показатель (коэффициент) преломления”.
В соответствии с ГОСТ 28869-90 [11] для измерения коэффициентов преломления используются гониометрические и рефрактометрические методы. Гониометрический метод призмы – важнейший метод измерения коэффициентов преломления. Данный метод заключается в измерении угла наименьшего отклонения луча монохроматического света, проходящего через призму, и позволяет получать величины коэффициентов преломления с точностью до 10–5 [11]. Диапазон измерения коэффициентов преломления неограничен, однако требуется изготовление призмы с жесткими требованиями по габаритным размерам и качеству: размеры рабочих граней не менее 30 × 50 мм2, допуск плоскостности рабочих граней образца кристалла – не более 0.5 интерференционной полосы; угол между рабочими гранями и опорной плоскостью, параллельной главному сечению призмы – 90° ± 1′; параметр шероховатости не более 0.050 мкм; оптическая однородность материала образца – первой категории и др. [11–13].
К основным особенностям рефрактометрических методов можно отнести ограниченный диапазон определения коэффициентов преломления, например для рефрактометра Пульфриха n = 1.33–1.78. Для новых материалов с неизвестными свойствами такие ограничения неприемлемы.
На практике при исследовании коэффициентов преломления неизвестных оптических материалов наиболее предпочтительным является гониометрический метод призмы. Однако в ходе поисковых исследований получают небольшое количество материала, изготовление из которого образцов требуемого размера и качества может оказаться невозможным. В таком случае гониометрические методы оказываются неприменимы, поэтому используются спектрофотометрические методы отражения, в том числе с использованием ориентированных образцов [14, 15]. Методология таких измерений обычно в литературе не приводится [15] или описана в самом общем виде [14], в частности не представлены требования к образцам, не ясно, как учитывается поглощение или анизотропия образцов. Величины коэффициентов преломления, полученные разными авторами, могут не совпадать. Например, для кристаллов Gd3Al2Ga3O12:Ce (GAGG:Ce) коэффициент преломления на длине волны 520 нм составляет 1.87 по данным [15] и 1.90 по данным [16].
Гониометрический метод дает возможность получения коэффициентов преломления только для дискретного набора в видимом диапазоне длин волн, тогда как для современных применений требуются экспериментальные дисперсионные зависимости, в том числе в УФ- и ИК-областях спектра.
При исследовании оптических свойств кристаллов необходимо гарантировать точность получаемых данных. Для этого нужно разработать методики выполнения измерений и стандартные образцы с полной метрологической проработкой. Аттестованные значения оптических параметров стандартных образцов используются, в том числе, для непрерывного контроля достоверности, стабильности и воспроизводимости получаемых экспериментальных данных.
Таким образом, существует потребность в развитии новых методов измерения коэффициентов преломления. Цель данной работы – представление опыта разработки методик и измерения коэффициентов преломления образцов многоугловыми спектрофотометрическими методами в аккредитованной испытательной лаборатории “Монокристаллы и заготовки на их основе” (ИЛМЗ, МИСИС).
ТЕОРЕТИЧЕСКАЯ ЧАСТЬ
Пусть луч света распространяется из воздуха (nвозд = 1) в более плотную среду c коэффициентом преломления n. Если вторая среда непоглощающая, нерассеивающая и для нее выполняется закон Снеллиуса (1), явления отражения света от границы двух сред описываются уравнениями Френеля [3]:
,
. (2)
На угловых зависимостях коэффициентов Френеля имеются два особых положения, позволяющих определить коэффициент преломления [3].
Во-первых, это случай нормального падения (R0). Тогда θi = θt = 0 и уравнения (2) преобразуются в виде
. (3)
Таким образом, коэффициент преломления может быть определен по формуле
. (4)
Во-вторых, это случай, когда угол между падающим и преломленным лучом составляет π/2. По закону Снеллиуса (1) sinθi = nsinθt. Поскольку θi + θt = π/2, тогда sinθt = sin(π/2 – θi) = cosθi.. То есть уравнение (1) будет переписано в форме sinθi = ncosθi и коэффициент преломления может быть выражен следующем образом:
n = tgθi. (5)
Угол θi в такой ситуации называется углом Брюстера θi = θБр.
Для анализа вида спектральных зависимостей коэффициентов отражения при θi + θt = π/2 воспользуемся уравнениями Френеля в тангенциальной форме (2). Тогда при θi + θt = π/2 величина tg(θi + θt) = ∞ и в соответствии с уравнением (2) Rp = 0 – т.е. свет, отраженный при падении под таким углом, не имеет составляющей в плоскости падения. Это позволяет определить коэффициент преломления по угловым зависимостям отражения.
ОБОРУДОВАНИЕ И ОБРАЗЦЫ
Для измерения спектрально-угловых зависимостей отражения поляризованного и неполяризованного света в лаборатории ИЛМЗ использовали калиброванный спектрофотометр Cary-5000 с универсальной измерительной приставкой UMA (Universal Measurement Accessory) фирмы Agilent Technologies. В приставке UMA реализована схема, состоящая из неподвижного источника света, предметного столика, который вращается на 360°, и независимого детектора, перемещающегося вокруг предметного столика в горизонтальной плоскости в диапазоне углов θ = 5°–355°. Такая схема позволяет измерять оптические характеристики образцов при разной поляризации падающего света и разном угле его падения на поверхность в одной и той же области образца. Возможный шаг по углам вращения образца – до 0.02°, поляризаторы – призмы Глана– Тейлора, точность измерения спектральных коэффициентов отражения не хуже 1% от измеряемой величины.
В качестве исследуемого материала для отработки спектрофотометрических методик использовали модельные образцы из монокристаллов, предоставленные АО “Фомос-Материалы”:
– образцы кристаллов высшей категории GAGG:Ce – оптически изотропные кристаллы точечной группы симметрии m3m, характеризующиеся одним главным коэффициентом преломления N;
– образцы кристаллов средней категории La3Ga5.5Ta0.5O14 (LGT) – оптически анизотропные одноосные кристаллы точечной группы симметрии 32, характеризующиеся двумя главными коэффициентами преломления No и Nе.
Фотографии образцов представлены на рис. 1.
Рис. 1. Фотографии призм Gd3Al2Ga3O12:Ce (а) и La3Ga5.5Ta0.5O14 (б).
В силу существенной анизотропии механических свойств GAGG:Ce изготовить призму требуемого качества для гониометрического метода не удалось.
Коэффициенты преломления кристалла LGT, включая их неоднородность, подробно изучены на призмах высокого качества гониометрическим методом на поверенном гониометре-спектрометре ГС-2 с использованием аттестованной методики выполнения измерений [17, 18].
Точность измерений оценивали на основании требований [19–23] и в соответствии с [24–26].
РЕЗУЛЬТАТЫ И ИХ ОБСУЖДЕНИЕ
При использовании многоугловых спектрофотометрических методов в первую очередь визуализируются области, соответствующие определению коэффициентов преломления n по закону Брюстера и по R0. Для этого необходимо построить спектральноугловые зависимости коэффициентов отражения р- и s-поляризованного и неполяризованного света [27]. Пример таких измерений для образца GAGG:Ce представлен на рис. 2. В данном случае минимальная величина интенсивности p-поляризованного света находится в интервале углов 60°–70°.
Рис. 2. Угловые зависимости спектрального коэффициента отражения R для p- и s-поляризованного света: 1 – область применения метода отражения от одной грани при угле падения, близком к нормальному, 2 – область применения метода угла Брюстера.
Метод Брюстера. При использовании данного метода необходимо выбрать конкретную длину волны и провести измерение спектрально-угловых зависимостей отражения р-поляризованного света под разными углами падения с определенным большим шагом по углам. Поскольку значение коэффициента преломления материалов не может быть меньше единицы, начинать угловые измерения отражения с целью определения коэффициентов преломления следует с угла в 45°, так как tg45° = 1.
Измерения проводили на клинообразном участке образца GGAG:Ce для дискретного набора длин волн 420, 440, 460, 500, 589 и 650 нм. Данные длины волн выбраны, поскольку рабочим диапазоном этих кристаллов является видимая часть спектра. В первую очередь измеряли угловые зависимости отражения в диапазоне углов от 50° до 70° с шагом 5°. Было установлено, что интенсивности спектральных зависимостей отражения уменьшаются с увеличением угла падения света до 60°, а с дальнейшим повышением угла падения света интенсивность увеличивается. Следовательно, при угле, равном 60°, наблюдается минимальное значение коэффициента отражения p-поляризованного света Rр ≈ 0%. Дальнейший поиск точных значений θБр осуществляли в интервале углов 60° ± 5° с использованием метода итераций (постепенного сужения диапазона углов), с изменением шага угла падающего светового потока от 1° до 0.05° и со статистическим накоплением данных. Чем больше значение угла Брюстера, тем больше угол падения света и тем больше растягивается световое пятно на измеряемой поверхности образца. Это накладывает ограничение на исследуемые образцы: с увеличением угла падения увеличивается площадь поверхности, на которую падает световой луч, следовательно, для экспериментов требуются образцы с большой поверхностью.
Преимущества метода Брюстера:
– поскольку важно положение экстремума на угловых зависимостях отражения, а не его интенсивность, то можно использовать любой образец, в том числе полированную с двух сторон пластинку;
– точность: третий знак после запятой.
Ограничения метода Брюстера:
– трудоемкий и затратный по времени;
– дискретные значения коэффициентов преломления.
Метод R0 чрезвычайно чувствителен к однородности, качеству подготовки поверхности и форме образца, поскольку основывается на измерении интенсивности света. Любые неоднородности, объемные дефекты, границы блоков, домены, включения, царапины, выколки и т.п. на рабочей поверхности образца приведут к рассеянию света, что снизит интенсивность зеркальной составляющей отражения и приведет к неадекватным величинам коэффициентов преломления. Многократное отражение, напротив, приводит к усилению общей интенсивности света от образца, что также дает ошибку при определении коэффициентов преломления.
При использовании этого метода в первую очередь оценивают коэффициент экстинкции материала, так как поглощение света вносит вклад в величину коэффициента отражения [28]:
, (6)
где k – коэффициент экстинкции; ; α – показатель поглощения, см–1; ; l – толщина образца, см; τ – пропускание, отн. ед.
При проведении измерений коэффициентов преломления по методу R0 в первую очередь на параллельной части образца были измерены спектральные зависимости пропускания с пересчетом в коэффициент экстинкции. Показано [27], что в диапазоне длин волн 220–720 нм для GGAG:Ce коэффициент экстинкции составляет ê = 10–6–10–4. Эта величина пренебрежимо мала по сравнению с первыми слагаемыми в уравнении (6), и коэффициент преломления можно определить по формуле (4). На клиновидной части образца (для исключения многократного отражения) измерены интенсивности отражения неполяризованного света при малом угле падения θ = 6° в диапазоне длин волн 220–720 нм, а затем проведены расчеты по формуле (4). Выбранный диапазон длин волн обусловлен возможностями спектрофотометра с приставкой UMA и рабочим диапазоном кристалла – видимая часть спектра.
Преимущества данного метода:
– подходит для изотропных образцов с одной полированной гранью, отражение от второй грани должно быть исключено;
– получение непрерывной экспериментальной дисперсионной зависимости коэффициента преломления, в том числе в спектральных УФ- и ИК-диапазонах;
– данный метод является так называемым “экспресс-методом”, т.е. измерение спектральной зависимости отражения осуществляется в кратчайшие сроки.
Ограничения данного метода:
– метод чрезвычайно чувствителен к измеряемой интенсивности света, что обусловливает жесткие требования к однородности и оптическому качеству образца, его форме и качеству обработке поверхности.
На рис. 3 представлены дисперсионные зависимости коэффициента преломления GAGG:Ce, полученные двумя спектрофотометрическими методами: методом R0 и методом Брюстера для p-поляризованного света [27].
На длине волны 520 нм коэффициент преломления, полученный в настоящей работе, составляет 1.894. Это значение находится между величинами, полученными в [16] и [17].
Провели аппроксимацию полученных величин коэффициентов преломления с использованием известных уравнений Коши и Зельмейра [17], однако рассчитанные по этим уравнениям зависимости плохо соответствовали экспериментальным данным. Для аппроксимации коэффициентов преломления кристаллов GAGG:Ce наиболее подходящими оказались уравнение Скотта и модифицированное уравнение Зельмейера [17]:
(7)
(8)
где A, B, C, D, E – константы уравнения Скотта; М1, М2, М3 – константы, λ01, λ02 – характеристические длины волн модифицированного уравнения Зельмейера.
Построенные дисперсионные зависимости представлены на рис. 3, а константы аппроксимационных уравнений (7), (8) – в табл. 1. По результатам полученных аппроксимаций наилучшим уравнением для коэффициентов преломления GAGG:Ce является уравнение Скотта. Наблюдается удовлетворительное совпадение дисперсионных зависимостей коэффициентов преломления (рис. 3), рассчитанных двумя разными методами.
Рис. 3. Коэффициенты преломления образца Gd3Al2Ga3O12:Ce, полученные методами R0 (треугольники) и по углу Брюстера (круги). Аппроксимация результатов с использованием модифицированного уравнения Зельмейера (а) и уравнения Скотта (б): для результатов, полученных методом R0 – сплошные линии, по углу Брюстера – штриховые.
Таблица 1. Константы аппроксимационных уравнений для коэффициентов преломления N образца GAGG:Ce
Методы | Коэффициенты уравнения Скотта | ||||
А | B, нм–2 | C, нм2 | D, нм4 | E, нм6 | |
Метод R0 | 1.83 | 5.5 × 10–9 | 26000 | –2.43 × 109 | 1.01 × 1014 |
Метод Брюстера | 1.84 | 1.30 × 10–8 | 19387 | –1.58 × 109 | 7.20 × 1013 |
Методы | Коэффициенты модифицированного уравнения Зельмейера | ||||
M1 | M2 | M3 | λ01, нм | λ02, нм | |
Метод R0 | –19.3 | 22.6 | 0.218 | 26.73 | 200.7 |
Метод Брюстера | –16.5 | 19.77 | 0.22 | 29.88 | 198.6 |
Оценка точности определения коэффициентов преломления методами Брюстера и R0 была проведена на стандартном образце из плавленого кварца и для обоих методов составила Ä = ±0.001 при доверительной вероятности P = 0.95.
В результате проведенных исследований в ИЛМЗ разработаны методики выполнения измерений [29, 30] с полной метрологической проработкой и оформлены в виде Стандартов предприятия и ноу-хау.
Особенности измерения коэффициентов отражения кристаллов средней категории. Формула (5) справедлива для оптически изотропных сред. В случае оптически анизотропных одноосных сред главные коэффициенты преломления могут быть определены по закону Брюстера при отражении p-поляризованного света от поверхностей заданных известных ориентаций [5, 31, 32].
Для определения главных коэффициентов преломления обыкновенной волны No рабочая поверхность образца должна быть параллельна оптической оси (оси Z). Если при этом оптическая ось перпендикулярна плоскости падения света, отражение p-поляризованного света определяется только обыкновенной волной, а угол Брюстера рассчитывается следующим образом [32]:
. (9)
Если оптическая ось перпендикулярна поверхности раздела двух сред (рабочая поверхность образца перпендикулярна оптической оси, Z-срез), угол Брюстера определяется по формуле [5, 31, 32]:
. (10)
Главный коэффициент преломления Ne может быть получен из формулы (10) следующим образом:
. (11)
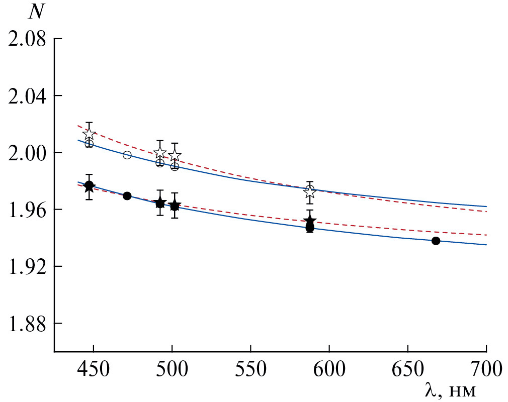
Измерения коэффициентов преломления LGT многоугловым спектрофотометрическим методом отражения проводили на тех же длинах волн, что и гониометрическим методом призмы [17, 18]. Результаты измерений представлены на рис. 4 и в табл. 2.
Рис. 4. Коэффициенты преломления образца La3Ga5.5Ta0.5O14, полученные гониометрическим методом призмы (круги) и спектрофотометрическим методом Брюстера (звездочки), закрашенные маркеры – No, незакрашенные маркеры – Ne. Аппроксимация значений, полученных гониометрическим методом – сплошные линии, методом Брюстера – штриховые.
Таблица 2. Величины коэффициентов преломления образцов La3Ga5.5Ta0.5O14, полученные гониометрическим методом и методом угла Брюстера
Длина волны, нм | Коэффициент преломления | |||
Гониометрический метод | Метод угла Брюстера | |||
No ± 0.01% | Nе ± 0.02% | No ± 0.5% | Nе ± 0.5% | |
447.1 | 1.9772 | 2.0062 | 1.976 | 2.013 |
471.3 | 1.9696 | 1.9986 | ||
492.2 | 1.9643 | 1.9927 | 1.965 | 2.000 |
501.5 | 1.9621 | 1.9903 | 1.963 | 1.998 |
587.5 | 1.9470 | 1.9743 | 1.952 | 1.972 |
667.8 | 1.9381 | |||
Точность измерения коэффициентов преломления спектрофотометрическим методом отражения в поляризованном свете существенно меньше точности гониометрического метода и составляет 0.5% от измеряемой величины.
Для аппроксимации коэффициентов преломления кристаллов LGT использовали уравнение Зельмейера [17, 33]:
. (12)
Построенные дисперсионные зависимости представлены на рис. 4, а параметры уравнения Зельмейера – в табл. 3.
Дисперсионные зависимости (рис. 4), рассчитанные на основе величин коэффициентов преломления, полученных разными методами, неодинаковы. Это связано с меньшей точностью метода угла Брюстера. Из анализа полученных результатов (рис. 4, табл. 2, 3) следует заключение – если есть возможность получить дисперсионную зависимость на основе результатов, полученных гониометрическим методом, то необходимо пользоваться именно такой дисперсией. При невозможности используется дисперсия, полученная спектрофотометрическим методом отражения по углу Брюстера, однако точность такой дисперсии будет ниже: точность дисперсии по гониометрическим данным ±0.0003 для обыкновенной волны и ±0.0004 для необыкновенной, точность дисперсии по спектрофотометрическим данным ±0.01 для обеих волн.
Таблица 3. Константы аппроксимационного уравнения Зельмейера для коэффициентов преломления No и Ne образцов La3Ga5.5Ta0.5O14
Параметры аппроксимационного уравнения | No | Ne | ||
ГС-2 | Cary-5000 | ГС-2 | Cary-5000 | |
Mo,е | 2.6433 | 2.6886 | 2.7392 | 2.6989 |
λo,е, нм | 135.06 | 121.38 | 137.44 | 154.07 |
ЗАКЛЮЧЕНИЕ
Представлены математические основы многоугловых спектрофотометрических методов отражения от одной грани для определения коэффициентов преломления оптических материалов: метод, основанный на измерении угла Брюстера, и метод, основанный на измерении интенсивности света при угле падения, близком к нормальному (метод R0).
На основании опыта измерений в лаборатории ИЛМЗ по описанным методам установлены их преимущества и особенности, требования к образцам. Показано, что метод отражения при угле падения, близком к нормальному, применим для оптически изотропных сред. Метод угла Брюстера применим для кристаллов высшей и средней категорий.
Проведены измерения коэффициентов преломления модельных образцов кристаллов Gd3Al2Ga3O12:Ce и La3Ga5.5Ta0.5O14 высшей и средней категории соответственно. Для образца Gd3Al2Ga3O12:Ce экспериментально получены дискретные величины коэффициентов преломления для шести длин волн видимого диапазона методом Брюстера и дисперсионная зависимость коэффициентов преломления в диапазоне длин волн 220–720 нм методом R0. Для образца La3Ga5.5Ta0.5O14 получены дискретные величины коэффициентов преломления в видимом диапазоне длин волн гониометрическим методом призмы и методом угла Брюстера. Для аппроксимации экспериментальных результатов использовались уравнение Зельмейера в случае образца La3Ga5.5Ta0.5O14, модифицированное уравнение Зельмейера и уравнение Скотта в случае образца Gd3Al2Ga3O12:Ce.
Показано, что результаты измерений коэффициентов преломления, полученных разными методами и на разном оборудовании, сопоставимы друг с другом.
Авторы выражают благодарность АО “Фомос-Материалы” и лично О.А. Бузанову за предоставленные образцы, а также Т.Г. Головиной за помощь с теоретическими основами определения коэффициентов преломления кристаллов средней категории и обсуждение результатов.
Работа выполнена в МУИЛ ППМиД “Монокристаллы и заготовки на их основе” при финансовой поддержке Минобрнауки России в рамках государственного задания вузам FSME-2023-0003.
About the authors
E. V. Zabelina
University of Science and Technology MISIS
Author for correspondence.
Email: zabelina.ev@misis.ru
Russian Federation, 119049 Moscow
N. S. Kozlova
University of Science and Technology MISIS
Email: zabelina.ev@misis.ru
Russian Federation, 119049 Moscow
V. M. Kasimova
University of Science and Technology MISIS
Email: zabelina.ev@misis.ru
Russian Federation, 119049 Moscow
References
- Шубников А.В. Основы оптической кристаллографии. М.: Изд-во АН СССР, 1959. 205 с.
- ГОСТ 8.654-2016 “Государственная система обеспечения единства измерений. Фотометрия. Термины и определения”. М.: Стандартинформ, 2019. 13 с.
- Борн М., Вольф Э. Основы оптики. М.: Наука, 1973. 720 с.
- Меланхолин Н.М., Грум-Гржимайло С.В. Метод исследования оптических свойств кристаллов. М.: Изд-во АН СССР, 1954. 192 с.
- Федоров Ф.И. Оптика анизотропных сред. Минск: Изд-во АН БССР, 1958. 381 с.
- Лодочников В.Н. Основы кристаллооптики. 3-е изд. М.; Л.: Госгеолиздат, 1947. 268 с.
- Фабелинский И.Л. Молекулярное рассеяние света. М.: Наука, 1965. 512 с.
- Веселаго В.Г. // Успехи физ. наук. 2003. Т. 173. № 7. С. 790. https://doi.org/10.3367/UFNr.0173.200307m.0790
- Мехтиев А.Д., Юрченко А.В., Нешина Е.Г. и др. // Изв. вузов. Физика. 2020. Т. 63. № 2. С. 129. https://doi.org/10.17223/00213411/63/2/129
- Сивухин Д.В. Общий курс физики. Учебное пособие для вузов (в 5 т.). Т. 4. Оптика. М.: Физмалит, 2005. 792 с.
- ГОСТ 28869-90 “Материалы оптические. Методы измерений показателя преломления”. М.: ИПК Изд-во стандартов, 1992. 17 с.
- ГОСТ 23136-93 “Материалы оптические. Параметры”. М.: ИПК Изд-во стандартов, 1995. 21 с.
- ГОСТ 2789-73 “Шероховатость поверхности. Параметры и характеристики”. М.: Стандартинформ, 2018. 6 с.
- Pujol M.C., Rico M., Zaldo C. et al. // Appl. Phys. B. 1999. V. 68. P. 187. https://doi.org/10.1007/s003400050605
- Kamada K., Shoji Y., Kochurikhin V.V. et al. // J. Cryst. Growth. 2016. V. 452. P. 81. https://doi.org/10.1016/j.jcrysgro.2016.04.037
- Makek M., Bosnar D., Kožuljević A.M., Pavelić L. // Crystals. 2020. V. 10. № 12. P. 1073. https://doi.org/10.3390/cryst10121073
- Забелина Е.В. Дис. “Неоднородности в кристаллах лантан-галлиевого танталата и их влияние на оптические свойства”… к. ф.- м. н. М.: НИТУ МИСИС, 2018. 150 с.
- Бузанов О.А., Забелина Е.В., Козлова Н.С. // Кристаллография. 2007. Т. 52. № 4. С. 716.
- ГОСТ Р ИСО 5725-1-2002 “Государственный стандарт Российской Федерации. Точность (правильность и прецизионности) методов и результатов измерений. Часть 1. Основные положения и определения”. М.: Госстандарт России, 2002. 23 с.
- ГОСТ Р ИСО 5725-2-2002 “Государственный стандарт Российской Федерации. Точность (правильность и прецизионности) методов и результатов измерений. Часть 2. Основной метод определения повторяемости и воспроизводимости стандартного метода измерений”. М.: Госстандарт России, 2002. 42 с.
- ГОСТ Р ИСО 5725-4-2002 “Государственный стандарт Российской Федерации. Точность (правильность и прецизионности) методов и результатов измерений. Часть 4. Основной метод определения правильности стандартного метода измерений”. М.: Госстандарт России, 2002. 23 с.
- ГОСТ Р 8.736-2011 “Государственная система обеспечения единства измерений. Измерения прямые многократные. Методы обработки результатов измерений. Основные положения”. М.: Стандартинформ, 2013. 19 с.
- РМГ 61-2010 “Государственная система обеспечения единства измерений. Показатели точности, правильности, прецизионности методик количественного химического анализа. Методы оценки”. М.: Стандартинформ, 2012. 58 с.
- Бурдун Г.Д., Марков Б.Н. Основы метрологии. М.: Изд-во стандартов, 1975. 312 с.
- Янко Я. Математико-статистические таблицы. М.: Госстатиздат, 1961. 243 с.
- Кассандрова О.Н., Лебедев В.В. Обработка результатов наблюдений. М.: Наука, 1970. 104 с.
- Забелина Е.В., Козлова Н.С., Гореева Ж.А., Касимова В.М. // Изв. вузов. Материалы электронной техники. 2019. Т. 22. № 3. C. 168. https://doi.org/10.17073/1609-3577-2019-3-168-178
- Palik E.D. Handbook of optical constants of solids. New-York: Academic press, 1998. 3224 p.
- Козлова Н.С., Козлова А.П., Быкова М.Б. и др. Методика выполнения измерений коэффициента отражения и показателей преломления спектрофотометрическим методом // ИЛМЗ. Стандарт предприятия – СТО МВИ Б II 5. СПП. 2016. (Депозитарий НИТУ МИСИС).
- Козлова Н.С., Забелина Е.В., Касимова В.М., Быкова М.Б. Материалы оптические. Методика выполнения измерений коэффициента преломления методом Брюстера // ИЛМЗ. Стандарт предприятия – СТО МВИ Б II 7. КПБ. 2023. (Депозитарий НИТУ МИСИС).
- Головина Т.Г. Дис. “Особенности оптических свойств поглощающих и гиротропных кристаллов”… к. ф.- м. н. М.: ИК РАН, 2017. 178 с.
- Федоров Ф.И., Филиппов В.В. Отражение и преломление света прозрачными кристаллами. Минск: Наука и техника, 1976. 222 с.
- Калдыбаев К.А., Константинова А.Ф., Перекалина З.Б. Гиротропия одноосных поглощающих кристаллов. М.: Институт cоциально-экономических и производственно-экологических проблем инвестирования, 2000. 294 с.
Supplementary files






