Пространственная спин-модулированная структура мультиферроиков Bi1 – xSrxFeO3 – y (x = 0, 0.05 и 0.100)
- Авторы: Покатилов В.С.1,2, Русаков В.С.3, Гапочка А.М.3, Сигов А.С.1
-
Учреждения:
- МИРЭА – Российский технологический университет
- Институт физики высоких давлений им. Л.Ф. Верещагина РАН, Москва
- Московский государственный университет им. М.В. Ломоносова
- Выпуск: Том 68, № 5 (2023)
- Страницы: 790-798
- Раздел: ФИЗИЧЕСКИЕ СВОЙСТВА КРИСТАЛЛОВ
- URL: https://ogarev-online.ru/0023-4761/article/view/137429
- DOI: https://doi.org/10.31857/S0023476123600623
- EDN: https://elibrary.ru/GEOLMO
- ID: 137429
Цитировать
Полный текст
Аннотация
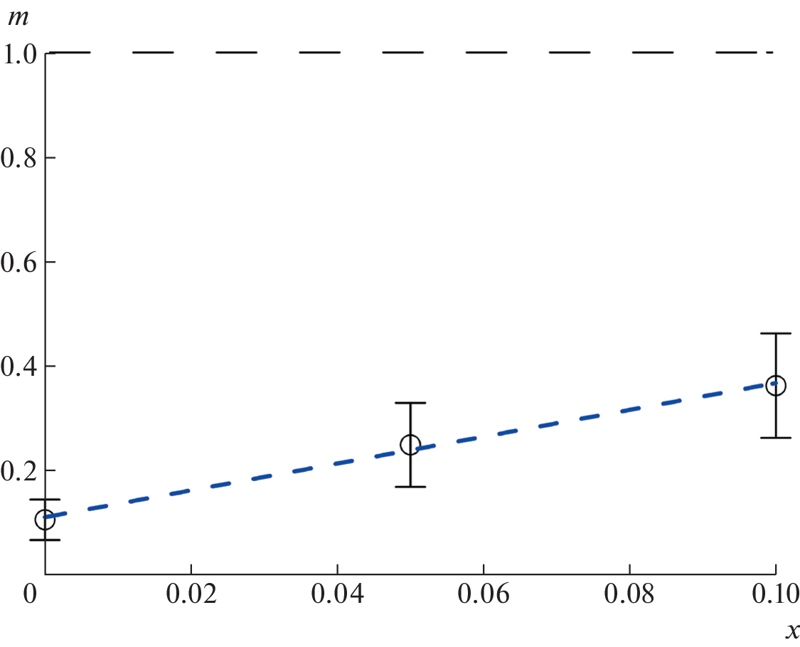
Представлены данные рентгеновских и мессбауэровских исследований мультиферроиков BiFeO3, Bi0.95Sr0.05FeO3 – y и Bi0.90Sr0.10FeO3 – y при комнатной температуре, полученных методом твердофазного синтеза. Кристаллическая структура образцов ромбоэдрическая, пр. гр. R3c. Параметр решетки ah не изменяется, а параметр ch уменьшается при увеличении количества стронция. Мессбауэровские спектры ядер 57Fe, измеренные при температуре 295 К, расшифровывали в рамках модели пространственной спин-модулированной структуры циклоидного типа. Установлено, что в исследованных мультиферроиках реализуется магнитная анизотропия типа “легкая ось”. Измерен параметр ангармоничности m спин-модулированной структуры. При малых замещениях (x = 0–0.10) трехвалентных ионов Bi3+ двухвалентными ионами Sr2+ параметр m увеличивается более чем в 3 раза – от 0.10(4) (при x = 0.00) до 0.36(10) (при x = 0.10).
Об авторах
В. С. Покатилов
МИРЭА – Российский технологический университет; Институт физики высоких давлений им. Л.Ф. Верещагина РАН, Москва
Email: al-gap@physics.msu.ru
Россия, Москва; Россия, Троицк
В. С. Русаков
Московский государственный университет им. М.В. Ломоносова
Email: al-gap@physics.msu.ru
Россия, Москва
А. М. Гапочка
Московский государственный университет им. М.В. Ломоносова
Email: al-gap@physics.msu.ru
Россия, Москва
А. С. Сигов
МИРЭА – Российский технологический университет
Автор, ответственный за переписку.
Email: al-gap@physics.msu.ru
Россия, Москва
Список литературы
- Eerenstein W., Mathur N., Scott J. // Nature. 2006. V. 442. P. 759. https://doi.org/10.1038/nature05023
- Звездин А.К., Пятаков А.П. // Успехи физ. наук. 2009. Т. 179. С. 897. https://doi.org/10.3367/UFNr.0179.200908i.0897
- Sosnowska I., Peterlin T.P., Neumaier T. et al. // J. Phys. C. 1982. V. 15. P. 4835. https://doi.org/10.1088/0022-3719/15/23/020
- Tu C.-S., Xu Z.-R., Schmidt V.H. et al. // Ceram. Int. 2015. V. 41. P. 8417. https://doi.org/10.1016/j.ceramint.2015.03.043
- Hussain S., Hasanain S.K., Hassnain Jaffari G. et al. // J. Alloys Compd. 2015. V. 622. P. 8. https://doi.org/10.1016/j.jallcom.2014.10.029
- Sosnowska I., Zvezdin A.K. // J. Magn. Magn. Mater. 1995. V. 140–144. Pt 1. P. 167. https://doi.org/10.1016/0304-8853(94)01120-6
- Zalessky A.V., Frolov A.A., Khimich T.A. et al. // Europhys. Lett. 2000. V. 50. P. 547. https://doi.org/10.1209/epl/i2000-00304-5
- Залесский А.В., Фролов А.А., Звездин Е.К. и др. // ЖЭТФ. 2002. Т. 122. С.166. https://doi.org/10.1134/1.1499907
- Landers J., Salamon S., Escobar M. et al. // Nanoparticles. Nano Lett. 2014. V. 14. 14 (11). P. 6061. https://doi.org/10.1021/nl5031375
- Русаков В.С., Покатилов В.С., Сигов А.С. и др. // Письма в ЖЭТФ. 2014. Т. 100. С. 518. https://doi.org/10.7868/S0370274X14190096
- Rusakov V., Pokatilov V., Sigov A. et al. // EPJ Web Conf. 2018. V. 185. P. 7010. https://doi.org/10.1051/epjconf/201818507010
- Rusakov V.S., Pokatilov V.S., Sigov A.S. et al. // Ferroelectrics. 2020. V. 569. P. 286. https://doi.org/10.1080/00150193.2020.1822682
- Sobolev A.V., Rusakov V.S., Gapochka A.M. et al. // Phys. Rev. B. 2020. V. 101. P. 224409. https://doi.org/10.1103/PhysRevB.101.224409
- Li J., Duan Y., He H., Song D. // J. Alloys Compd. 2001. V. 315. P. 259. https://doi.org/10.1016/S0925-8388(00)01313-X
- Folcke E., Le Breton J.M., Bréard Y., Maignan A. // Solid State Sci. 2010. V. 12. P. 1387. https://doi.org/10.1016/j.solidstatesciences.2010.05.015
- Покатилов B.C., Коновалова А.О., Сигов А.С. // Изв. РАН. Сер. физ. 2013. Т. 77. № 6. С. 772. https://doi.org/10.7868/S0367676513060239
- Cherepanov V.M., Pokatilov V.S. // Solid State Phenomena. 2009. V. 152–153. P. 89. https://doi.org/10.4028/www.scientific.net/SSP.152-153.89
- Gervits N.E., Tkachev A.V., Zhurenko S.V. et al. // Solid State Commun. 2022. V. 344. P. 114682. https://doi.org/10.1016/j.ssc.2022.114682
- Matsnev M.E., Rusakov V.S. // AIP Conf. Proc. 2012. V. 1489. P. 178. https://doi.org/10.1063/1.4759488
- Shannon R.D. // Acta Cryst. A. 1976. V. 32. P. 751. https://www.geo.arizona.edu/xtal/geos596a/ACB25_925.pdf
- Русаков В.С., Покатилов В.С., Сигов А.С. и др. // ФТТ. 2016. Т. 58. С. 102. http://journals.ioffe.ru/ftt/2016/01/p102-107.pdf
- Покатилов В.С., Русаков В.С., Сигов и А.С. др. // ФТТ. 2017. Т. 59. С. 433.
- Покатилов В.С., Русаков В.С., Сигов А.С. и др. // ФТТ. 2017. Т. 59. С. 1535. https://journals.ioffe.ru/articles/viewPDF/44754
- Русаков В.С., Покатилов В.С., Сигов А.С. и др. // ФТТ. 2019. Т. 61. Вып. 6. С. 1107.
- Tehranchi M.M., Kubrakov N.F., Zvezdin A.K. // Ferroelectrics. 1997. V. 204. P. 1181. https://doi.org/10.1080/00150199708222198
- Palewicz A., Szumiata T., Przeniosło R. et al. // Solid State Commun. 2006. V. 140. P. 359. https://doi.org/10.1016/j.ssc.2006.08.046
- Park J.-G., Le M.D., Jeong J., Lee S. // J. Phys.: Condens. Matter. 2014. V. 26. P. 433202. https://doi.org/10.1088/0953-8984/26/43/433202
Дополнительные файлы








