Simulation of earth's radiation during solar proton events in the process of geomagnetic reversal
- Authors: Levashov N.N.1, Tsareva O.O.1, Popov V.Y.1,2,3, Malova H.V.1,2, Zelenyi L.M.1
-
Affiliations:
- Space Research Institute
- Lomonosov Moscow State University
- HSE University
- Issue: Vol 63, No 1 (2025)
- Pages: 71-78
- Section: Articles
- URL: https://ogarev-online.ru/0023-4206/article/view/292874
- DOI: https://doi.org/10.31857/S0023420625010072
- EDN: https://elibrary.ru/HEAUSV
- ID: 292874
Cite item
Full Text
Abstract
The radiation from galactic and solar cosmic rays as they pass through the modern and rarefied (as a result of multiple reversals) atmosphere during solar proton events and at the time of geomagnetic reversal is studied. We assume that during the reversal process the geomagnetic field weakens and takes on an axisymmetric quadrupole configuration. It is shown that in the case of a single reversal, when the atmosphere does not have time to change, radiation dose powers increase only at low latitudes and are identical to the modern radiation at the poles. However, during the period of multiple inversions, when the atmosphere is rarefied, the level of radiation at the moment of reversal on the Earth's surface increases, on average, twice as much as today's radiation at all latitudes, which can affect the biosphere.
Full Text
1. Введение
Космические лучи (КЛ) – это потоки заряженных частиц высокой энергии, в основном протонов, создающие естественную космическую радиацию. Заряженные частицы КЛ активно бомбардируют Землю, вторгаясь в ее атмосферу, и передают свою энергию веществу либо через ионизацию, либо через образование каскадов путем неупругих соударений с ядрами воздуха [1]. КЛ можно разделить на галактические (ГКЛ) и солнечные (СКЛ). ГКЛ – заряженные частицы, ускоренные в нашей Галактике. Энергия протонов ГКЛ (по разным оценкам теоретиков) составляет от 10 МэВ до 1015–1017 эВ. Заряженные частицы с еще большей энергией, ускоряются вне нашей Галактики и называются экстра-галактическими. СКЛ – заряженные частицы, ускоренные во вспышках на Солнце и в вызванных ими ударных волнах. Энергия СКЛ простирается от долей МэВ до (очень редко) нескольких десятков ГэВ. Интенсивность СКЛ не постоянна и зависит от активности Солнца: любые возрастания интенсивности СКЛ, как небольшие, так и мощные называют солнечными протонными событиями (СПС) [2, 3]. Для мощных СПС энергия (EСКЛ / ГКЛ), при которой интенсивность СКЛ превышает интенсивность ГКЛ, может достигать порядка 100 МэВ. Если же СПС мощны и их EСКЛ / ГКЛ очень велика (как, например, в декабре 2006 г.), такие события наблюдаются на поверхности Земли и для них есть отдельное название – “Наземные возрастания СКЛ” (англ. Ground Level Events (GLE)).
Геомагнитное поле и плотная атмосфера защищают нашу планету от КЛ, отклоняя и поглощая заряженные частицы. К тому же магнитное поле препятствует эрозии атмосферы солнечным ветром. Однако геомагнитное поле не статично и с момента своего возникновения подвержено непрерывным изменениям, самое значительное из которых – это геомагнитная инверсия, т. е. смена полярности. Геомагнитные инверсии происходят хаотически с интервалами от десятков тысяч до миллионов лет и с длительностью от нескольких сотен до сотен тысяч лет. За длительными периодами спокойного геомагнитного поля могут следовать несколько коротких периодов инверсий.
Палеоданные указывают на переменную плотность атмосферы на протяжении всей истории Земли, а также на некоторую корреляцию атмосферных и геомагнитных изменений. Согласно широко распространенной концепции [4], геомагнитные инверсии способствуют потере атмосферы, что вследствие кумулятивного эффекта в течение нескольких миллионов лет множественных инверсий может привести к значительному падению плотности атмосферы [5].
В одном из предыдущих исследований авторов настоящей работы рассматривалась радиационная обстановка во время инверсии, атмосфера предполагалась неизменной, было показано что, даже когда магнитный щит ослабевает, атмосфера продолжает эффективно поглощать КЛ [6]. Такой сценарий соответствовал одиночной инверсии, ожидаемой в будущем.
Целью настоящего исследования является оценка доз радиации ГКЛ и СКЛ при прохождении через современную и разреженную (в результате множественных инверсий) атмосферу во время солнечных протонных событий и в момент геомагнитной инверсии и сравнение с современной радиационной обстановкой.
2. Численная модель
Для моделирования первичных частиц ГКЛ использовался стандарт ГОСТ 25645.150-90. В модели данной работы предполагалось, что ГКЛ на 92 % состоят из протонов и 8 % из ядер гелия. В качестве СПС анализировалось событие, произошедшее 13 декабря 2006 г., т. е. почти в минимуме солнечной активности. Спектр данного события можно смоделировать при помощи функции Вейбулла [м–2 ср–1 с–1 МэВ–1], где коэффициент k = = 2·107; показатель степени b = 0.26; энергия излома спектра E0 = 0.1 МэВ [7]. Энергетические спектры первичных частиц ГКЛ и СКЛ во время СПС представлены на рис. 1.
Рис. 1. Спектры первичных протонов ГКЛ (черная сплошная кривая), альфа-частиц (красная кривая) ГКЛ в солнечный минимум и протонов СКЛ во время СПС (черная пунктирная кривая)
Для моделирования прохождения КЛ через атмосферу, использовался инструментарий GEANT4 – пакет для моделирования прохождения элементарных частиц через вещество с использованием метода Монте-Карло [8]. Взаимодействия частиц и вещества были описаны с помощью FTFP – списка физических процессов BERT-HP. Эта физическая модель включает в себя модель Fritiof для частиц с энергиями выше 10 ГэВ, каскадную модель Бертини для энергий ниже 10 ГэВ и высокоточную нейтронную модель для энергий ниже 20 МэВ [9].
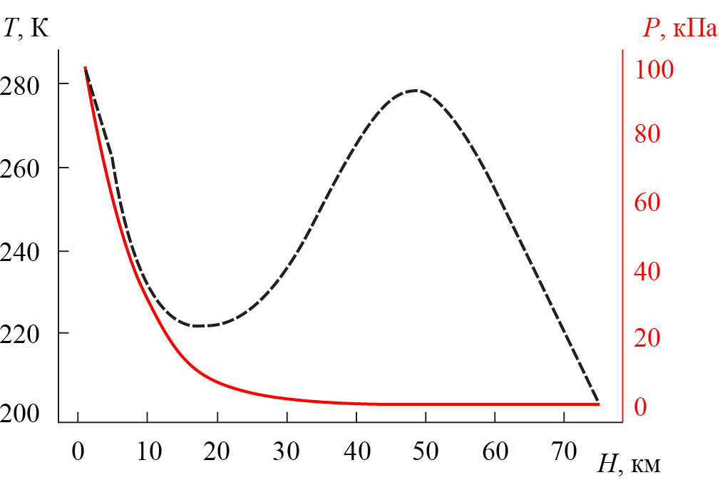
Для параметризации атмосферы использовалась эмпирическая модель NRLMSISE-00 [10], позволяющая задать температуры и плотности компонент атмосферы от поверхности планеты на различных широтах. На рис. 2 изображена зависимость температуры и давления от высоты на средних широтах.
Рис. 2. Зависимость температуры (черная пунктирная кривая) и давления (красная сплошная кривая) современной атмосферы от высоты
Для определения спектра КЛ на границе атмосферы Земли использовалась теория Штермера [11, 12], показавшая хорошее согласие с результатами численного моделирования траекторий движения заряженных частиц в современном геомагнитном поле и во время его инверсии [6, 13].
Динамика заряженных частиц в магнитном поле характеризуется магнитной жесткостью , где R – жесткость частицы в ГВ; p – ее импульс; c – скорость света; | q | – заряд частицы. Частицы с одинаковой жесткостью имеют одинаковый ларморовский радиус и движутся по одинаковым траекториям. Минимальная жесткость, при которой заряженная частица из космоса может достичь заданной точки околоземного пространства, называется жесткостью геомагнитного обрезания Rc.
Поток заряженных частиц КЛ, попадающих из космоса на границу атмосферы Земли, определяется жесткостью геомагнитного обрезания Rc: чем меньше величина Rc, тем выше поток КЛ. Согласно теории Штермера для дипольного магнитного поля жесткость геомагнитного обрезания максимальна на геомагнитном экваторе и уменьшается с ростом широты (так называемый широтный эффект) [14]. Для осесимметричного квадрупольного поля максимум жестокости геомагнитного обрезания достигается на магнитной широте [12]. Вертикальная жесткость является хорошей оценкой глобальной жесткости, усредненной по всем направлениям. Значения величин Rc для частиц, вертикально падающих на сферу радиусом r (радиус Земли rE = 6371 км) на геомагнитную широту λ, равно и для дипольного и квадрупольного магнитных полей с коэффициентами Гаусса и соответственно [12, 13]. На рис. 3 показаны энергии обрезания протонов для диполя с мкТл ( ГВ) и квадруполя с мкТл ( ГВ) на поверхности Земли в зависимости от широты λ.
Рис. 3. Жесткость геомагнитного обрезания осесимметричных дипольного и квадрупольного магнитных полей от магнитной широты
Согласно модели геодинамо [15] в процессе инверсии дипольная компонента поля ослабевает на порядок, а квадрупольная становится доминирующей. При этом ряд палеомагнитных исследований [16, 17] свидетельствует о геомагнитном поле напряженностью менее 10 % от современной напряженности в период множественных инверсий от 3.36 до 3.03 млн лет назад. Поскольку квадрупольное поле также эволюционирует во времени, его величина и конфигурация в момент инверсии, вообще говоря, могут быть случайными [18]. Предполагаем осесимметричную конфигурацию квадруполя с коэффициентом Гаусса мкТл. Такая конфигурация интересна тем, что в подсолнечной области образуется туннелеобразный касп, через который КЛ может эффективно проникать внутрь магнитосферы. В современную эпоху потоки КЛ на Земле уменьшаются при переходе из полярных районов к экватору.
Отметим, что кроме геомагнитного существует атмосферное обрезание, для которого минимальная энергия первичных частиц КЛ, необходимая для образования вторичных адронных частиц, достигающих Землю, составляет ≥100 МэВ [19]. Таким образом, атмосферное обрезание преобладает над геомагнитным вблизи магнитных полюсов.
Было рассмотрено два сценария инверсии: в первом сценарии атмосфера не меняется, что характерно для однократной инверсии; во втором – масса кислорода O2 уменьшается на 33 %, а масса азота N2 – на 2 %, что соответствует падению атмосферного давления на 9 %. Такое разрежение наблюдалось в прошлом в процессе множественных инверсий, вероятно способствующих диссипации атмосферы. В течение фанерозоя, когда частота инверсий возрастала, уровень O2 значительно снижался с современных 21 % до 14 % [5]. За этот геологический период не обнаружено заметных вариаций атмосферного N2 [20]. Однако спутниковые данные свидетельствуют, что в спокойных солнечных / геомагнитных условиях отток ионов N+ из ионосферы составляет ~10% от оттока ионов O+, а в возмущенных условиях может даже превышать его [21]. Изменчивость давления атмосферы в фанерозойскую эру также подтверждается палеонтологическими исследованиями [22].
3. Результаты моделирования
Радиация, которую несут с собой КЛ даже сегодня, при сильном геомагнитном поле, может негативно сказаться на работе высокотехнологичного оборудования, расположенного в районе полюсов. Для того чтобы разобраться, с какими уровнями радиации человечество может столкнуться в момент инверсии, в настоящем исследовании были рассчитаны мощности доз радиации от ГКЛ и СКЛ во время СПС для различных сценариев на ключевых высотах. ГКЛ, обладающие высокой энергией, проходят порог геомагнитного обрезания на всех широтах даже при сильном геомагнитном поле. На рис. 4 приведены мощности доз радиации от ГКЛ в мкЗв/ч в зависимости от широты λ на высоте 10 км, где обычно летают самолеты. Черный график отображает мощности доз радиации для современной эпохи, зеленый – для случая однократной инверсии, красный – для случая множественных инверсий, когда атмосфера разрежена. Из графиков следует, что существенная разница в радиации на этой высоте для обоих сценариев инверсии будет наблюдаться только на низких широтах.
Рис. 4. Мощность доз радиации от ГКЛ на высоте 10 км для протонов (а), нейтронов (б), мюонов (в) и электронов (г)
На рис. 5 приведены мощности доз радиации ГКЛ в мкЗв/ч в зависимости от широты на поверхности Земли для мюонов (а) и для нейтронов (б). На рис. 6 показаны мощности суммарных доз радиации от ГКЛ в мкЗв/ч в зависимости от широты на высоте 10 км и на поверхности Земли. Черный график отображает мощности доз для современной эпохи, зеленый – для случая однократной инверсии, красный – для случая множественных инверсий, когда разрежена атмосфера. Для сценария однократной инверсии повышенный уровень радиации будет только на низких широтах, однако, в случае множественных инверсий уровень радиации будет в разы выше по сравнению с современным на всех широтах.
Рис. 5. Мощность доз радиации от ГКЛ на поверхности Земли для мюонов (а) и нейтронов (б)
Рис. 6. Мощность суммарных доз радиации от ГКЛ на высоте 10 км (а), на поверхности Земли (б)
Пунктирный синий график отображает мощность доз радиации для современной эпохи, рассчитанные при помощи полуэмпирической модели PARMA [23]. Различие мощности доз для современной эпохи, полученных в настоящей работе и рассчитанных при помощи PARMA, обусловлено тем, что в модели, используемой в данном исследовании не учитывается вклад в радиацию от протонов альбедо, а также, в первичных ГКЛ мы пренебрегаем ядрами атомов тяжелее гелия. Помимо этого, ввиду специфики пакета GEANT4, в модели настоящего исследования атмосфера разбивается на слои. В каждом слое моделируются средние параметры атмосферы, соответствующие высоте, на которой находится слой. Такое дискретное разбиение атмосферы также может влиять на конечный результат моделирования.
Частицы СКЛ обладают куда меньшей энергией, по сравнению с ГКЛ. Однако во время сильных СПС солнечные протоны с энергией, превышающей порог геомагнитного обрезания на средних широтах, могут превалировать над протонами ГКЛ. На рис. 7 приведены мощности доз для выбранного СПС в зависимости от широты на высоте 10 км для протонов (а), нейтронов (б), электронов (в) и мощности суммарных доз для всех частиц (г).
Рис. 7. Мощность доз радиации от СКЛ во время СПС на высоте 10 км для протонов (а), нейтронов (б), электронов (в), суммарные для всех частиц (г)
На рис. 8 изображена мощность доз радиации в зависимости от широты на поверхности планеты. Черный график отображает мощность доз в нанозивертах для современной эпохи, зеленый – для случая однократной инверсии, красный – для случая множественных инверсий, когда разрежена атмосфера. Для данного СПС до поверхности Земли смогли долететь только нейтроны, вклад в радиацию от остальных частиц – пренебрежимо мал.
Рис. 8. Мощность доз радиации СКЛ во время СПС для нейтронов на поверхности Земли
4. Заключение
В работе рассмотрено изменение радиационной обстановки в околоземном пространстве в момент геомагнитной инверсии. Для случая однократной инверсии, когда геомагнитное поле ослабевает ненадолго в геологическом масштабе и плотность атмосферы не успевает измениться, уровень радиации увеличивается только на широтах, близких к экватору. Такое пространственное распределение радиации обусловлено осесимметричной квадрупольной конфигурацией магнитного поля. Для случая множественных инверсий, когда геомагнитное поле ослаблено достаточно долго, чтобы солнечный ветер рассеял часть атмосферы, дозы радиации от ГКЛ вырастают на всех широтах и в 2–3 раза превышают современные на поверхности планеты. Во время СПС уровень радиации на магнитных полюсах (т. е. в отсутствие геомагнитного обрезания) в 2–3 раза выше, чем в периоды низкой солнечной активности.
Финансирование работы
Работа поддержана грантом МК-5053.2022.6 Министерства науки и высшего образования РФ.
About the authors
N. N. Levashov
Space Research Institute
Author for correspondence.
Email: nn.levashov@physics.msu.ru
Russian Federation, Moscow
O. O. Tsareva
Space Research Institute
Email: nn.levashov@physics.msu.ru
Russian Federation, Moscow
V. Yu. Popov
Space Research Institute; Lomonosov Moscow State University; HSE University
Email: nn.levashov@physics.msu.ru
Физический факультет
Russian Federation, Moscow; Moscow; MoscowH. V. Malova
Space Research Institute; Lomonosov Moscow State University
Email: nn.levashov@physics.msu.ru
Научно-исследовательский институт ядерной физики им. Д.В. Скобельцына
Russian Federation, Moscow; MoscowL. M. Zelenyi
Space Research Institute
Email: nn.levashov@physics.msu.ru
Russian Federation, Moscow
References
- Маурчев Е.А., Балабин Ю.В., Германенко А.В. и др. Влияние протонов космических лучей на образование вторичных частиц и ионизацию в атмосфере Земли // Труды Кольского научного центра РАН. 2019. Т. 10. № 8(5). С. 240–249. https://doi.org/10.25702/KSC.2307-5252.2019.10.8.240-249
- Snyder C.W., Neugebauer M., Rao U.R. The solar wind velocity and its correlation with cosmic ray variations and with solar and geomagnetic activity // J. Geophys Res. 1963. V. 68. Iss. 34. P. 6361–6370. https://doi.org/10.1029/JZ068i024p06361
- Криволуцкий А.А., Репнев А.И. Воздействие космических энергичных частиц на атмосферу земли (обзор) // Геомагнетизм и аэрономия. 2012. Т. 52. № 6. С. 723–754.
- Dehant V., Lammer H., Kulikov Y.N. et al. Planetary Magnetic Dynamo Effect on Atmospheric Protection of Early Earth and Mars // Space Science Reviews. 2007. V. 129(1–3). P. 279–300. https://doi.org/10.1007/s11214-007-9163-9
- Wei Y., Pu Z., Zong Q.-W. et al. Oxygen escape from the Earth during geomagnetic reversals: Implications to mass extinction // Earth and Planetary Science Letters. 2014.V. 394. P. 94–98. https://doi.org/10.1016/j.epsl.2014.03.018
- Царёва О.О., Зелёный Л.М., Малова Х.В. и др. Что ожидает человечество при инверсии магнитного поля Земли: угрозы мнимые и подлинные // Успехи физических наук. 2018. № 188. С. 207–220. https://doi.org/10.3367/UFNr.2017.07.038190
- Laurenza M., Consolini G., Storini M. et al. The Weibull functional form for SEP event spectra // J. Physics Conference Series. 2015. V. 632. Art.ID012066. https://doi.org/10.1088/1742-6596/632/1/012066
- Agostinelli S., Allisonas J., Amako K. et al. Geant4 – A Simulation Toolkit // Nuclear Instruments and Methods in Physics Research. 2003. V. 506. P. 250–303. https://doi.org/10.1016/S0168-9002(03)01368-8
- Allison J., Amako K., Apostolakis J. et al. Recent developments in geant4 // Nuclear Instruments and Methods in Physics Research. Section A. 2016. V. 835. P. 186–225. https://doi.org/10.1016/j.nima.2016.06.125
- Picone J., Hedin A.E., Drob D. et al. NRLMSISE-00 empirical model of the atmosphere: Statistical comparison and scientific issues // J. Geophysical Research. 2002. V. 107. Iss. A12. Art.ID. 1468. https://doi.org/10.1029/2002JA009430
- Störmer C. The polar Aurora. Oxford: Clarendon Press, 1955.
- Tsareva O.O. Generalization of Störmer theory for an axisymmetric superposition of dipole and quadrupole fields // J. Geophysical Research: Space Physics. 2019. V. 124. P. 2844–2853. https://doi.org/10.1029/2018JA026164
- Stadelmann A., Vogt J., Glassmeier K.H. et al. Cosmic ray and solar energetic particle flux in paleomagnetospheres // Earth Planets and Space. 2010. V. 62. P. 333–345. https://doi.org/10.5047/eps.2009.10.002
- Мурзин В. Астрофизика космических лучей. М.: Университетская книга; Логос, 2007.
- Glatzmaier G.A., Roberts P.H. A three-dimensional convective dynamo solution with rotating and finitely conducting inner core and mantle // Physics of the Earth and Planetary Interiors. 1995. V. 91. Iss. 1. P. 63–75. https://doi.org/10.1016/0031-9201(95)03049-3
- Valet J.-P., Thevarasan A., Bassinot F. et al. Two records of relative paleointensity for the past 4 Myr. // Frontiers in Earth Science. 2020. V. 8. Iss. 148. https://doi.org/10.3389/feart.2020.00148
- Herrero-Bervera E., Valet J.-P. Absolute paleointensity and reversal records from the Waianae sequence (Oahu, Hawaii, USA) // Earth and Planetary Science Letters. 2005. V. 234. Iss. 1–2. P. 279–296. https://doi.org/10.1016/j.epsl.2005.02.032
- Poluianov S., Batalla O. Cosmic-ray atmospheric cutoff energies of polar neutron monitors // Advances in Space Research. 2022. V. 70. Iss. 9. P. 2610–2617. https://doi.org/10.1016/j.asr.2022.03.037
- Vogt J., Glassmeier K.H. On the location of trapped particle populations in quadrupole magnetospheres // J. Geophysical Research: Space Physics. 2000. V. 105. Iss. A6. P. 13063–13071. https://doi.org/10.1029/2000ja900006
- Berner R.A. Geological nitrogen cycle and atmospheric N2 over Phanerozoic time // Geology. 2006. V. 34. Iss. 5. Art.ID. 413. https://doi.org/10.1130/g22470.1
- Ilie R., Liemohn M.W. The outflow of ionospheric nitrogen ions: A possible tracer for the altitude dependent transport and energization processes of ionospheric plasma // J. Geophysical Research: Space Physics. 2016. V. 121. P. 9250–9255. https://doi.org/10.1002/2015JA022162
- Cannell A., Nel A. Paleo-air pressures and respiration of giant Odonatoptera from the Late Carboniferous to the Early Cretaceous // Palaeoentomology. 2023. V. 6. Iss. 4. https://doi.org/10.11646/palaeoentomology.6.4.6
- Sato T., Yasuda H., Niita K. et al. Development of PARMA: PHITS-based analytical radiation model in the atmosphere // Radiation research. 2008. V. 170. Iss. 2. P. 244–259. https://doi.org/10.1667/RR1094.1
Supplementary files










