Spectroradiometry of the Solar Corona on the RATAN-600
- Autores: Bogod V.M.1, Lebedev M.K.1, Ovchinnikova N.E.1, Ripak A.M.1, Storozhenko A.A.1
-
Afiliações:
- St. Petersburg Branch, Special Astrophysical Observatory of the Russian Academy of Sciences, St. Petersburg, Russia
- Edição: Volume 61, Nº 1 (2023)
- Páginas: 31-38
- Seção: Articles
- URL: https://ogarev-online.ru/0023-4206/article/view/137322
- DOI: https://doi.org/10.31857/S0023420623010016
- EDN: https://elibrary.ru/FHGJCF
- ID: 137322
Citar
Texto integral
Resumo
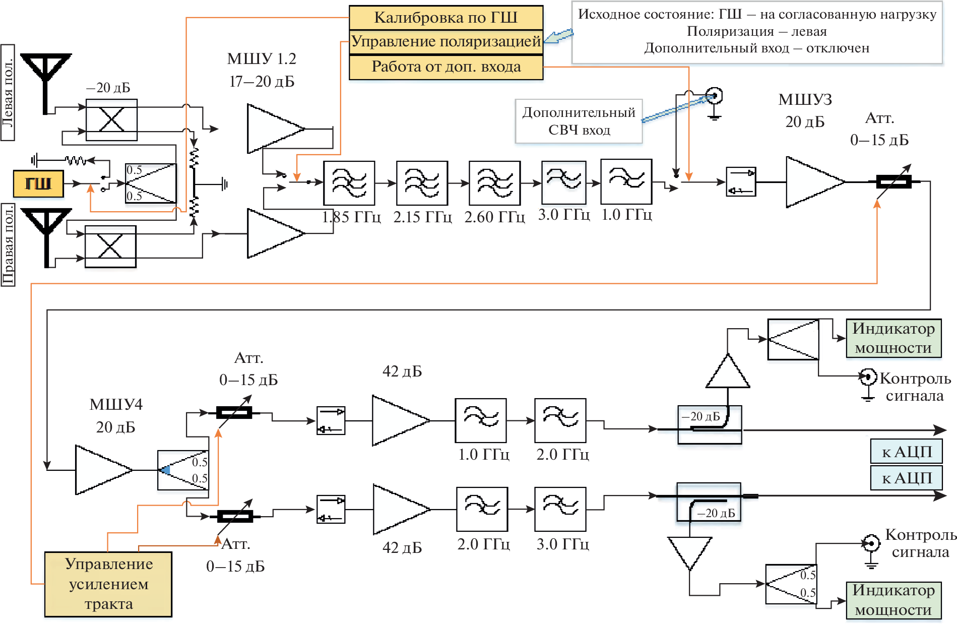
Modern studies of solar radio emission are complicated by continuous power amplification and multifrequency external interference, which often completely overlap important frequency ranges. Many topical problems in solar radio astronomy require large effective areas of radio telescopes, high frequency and time resolutions, accurate spatial measurements, and a large dynamic range. It becomes relevant to change the concept of receiving recording equipment. This paper deals with topical problems of the physics of the solar corona in combination with optimal methods of observation with large instruments. The features and difficulties of combining high parameters—dynamic, spatial, temporal, and frequency resolutions—are considered. The proposed solutions of the new-generation observation complex implement the possibilities of intelligent selection of registration conditions in a multioctave mode with multichannel over 8000 channels/GHz with temporary permission up to 8 ms/spectrum. A multiobject observation mode becomes available from powerful flaring objects to faint structures of various nature. High-speed data processing makes it possible to implement an online mode of interference elimination, which is based on a fast statistical analysis of the spectrum with the selection of non-Gaussian (interference) structures. Methods for high-speed analysis of large-volume data (the principal component analysis method) and their presentation to the user are proposed. Examples of the operation of the complex in the range of 1–3 GHz are given. The prospects of a new approach for multiobject radio astronomy observations in the implementation of the RATAN-600 tracking mode are considered: from recombination lines to wide-range spectra, from low-contrast fluctuations to fast changes in flares, etc.
Sobre autores
V. Bogod
St. Petersburg Branch, Special Astrophysical Observatory of the Russian Academy of Sciences, St. Petersburg, Russia
Email: vbog_spb@mail.ru
Россия, Санкт-Петербург
M. Lebedev
St. Petersburg Branch, Special Astrophysical Observatory of the Russian Academy of Sciences, St. Petersburg, Russia
Email: vbog_spb@mail.ru
Россия, Санкт-Петербург
N. Ovchinnikova
St. Petersburg Branch, Special Astrophysical Observatory of the Russian Academy of Sciences, St. Petersburg, Russia
Email: vbog_spb@mail.ru
Россия, Санкт-Петербург
A. Ripak
St. Petersburg Branch, Special Astrophysical Observatory of the Russian Academy of Sciences, St. Petersburg, Russia
Email: vbog_spb@mail.ru
Россия, Санкт-Петербург
A. Storozhenko
St. Petersburg Branch, Special Astrophysical Observatory of the Russian Academy of Sciences, St. Petersburg, Russia
Autor responsável pela correspondência
Email: vbog_spb@mail.ru
Россия, Санкт-Петербург
Bibliografia
- Khaikin V.B., Storozhenko A.A., Bogod V.M. Radioheliographs and Radio Reflectors in Solar Plasma Studies // Astrophysical Bulletin. 2019. V. 74. P. 221–233. https://doi.org/10.1134/S1990341319020111
- Bogod V.M. Prospects for Ground-Based Solar Radio Astronomy in Russia // Proceedings of All-Russian Conference “Ground-Based Astronomy in Russia. 21st Century”. Nizhny Arkhyz. 2020. P. 399–404. https://doi.org/10.26119/978-5-6045062-0-2_2020_399
- Bogod V.M., Yasnov L.V. Determination of the Structure of the Coronal Magnetic Field Using Microwave Polarization Measurements // Solar Physics. 2016. V. 291. P. 3317–3328. https://doi.org/10.1007/s11207-016-0936-8
- Bogod V.M., Kaltman T.I. The magnetosphere of solar active region by radio observations in a wide wavelength range // Astronomical & Astrophysical Transactions. 2019. V. 31. № 3. https://doi.org/10.31361/eaas.2018-2.008
- Bastian T., Gary D.E., Fleishman G.D. et al. Measuring Coronal Magnetic Fields with the Jansky Very Large Array and RATAN Telescopes // American Geophysical Union, Fall Meeting 2019. Abstract #SH41B-05.
- Yasnov L.V., Bogod V.M., Gofman A.A. Spectrum and physical conditions in microflare generation regions at decimeter-wave frequencies // Astrophysical Bulletin. 2017. V. 72. № 1. P. 58–66. https://doi.org/10.1134/S1990341317030075
- Nakariakov V.M., Anfinogentov S., Storozhenko A.A. et al. Quasi-periodic Pulsations in a Solar Microflare // The Astrophysical Journal. 2018. V. 859. № 2. P. 154. https://doi.org/10.3847/1538-4357/aabfb9
- Karlický M., Rybák J., Monstein C. Fourier Power Spectra of Solar Noise Storms // Solar Physics. 2018. V. 293. № 10. P. 143. https://doi.org/10.1007/s11207-018-1367-5
- Дравских А.Ф., Дравских Ю.А. О возможности наблюдений линий водорода // Астрономический журнал. 2021. Т. 98. № 8. С. 694–704. https://doi.org/10.31857/S0004629921080041
- Khersonskii V.K., Varshalovich D.A. The possibility of observing recombination lines in solar radiation // Астрономический журнал. 1980. Вып. 57. С. 621–623.
- Dravskikh A.F., Peterova N.G., Topchilo N.A. Profile of the 9.85-GHz Neutral Hydrogen Line // Astronomy Reports. 2019. V. 68. № 3. P. 229–237. https://doi.org/10.1134/S1063772919030028
- Богод В.М., Лебедев М.К., Овчинникова Н.Е. и др. Спектрорадиометрия солнечной короны на крупных инструментах // Cб. докладов Всероссийской конференции “Физика солнечной плазмы”. ИКИ 7–11 февраля 2022.
- Lebedev M.K., Ripak A.M., Bogod V.M. High-Speed Spectroradiometry using a Statistical Method of RFI Suppression for Radio Observations with RATAN-600 // Proceedings of the All-Russian Conference “Ground-Based Astronomy in Russia. 21st Century”, Nizhny Arkhyz, Russia, September 21–25, 2020. P. 413. https://doi.org/10.26119/978-5-6045062-0-2_2020_399
- Tsybulev P.G. New-generation data acquisition and control system for continuum radio-astronomic observations with RATAN-600 radio telescope: Development, observations, and measurements // Astrophysical Bulletin. 2011. V. 66. Iss. 1. pp. 109–122.https://doi.org/10.1134/S199034131101010X
- Nita G.M. Spectral kurtosis statistics of transient signals // MNRAS. 2016. V. 458. P. 2530–2540. https://doi.org/10.1093/mnras/stw550
- Yujiang Dou, Gary D.E, Zhiwei Liu et al. The Korean Solar Radio Burst Locator (KSRBL) // Publications of the Astronomical Society of the Pacific. 2009. V. 121. № 879. P. 512–526. https://doi.org/10.1086/599624
- Bro R., Smilde A.K. Principal component analysis // Analytical Methods. 2014. V. 6. P. 2812–2831. https://doi.org/10.1039/c3ay41907j
- Storozhenko A., Lebedev M., Ovchinnikova N. et al. Tracking mode in the southern sector with the periscope of the RATAN-600 radio telescope // Proceedings of all-Russian conference, September 21–25, 2020 Nizhny Arkhyz, 2020 at Special Astrophysical Observatory of RAS. https://doi.org/10.26119/978-5-6045062-0-2 2020_407
- Стороженко А.А., Богод В.М., Лебедев М.К. и др. Система автоматического управления приемным зеркалом РАТАН-600 для режима слежения // XXV Всероссийская ежегодная конференция “Солнечная и солнечно-земная физика – 2021”, Санкт-Петербург, 4–8 октября 2021 г. https://doi.org/10.31725/0552-5829-2021-249-252
Arquivos suplementares





