Molecular Landscape of Oral Cancer in Young Adults
- Authors: Prostakishina E.A.1, Dampilova T.D.1,2, Kononova L.A.2, Iamshchikov P.S.1, Patysheva M.R.1, Kolegova E.S.1, Choinzonov E.L.1, Denisov E.V.1
-
Affiliations:
- Cancer Research Institute, Tomsk National Research Medical Center, Russian Academy of Sciences
- Federal Siberian State Medical University
- Issue: Vol 59, No 11 (2023)
- Pages: 1290-1302
- Section: ГЕНЕТИКА ЧЕЛОВЕКА
- URL: https://ogarev-online.ru/0016-6758/article/view/148181
- DOI: https://doi.org/10.31857/S0016675823110103
- EDN: https://elibrary.ru/NMECVY
- ID: 148181
Cite item
Full Text
Abstract
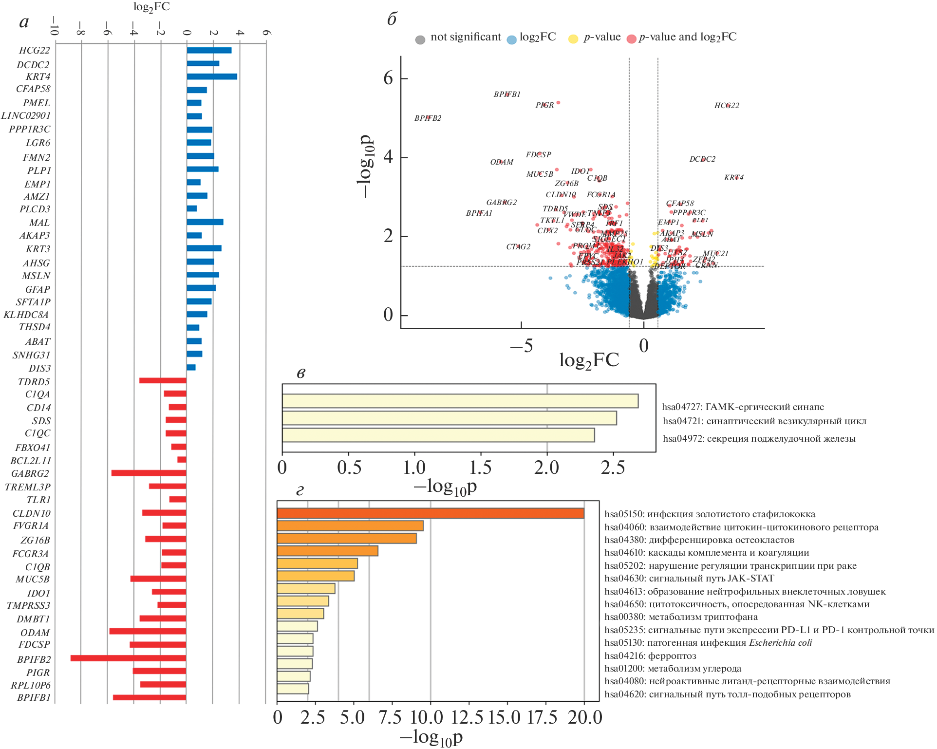
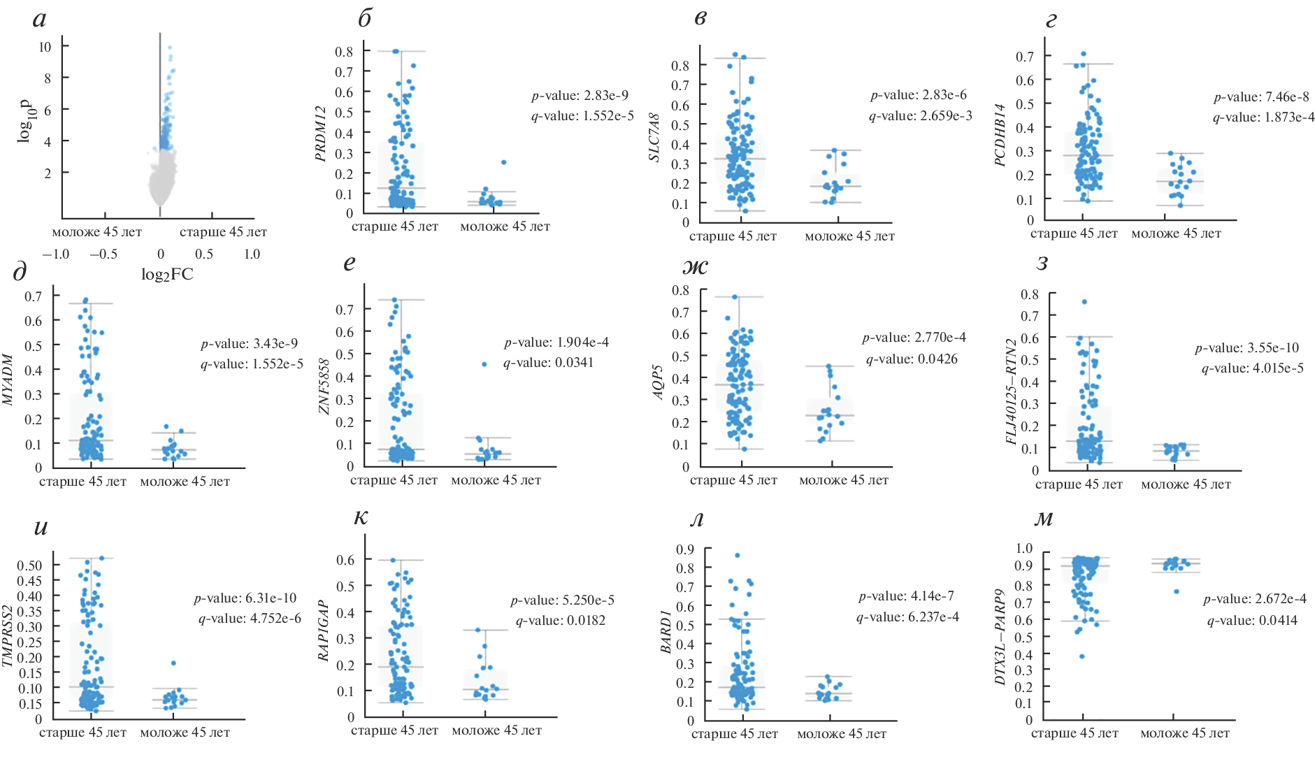
Oral cancer (OC) is the most common cancer of the head and neck. Tongue cancer (TC) is the most frequently diagnosed form of OC and is characterized by a high aggressiveness and progression. OC and TC are considered diseases of the elderly, but the incidence among young patients (under 45 years) is increasing every year. The etiological factors and pathogenetic mechanisms of early-onset OC and TC remain unclear. In the present study, based on The Cancer Genome Atlas database, we analyzed the mutational profile, methylome, transcriptome, proteome, and microbiome of OC and TC in young adults (n = 127) compared with older patients. Early-onset OC and TC demonstrated a decrease in the mutation burden, activation of Rap1, PI3K-Akt, MAPK, cGMP-PKG signaling pathways and signaling of Fc-gamma R-mediated phagocytosis, and a specific microbiome profile. In contrast to OC, TC was characterized by activation of such signaling pathways as JAK-STAT, immune response to infectious and parasitic diseases, and PD-L1/PD-1-mediated immunosuppression and inhibition of phagocytosis signaling. The obtained results indicate that early-onset OC demonstrates molecular features different from those in elderly patients, while TC differs from OC in molecular profile and should probably be considered a separate clinical form.
Keywords
About the authors
E. A. Prostakishina
Cancer Research Institute, Tomsk National Research Medical Center, Russian Academy of Sciences
Email: elenakolegova@oncology.tomsk.ru
Russia, 634009, Tomsk
T. D. Dampilova
Cancer Research Institute, Tomsk National Research Medical Center, Russian Academy of Sciences; Federal Siberian State Medical University
Email: elenakolegova@oncology.tomsk.ru
Russia, 634009, Tomsk; Russia, 634050, Tomsk
L. A. Kononova
Federal Siberian State Medical University
Email: elenakolegova@oncology.tomsk.ru
Russia, 634050, Tomsk
P. S. Iamshchikov
Cancer Research Institute, Tomsk National Research Medical Center, Russian Academy of Sciences
Email: elenakolegova@oncology.tomsk.ru
Russia, 634009, Tomsk
M. R. Patysheva
Cancer Research Institute, Tomsk National Research Medical Center, Russian Academy of Sciences
Email: elenakolegova@oncology.tomsk.ru
Russia, 634009, Tomsk
E. S. Kolegova
Cancer Research Institute, Tomsk National Research Medical Center, Russian Academy of Sciences
Author for correspondence.
Email: elenakolegova@oncology.tomsk.ru
Russia, 634009, Tomsk
E. L. Choinzonov
Cancer Research Institute, Tomsk National Research Medical Center, Russian Academy of Sciences
Email: elenakolegova@oncology.tomsk.ru
Russia, 634009, Tomsk
E. V. Denisov
Cancer Research Institute, Tomsk National Research Medical Center, Russian Academy of Sciences
Email: elenakolegova@oncology.tomsk.ru
Russia, 634009, Tomsk
References
- Slootweg P.J., El-Naggar A.K. World Health Organization 4th edition of head and neck tumor classification: insight into the consequential modifications // Virchows Archiv. 2018. V. 3. P. 311–313. https://doi.org/10.1007/s00428-018-2320-6
- Bray F., Ferlay J., Soerjomataram I. et al. Global cancer statistics 2018: GLOBOCAN estimates of incidence and mortality worldwide for 36 cancers in 185 countries // CA: a cancer journal for clinicians. 2018. V. 6. P. 394–424. https://doi.org/10.3322/caac.21492
- Maroun C.A., Zhu G., Fakhry C. et al. An immunogenomic investigation of oral cavity squamous cell carcinoma in patients aged 45 years and younger // The Laryngoscope. 2021. V. 2. P. 304–311. https://doi.org/10.1002/lary.28674
- Li Z., Jiang C., Yuan Y. TCGA based integrated genomic analyses of ceRNA network and novel subtypes revealing potential biomarkers for the prognosis and target therapy of tongue squamous cell carcinoma // PLoS One. 2019. V. 5. P. e0216834. https://doi.org/10.1371/journal.pone.0216834
- Karatas O.F., Oner M., Abay A. et al. MicroRNAs in human tongue squamous cell carcinoma: From pathogenesis to therapeutic implications // Oral Oncology. 2017. P. 124–130. https://doi.org/10.1016/j.oraloncology.2017.02.015
- Dos Santos Costa S.F., Brennan P.A., Gomez R.S. et al. Molecular basis of oral squamous cell carcinoma in young patients: Is it any different from older patients? // J. Oral Pathology & Med.: off. publ. Intern. association of oral pathologists and Am. Acad. oral pathology. 2018. V. 6. P. 541–546. https://doi.org/10.1111/jop.12642
- Gonzalez M., Riera March A. Tongue Cancer, StatPearls Publ., 2023. Treasure Island (FL).
- Kolegova E.S., Patysheva M.R., Larionova I.V. et al. Early-onset oral cancer as a clinical entity: Aetiology and pathogenesis // Intern. J. Oral and Maxillofacial Surgery. 2022. V. 12. P. 1497–1509. https://doi.org/10.1016/j.ijom.2022.04.005
- Федорова И.К., Кульбакин Д.Е., Колегова E.С. и др. Лечение молодых пациентов с раком полости рта: текущее состояние и перспективы (консорциум “Этиология и патогенез рака полости рта у пациентов молодого возраста”). Часть 1 // Голова и шея. 2022. Т. 10. С. 83–91. https://doi.org/10.25792/HN.2022.10.4.83-91
- Cerami E., Gao J., Dogrusoz U. et al. The cBio cancer genomics portal: An open platform for exploring multidimensional cancer genomics data // Cancer Discovery. 2012. V. 5. P. 401–404. https://doi.org/10.1158/2159-8290.cd-12-0095
- Kleverov M., Zenkova D., Kamenev V. et al. Phantasus: Web-application for visual and interactive gene expression analysis // bioRxiv. 2022. https://doi.org/10.1101/2022.12.10.519861
- Poore G.D., Kopylova E., Zhu Q. et al. Microbiome analyses of blood and tissues suggest cancer diagnostic approach // Nature. 2020. V. 7800. P. 567–574. https://doi.org/10.1038/s41586-020-2095-1
- Kuleshov M.V., Jones M.R., Rouillard A.D. et al. Enrichr: A comprehensive gene set enrichment analysis web server 2016 update // Nucl. Acids Res. 2016. V. W1. P. W90–W97. https://doi.org/10.1093/nar/gkw377
- Ugai T., Sasamoto N., Lee H.-Y. et al. Is early-onset cancer an emerging global epidemic? Current evidence and future implications // Nat. Rev. Clin. Oncology. 2022. V. 10. P. 656–673. https://doi.org/10.1038/s41571-022-00672-8
- Campbell B.R., Chen Z., Faden D.L. et al. The mutational landscape of early- and typical-onset oral tongue squamous cell carcinoma // Cancer. 2021. V. 4. P. 544–553. https://doi.org/10.1002/cncr.33309
- Moreira A., Poulet A., Masliah-Planchon J. et al. Prognostic value of tumor mutational burden in patients with oral cavity squamous cell carcinoma treated with upfront surgery // ESMO Open. 2021. V. 4. P. 100178. https://doi.org/10.1016/j.esmoop.2021.100178
- Marabelle A., Fakih M., Lopez J. et al. Association of tumour mutational burden with outcomes in patients with advanced solid tumours treated with pembrolizumab: Prospective biomarker analysis of the multicohort, open-label, phase 2 KEYNOTE-158 study // The Lancet. Oncology. 2020. V. 10. P. 1353–1365. https://doi.org/10.1016/s1470-2045(20)30445-9
- Wang M., Feng Z., Li X. et al. Assessment of multiple pathways involved in the inhibitory effect of HCG22 on oral squamous cell carcinoma progression // Mol. Cell. Biochemistry. 2021. V. 6. P. 2561–2571. https://doi.org/10.1007/s11010-021-04091-8
- Wang L., Ma X., Yu J. et al. Negative regulation of miR-1288-3p/KRT4 axis through a circular RNA in oral cancer // J. Bioch. Mol. Toxicology. 2022. V. 8. P. e23118. https://doi.org/10.1002/jbt.23118
- Zhang J., Cao W., Xu Q. et al. The expression of EMP1 is downregulated in oral squamous cell carcinoma and possibly associated with tumour metastasis // J. Clin. Pathology. 2011. V. 1. P. 25–29. https://doi.org/10.1136/jcp.2010.082404
- Kiely M., Tse L.A., Koka H. et al. Age-related DNA methylation in paired normal and tumour breast tissue in Chinese breast cancer patients // Epigenetics. 2021. V. 6. P. 677–691. https://doi.org/10.1080/15592294.2020.1819661
- Gaykalova D.A., Vatapalli R., Wei Y. et al. Outlier analysis defines zinc finger gene family DNA methylation in tumors and saliva of head and neck cancer patients // PLoS One. 2015. 10. V. 11. P. e0142148. https://doi.org/10.1371/journal.pone.0142148
- Chmelarova M., Kos Š., Dvorakova E. et al. Importance of promoter methylation of GATA4 and TP53 genes in endometrioid carcinoma of endometrium // Clinical chemistry and laboratory medicine: CCLM / FESCC. 2014. 52. https://doi.org/10.1515/cclm-2013-0162
- Hulbert A., Jusue-Torres I., Stark A. et al. Early detection of lung cancer using dna promoter hypermethylation in plasma and sputum // Clin. cancer Res.: an off. j. Am. association for Cancer Res. 2017. V. 8. P. 1998–2005. https://doi.org/10.1158/1078-0432.ccr-16-1371
- Oster B., Thorsen K., Lamy P. et al. Identification and validation of highly frequent CpG island hypermethylation in colorectal adenomas and carcinomas // Intern. J. Cancer. 2011. V. 12. P. 2855–2866. https://doi.org/10.1002/ijc.25951
- Taherkhani A., Dehto S.S., Jamshidi S. et al. Pathogenesis and prognosis of primary oral squamous cell carcinoma based on microRNAs target genes: A systems biology approach // Genomics & Informatics. 2022. V. 3. P. e27. https://doi.org/10.5808/gi.22038
- Shen H., McElhinny A.S., Cao Y. et al. The Notch coactivator, MAML1, functions as a novel coactivator for MEF2C-mediated transcription and is required for normal myogenesis // Genes & Development. 2006. V. 6. P. 675–688. https://doi.org/10.1101/gad.1383706
- Metzger E., Imhof A., Patel D. et al. Phosphorylation of histone H3T6 by PKCbeta(I) controls demethylation at histone H3K4 // Nature. 2010. V. 7289. P. 792–796. https://doi.org/10.1038/nature08839
- Shimada M., Niida H., Zineldeen D.H. et al. Chk1 is a histone H3 threonine 11 kinase that regulates DNA damage-induced transcriptional repression // Cell. 2008. V. 2. P. 221–232. https://doi.org/10.1016/j.cell.2007.12.013
- Zhao D., Wang B., Chen H. RAB11A mediates the proliferation and motility of esophageal cancer cells via WNT signaling pathway // Acta Biochimica Polonica. 2020. V. 4. P. 531–538. https://doi.org/10.18388/abp.2020_5392
- Fan Q.C., Tian H., Wang Y. et al. Integrin-α5 promoted the progression of oral squamous cell carcinoma and modulated PI3K/AKT signaling pathway // Arch. Oral Biology. 2019. P. 85–91. https://doi.org/10.1016/j.archoralbio.2019.03.007
- Noorolyai S., Shajari N., Baghbani E. et al. The relation between PI3K/AKT signalling pathway and cancer // Gene. 2019. P. 120–128. https://doi.org/10.1016/j.gene.2019.02.076
- Peng Y., Zeng X., Lian M. et al. FXYD3 promotes the proliferation, migration, and invasion of pancreatic cancer cells by regulating the cGMP-PKG signaling pathway // Mol. & Cell. Toxicology. 2022. V. 3. P. 371–381. https://doi.org/10.1007/s13273-021-00207-9
- Kim E.K., Choi E.-J. Pathological roles of MAPK signaling pathways in human diseases // Biochimica et Biophysica Acta (BBA) – Molecular Basis of Disease. 2010. V. 4. P. 396–405. https://doi.org/10.1016/j.bbadis.2009.12.009
- Peng Q., Deng Z., Pan H. et al. Mitogen-activated protein kinase signaling pathway in oral cancer (Review) // Oncol Lett. 2018. V. 2. P. 1379–1388. https://doi.org/10.3892/ol.2017.7491
- Looi C.K., Hii L.W., Ngai S.C. et al. The Role of Ras-associated protein 1 (Rap1) in cancer: Bad actor or good player? // Biomedicines. 2020. V. 9. https://doi.org/10.3390/biomedicines8090334
- Qian D., Liu H., Zhao L. et al. Novel genetic variants in genes of the Fc gamma receptor-mediated phagocytosis pathway predict non-small cell lung cancer survival // Translational Lung Cancer Res. 2020. V. 3. P. 575–586. https://doi.org/10.21037/tlcr-19-318
- Harvey S. Extrapituitary growth hormone // Endocrine. 2010. V. 3. P. 335–359. https://doi.org/10.1007/s12020-010-9403-8
- Hu X., Li J., Fu M. et al. The JAK/STAT signaling pathway: From bench to clinic // Signal Transduction and Targeted Therapy. 2021. V. 1. P. 402. https://doi.org/10.1038/s41392-021-00791-1
- Rosen M.D., Privalsky M.L. Thyroid hormone receptor mutations in cancer and resistance to thyroid hormone: Perspective and prognosis // J. Thyroid Res. 2011. P. 361304. https://doi.org/10.4061/2011/361304
- Glunde K., Bhujwalla Z.M., Ronen S.M. Choline metabolism in malignant transformation // Nat. Rev. Cancer. 2011. V. 12. P. 835–848. https://doi.org/10.1038/nrc3162
- Kraus J.M., Verlinde C.L.M.J., Karimi M. et al. Rational modification of a candidate cancer drug for use against chagas disease // J. Med. Chemistry. 2009. V. 6. P. 1639–1647. https://doi.org/10.1021/jm801313t
- Lehoux M., D’Abramo C.M., Archambault J. Molecular mechanisms of human papillomavirus-induced carcinogenesis // Publ. Health Genomics. 2009. V. 5–6. P. 268–280. https://doi.org/10.1159/000214918
- Alsaab H.O., Sau S., Alzhrani R. et al. PD-1 and PD-L1 checkpoint signaling inhibition for cancer immunotherapy: mechanism, combinations, and clinical outcome // Frontiers in Pharmacology. 2017. V. 8. https://doi.org/10.3389/fphar.2017.00561
- Feng M., Jiang W., Kim B.Y.S. et al. Phagocytosis checkpoints as new targets for cancer immunotherapy // Nat. Rev. Cancer. 2019. V. 10. P. 568–586. https://doi.org/10.1038/s41568-019-0183-z
- Healy C.M., Moran G.P. The microbiome and oral cancer: More questions than answers // Oral Oncology. 2019. V. 89. P. 30–33. https://doi.org/10.1016/j.oraloncology.2018.12.003
- Yang C.-Y., Yeh Y.-M., Yu H.-Y. et al. Oral microbiota community dynamics associated with oral squamous cell carcinoma staging // Frontiers in Microbiology. 2018. V. 9. https://doi.org/10.3389/fmicb.2018.00862
- Avila M., Ojcius D.M., Yilmaz O. The oral microbiota: Living with a permanent guest // DNA and Cell Biology. 2009. V. 8. P. 405–411. https://doi.org/10.1089/dna.2009.0874
- Guerrero-Preston R., Godoy-Vitorino F., Jedlicka A. et al. 16S rRNA amplicon sequencing identifies microbiota associated with oral cancer, human papilloma virus infection and surgical treatment // Oncotarget. 2016. V. 32. P. 51320–51334. https://doi.org/10.18632/oncotarget.9710
- Sagar S., Esau L., Holtermann K. et al. Induction of apoptosis in cancer cell lines by the Red Sea brine pool bacterial extracts // BMC Complementary and Alternative Medicine. 2013. P. 344. https://doi.org/10.1186/1472-6882-13-344
Supplementary files







