Характеристика нового гена монодегидроаскорбатредуктазы у кукурузы (Zea mays L.) и его роль в ответе на стрессы
- Authors: Филюшин М.А.1, Архестова Д.Х.1,2, Кочиева Е.З.1, Щенникова А.В.1
-
Affiliations:
- Федеральный исследовательский центр “Фундаментальные основы биотехнологии” Российской академии наук
- Федеральный научный центр “Кабардино-Балкарский научный центр Российской академии наук”
- Issue: Vol 71, No 1 (2024)
- Pages: 34-44
- Section: ЭКСПЕРИМЕНТАЛЬНЫЕ СТАТЬИ
- URL: https://ogarev-online.ru/0015-3303/article/view/262203
- DOI: https://doi.org/10.31857/S0015330324010067
- EDN: https://elibrary.ru/NWCVVE
- ID: 262203
Cite item
Full Text
Abstract
Растения кукурузы Zea mays L. чувствительны ко многим стрессовым факторам, вызывающим избыточное образование активных форм кислорода, механизм нивелирования воздействия которых на организм включает фермент монодегидроаскорбатредуктазу (MDHAR; EC 1.6.5.4), катализирующий восстановление монодегидроаскорбиновой кислоты до аскорбата. В геноме кукурузы известно четыре гена ZmMDHAR1–ZmMDHAR4, различающихся внутриклеточной локализацией кодируемых белков MDHAR. В данной работе был идентифицирован новый ген семейства – ZmMDHAR5 (Zm00001d017786; LOC100193942), кодирующий близкий структурный гомолог пероксисомального ZmMDHAR3. Сделано предположение, что ZmMDHAR5 может иметь функции, близкие к хлоропласт-митохондриальным MDHAR. Дифференциальная экспрессия генов ZmMDHAR1–ZmMDHAR5 в проростках кукурузы в ответ на различные стрессовые факторы позволила также предположить важное участие ZmMDHAR4 и ZmMDHAR5 в ответе на экзогенную абсцизовую кислоту, низкие температуры и обезвоживание; ZmMDHAR1 и ZmMDHAR3 – на солевой стресс; ZmMDHAR2 – на избыток соли и дефицит воды.
Full Text
ВВЕДЕНИЕ
Метаболизм кислорода у аэробных организмов, в том числе у растений, приводит к образованию активных форм кислорода (АФК), избыток которых индуцирует повреждение, нарушение функций и гибель клеток за счет окисления нуклеиновых кислот, липидов, белков и полисахаридов [1]. У растений способность нивелировать эффекты АФК считается одним из наиболее важных факторов, определяющих устойчивость к различным стрессам, и первая линия защиты представлена антиоксидантами. Механизмы устранения эффектов АФК включают ферменты (например, супероксиддисмутазы, пероксидазы, глутатион-S-трансферазы, аскорбатпероксидазы и пр.), а также неферментные компоненты, такие как алкалоиды, флавоноиды, каротиноиды и др. Важнейшим компонентом антиоксидантной системы растения считается L-аскорбиновая кислота (АК, витамин С), которая связывается с АФК (супероксидом кислорода, перекисью водорода и радикалом токоферола), восстанавливая их [2, 3]. Под действием аскорбатпероксидаз и аскорбатоксидаз образуется промежуточная окисленная форма АК – L-монодегидроаскорбиновая кислота (MDHA), которая затем может перейти в другую окисленную форму – L-дегидроаскорбиновую кислоту (DHA) [3]. Восстановление MDHA и DHA до аскорбата катализируется ферментами монодегидроаскорбатредуктазой (MDHAR; EC 1.6.5.4) и дегидроаскорбатредуктазой (DHAR; EC 1.8.5.1) соответственно [3].
Монодегидроаскорбатредуктазы различаются по локализации в хлоропластах, митохондриях, пероксисомах и цитозоле, и кодирующие их гены идентифицированы и описаны у многих видов растений [4–6]. Различные абиотические и биотические стрессы оказывают существенное влияние на уровни транскрипции генов MDHAR и активность кодируемых ферментов [1, 4, 7–10]. Например, в ответ на солевой стресс у лука репчатого (Allium cepa L.) выявлено увеличение активности MDHAR в симпласте корня и листа [11]. В ответ на заражение грибным патогеном Puccinia striiformis в растениях пшеницы (Triticum aestivum L.) растет экспрессия гена TaMDHAR4 [7]. Сверхэкспрессия гена MDHAR томата (Solanum lycopersicum L.) и мангрового дерева (Acanthus ebracteatus) повышает устойчивость к солевому стрессу у табака (Nicotiana) [12] и риса (Oryza sativa L.) [13] соответственно.
В геноме кукурузы (Zea mays L.) идентифицированы гены основных ферментов путей биосинтеза и рециклинга АК, в том числе четыре гена, кодирующие монодегидроаскорбатредуктазы различной клеточной локализации: ZmMDHAR1 (GRMZM2G084881), ZmMDHAR2 (GRMZM2G134708), ZmMDHAR3 (GRMZM2G320307) и ZmMDHAR4 (GRMZM5G828229) [14–17]. Показано, что белки MDHAR и DHAR вовлечены в поддержание количества АК в эндосперме зерна кукурузы в процессе созревания [15]. Кроме того, после заражения зерна грибами Fusarium proliferatum, F. subglutinans и Aspergillus flavus наблюдается значительное снижение ферментной активности MDHAR [8].
В данной работе был идентифицирован новый ген монодегидроаскорбатредуктазы кукурузы – Zm00001d017786 (LOC100193942), являющийся гомологом гена ZmMDHAR3. Данный ген, ZmMDHAR5, был охарактеризован в сравнении с известными членами семейства ZmMDHAR, в том числе по ответу на экзогенное воздействие абсцизовой кислоты (АБК) и абиотические стрессовые факторы (низкую положительную температуру, водный дефицит и избыток соли) в листьях проростков кукурузы.
МАТЕРИАЛЫ И МЕТОДЫ
Идентификация и структурная характеристика генов MDHARs. Поиск последовательностей генов монодегидроаскорбатредуктаз проводили в геноме кукурузы Z. mays (сорт B73) (сборка GCF_902167145.1). В качестве референсных последовательностей использовали мРНК генов семейства MDHAR Arabidopsis thaliana L. AtMDHAR1 (AT3G52880.1), AtMDHAR2 (AT5G03630), AtMDHAR3 (AT3G09940), AtMDHAR4 (AT3G27820), AtMDHAR6 (AT1G63940).
Выравнивание и структурно-филогенетический анализ нуклеотидных и белковых последовательностей проводили в программе MEGA 7.0 (https://www.megasoftware.net/). Для характеристики экзон-интронной структуры генов использовали данные NCBI (https://www.ncbi.nlm.nih.gov/gene/). Консервативные домены и мотивы белков определяли с помощью программ NCBI-CDD (http://www.ncbi.nlm.nih.gov/Structure/cdd/wrpsb.cgi) и MEME 5.1.1 (http://meme-suite.org/tools/meme) в сопоставлении с литературными данными. Поиск трансмембранных спиралей, транспортных и сигнальных пептидов и доменов связывания с кофакторами проводили на серверах TMHMM server 2.0 (https://services.healthtech.dtu.dk/services/TMHMM-2.0/), TargetP-2.0 (https://services.healthtech.dtu.dk/services/TargetP-2.0/) и Cofactory-1.0 (https://services.healthtech.dtu.dk/service.php?Cofactory-1.0) соответственно. Молекулярный вес и изоэлектрическую точку (pI) белков рассчитывали с помощью ExPASy (https://web.expasy.org/protparam/), внутриклеточную локализацию предсказывали с помощью WoLF PSORT (https://wolfpsort.hgc.jp/).
Растительный материал, воздействие стрессовых факторов. В работе были использованы растения кукурузы сорта B73 (семена предоставлены Всероссийским институтом генетических ресурсов растений им. Н.И. Вавилова). Растения выращивали в условиях экспериментальной установки искусственного климата (ЭУИК, ФИЦ Биотехнологии РАН; день/ночь – 16/8 ч, 22/16°С; освещенность 190 мкМ/(м2 с)) в течение 30 дней до стадии 3–4 листьев.
Полученные растения использовали для анализа реакции на стресс. Обработку холодом проводили при температуре 3°С в климатической камере (остальные условия выращивания прежние; контроль – необработанные растения). Воздействие АБК осуществляли опрыскиванием опытных растений водным 100 мкМ раствором АБК согласно [18, 19] (контроль – растения, опрысканные водой). Для анализа влияния водного дефицита и избытка соли опытные и контрольные растения извлекали из почвы, корни отмывали дистиллированной водой и переносили на жидкие МС-среды, содержащие (в случае опытных растений) 10% полиэтиленгликоля (ПЭГ-6000; дефицит воды) или 250 мМ NaCl (избыток соли) соответственно.
Листья собирали через 6 и 24 ч после каждой обработки (контроль и опыт) и замораживали (–80°С) до дальнейшего анализа. Опыты проводили в двух биологических и трех технических повторах. Собранный растительный материал измельчали растиранием в жидком азоте и использовали для выделения суммарной РНК с последующей очисткой от примесей ДНК (наборы RNeasy Plant Mini Kit и RNase free DNasy set; “QIAGEN”, Германия). На основе полученных препаратов РНК синтезировали кДНК (набор GoScriptтм Reverse Transcription System, “Promega”, США). Концентрации РНК и кДНК определяли количественно с помощью флуориметрии (Qubit Fluorometer, “Thermo Fisher Scientific”, США).
Определение профиля экспрессии генов MDHAR. Профиль экспрессии генов семейства MDHAR определяли методом количественной ПЦР в реальном времени (ПЦР-РВ). Для этого на основе идентифицированных кодирующих последовательностей генов MDHAR были разработаны специфичные праймеры (Дополнительные материалы, табл. 1). Относительный уровень экспрессии исследуемых генов MDHAR оценивали, используя референсный ген polyubiquitin (GRMZM2G419891). Для ПЦР-РВ использовали 3 нг кДНК, набор “Реакционная смесь для проведения ПЦР-РВ в присутствии SYBR GreenI и ROX” (ООО “Синтол”, Россия) и термоциклер CFX96 Real-Time PCR Detection System (“Bio-Rad Laboratories”, США). Реакции проводили в двух биологических и трех технических повторах в следующих условиях: 95°C – 5 мин.; 40 циклов (95°C – 15 с, 62°C – 50 с). Для визуализации данных и статистической обработки результатов использовали программу GraphPad Prism v. 8 (https://www.graphpad.com).
РЕЗУЛЬТАТЫ
Ранее в геноме кукурузы было идентифицировано четыре гена монодегидроаскорбатредуктаз, локализованные на хромосомах 2, 4, 5 и 10 [14]. В результате поиска в геноме кукурузы B73 (GCF_902167145.1) на хромосоме 5 был найден новый, не охарактеризованный ген семейства MDHAR – Zm00001d017786 (LOC100193942), получивший название ZmMDHAR5 (табл. 1). Ген ZmMDHAR5 размером 2437 п.н. включает 7 экзонов, составляющих 1506 нуклеотидов кодирующей последовательности, что соответствует белку длиной 501 а.о. Ближайшим гомологом ZmMDHAR5 является белок ZmMDHAR3 (идентичность последовательностей 66%), тогда как степень идентичности с остальными белками семейства ZmMDHAR составила 51% (ZmMDHAR1), 53% (ZmMDHAR2) и 43% (ZmMDHAR4).
Было обнаружено, что ген ZmMDHAR5 локализован в непосредственной близости от гена ZmMDHAR3, и расстояние от последнего экзона ZmMDHAR3 до первого экзона ZmMDHAR5 составляет 849 п.н. (в геноме сорта B73). Структура фрагмента хромосомы 5, включающего оба гена и спейсер между ними, была проанализирована в геномах 35 генотипов кукурузы, включая 33 образца Z. mays ssp. mays, а также образцы дикой кукурузы (Z. mays ssp. mexicana и Z. mays ssp. parviglumis), доступные в NCBI. В результате, исходя из структуры анализируемого фрагмента, образцы были разделены на четыре группы (табл. 2, рис. 1). Вариант 1, куда вошел сорт B73, оказался наиболее часто встречающимся (15 образцов) и соответствовал наименьшей длине фрагмента и межгенного спейсера. Вариант 2, где фрагмент был почти в два раза длиннее варианта 1 за счет увеличения (в ~7.5 раз) интрона 1 гена ZmMDHAR3, был найден у двух образцов. Вариант 3 (10 образцов) превышал вариант 1 в ~3.5 раза в связи с удлинением межгенного спейсера (в ~19 раз). Вариант 4 (8 образцов) был еще протяженнее варианта 1 (в ~4 раза) вследствие увеличения последнего интрона ZmMDHAR3 и межгенного спейсера (табл. 2, рис. 1).
Аминокислотная последовательность ZmMDHAR5 содержала, как и остальные белки ZmMDHAR, каталитический домен Pyr_redox_2 (pfam07992) (рис. 2), специфичный для семейства пиридиннуклеотиддисульфидоксидоредуктаз и включающий сайты связывания с кофакторами FAD/NAD(P)H [9]. Анализ последовательностей белков ZmMDHAR в программе Cofactory-1.0 идентифицировал по два сайта связывания с кофакторами FAD/NAD(P)H у каждого из пяти белков (рис. 2). При этом оба сайта содержали консенсус GxGxxG/GxGxxxG (рис. 2), характерный для FAD/NAD(P)H-связывающих доменов [20].
Таблица 1. Структурная характеристика семейства ZmMDHAR кукурузы (сорт B73)
Ген* | NCBI Gene ID | Локализация в геноме | Ген, п.н. | Количество экзонов | кДНК, нукл | Белок, а.о. | MW, kDa | pI |
ZmMDHAR1 | LOC100501585/ GRMZM2G084881 | chr2: 170092027..170096426 | 4400 | 10 | 1308 | 435 | 46.7 | 5.45 |
ZmMDHAR2 | LOC100382120/ GRMZM2G134708 | chr4: 55570443..55574412 | 3970 | 9 | 1302 | 433 | 46.5 | 5.60 |
ZmMDHAR3 | LOC100279805/ GRMZM2G320307 | chr5: 209360354..209364879 | 4526 | 7 | 1437 | 478 | 51.9 | 8.54 |
ZmMDHAR4 | LOC100272772/ GRMZM5G828229 | chr10: 83203457..83207657 | 4201 | 17 | 1500 | 499 | 53.8 | 8.66 |
ZmMDHAR5 | LOC100193942/ Zm00001d017786 | chr5: 209357068..209359504 | 2437 | 7 | 1506 | 501 | 53.7 | 7.66 |
Примечание: * – названия генов ZmMDHAR1–ZmMDHAR4 даны в соответствии с [14].
Таблица 2. Размеры последовательностей генов ZmMDHAR3, ZmMDHAR5 и спейсера между ними в геноме 35 образцов кукурузы из базы данных NCBI
Вариант 1 | Вариант 2 | Вариант 3 | Вариант 4 | |
Образцы кукурузы (NCBI) | B73, PH207, B104, Il14H, F7, EP1, OH7B, RP125, Mo18W, K0326Y, PHJ40, Mo17, B84, W22, ssp. mexicana | NC358, CIMBL55 | CML247, KI3, OH43, TZI8, DK105, PE0075, Ia453-sh2, A188, CML277, Zm00056a | CML333, Ky21, CML69, LH145, CML228, CML103, CML52, ssp. parviglumis |
Фрагмент хромосомы ZmMDHAR3–ZmMDHAR5, п.н. | 7772–8104 | 14511–14514 | 26552–26582 | 32072–32375 |
Ген ZmMDHAR3, п.н. | 4473–4526 | 11067–11071 | 4527–4528 | 18208–18512 |
Межгенный спейсер, п.н. | 849–1195 | 993 | 19589–19616 | 11419–11437 |
Ген ZmMDHAR5, п.н. | 2351–2466 | 2450–2451 | 2436–2438 | 2430–2437 |
Рис. 1. Варианты (1–4) фрагмента ZmMDHAR3–ZmMDHAR5 на хромосоме 5 в геноме 35 образцов кукурузы, включая экзон-интронную структуру генов ZmMDHAR3 (экзоны обозначены синими блоками) и ZmMDHAR5 (экзоны обозначены розовыми блоками); красной линией обозначен межгенный спейсер.
С целью определения внутриклеточной локализации белков ZmMDHAR был проведен анализ возможного присутствия в их последовательности трансмембранных α-спиралей, митохондриального и хлоропластного транспортных пептидов или мотивов, характерных для специфичной локализации монодегидроаскорбатредуктаз. В результате было предсказано, что ZmMDHAR4 содержит на N-конце митохондриальный транспортный пептид (1–49 а.о.; вероятность 0.81), однако вероятность присутствия хлоропластного транспортного пептида очень низка (0.18). Белки ZmMDHAR3 и ZmMDHAR5 могут формировать две трансмембранные спирали в положениях 5-24/450-472 а.о. и 5-24/467-489 а.о. соответственно. На С-конце ZmMDHAR3 был обнаружен консервативный мотив WYGRKRRRW, характерный для пероксисомальных монодегидроаскорбатредуктаз [9]. Удлиненный вариант данного мотива (WYGWKAPYLAKRHF) присутствует также на С-конце ZmMDHAR5, однако не содержит при этом RK-обогащенного консенсуса (рис. 2). Ближайшие гомологи ZmMDHAR3 и ZmMDHAR5 – белки риса OsMDHAR2 и OsMDHAR1 соответственно, достоверно формируют только одну (С-терминальную) трансмембранную α-спираль и WYG-мотивы, сходные с мотивами своих ближайших гомологов.
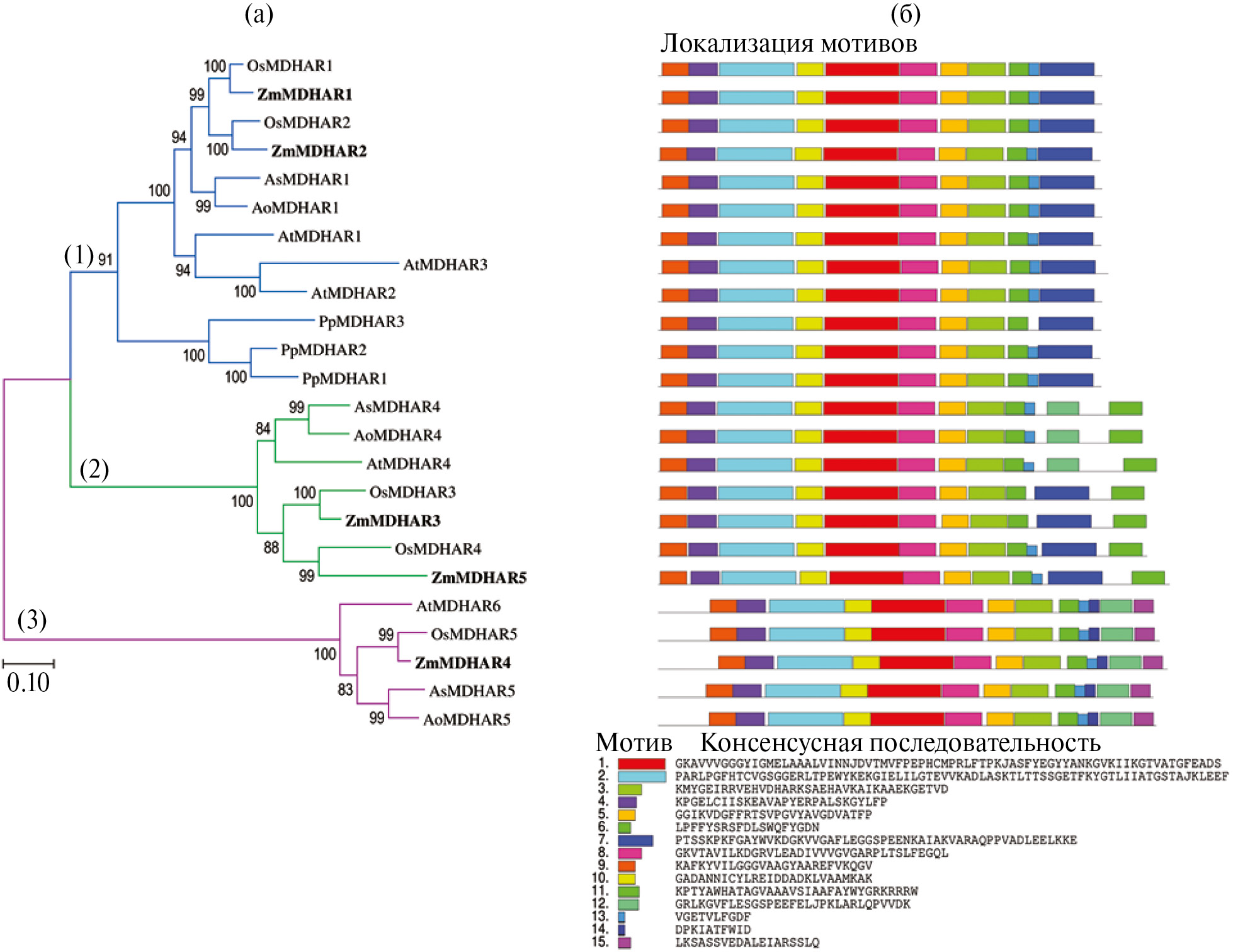
На основе сравнительного анализа аминокислотных последовательностей MDHAR кукурузы, риса (O. sativa), спаржи (Asparagus officinalis), чеснока (Allium sativum L.) и модельного двудольного вида (A. thaliana) была построена дендрограмма (рис. 3). Согласно полученным данным, белки ZmMDHAR кластеризуются с соответствующими ортологами с четким разделением на клады (1), (2) и (3), которые объединяют цитозольные, пероксисомальные и хлоропластные/митохондриальные MDHAR соответственно (рис. 3а). Белок ZmMDHAR5 ожидаемо вошел в кладу (2) вместе со своим ближайшим гомологом ZmMDHAR3 (рис. 3а).
Рис. 2. Выравнивание последовательностей белков семейства ZmMDHAR. Домен Pyr_redox_2 (pfam07992) подчеркнут красным. Черными рамками выделены сайты связывания с кофакторами FAD/NAD(P)H. Синим подчеркнут консенсус GxGxxG/GxGxxxG.
Рис. 3. а – Филогенетическое дерево на основе последовательностей белков MDHARs риса O. sativa (OsMDHAR1 (NP_001404045.1), OsMDHAR2 (NP_001403773.1), OsMDHAR3 (XP_015611766.1), OsMDHAR4 (NP_001390619.1), OsMDHAR5 (XP_015649952.1)), спаржи As. officinalis (AoMDHAR1 (XP_020260315.1), AoMDHAR4 (XP_020251572.1), AoMDHAR5 (XP_020241046.1)), чеснока A. sativum (AsMDHAR1 (Asa7G02482.1), AsMDHAR4 (Asa0G05211.1), AsMDHAR5 (Asa5G00445.1)), A. thaliana (AtMDHAR1 (At3g52880, NP_190856), AtMDHAR2 (At5g03630, NP_568125.1), AtMDHAR3 (At3g09940, NP_566361.1), AtMDHAR4 (At3g27820, NP_189420.1), AtMDHAR6 (At1g63940, NP_849839.1)) и P. patens (PpMDHAR1 (ABA47446.1), PpMDHAR2 (ABA47447.1) и PpMDHAR3 (ABA47448.1)). Дендрограмма построена с помощью программы MEGA 7.0 (метод Maximum Likelihood, 1000 бутстреп-реплик). б – Идентифицированные с помощью MEME 5.1.1 консервативные мотивы в белках MDHAR.
Результаты анализа тех же аминокислотных последовательностей в программе MEME 5.1.1 подтвердили разделение белков MDHAR на дендрограмме. Всего было идентифицировано 15 консервативных мотивов, состав и расположение которых было специфичным в каждой из трех клад (рис. 3б). Десять мотивов (в порядке 9-4-2-10-1-8-5-3-6-13 от N- к С-концу) были общими (за редким исключением) для всех типов монодегидроаскорбатредуктаз. Мотив 7 специфично присутствовал у всех цитозольных белков клады (1), а также у пероксисомальных MDHAR клады (2), относящихся к образцам семейства Злаковые (рис. 3б). Белки другой части клады (2) и пластидные MDHAR клады (3) отличались от остальных наличием мотива 12 (рис. 3б). С-концевые мотивы 14 и 15 были обнаружены только у белков клады (3) (рис. 3б). Наконец, С-концевой мотив 11 оказался специфичным для пероксисомальных MDHAR клады (2) (рис. 3б) и включал в себя консенсус WYGRKRRRW/WYGWKAPYLAKRHF, специфичный для данного типа монодегидроаскорбатредуктаз [9].
С целью определить, участвуют ли гены ZmMDHAR в ответе на стрессы, нами было исследовано изменение уровней транскрипции данных генов в листьях проростков кукурузы при воздействии экзогенной АБК, а также в ответ на стрессы (холод, избыток соли и водный дефицит) (рис. 4). В результате было показано, что экспрессия гена ZmMDHAR1 снижается в ответ на АБК, холод и обезвоживание, тогда как при избытке соли уровень транскриптов ZmMDHAR1 сначала растет (в 1.7 раза через 6 ч воздействия), но затем (через 24 ч) падает почти до контрольного значения.
В сравнении с контролем, уровень транскриптов гена ZmMDHAR2 возрастал в ответ на солевой стресс (в 3.2 раза через 6 ч и в 5.7 раз через 24 ч) и водный дефицит (в 1.8 и 3.9 раз через 6 и 24 ч соответственно) (рис. 4). При воздействии АБК экспрессия ZmMDHAR2 сначала усиливалась в 1.1 раза (6 ч), а через 24 ч ослабевала в 2.4 раза (рис. 4).
Экспрессия гена ZmMDHAR3 в ответ на АБК и водный дефицит последовательно (6–24 ч) снижалась, тогда как холодовое воздействие привело сначала (6 ч) к падению уровня транскриптов в 2.1 раза, а затем (24 ч) – к его восстановлению до уровня контроля. В ответ на солевой стресс экспрессия ZmMDHAR3 повышалась в 1.5 раза (6 ч), а через 24 ч снижалась в 1.5 раза по отношению к контролю (рис. 4).
Экспрессия гена ZmMDHAR4 через 6 ч в ответ на АБК, избыток соли и обезвоживание поднималась в 1.4, 1.8 и 1.3 раза соответственно , а через 24 ч снижалась до уровня ниже контрольного. В ответ на холод количество мРНК ZmMDHAR4 сначала уменьшалось (6 ч), а затем (24 ч) увеличивалось в 3 раза в сравнении с контролем (рис. 4).
Экспрессия гена ZmMDHAR5 в ответ на АБК и холод снижалась в 1.2 раза через 6 ч и поднималась в 5.3 раза через 24 ч. При солевом стрессе происходило последовательное уменьшение уровня транскриптов гена (6–24 ч), тогда как в условиях водного дефицита наблюдался первоначальный (6 ч) рост уровня транскриптов в 2.4 раза с последующим (24 ч) его падением в 1.8 раза в сравнении с контролем (рис. 4).
Таким образом, все пять генов ZmMDHAR характеризовались индивидуальным экспрессионным ответом на стрессовые факторы, в том числе и гены, относящиеся к одной кладе. К примеру, ZmMDHAR1 и ZmMDHAR2 клады (1) сходным образом реагировали только на холод, тогда как ответ генов ZmMDHAR3 и ZmMDHAR5 клады (2) был строго ген-специфичным. Наибольший рост уровня транскриптов отмечался для ZmMDHAR2 в ответ на соль и водный дефицит, ZmMDHAR4 – в ответ на холод и ZmMDHAR5 – в ответ на холод и обезвоживание.
ОБСУЖДЕНИЕ
Кукуруза (Zea mays ssp. mays, Poaceae) как однолетняя травянистая яровая злаковая культура с высокой экономической ценностью представляет собой результат доместикации дикорастущего предка (теосинте Zea mays ssp. parviglumis) в центральной долине реки Бальсас на юго-западе Мексики (субтропики) около 9000 лет назад [21]. Климат в центре происхождения способствовал высокой чувствительности кукурузы к основным стрессам, с которыми данная культура сталкивалась и продолжает сталкиваться при распространении по миру.
Современная кукуруза в значительной степени чувствительна к холоду [22], засухе [23], избытку соли [24] и грибным инфекциям [25], которые, провоцируя окислительный стресс, значительно снижают урожайность культуры. При этом изменяется экспрессия генов метаболизма аскорбата, в том числе генов MDHAR, и активность кодируемых ими ферментов, включая монодегидроаскорбатредуктазы. Так, избыток соли вызывает деструктивные изменения в хлоропластах кукурузы за счет светозависимого окислительного стресса, что сопровождается ростом ферментной активности MDHAR [24]. К водному дефициту кукуруза особенно восприимчива на стадии всходов, при этом ферментная активность MDHAR в условиях стресса снижается [23]. Повышенная чувствительность кукурузы к холоду наблюдается во время прорастания семян и фазы всходов, когда нарушается проницаемость клеточных мембран и происходит, в числе прочего, накопление высоких уровней АФК в растительных клетках [22]. Восприимчивость кукурузы к грибным патогенам продемонстрирована на примере инфекций Fusarium sp. [25]. Заражение растения грибами способствует накоплению в тканях микотоксинов, в ответ на которые изменяется ферментная активность MDHAR [8, 26, 27]. Важность для кукурузы восстановленных форм аскорбата как антиоксидантов подчеркивается тем, что даже при воздействии гербицида никосульфурона, используемого для борьбы с сорняками на кукурузных полях, растут уровни транскриптов MDHAR [28].
К настоящему времени в геноме кукурузы аннотировано четыре гена ZmMDHAR1–ZmMDHAR4, кодирующие монодегидроаскорбатредуктазы [14, 16]. В данной работе нами был идентифицирован пятый ген семейства – Zm00001d017786 (LOC100193942), локализованный на хромосоме 5 в тандемном кластере с известным геном ZmMDHAR3. Ген получил название ZmMDHAR5 и был охарактеризован нами в сравнении с другими генами семейства (ZmMDHAR1–ZmMDHAR4).
Тандемное расположение генов ZmMDHAR3 и ZmMDHAR5, высокий уровень гомологии аминокислотных последовательностей кодируемых ими белков (66%), а также совместная кластеризация на дендрограмме (рис. 3а) позволяет предполагать, что данные гены произошли в результате тандемной дупликации и ZmMDHAR5 может выполнять сходные с ZmMDHAR3 функции. О функции ZmMDHAR3 известно немного. Уровень экспрессии гена повышается в ответ на атаку двух видов тли (Rhopalosiphum padi L., Sitobion avenae F.) [16], что допускает участие ZmMDHAR5 в реакции на биотические стрессовые факторы.
Среди ближайших гомологов ZmMDHAR5 также отмечены два гена O. sativa – OsMDHAR1 и OsMDHAR2 (рис. 3а), последний из которых детально охарактеризован в работе [19] под названием OsMDHAR4 (далее по тексту OsMDHAR2). Транскрипты гена OsMDHAR2 присутствуют во всех органах (с максимумом в листе), и их уровень изменяется в разной степени в ответ на воздействие экстремальных температур, засухи, избытка соли, H2O2 и АБК [19]. Мутация osmdhar2 способствует закрытию устьиц, накоплению перекиси водорода и повышению устойчивости растений риса к тепловому стрессу; сверхэкспрессия OsMDHAR2 ожидаемо оказывает противоположный эффект [19].
Клада (2), куда входит кластер белков ZmMDHAR3, ZmMDHAR5, OsMDHAR1 и OsMDHAR2 (рис. 3а), объединяет пероксисомальные ферменты, если исходить из известной локализации кладообразующего MDHAR4 A. thaliana [29]. Однако белок OsMDHAR2 локализуется в хлоропластах, согласно результатам анализа локализации OsMDHAR2, сшитого с последовательностью желтого флуоресцентного белка (YFP), при транзиентной экспрессии в эпидермальных клетках Nicotiana benthamiana L. [19].
Подтверждением пероксисомальной локализации ZmMDHAR3 и ZmMDHAR5 может служить формирование ими двух трансмембранных α-спиралей, характерных для пероксисомальных MDHAR. Интересно, что их гомологи OsMDHAR1 и OsMDHAR2 с высокой достоверностью формируют только С-терминальную α-спираль, в то время как образование второй, N-терминальной α-спирали имеет низкую достоверность. Другой отличительный признак пероксисомальных MDHAR, консенсус R(K/R)RRR [29], присутствует на С-конце последовательностей ZmMDHAR3 и OsMDHAR2, однако отсутствует у ZmMDHAR5 и OsMDHAR1. Поэтому, несмотря на значимость RK-богатых последовательностей для экспорта белка в клеточные компартменты [30, 31], связь консенсуса R(K/R)RRR с транспортом MDHAR в пероксисомы является спорной. Показанная хлоропластная локализация OsMDHAR2 [19] сочетается с отсутствием у него хлоропластного транспортного пептида, которого нет и у остальных трех белков.
Исходя из вышесказанного, в том числе противоречивых структурных и литературных данных, можно предположить, что ген ZmMDHAR5 экспрессируется во всех органах растения с максимумом в листе; продукт гена – фермент ZmMDHAR5, участвует в ответах на стрессовые факторы, как биотические, так и абиотические, при этом его локализация внутри клетки требует дополнительных исследований.
Считается, что самое древнее происхождение среди белков семейства MDHAR имеют цитозольные ферменты (клада (1) на рис. 3а), так как все PpMDHAR мха Physcomitrella patens гомологичны (включая экзон-интронную структуру генов PpMDHAR) цитозольным MDHAR высших растений и лишены N-/C-концевых сигналов локализации белков MDHAR в органеллах [32]. Участие генов PpMDHAR в стрессовых ответах предполагает связь адаптационной эволюции наземных растений с эволюцией цитозольных MDHAR, которые стали предшественниками мембран-связываемых пероксисомальных и затем хлоропласт-митохондриальных MDHAR [32]. Таким образом, гены ZmMDHAR3 и ZmMDHAR5 могут иметь недавнее происхождение относительно ZmMDHAR1 и ZmMDHAR2, и предшествовать появлению ZmMDHAR4.
Структурные особенности белка ZmMDHAR5, вхождение в кладу (2) (рис. 3а) и гомология с OsMDHAR2 позволяют допустить как пероксисомальную, так и хлоропластную локализацию ZmMDHAR5 как возможной переходной формы между пероксисомальными и хлоропласт-митохондриальными MDHAR кукурузы. Подобный статус, к примеру, имеет белок A. thaliana AtMDHAR1, входящий в кладу (1) цитозольных MDHAR (рис. 3а), однако по локализации относящийся скорее к пероксисомальным белкам [29] и являющийся возможной переходной формой между цитозольными и пероксисомальными MDHAR.
Учитывая изменения ферментной активности MDHAR в ответ на абиотические и биотические стрессы у кукурузы [16, 23, 24, 26, 28], а также дифференциальную экспрессию генов ZmMDHAR1–ZmMDHAR4 в ответ на атаку тли [16], все гены ZmMDHAR, включая ZmMDHAR5, могут участвовать в стрессовом ответе. С целью проверки данного предположения был проведен анализ уровней транскриптов генов ZmMDHAR1–5 в листьях проростков кукурузы при опрыскивании водным раствором АБК, а также в ответ на абиотические стрессовые факторы (холод, избыток соли и водный дефицит). АБК была использована нами, поскольку данный фитогормон не только играет одну из доминирующих ролей в ответе на абиотические стрессы [22], но и участвует в ответе на биотические стрессы, оказывая разнонаправленное влияние на защитные реакции растения в зависимости от его взаимодействия с патогенами [33].
Показанный в результате индивидуальный для каждого из пяти генов ZmMDHAR ответ на стрессовые факторы (рис. 4), вероятно, связан со специфичностью/локализацией ZmMDHAR1–ZmMDHAR5 в сочетании с особенностями воздействия конкретного стресса на растительную клетку. Несмотря на структурную гомологию и, возможно, общее происхождение генов ZmMDHAR3 и ZmMDHAR5, их ответ на все четыре вида воздействия значительно различался (рис. 4), что может служить косвенной поддержкой предположения о переходном статусе ZmMDHAR5. В пользу этого говорит также сходство профиля изменения экспрессии гена ZmMDHAR5 с профилем гена ZmMDHAR4 (хлоропласт-митохондриальная клада, рис. 4) в условиях низкой температуры и водного дефицита, деструктивно влияющих на хлоропласты [22, 23].
Уникальность роли ZmMDHAR5 в нивелировании последствий как абиотических, так и биотических стрессов у кукурузы подчеркивается увеличением уровня его транскриптов через 24 ч после обработки АБК, в то время как экспрессия остальных ZmMDHAR резко снижалась (рис. 4). Более того, значительный (в 5.3 раза) рост экспрессии ZmMDHAR5 спустя сутки пребывания растения на холоде (рис. 4) говорит о важной роли гена в определении устойчивости кукурузы к низким температурам. Ранний (6 ч) высокий ответ ZmMDHAR5 на обработку ПЭГ (рис. 4) указывает на участие гена в регуляции устойчивости растения к нехватке воды на начальных этапах засушливого периода. Дифференциальная экспрессия генов ZmMDHAR1–ZmMDHAR4 в ответ на стрессы предполагает важность активации ZmMDHAR4 в условиях низкой температуры и избытка соли, а также ZmMDHAR2 при избытке соли и нехватке воды.
В целом, только при воздействии низкой температуры экспрессия всех пяти генов ZmMDHAR1–ZmMDHAR5 изменялась сходным образом – снижалась при раннем ответе и поднималась спустя сутки воздействия. Резкое снижение экспрессии относящихся к цитозольной группе генов ZmMDHAR1 и ZmMDHAR2, отмеченное при раннем (6 ч) ответе на холод (рис. 4), согласуется с подобной реакцией гомологичного им гена риса OsMDHAR3 (в статье ген назван OsMDHAR1) при витрификации побегов [34].
При влиянии других трех факторов наблюдалась значительная изменчивость реакции генов, в том числе во времени (рис. 4). Это может быть связано с типом воздействия фактора в случае каждого конкретного клеточного компартмента и, как следствие, с локализацией и функциональными особенностями рассматриваемых ферментов.
С учетом функции MDHAR, заключающейся в восстановлении MDHA до аскорбата [3], можно предположить, что ответное действие генов ZmMDHAR направлено на поддержание концентрации аскорбата как антиоксиданта на уровне, необходимом для устранения воздействия растущих при стрессе количеств АФК. При этом следует отметить, что аскорбат не является единственным и главным антиоксидантом. К примеру, при обезвоживании его количество в различных компартментах клетки поддерживается на постоянном уровне до очень поздних стадий засухи [35]. В то же время падает содержание другого важного антиоксиданта – глутатиона [35].
Более того, разные компартменты клетки могут быть по-разному вовлечены в поддержание аскорбата на нужном уровне. К примеру, витамин С в растении синтезируется в цитозоле, за исключением конечной стадии синтеза, которая осуществляется в межмембранном пространстве митохондрий, после чего аскорбат может транслоцироваться в цитозоль и хлоропласты [36].
Также необходимо учитывать, что MDHAR – это только один из группы ферментов синтеза-рециклинга аскорбата в растении [36]. Поэтому значительная изменчивость реакции генов ZmMDHAR на изучаемые факторы может свидетельствовать о различиях в степени их привлечения в совместную с другими ферментами деятельность по поддержанию нужного клетке количества аскорбата как в нормальных условиях, так и при стрессовых воздействиях.
Таким образом, в данной работе был идентифицирован новый ген семейства MDHAR – ZmMDHAR5, который кодирует гомолог пероксисомального фермента ZmMDHAR3, однако может иметь функции, близкие к хлоропласт-митохондриальным белкам MDHAR. Дифференциальная экспрессия генов ZmMDHAR1–ZmMDHAR5 в проростках кукурузы при различных стрессах предполагает важное участие ZmMDHAR5 и ZmMDHAR4 в ответе на АБК, холод и водный дефицит; ZmMDHAR1 и ZmMDHAR3 – в раннем ответе на солевой стресс; ZmMDHAR2 – в устойчивости кукурузы к избытку соли и нехватке воды.
Рис. 4. Дифференциальная экспрессия генов ZmMDHAR в ответ на обработку АБК (100 мкМ), холодовой стресс (+3°С), солевой стресс (NaCl, 250 мМ) и обезвоживание (10% ПЭГ-6000) в течение 6 и 24 ч. Необработанный контроль принят за 1.
Работа выполнена при финансовой поддержке гранта Российского научного фонда (№ 21-16-00008; Идентификация и характеристика нового гена ZmMDHAR5) и Федеральной научно-технической программы развития сельского хозяйства Российской Федерации (“Аграрная наука – шаг в будущее развитие АПК”; характеристика стрессового ответа генов ZmMDHAR1–ZmMDHAR4).
Настоящая статья не содержит каких-либо исследований с использованием в качестве объекта животных и людей.
Авторы заявляют об отсутствии конфликта интересов.
About the authors
М. А. Филюшин
Федеральный исследовательский центр “Фундаментальные основы биотехнологии” Российской академии наук
Author for correspondence.
Email: michel7753@mail.ru
Институт биоинженерии
Russian Federation, МоскваД. Х. Архестова
Федеральный исследовательский центр “Фундаментальные основы биотехнологии” Российской академии наук; Федеральный научный центр “Кабардино-Балкарский научный центр Российской академии наук”
Email: michel7753@mail.ru
Институт биоинженерии, Институт сельского хозяйства
Russian Federation, Москва; НальчикЕ. З. Кочиева
Федеральный исследовательский центр “Фундаментальные основы биотехнологии” Российской академии наук
Email: michel7753@mail.ru
Институт биоинженерии
Russian Federation, МоскваА. В. Щенникова
Федеральный исследовательский центр “Фундаментальные основы биотехнологии” Российской академии наук
Email: michel7753@mail.ru
Институт биоинженерии
Russian Federation, МоскваReferences
- Gill S.S., Tuteja N. Reactive oxygen species and antioxidant machinery in abiotic stress tolerance in crop plants // Plant Physiol. Biochem. 2010. V. 48. P. 909. https://doi.org/10.1016/j.plaphy.2010.08.016
- Mittler R. Oxidative stress, antioxidants and stress tolerance // Trends Plant Sci. 2002. V. 7. P. 405.
- Smirnoff N. Ascorbic acid metabolism and functions: A comparison of plants and mammals // Free Radic. Biol. Med. 2018. V. 22. P. 116. https://doi.org/10.1016/j.freeradbiomed.2018.03.033
- Leterrier M., Corpas F.J., Barroso J.B., Sandalio L.M., del Río L.A. Peroxisomal monodehydroascorbate reductase, genomic clone characterization and functional analysis under environmental stress conditions // Plant Physiol. 2005. V. 138. P. 2111. https://doi.org/10.1104/pp.105.066225
- Sano S., Tao S., Endo Y., Inaba T., Hossain M.A., Miyake C., Matsuo M., Aoki H., Asada K., Saito K. Purification and cDNA cloning of chloroplastic monodehydroascorbate reductase from spinach // Biosc. Biotechnol. Biochem. 2005. V. 69. P. 762.
- Zhou F., Zheng B., Wang F., Cao A., Xie S., Chen X., Schick J.A., Jin X., Li H. Genome-Wide Analysis of MDHAR gene family in four cotton species provides insights into fiber development via regulating AsA redox homeostasis // Plants. 2021. V. 10. Article 227. https://doi.org/10.3390/plants10020227
- Feng H., Liu W., Zhang Q., Wang X., Wang X., Duan X., Li F., Huang L., Kang Z. TaMDHAR4, a monodehydroascorbate reductase gene participates in the interactions between wheat and Puccinia striiformis f. sp. tritici // Plant Physiol. Biochem. 2014. V. 76. P. 7. https://doi.org/10.1016/j.plaphy.2013.12.015
- Lanubile A., Maschietto V., De Leonardis S., Battilani P., Paciolla C., Marocco A. Defense responses to mycotoxin-producing fungi Fusarium proliferatum, F. subglutinans, and Aspergillus flavus in kernels of susceptible and resistant maize genotypes // Mol. Plant Microbe Interact. 2015. V. 28. P. 546. https://doi.org/10.1094/MPMI-09-14-0269-R
- Negi B., Salvi P., Bhatt D., Majee M., Arora S. Molecular cloning, in-silico characterization and functional validation of monodehydroascorbate reductase gene in Eleusine coracana // PLoS ONE. 2017. V. 12. Article e0187793. https://doi.org/10.1371/journal.pone.0187793
- Zhang Y., Li Z., Peng Y., Wang X., Peng D., Li Y., He X., Zhang X., Ma X., Huang L., Yan Y. Clones of FeSOD, MDHAR, DHAR Genes from white clover and gene expression analysis of ROS-scavenging enzymes during abiotic stress and hormone treatments // Molecules. 2015. V. 20. P. 20939. https://doi.org/10.3390/molecules201119741
- García G., Clemente-Moreno M.J., Díaz-Vivancos P., García M., Hernández J.A. The apoplastic and symplastic antioxidant system in onion: response to long-term salt stress // Antioxidants. 2020. V. 12. Article 67. https://doi.org/10.3390/antiox9010067
- Qi Q., Yanyan D., Yuanlin L., Kunzhi L., Huini X., Xudong S. Overexpression of SlMDHAR in transgenic tobacco increased salt stress tolerance involving S-nitrosylation regulation // Plant Sci. 2020. V. 299. Article 110609. https://doi.org/10.1016/j.plantsci.2020.110609
- Sultana S., Khew C.Y., Morshed M.M., Namasivayam P., Napis S., Ho C.L. Overexpression of monodehydroascorbate reductase from a mangrove plant (AeMDHAR) confers salt tolerance on rice // J. Plant Physiol. 2012. V. 169. P. 311. https://doi.org/10.1016/j.jplph.2011.09.004
- Liu Y.J., Yuan Y., Liu Y.Y., Liu Y., Fu J.J., Zheng J., Wang G.Y. Gene families of maize glutathione-ascorbate redox cycle respond differently to abiotic stresses // J. Plant Physiol. 2012. V. 169. P. 183. https://doi.org/10.1016/j.jplph.2011.08.018
- Sanahuja G., Farré G., Bassie L., Zhu C., Christou P., Capell T. Ascorbic acid synthesis and metabolism in maize are subject to complex and genotype-dependent feedback regulation during endosperm development // Biotechnol. J. 2013. V. 8. P. 1221. https://doi.org/10.1002/biot.201300064
- Sytykiewicz H. Expression patterns of genes involved in ascorbate-glutathione cycle in aphid-infested maize (Zea mays L.) seedlings // Int. J. Mol. Sci. 2016. V. 17. Article 268. https://doi.org/10.3390/ijms17030268
- Hu X., Liu J., Li W., Wen T., Li T., Guo X., Liu R.H. Biosynthesis and accumulation of multi-vitamins in black sweet corn (Zea mays L.) during kernel development // J. Sci. Food Agric. 2020. V. 100. P. 5230. https://doi.org/10.1002/jsfa.10573
- Filyushin M.A., Kochieva E.Z., Shchennikova A.V. ZmDREB2.9 gene in maize (Zea mays L.): genome-wide identification, characterization, expression, and stress response // Plants. 2022. V. 11. P.3060. https://doi.org/10.3390/plants11223060
- Liu J., Sun X., Xu F., Zhang Y., Zhang Q., Miao R., Zhang J., Liang J., Xu W. Suppression of OsMDHAR4 enhances heat tolerance by mediating H2O2-induced stomatal closure in rice plants // Rice. 2018. V. 11. Article 38. https://doi.org/10.1186/s12284-018-0230-5
- Yoon H.S., Lee H., Lee I.A., Kim K.Y., Jo J. Molecular cloning of the monodehydroascorbate reductase gene from Brassica campestris and analysis of its mRNA level in response to oxidative stress // Biochim. Biophys. Acta. 2004. V. 1658. P. 181. https://doi.org/10.1016/j.bbabio.2004.05.013
- Chen Q., Li W., Tan L., Tian F. Harnessing knowledge from maize and rice domestication for new crop breeding // Mol. Plant. 2021. V. 14. P. 9. https://doi.org/10.1016/j.molp.2020.12.006
- Zhou X., Muhammad I., Lan H., Xia C. Recent advances in the analysis of cold tolerance in maize // Front Plant Sci. 2022. V. 13. Article 866034. https://doi.org/10.3389/fpls.2022.866034
- Xie T., Gu W., Zhang L., Li L., Qu D., Li C., Meng Y., Li J., Wei S., Li W. Modulating the antioxidant system by exogenous 2-(3,4-dichlorophenoxy) triethylamine in maize seedlings exposed to polyethylene glycol-simulated drought stress // PLoS One. 2018. V. 13. Article e0203626. https://doi.org/10.1371/journal.pone.0203626
- Omoto E., Nagao H., Taniguchi M., Miyake H. Localization of reactive oxygen species and change of antioxidant capacities in mesophyll and bundle sheath chloroplasts of maize under salinity // Physiol. Plant. 2013. V. 149. P. 1. https://doi.org/10.1111/ppl.12017
- Bryła M., Pierzgalski A., Zapaśnik A., Uwineza P.A., Ksieniewicz-Woźniak E., Modrzewska M., Waśkiewicz A. Recent research on Fusarium mycotoxins in maize-a review // Foods. 2022. V. 11. Article 3465. https://doi.org/10.3390/foods11213465
- Ismaiel A.A., Papenbrock J. Effect of patulin from Penicillium vulpinum on the activity of glutathione-s-transferase and selected antioxidative enzymes in maize // Int. J. Environ. Res. Public Health. 2017. V. 14. Article 825. https://doi.org/10.3390/ijerph14070825
- Shabeer S., Asad S., Jamal A., Ali A. Aflatoxin contamination, its impact and management strategies: an updated review // Toxins. 2022. V. 14. Article 307. https://doi.org/10.3390/toxins14050307
- Wang J., Zhong X., Zhu K., Lv J., Lv X., Li F., Shi Z. Reactive oxygen species, antioxidant enzyme activity, and gene expression patterns in a pair of nearly isogenic lines of nicosulfuron-exposed waxy maize (Zea mays L.) // Environ. Sci. Pollut. Res. Int. 2018. V. 25. P. 19012. https://doi.org/10.1007/s11356-018-2105-0
- Lisenbee C.S., Lingard M.J., Trelease R.N. Arabidopsis peroxisomes possess functionally redundant membrane and matrix isoforms of monodehydroascorbate reductase // Plant J. 2005. V. 43. P. 900. https://doi.org/10.1111/j.1365-313X.2005.02503.x
- Hu B., Zeng W.P., Li X., Al-Sheikh U., Chen S.Y., Ding J. A conserved arginine/lysine-based motif promotes ER export of KCNE1 and KCNE2 to regulate KCNQ1 channel activity // Channels. 2019. V. 13. P. 483. https://doi.org/10.1080/19336950.2019.1685626
- Kano T., Kouzuki T., Mizuno S., Ueda S., Yamanoue M., Sakane F., Saito N., Shirai Y. Both the C1 domain and a basic amino acid cluster at the C-terminus are important for the neurite and branch induction ability of DGKβ // Biochem. Biophys. Res. Commun. 2014. V. 447. P. 89. https://doi.org/10.1016/j.bbrc.2014.03.113
- Lunde C., Baumann U., Shirley N.J., Drew D.P., Fincher G.B. Gene structure and expression pattern analysis of three monodehydroascorbate reductase (Mdhar) genes in Physcomitrella patens: implications for the evolution of the MDHAR family in plants // Plant Mol. Biol. 2006. V. 60. P. 259. https://doi.org/10.1007/s11103-005-3881-8
- De Vleesschauwer D., Xu J., Höfte M. Making sense of hormone-mediated defense networking: from rice to Arabidopsis // Front. Plant Sci. 2014. V. 5. Article 611. https://doi.org/10.3389/fpls.2014.00611
- Huang B., Zhang J.M., Chen X.L., Xin X., Yin G.K., He J.J., Lu X.X., Zhou Y.C. Oxidative damage and antioxidative indicators in 48 h germinated rice embryos during the vitrification-cryopreservation procedure // Plant Cell Rep. 2018. V. 37. P. 1325. https://doi.org/10.1007/s00299-018-2315-4
- Koffler B.E., Luschin-Ebengreuth N., Stabentheiner E., Müller M., Zechmann B. Compartment specific response of antioxidants to drought stress in Arabidopsis // Plant Sci. 2014. V. 227. P. 133. https://doi.org/10.1016/j.plantsci.2014.08.002
- Fenech M., Amaya I., Valpuesta V., Botella M.A. Vitamin C content in fruits: biosynthesis and regulation // Front. Plant Sci. 2019. V. 9. Article 2006. https://doi.org/10.3389/fpls.2018.02006
Supplementary files
Note
1 Дополнительные материалы размещены в электронном виде по DOI статьи: 10.31857/S0015330324010067






